Fórum témák
» Több friss téma |
Fórum » Videoton hangsugárzók felújítása
Témaindító: janik00133, idő: Máj 31, 2010
Témakörök:
Ím itt egy kép. A kék vezeték a magashoz megy és olyan ahogy a rajzon is van , a sárga az a közép. A melegpontról egy 4.7µF majd a tekercs és a közp melegpontja sorban. Ez így nem hiszem , hogy megfelelő. Nem a kondi és a tekercs közös pontjáról kéne a középnek lemennie és a tekercsnek a földön végezni? Az úgy 12dB-s váltás , ezt a megoldást viszont nem tartom valószínűnek.
A DC2080-ban sincs elko, azt a sárgát, cseréld ki REMIX-re.
Az ott 3 kondi? A két fekete milyen értékű?
Szia!
Próbálkozz a H2000-nél, hátha megvan még a váltó rajza. http://hangszoro.net/elerhetoseg Vagy keress meg valakit aki ilyen hangfalat árul pl. (jofogas.hu-n van ilyen) és beszéld rá, hogy nézze meg neked a pontos értékeket. Üdv.
SziaAz árra nem mondok inkább semmit, de ez az:
https://www.jofogas.hu/szabolcs_szatmar_bereg/Videoton_dc_2080_hang...27.htm Üdv.
Igen ez kó ötlet lesz. A vaterán próbálkoztam , de sikertelenül. Itt viszont nagy a választék...
Még nem jártam sikerrel. Viszont utánanéztem és a dc2580 közép-magas szekciója ugyanaz. Szerintem a keresztváltónak is annak kell lennie. Ez valakinek nincs meg?
Szia!
Most próbálkozz a vaterán. http://www.vatera.hu/videoton-dc-2080-hangvalto-1-db-2606076278.html Ez az igazi, és még az ára is barátságosabb. Üdv.
Esetleg a DC2050-el, ha segíthetek 8ohm-ra...
Megvettem a vaterásat.Majd készítek egy rajzot a fórumra , hogy fellelhető legyen ez a "ritkaság" is.
Köszönet!
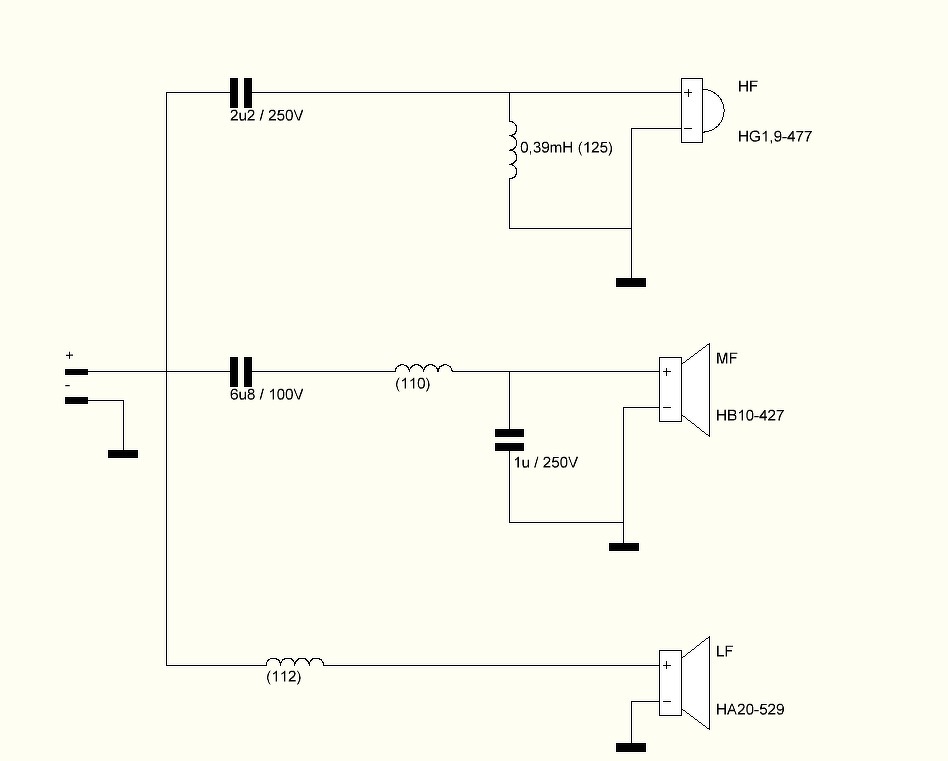
Íme itt a dc2080 keresztváltója. A hangszórótípusok a helyettesítő típusok , a tekercsekre pedig azt a számot írtam ami az eredeti tekercsekre van írva (egy megvolt értékre is). Remélem hasznát veszi valaki , kiegészítő információk jól jönnének még hozzá. A segítséget pedig köszönöm.
Szia!
Akkor egy másik fórumról ide átmentve a lista, bár ez sem teljes, de így is hasznos: Videotonos tekercsek kódszámai 106 120uH 107 330uH 108 390uH 125 390uH 139 140uH 136 100uH 130 40uH 127 50uH 128 180uH 121 220uH 138 250uH 123 270uH 137 420uH 109 470uH 110 560uH 133 560uH 111 680uH 112 820uH 113 830uH 114 1mH 115 1.2mH 124 1.2mH 116 1.5mH Üdv.
Még valami.
Mi a véleményetek a kínai fóliakondenzátorokról? Azokról a szép pirosakról amit csöves erősítőkhöz valónak hirdetnek az ali-n.
Nekem nincs velük semmi tapasztalatom. Általánosságban, amit nem paraméterekkel hirdetnek (pl. 330 nF, +/- 2%) hanem szöveggel (csöves erősítőkhöz a szép hangja miatt) abban nekem nincs bizalmam.
Kaptam a képen látható ládából egy párat, mindkettőben le van pusztulva a perem a HA25/10K -ról. Mennyire kivitelezhető ennek a javítása sajátkézzel? Mekkora és milyen peremet kellene vennem hozzá?
Esetleg a ládák típusát és adatait meg tudja valaki mondani? Semmilyen azonosítót nem találtam rajtuk, azon kívül, hogy a membránon 4 Ohm pecsét van. A hozzászólás módosítva: Jún 29, 2018
Videoton KD 17. Vigyázz rá nagyon. Ritka darab.
A hozzászólás módosítva: Jún 29, 2018
Ez szerintem biztosan másik típus, jellemzően a VT három számjegyű szériát, Diadém családot szerelték 25 cm-s mély középpel./HA25/10K/
Igen, most pontosítok : Videoton D 257 Amethyst . ( gyártás éve : 1978 )
A Videoton 70-es évek hasonló gyártásai : D 252 Brillant D 253 Diadem D 255 Opal D 258 Corona D 259 Walzer D 402 Supermax D 503 Hypermax
Itt megnézheted : Videoton D 257 Amethyst
Bővebben: Link
Korábban kérdezte valaki, hogy Videoton DC2550 hangfalban lévő hangváltó javításhoz mik a tanácsok. Egyik ismerősöm unszolására kipróbáltam a kapható Somogyi féle SAL HV 316A típusú 3 utas hangváltót nevezett hangfalakban és ledöbbentem tőle. Ugyanolyan telten, szépen és kiegyensúlyozottan szól vele mint az eredetivel! Annak aki ebben gondolkodik, bátran ajánlom potom 3 ezer Ft körüli áron, kipróbáltam. Nyilván annak akiknek a gondolat is fontos, hogy nem csak a hangzás ugyanolyan hanem belül is pont ugyanannak kell lennie mint ami eredetileg volt, annak az eredeti megoldás marad csak.
Bár megvizsgálva mindkettőt, őszintén szólva a gyári valamelyik MGTSZ kézműves remeke lehetett, kissé alulmaradó összeszerelési minőségben a korszak szellemével együtt. Ismerve az Orion HS szériáját, abban legalább adtak a szerelés minőségére, ennél jobban.
Sziasztok!
Volt nálam egy C101-es váltó. Már továbbadtam, mert végül nem volt rá szükségem. A rajzát jó lett volna elkészíteni, hogy megmaradjon az utókornak, de két csavar is a ferritmagok alatt volt a tekercseknél, így nem tudtam volna roncsolás nélkül szétszedni. Így csak indító anyagnak tudok felrakni egy feliratozott képet róla. Egy tekercs értéke nem ismert. Ez olyan magon van mint a Preludium váltóban a tekercs, de jóval több van rátekerve. Ha esetleg más is tud bedobni hozzá a közösbe némi információt, akkor visszafejthető lesz a váltó és talán páran hasznát veszik majd. (kicsit nyomorítottam rajta, hogy 2MB alá kerüljön) Üdv.
Videoton Hypermax D 503 hangfalam kereszt váltójában szeretném kicserélni az elkókat, de sajnos az értékek már nem olvashatók. Ha valaki tud, esetleg egy rajzot vagy bármilyen infót erről a hangfalról azt nagyon megköszönöm
Szia!
Hát ez nagyon ritka madár és már 42 éves ha jól látom a netes adatokból. Talán itt próbáld meg: http://www.radiohistoria.hu/oldradio/mainhu.nsf/wcatalid/0002651 A referencia sorban lévő remélhetőleg tud segíteni. Nálam ebből a korszakból csak egy D130 Micromax van. Azt könnyebb tárolni és nincs gond a váltójával. ))Üdv.
Sziasztok!
Egy éles szemű olvasó vette észre, hogy elrontottam a feliratozást a felső középső ellenállásnál. Csatolom a javított képet. SORRY A hibásat már nem tudom törölni a másik hozzászólásból, ebben esetleg segíthetne egy arra feljogosított személy. Üdv.
Sziasztok,
Minap sikerült, egy remek esztétikai állapotban levő 2050E-t vásárolnom, hangzásával viszont nem vagyok feltétlenül megelégedve. Mindegyik hangszórója eredeti, viszont a középsugárzókból alig hallani valamit. Valaki tudna tanácsot adni, hogyan lehetne ezen kicsit tuningolni? Az eredeti hangváltójának a kapcsolási rajzát tudná valaki posztolni? Elképzelhető, hogy a kondik fáradtak el? Előre is köszönöm a segítséget.
Erre gondoltál : Bővebben: Link
Szia,
igen, ezt láttam, csak nem tudom hogy ezek az eredeti értékek-e? köszönöm Idézet: „középsugárzókból alig hallani valamit.” Ha ezzel a kapcsolással is gyengén szól a középsugárzó, akkor ott valami más probléma lehet. Rajzold le, hogy ami nálad van, annak mi a rajza és milyen hangszórók vannak benne. E nélkül nem tudunk segíteni. Egy kép is segítene. |
Bejelentkezés
Hirdetés |












Bár megvizsgálva mindkettőt, őszintén szólva a gyári valamelyik MGTSZ kézműves remeke lehetett, kissé alulmaradó összeszerelési minőségben a korszak szellemével együtt. Ismerve az Orion HS szériáját, abban legalább adtak a szerelés minőségére, ennél jobban. 

