Fórum témák
» Több friss téma |
Fórum » Csöves erősítő készítése
Ne feledd betartani a fórum viselkedési szabályait, és a topik megmaradásának feltételeit. [link]
A téma átmenetileg fagyasztva lett, hozzászólni nem tudsz!
Még aztán felhhajtható a rács? Érdekes egy ötlet.
![]()
Az biztos
Jól láttad. Egyenlőre ez van, aztán ha hozzám vágnak valami jó vasat, tekerek magamnak. Egyébként nem is rossz a hangja.
Nekem ez a végfok nem volt betervezve. Ez egy deszka modellen pihent évek óta. Unalmamba összeszedtem amim volt és összeraktam .
Hát ez az. Azt a jó vasat nem nagyon górálják. Azért kérdeztem, mert én is nézegetem, meg a Hammondokat is. Mivel számomra egy pár ezektől jobb kimenő elérhetetlen így igencsak ezek valamelyikét fogom kipróbálni, aztán majd elválik megérte é vagy enyhe savanyú pofát vágok az első hang után.
Van elég jó méllye? Bár zenétől függ, meg hangsugárzótól is. Nekem azt suttogták, hogy fojtónak jók de kimenőnek még a Hammond se. Mostmár csak ki próbálom ha kedvem támad csöveset kreálni.
A hozzászólás módosítva: Jan 13, 2019
Bőven elég! Beremeg az ajtó. Nekem a magasak is szép tisztán szólnak.
Nemrég szóba került a csövek bemérése. Van, aki olyan szerencsés, hogy rendelkezik gyári csőmérővel, van, aki nem. De a gyári csőmérők is csak egy, a katalógusban megadott feszültségekkel mérik a csövet, statikusan. Több-kevesebb infó szerezhető a csőről, de mégsem minden.
Nekem sincs gyári csőmérőm, ezért a leggyakrabban használt csöveim miatt a hétvégén építettem egy deszkamodell erősítőt, amelyben a működés közbeni paramétereiket is tudom mérni az adott csöveknek. Először is megmérem a nyugalmi anódáramokat, majd generátorral és szkóppal folyamatosan a teljes kivezérlésig kihajtom az erősítőt, közben azt is figyelve, hogy a végcsövek mennyire futnak párhuzamosan. Majd teljes kivezérlésnél is megmérem az anódáramokat, illetve a segédrács áramokat. Gyakran már a szkóp ábrából látható teljes kivezérlésnél, hogy mennyire vannak párban a végcsövek. A gázosság is ellenőrizhető pár perc után, a vezérlőrács potenciáljának esetleges emelkedéséből. Eddig a meglévő erősítőimmel teszteltem a csöveket, de miután egyszer sikerült kifognom pár vadonatúj, de zárlatos csövet, aminek az erősítő látta kárát, úgy döntöttem, hogy összerakok egy teszt-deszkamodellt. Rögtön ki is próbáltam 3db 6p14p-t, amit összesen 200Ft-ért böngésztem a bolhapiacon és örömmel tapasztaltam, hogy 2 kitűnően muzsikál. Kimenőtrafónak szimpla csöves rádió hálózatit használok, a teszteléshez pont megfelelnek. 9kOhm/8Ohm-ra jön ki az impedanciájuk. Ezzel a kütyüvel le tudom tesztelni az ECC81/82/83, EL84/6P14P, ECL/PCL86-os csöveket. Mellesleg szól is, de nem hallgatásra épült, így végül sem hangerőpoti, sem a bemenő RCA nincs bekötve, hisz úgyis a generátorral adom a jelet a bemenetekre. Valamint nemcsak csöveket, de akár kimenőtrafót is tudok vele tesztelni A hozzászólás módosítva: Jan 14, 2019
Erről valami kapcsolási rajzot légy szíves tegyél fel, valamint a működés, működtetésről szöveget. Esetleg bővítési lehetőséget (ha belefér) nagyobb csövekhez (pl. 6L6, PL36, max. GU50-ig)
Szia Kálmán!
Ez gyakorlatilag egy monó ECL/PCL86PP és egy EL84PP. A rajzukat mellékelem. A használatát fent leírtam, igazából ezt azért építettem, hogy ne a mindennapos használatú erősítőimet füstöltessem le a hibás csövekkel. Bővítési lehetőség a fent leírt csövekre nem igazán van, ahhoz másik panel, táp, kimenő kellene. Sok újat biztosan nem mondtam a tapasztalt fórumtársaknak, inkább a kezdő csövesek, akik talán újat tanulhattak belőle. Persze egy uTracerrel nem veszi fel a versenyt, de arra, amire nekem kell, hogy párba válogassak és lemérjek csöveket, tökéletesen megteszi.
Üdv mindenkinek!
Tisztelt fórumtársak azt szeretném megtudni hogy a 6P1 kínai elektroncsövet milyen orosz típussal tudnám helyettesíteni? Sajnos nem találok hozzá angol datasheet-et csak kínait. Én a 6P1P-EV (6П1П-ЕВ) típusra gondoltam. Működhet? Egyébként egy gyári hibrid erősítőben kellene cserélni, típusa link: http://www.sztereomagazin.hu/taga+harmony+hta25b+%E2%80%93+hibrid+s...o.html Köszönettel! A hozzászólás módosítva: Jan 16, 2019
Jó lesz helyette. Még a kinézete is ugyanolyan.
Szerk: azóta egy angol diyaudio fórumon utána néztem, teljesen megegyeznek, az egyik hozzászóló kicserélte az övében és még hangra sem tapasztalt különbséget. Annyi a különbség, hogy az -EV katonai, hosszabb élettartamú. Pláne, ezeknél a kínai vackoknál biztosan sokkal többet fog bírni. A hozzászólás módosítva: Jan 16, 2019
Üdv mohinger!
Nagyon szépen köszönöm a segítséget!
Üdv mindenkinek!
Tisztelt fórumtársak azt szeretném megtudni hogy a 6P1 kínai elektroncsövet milyen orosz típussal tudnám helyettesíteni? Sajnos nem találok hozzá angol datasheet-et csak kínait. Én a 6N1P (6Н1П) típusra gondoltam. Működhet? Egyébként egy gyári hibrid erősítőben kellene cserélni, típusa link: http://www.sztereomagazin.hu/taga+harmony+hta25b+%E2%80%93+hibrid+s...o.html Köszönettel! A hozzászólás módosítva: Jan 17, 2019
Üdv ! Katalógus szerint .:
A ruggedized/extended ratings version of the tube is designated 6P1P-EV (Russian: 6П1П-ЕВ), roughly equivalent to the 6AQ5W. A Chinese-manufactured version of the tube also exists, labeled 6P1.
Én csak azt nem értem, betűről betűre miért került ide a hsz újra ? Közben nyugtázva egy feleletet... Prellezik az egér...?
Én sem tudom, hogy miért kétszer van feltéve a kérdés ?
Katalógus szerint másoltam ki "baldman81"-nek. Most látom, hogy az egyik helyen 6P1P-EV (Russian: 6П1П-ЕВ) a másik helyen 6N1P (6Н1П) van kérdezve. A hozzászólás módosítva: Jan 17, 2019
Lehet. A két link nem egyforma, az egyiknek a tárgya egy erősítő a másiknak a honlap főoldala.
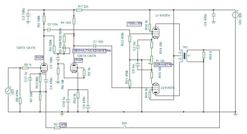
Szabad a gazda.
Beállítottam a munkapontokat, méregettem is. Szinuszosan mérve 2x40W/ 8 Ohm a kivehető teljesítmény, mind két csatorna kivezérlése mellett. Mérés 10W teljesítményél történt. 6dB NFB nem okozott túllövést, így kompenzálni sem kellett. 12dB visszacsatolásnál keletkezik picike túllövés 20kHz négyszögön. Nem hajlamos a gerjedésre, visszacsatolás nélkül 20Hz-40kHz-nél esik az átvitele.
Remélem, nem baj, ha picit offolok, de a témába vág...
![]() Egy másik fórumon találtam...
Hogy bírod megállni holnapig? Gyönyörű színvonalas munka! Gratulálok!
Ó, megelőztek... A facén láttam, de már itt is feltették.
Nagyon szép lett. Látszik hogy nem sajnáltad rá sem az időt sem az energiádat. Megérte!
Köszönöm mindenki értékelését!
Este már nem akartam ingerelni a szomszédokat. |
Bejelentkezés
Hirdetés |













