Fórum témák
» Több friss téma |
HI mindenki.
Lehet hogy volt már a kérdés de csak 49oldal ![]() Szóval nekem gyujtást kellene ki strobizni azaz az előgyujtást. Tehát akko kellene vilanija amikor megtörténik a szikra/robanás s a vezérlésnél/vezérműtengelyen lévő jel és ahengerefejen lévő jelölés együtt van akko tutti a az előgyujtás ezt ugye szabad szemmel nem igazán lehet látni s ehez kellene a strobi hogy a forgó mozgást állónak lásam. Erre kellene, nem tom hogy muszáj e a villanó cső, mondjuk egy poveres leddel?
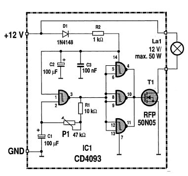
Hali nekem a 12 voltos strobihoz ez van építve
de amugy csatoltam egy 12 voltos megoldást, innen már csak kreativitás az egész boccs az üzit Brienternek szántam!!!!
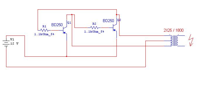
Ohhh ezer kösz a rajzot én is valami ilyesmire gondoltam már csak az a kérdés honnan kopok ilyen trafót mert még sose tekercseltem magam de ha ebben is tudnátok segítséget adni akkor lehet megpróbálnám. Mégegyszer kösz a rajzot
A legegyszerűbb ha bontassz valamiből
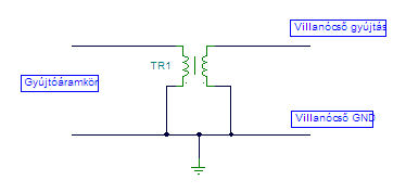
TR1-nek jo a halozati trafo.Csak szimetrikus szekunder kivezetese legyen.Pl.230V/2x9V vagy 230V/2x12V.
Sziasztok van egy Astro 1700as strobin és szeretnék hozzá építeni egy hangvezérlőt ha valakinek van valami egyszerű rajza megköszönönném ha elküldené nekem!Mért én csináltam egyet de nem akar az istennek se müködni! Csináltam egy 2tranyós mikierősítőt utána egy aluláteresztőszűrőt és utána tetem bele egy 555 öst de nem megy valamiért és nem tudom mért mem
valószínűleg azért, mert az 555-ösre semmi szükséged nincs ehez...Tehát a vezérlés vagy az 555-ös multivibrátorról megy, vagy a hangvezérlőről... választó kapcsolóval kiválasztod, h melyik legyen!
Valoszinu,hogy nem azert!Az 555-nek van trigger bemenete,amit indithat a miki erosito.
Pyte: Rakd fel a kapcsolast es ranezunk.
Sziasztok!
Délelőtt nézegettem egy 2005ös Conradot, és találtam egy érdekes kit-et. Nem tud valaki ehez egy kapcsolást?:
Szia!
Itt van:nezze: Üdv
Aha értem de hogy csináljam meg 555ös nélül??
Úgy csináltam meg a miki erősítő után van egy aluláteresztőszűrő és utána a 555ös trigger bemenetére kötöttem de semmit se csinál!
Tessék itt van nem a legmesteribb mert most raktam össze paintba
Hello!
Végre megérkeztek a villanócsövek ezért most nekiállnék a projectnek. DjGeorge a te második rajzod az prktikus lenne ahogy elnézem. Itt találtam egy jónak tűnő trafót. Ez megfelel? Ha trafó megvan akkor következő kérdésem hogy az ellenállások milyenek legyenek hány W-osak? A töltőellenállás gondolom oda kéne nagyobb. Kondik azok ha jól látom elektrolitok. Azok stimmelnek. T3-nak milyen trafó kellene a trfó után meg egy 555-tel dirketbe meg lehetne hajtani? Mert ha jól gondolom ez a trigger input itt lehet a villogatót impluzust adni neki. T2-milyen legeyn honnan lehet szerezni? Triak milyen legyen mert ilyet nem találtam a boltokban? Van még egy másik rajz is amit találtam Itt található . Ez jobb mert megy 3V-ról is de itt is sok a kérdéses trafó meg ez az N1-egy is mi a fene. Bocs hogy hosszúra sikerült
És még kérdezném hogy hány VA-es trafó illene ide mert jó lenne minél kisebb esetleg valamelyikőtöknek nincs ilyen kis trafója?
Senkinek semmi ötlete? Két csövet lehet párhuzamossan kötni egymással bírja ez az elektronika?
ha párhuzamosan kötöd akkor csövenként kell neki a kondi ami az energiát biztosítja a kisüléshez!!!
Hali mindenkinek
Valaki ha segítene,megköszönném!!! Van egy strobim és az lenne a probléma,hogy a villanócső középső lábához kimenő gyújtórész,vagy mi..nem stimmel.L1-gyel van jelőlve a panelon,egy kis fekete téglatest alakú 3 lábú valami.Az lenne a kérdésem,hogy az mi és mivel lehetne pótolni?(a két vége között 100 ohm van,az egyik végén van egy vékonyabb láb,ami a mellette lévővel zár (0 ohm)). Valaki segítsen,mert kidobálom mind!!!!
Üdv!
Egy kép nem ártana ha lenne! Amúgy ha L1-el van jelölve akkor az valamilyen tekercses dolognak kell lennie!
Helló!
Az egy tekercs. Egy fényképet dobhatnál fel az egészről.
hello szerintem az a gyújtótrafó, lehet ilyet csinálni egy kb. 5mm átmérőjű ferritrúdra primer: 30me, a szekunder kb. a 60szorosa
Hali az gyujtó trafó, de ha vissza olvasol, akkor találsz egy két használható megoldást. Jah bocsi a beszólásomat Variathornak szántam!
A Conrádban párszáz forintért többféle típust is lehet venni, minek házilag csinálni?
Hali strobi guruk !!
Lenne egy kérdésem. Van nálam egy Dragon 1700w-os strobi . Az a hiba vele, hogy egy párat villan teljes fényerővel,de utána már alig van fénye,nem hajlandó nagyokat villanni. Kerestem a fórumon hozzá rajzot de ami fent van az sajna nem ez volt. Mi lehet a hibája? Tud valaki segíteni? Köszi!!
Első tippem nincs fázishatás.... Szerintem ott keresd a hibát, esetleg a kondikat mérd ki hány voltra töltődnek....
Üdv!
Folytatnám a projektet. Van egy 220 2X9V trafóm és egy fényképezőgépből kiszedett vakuáramkör vakuval. Ennél a rajznál a T2 az milyen traafó esetleg kikaphatom a vakuramkörből T3 milyen? És a triakra mit mondtok milyen legyen? Megpróbálhatom meghalytani a vakuáramkörről? A villanócsőnél mindegy hogy kötöm rá mert az enyémnél mintha az egyik hosszabb lenne a vezeték vagy mi. Az elektronikáról hamarosan rakok fel képet. |
Bejelentkezés
Hirdetés |





de amugy csatoltam egy 12 voltos megoldást, innen már csak kreativitás az egész 











