Fórum témák
» Több friss téma |
Helló Proli!
Arra gondoltam, hogy a 8 volt helyett közvetlenül hajtom meg 12 voltról az áramkört. De már látom ez elég hülye ötlet volt részemről. Köszönöm a segítséget.
Hello! (Kicsit lassúak a reflexeid..) Szívesen, de megtakarítottál volna egy 60Ft-os alkatrészt? Nem egy nagy durranás..
Egy gépkocsiban nem stabil a tápfeszültség, kb. 12..14,5V között változhat. Ha nincs stabilizálva a hídtáp, a digit meg feszültséget mér, akkor kapásból 20% lenne a mérési hiba. Mivel a tank jeladója várhatóan nem lineáris jelet ad a töltöttségével, elég gond az magában is. De hogy még az gázadásra is ide-oda változzon a kijelzett érték, feltehetően idegesítő lenne..
Nem majmolok senkit! Éppen ezért írtam ide! Mert szeretnék egy egyedi motort, amihez jó lett volna,ha valaki csinál nekem egy szintjelzőt! Nem akarom ismételgetni magam, nem vagyok ezen a téren képben, ezért nekem egy élő ember kell, aki képest ezt összerakni! Nem érdekel,hogy mi van a szabályzatba...Nem embert öltem! Csak szakembert keresek! Ez a site azon embereket gyűjti össze, akik képesek lehetnek ilyen rendszer elkészítésére. Nem ingyen kértem! Nem is azért léptem be, hogy azzal pazaroljam az időmet, hogy kinek mi tetszik és mi nem! Feltettem egy kérdést/ kérést...úgy vélem teljesen érthető voltam, hiába volt benne pár "rövidítés"...ha nem tud segíteni az adott hozzászóló az ügyben, akkor nem kell belepofázni! Értelmes és segítőkész személyt keresek! Aztán, hogy túl van lihegve ennek a fórumnak a szabályzata, az már megint csak nem érdekel! Azt mondták, hogy itt lesznek hozzáértők, itt keressek valakit, aki nem csak elméletben tud segíteni!
OFF
Semmi nincs túllihegve. Ha magyarul írsz, jobban jársz, mert többen megértik errefelé. Javaslom, a Facebook-ot, ha nem akarsz bajlódni a magyar nyelvtannal. Ott biztos hamarabb megértik a problémáidat.
Először. Ez apróhirdetésbe való, nem a fórumra.
Másodszor. Belépéskor elfogadtad a "túllihegett" szabályzatot, ettől kezdve viszont rád is vonatkozik!
Helló Proli!
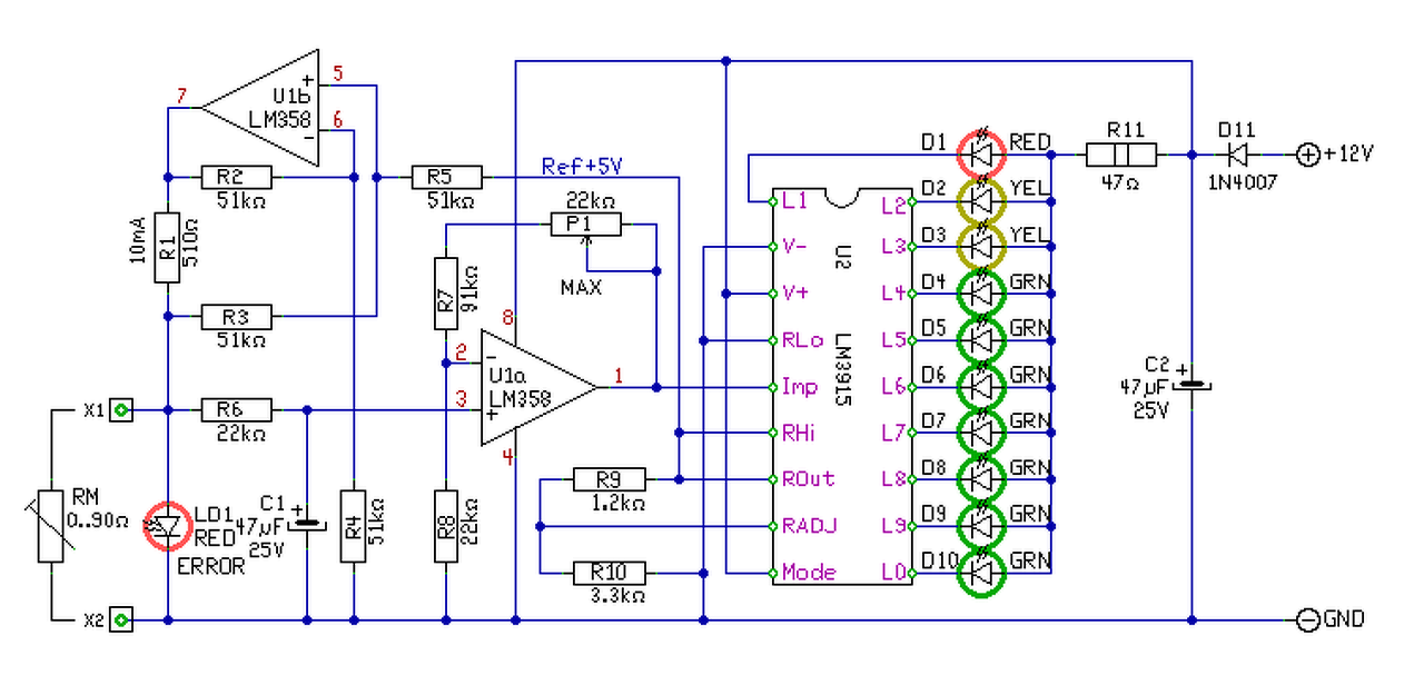
Bocsánat a késői válaszért. Lenne még egy kérdésem az áramkörrel kapcsolatban: az is megoldható, hogy az IC 8-as kimenetén levő led fordítva legyen bekötve? Úgy értem, +5V-ról ellenálláson keresztül, esetleg egy tranzisztor közbeiktatásával?
Hello! Természetesen meg lehet oldani hogy egy tranyót kapcsoljon az OPA, de mi értelme van? +5V nincs is az áramkörben..
![]() Valamint a fordított bekötést úgy érted, hogy a Led + tápfeszt kapjon, és a negatív legyen kapcsolva, vagy fordítva működjön? Mert jelenleg akkor van jelzés, ha a szint kicsi. (Mint rendesen..)
Helló Proli!
Upsz, elírtam, elnézést. +8 voltról menne a led, természetesen egy megfelelő ellenálláson keresztül. Valahogy úgy, ahogy a mellékelt rajzon átjavítottam. Azt nem tudom, hogy pnp vagy npn tranzisztor kell e hozzá. A hozzászólás módosítva: Júl 6, 2017
Hello! NPN tranyó kell hozzá. De a bázissal sorba is kell egy pld. 10kohm-os ellenállás, ami korlátozza a bázisáramot. Egyébként ha már így van, akkor lehet a +12V-ra is kötni a Led-et. De ha közvetlen a digit feszmérő mellet helyezkedik el, akkor maradhat a 8V-on is.
Üdv.
Valaki tudna vállalkozni arra,hogy az ötletemet kivitelezze? Mégpedig adott egy feszűltség mérő és átt lehet-e alakitani üzemanyag szint mérőnek.? Vw golf 3
Szia! A led csíkot vagy a 7 szegmesest?
De ha megméred az úszó minimum és maximum értékénél a fesz szinteket vagy az ellenállás értékeket, akkor könnyebben tudnánk segíteni. A hozzászólás módosítva: Szept 4, 2018
Szia
Én sajnos csak égőt tudok cserélni De mindkettő mutatná. A hozzászólás módosítva: Szept 8, 2018
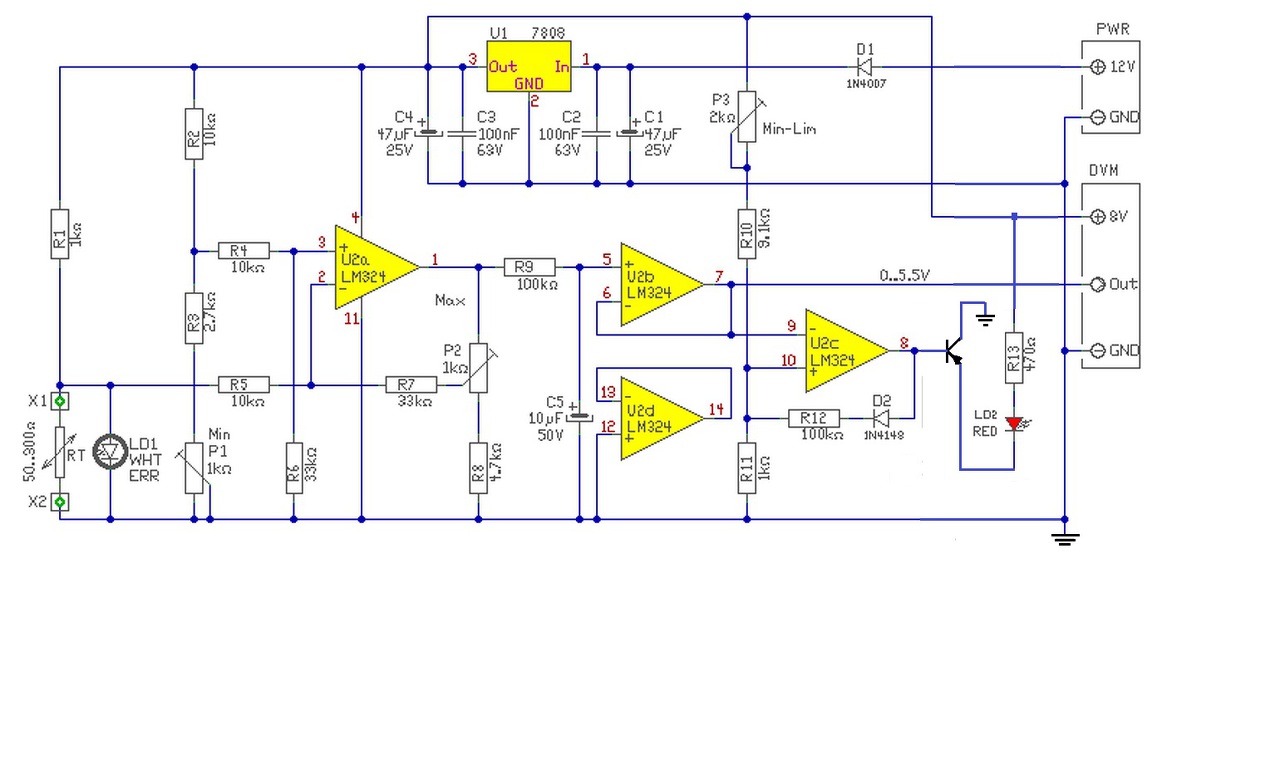
Sziasztok.valaki már megépitette a mellékelt kapcsolást?Esetleg a tapasztalatát megosztaná velünk?A választ köszönöm szépen
A kapcsolást proli007 tervezte, nagy hiba nem lehet benne.
Szítasz ok. Érdeklődnék hogy lenne egy swift. Digit óra lett beépítve twingobol, bekötöttem az üzemanyagjelzöt de mivel mások az értékek nem mér jól. Át lehet alakítan valahohy a suzuki jeleit egy más értékre? Konkrétan ha direktbe kötöm rá a jeladora üres tanknál kb felet mutat. Ha mellékötöm az eredeti méröt akkor negyed tanknál üreset mutat. Direktben teletankoltam az autot akkor sem ment fel a maxra, ahhoz képest hogy direktben fék tankot mutatott üres tanknál. Can erre valami ötlet vagy egyéb megoldás hogy a megfelelö jelet kapja? A digit orának megvabnak az értékei hogy miket kellene kapjon.
Hello! Ehhez minimálisan két adat kell. A tank jeladójának ellenállása üres és tele tanknál és a digit óra bementi feszültségei üres és tele tanknál. Mert tudni kellene mit mire kell konvertálni.
(Nem ártana ha "magyarul írnál", vagy legalább elolvasnád amit írsz. Mert úgy kell kitalálni az üzenetet, mintha kínai volnál.)
Azon gondolkodom, hogy "úgy egyébként" mennyire veszik figyelembe a gyártók a tartály és az érzékelő geometriáját. Különös tekintettel a kijelzés linearitására.
Tapasztalati alapon (legalábbis nekem) úgy tűnik, hogy ritkán egyenletes az osztás...
A legtöbb esetben semennyire, esetleg a skálázással. Akkor lehet/ne valami korrekció, ha digitális a jelfeldolgozás.
Pedig legalább akkora igény lenne rá, mint az akku kapacitás értelmes kijelzésre...
Nem tudom.. Öreg vasnál ez nem így működik. Nekem van a tankban vagy 8 liter, mikor a padlóra fekszik a mutató. Még is mikor tankolok, ritka amikor fél literen belül nem tudom megmondani, mi fog belemenni. Már az óra állását és a kilométer összetartozását is tudom, mikor hol kell állnia. Bár engem a kocsiból, csak a tanksapka érdekel. Bár azt is ott hagytam egyszer a kúton. Még jó hogy meglett..
![]()
Az enyém is már bőven tizenéves, de még nem tudom, hogy van-e "piros lámpa" a végén...
Remélem a Te futóműved már jobb állapotban van mint a "csotrogányé" ![]()
Sziasztok!
A TANK-GAS-sch.png kapcsolási rajz használható e 0 ohm tele 100 ohm üres jeladóhoz vagy kell e valamelyik alkatrészt cserélni? Vagy ugyan ehhez a jeladóhoz át lehet e alakítani a Trabi 1.1 ledes kijelzőjét? A trabi jeladója 0-200 ohm. A segítséget ellőre is köszönöm.
Átolvastam, nekem érthetö. Kiprobáltam ugy hogy ellenállások nélkül meg ugy is hogy a gyári szintjelzöt mellékötöttem azon vannak ellenállások, hogy ugy mit mér.
De megtaláltam az értékeket. Az elsö a suzukié a második a twingoé. Át lehet e konvertálni valahogy ugy a suzuki jeleit, hogy twingot kapjak?
A Suzuki rendben van, de a Twingónál meg kellene mérni a feszültséget egy-egy ellenálláson. Mikor 22Ohm és 220Ohm van a műszerre dugva a szintmérő helyett. (A 22Ohm-nál "tele", míg a 220Ohm-nál "üres" jelzést kell mutatni a Twingónak.)
Mert ellenállást-ellenállásra nem igazán lehet konvertálni, csak ellenállást feszültségre (v. áramra).
Hello! Ne ezt a "GAS" kapcsolást használd, mert a benzineseknél fordítva van a skála. Hanem a TANK-BZ kapcsolását. De a jeladó miatt változnak a következő ellenállás értékek.
R1 820 Ohm R2 6,8k R3 1k R6 és R7 100k A Trabant kijelzőjét nem ismerem és mivel a konverzió nem ellenállás/ellenállás lesz hanem a ellenállás/feszültség, ismerni kell a mérő bementi feszültségét 0 és 200Ohm (vagy "tele" és "üres") esetén. És nem árt, ha 0 Ohm esetén ismert az áram is ami folyik a jeladó felé.
Köszönöm proli007 a segítséget akkor a TANK-BZ kapcsolást valósítom meg.
Mértem feszültséget a lábakon, lefotóztam, bár nem autóban lett mérve hanem tápon, az eredeti ellenállásértékeknél igy nem azt mutatta amit kellett volna, lefele csalt. Egyedül az üres jelzésnél mutatott helyes kijelzést. De ha hozzávetölegesen ez jó lenne voltban az már jó. Lefotóztam kb hány voltokat mértem egy egy ponton.
Hello! Megcsináltam a "konvertert", remélhetőleg működni is fog vele. De a lényege..
- A műszer által szolgáltatott áram átfolyik a tank jeladó ellenállásán. De azon lévő feszültség esés nem elégséges a másik kijelzőhöz. - Itt a tank jeladón eső feszültséget az IC felerősítve megjeleníti a tranyó kollektor-emittere között. Így a TWIN kimeneten, már az összegzett és növelt feszültségtartomány fog megjelenni. - Tekintve, hogy a Twingo jeladója 22..220Ohm tartományú, így az ellenállás átfogása 10-szeres. Míg a Suzuki jeladó 3..12Ohm változású, így annak 40-szeres lenne az átfogása. Ezért van a jeladóval sorban az R1 10Ohm. - Így elvileg a maximális kijelzést "22Ohm"-ját az R1-el, míg az üres tank "220Ohm"-ját a VR1-el lehet beállítani. Pontosabban hozzá igazítani a kijelzéshez. - A +- tápot nyilván a gyújtás adja, a TWIN megy a kijelzőre és a TANK a jeladó felé. Az MP csak egy mérőpont, ahol a TWIN felé menő feszültség mérhető. (Mert a második OPA igazából itt szükségtelen.) - Egyébként pedig az ellenállás tartományok között jelentős nonlinearitás van. Hogy ez mikét fog elsülni, azt majd Te fogod tudni. A hozzászólás módosítva: Jan 20, 2019
|
Bejelentkezés
Hirdetés |