Fórum témák
» Több friss téma |
- Ez a felület kizárólag, az elektronikában kezdők kérdéseinek van fenntartva és nem elfelejtve, hogy hobbielektronika a fórumunk!
- Ami tehát azt jelenti, hogy a nagymama bevásárlását nem itt beszéljük meg, ill. ez nem üzenőfal! - Kerülendő az olyan kérdés, amit egy másik meglévő (több mint 17000 van), témában kellene kitárgyalni! - És végül büntetés terhe mellett kerülendő az MSN és egyéb szleng, a magyar helyesírás mellőzése, beleértve a mondateleji nagybetűket is!
A kérdés alapján arra lehet következtetni hogy valami balul sült elt, nem lehet kizárni semmit.
Ott is elég közel van egymáshoz, hogy véletlen összezárd.
Azt valóban megmérhetnéd a tisztánlátás kedvéért, hogy kikapcsolt készüléknél a kimenetek földfüggetlenek-e? Illetve ránézésre a hifitorony milyen villásdugóval szerelt?? A hozzászólás módosítva: Feb 2, 2019
Ennyi. Akkor ha a szkóp nem hibás, nem okozhatta az IC halálát.
Esetleg még a mérőzsinór, ha nagyon peches vagy, úgy tört el, hogy néha összeér, és összezár mindent . . . A hozzászólás módosítva: Feb 2, 2019
Köszönöm! Akkor esélyes, hogy rövidre zártam. Nem is figyeltem rá, mert a magnó sebességét állítottam be. Legalább az sikerült.
Hali! Van egy 230/24 vV-os, 160v-A 160 VA-es trafóm. ,hHogy tudnám legegyszerűbben megoldani, hogy ,h 16v16 V legyen a szekunderen?-köszi!/ Köszönöm. (Aakksitöltőnek kellene/.)
A hozzászólás módosítva: Feb 4, 2019
Moderátor által szerkesztve
Hello! Letekersz belőle. Más "értelmes" megoldás nem igazán van.
Szia!
A legegyszerűbb és legbiztonságosabb megoldást írtad le, de azért még van más megoldás is. Az egyik egy primér oldali tirisztoros szabályzó, a másik a hálózati betáppal sorbakötött hagyományos izzó. Egy jól megválasztott izzó esetén a szekunder áram stabilizálását megoldja az izzó. Régebben ezt többen is alkalmazták.
A legegyszerűbb, legbiztonságosabb és energiatakarékosség szempontjából sem utolsó.
A primer oldali tirisztoros szabályzásnak meglehet az a kellemetlen mellékhatása, hogy a feszültség csúcsértéke megmarad, ami egyenirányítás és pufferelés után több lehet a kelleténél. Tovább csökkentve a feszültséget pedig nagyban nőhet a feszültség hullámzása, a fázishasítás miatt EMI generátornak sem utolsó. Izzó: totális energiapazarlás, már ha van olyan, ami az alkalmazáshoz éppen megfelelő.
Primer oldali szabályzás Triak-kal. A szekunderre csak egy greatz és műszer kell. A triakból 3..4 A-es elég.
A hozzászólás módosítva: Feb 3, 2019
Én, csak mint lehetőségeket írtam le ezeket. Egy töltőnél a legutolsó szempont az energiatakarékosság. Egy lemerült akksi teljes feltöltése kb. 38 Ft-ba kerül.
Az akksitöltőmet primér oldali tekercs megcsapolásokkal csináltam és fokozatkapcsolóval lehet szabályozni a szekunder áramot. A szekunder oldalon 2 db. 9V-os tekercs van, amit sorosan-párhuzamosan tudok kapcsolni. Így 4,5V-tól 18V-ig bármilyen feszültségű akksit tudok vele tölteni, max 7A-ral. Nagyon régen csináltam és még ma is kiválóan működik. Idézet: Érzek én itt némi ellentmondást. „Egy lemerült akksi teljes feltöltése kb. 38 Ft-ba kerül. ... Nagyon régen csináltam és még ma is kiválóan működik.” Szerencsére nem minden gépgyártó úgy gondolkodik, hogy 20 - 30 % veszteség nem számít.
Ez a megcsapolás a gyári trafónál nem megoldás.
Hali!
Van bizony, ráteker a primerre még jópár menetet
Ha ráfér valamennyi is és se impregnálva, se hegesztve nincs a vas.
Igen, igazad van. Ezért tekercseltem magamnak direkt töltő trafót. Viszont a primér feszültség elektronikus szabályzása ma már megoldott. Amire egyébként is szükség van, a töltőáram beállítására.
Üdv.
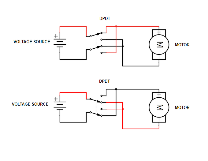
Segítséget kérnék. Van egy kamera objektivem amin +/-12 volt-tal állitható a fókusz, az irányváltás polarításváltással történik. Tuda segiteni valaki ezt hogyan tudom egyszüen megoldani? Esetleg ehez van valami kapcsoló? Köszönöm a segitséget Zoli
Egy db. két áramkörös kapcsoló elég a mutatványhoz, lásd melléklet. Olyat keress, aminek van középállása is (áll a motor).
A hozzászólás módosítva: Feb 3, 2019
Köszönöm a segitséget.
Ehhez két nyomógomb kell, melyek egyállásúak, azaz alaphelyzetbe visszatérők és váltó (morze) érintkezővel rendelkeznek.
Kényelmesen kezelhető, egyik gomb a plusz, másik a mínusz lehet. Megunt játékból szoktam ilyet menteni
Hali!
Ismét egy kezdőknek minősülő kérdés. Ez a dióda ha mid két irányba nullát/drótot mutat, akkor ez kuka.?
Ha mindkét irányba vezet akkor már nem dióda,természetesen rossz, de "drót" helyett használhatod.
Nem tudom milyen ellentmondásra gondolsz konkrétan, ha megírnád, boldog lennék. Biztos nincs semmi ellentmondás, mindenre van magyarázat. A transzformátorok hatásfoka 95% körüli, abból soha nem jön ki 20-30% veszteség. De még ha 30%-al számolok, az 12 óra alatt 11,40 Ft veszteséget jelent, annyiért még egy kiflit sem adnak.
Sok kiflicsücsökből lesz a mákos guba
Van egy háztartásban elég felesleges fogyasztó, ami kisebb nagyobb részben pazarolja az energiát. Az akkutöltőnek sem kell feltétlenül.
Látom nem érted, vagy nem akarod érteni a lényeget. Ha negyedévente fel kell tölteni az autó akksiját, az évente 152 Ft-ba kerül, veszteségekkel együtt.
Egy ledes digitális óra, ami jó esetben mindössze 4W-ot fogyaszt, annak az éves fogyasztása 1400 Ft. Akkor most mi a sok? Ráadásul az akksi töltését nem lehet elkerülni, ha szükség van rá.
Konkrétan erre a mondatodra gondoltam:
Idézet: Ez viszont elég nagy baj, ahogy Epu2 is írta. Izzót javasolni feszültség csökkentésére, nem is tudom. „Egy töltőnél a legutolsó szempont az energiatakarékosság.”
Epu2-nek válaszoltam, remélem megérti. Évi használat során 152 ft-ból jó esetben talán 20 Ft-ot meg lehetne spórolni, de az is lehet hogy semmit. A soros izzót sokan alkalmazták anno akkutöltésnél, lehet csak Te nem hallottál róla. Próbáld ki és tapasztalni fogod hogy működik.
|
Bejelentkezés
Hirdetés |





Szerencsére nem minden gépgyártó úgy gondolkodik, hogy 20 - 30 % veszteség nem számít. 

