Fórum témák
» Több friss téma |
- Ez a felület kizárólag, az elektronikában kezdők kérdéseinek van fenntartva és nem elfelejtve, hogy hobbielektronika a fórumunk!
- Ami tehát azt jelenti, hogy a nagymama bevásárlását nem itt beszéljük meg, ill. ez nem üzenőfal! - Kerülendő az olyan kérdés, amit egy másik meglévő (több mint 17000 van), témában kellene kitárgyalni! - És végül büntetés terhe mellett kerülendő az MSN és egyéb szleng, a magyar helyesírás mellőzése, beleértve a mondateleji nagybetűket is!
Sziasztok
IDE csatlakozót szeretnék házilag szerelni. Régi számítógéphez szeretnék egy hosszabb IDE csatlakozót készíteni mint a gyári, nem a 80 pines verziót hanem a 40 pines régi verziót. A két csatlakozó és a normál szalagkábel megvan hozzá. Abban kérnék segítséget hogy a csatlakozó érintkezőibe hogyan tudom házilag normálisan belenyomni a szalagkábelt hogy az érintkezők se sérüljenek meg jó legyen a kontaktus is. A hozzászólás módosítva: Feb 6, 2019
Sziasztok!
A képeken látható LED mátrixxal találkozot már valaki?Hogyan lehet ezt vezérelni PIC-kel vagy Arduinoval?Egy kapcsolási rajz sokat segítene,hogy hogyan rakjam össze az áramkört.
Én például teljesen amatőr módon házilagosan célszerszám nélkül.
Bele illesztem a szalagkábelt a csatlakozóba, ráteszem a sapkát. És ügyelve, hogy minden a helyén legyen, satuba fogva óvatosan össze nyomom. Amíg a helyére nem pattannak a záró fülek. (Figyelmes munkát igényel, mert szétszedni nehezebb, mint összenyomni!)
Felszerelés igény:
Eredeti: satu, aminek a pofája megtámasztja a 40 pólusú szalagkábel csatlakozót, Helyettesítő: valamilyen daráló + 2 fa léc. Lépések: - Merőlegesre kell vágni a szalagkábelt. Egy régi érős ollóval is lehet. - Az ereket be kell illeszteni a szalagkábel csatlakozó hornyaiba, minden ér pontosan a helyére kerüljön a két fa léc közé. - Addig kell húzni a satut illetve a daráló rögzítőjét, amíg a rögzítő fülek a helyükre nem pattannak. A hozzászólás módosítva: Feb 6, 2019
Ha értelmes dolgot is szeretnél látni rajta, akkor alsó hangon 32 bites kontroller kell. Talán a legegyszerűbb a Raspberry erre a célra. Viszont, figyelni kell mert az adatcsatlakozók nem egyformák, létezik sok típus, pl. HUB75.
Itt eleve három típust említenek: Adafruit LED Matrix.
Szerintem nem kell ide erős hardver. Egy órát megjeleníteni, vagy egy futószöveg nem nagy kunszt.
Ilyen vicces dolgokra elég lehet de ez olyan, mint egy Ferrari-val csak 50 km/h-val menni a versenypályán.
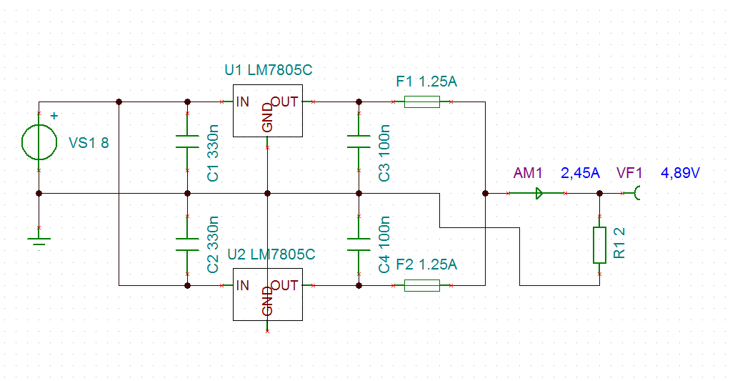
Sziasztok!
Ha 2db 7805 -ös kimeneteit összekötöm amik darabonként 1.5A-t tudnak, akkor így megduplázódik a kimeneti áramerősségem? A bemeneteket ugyanarról az akksiról táplálnám, az bírni fogja de nekem legalább 2.5A kell 5V-on. Előre is köszi a segítséget!
Már többször, több helyen is leírtuk, az ilyen eszközök (általában aktív, és nem lineáris tulajdonságú eszközök) Párhuzamos, soros kapcsolása megfontolásokat igényel, így jobb, ha elkerülöd. Ha nagyobb áramra van szükséged, használj megfelelő típust (78S05, 78T05), vagy külső tranzisztorral (félvezetővel) végezd el a teljesítmény erősítést. Erre nézve az áramkör adatlapján is találsz megoldást.
Ekkora áramra használj inkább Step-Down konvertert, 17 - 18 W-ot elfűteni nagy pazarlás, pláne akkuról.
Értem, köszi.
Pucuka: köszi, a 78T05 -ös jó lesz csak nem találtam még meg , azért gondolkodtam valami más megoldásba. Amúgy ami a mellékletben van arra gondoltam.Még nem próbáltam így összekötni, de elvileg (Kirchoff törvénye) működnie kellene.
Nem tudom milyen akksiról hajtod. 2S lipo kevés az 5V stabilizálásához, 3S/12V akksi pedig pazarlás! Mit kezdesz a felesleges hővel? Nem lenne jobb plusz több mint dupla üzemidő? 12V-nál 21W veszteség, 15W kimenő 5V 3A esetén...
Gondolj bele hogy mi történik, ha az egyiknek mondjuk 5,03V a kimenete, a másiké pedig 4,98V. Az egyik adja kifelé az 5,03 Voltot, a másik pedig érzékeli, hogy nagyobb a kimenetén a feszültség, mint a saját referenciája szerint lenni kellene. Szóval elkezd leszabályozni, és végül a nagyobb kimenőfesszel rendeelkező fog csak működni.
De igaza van Bakmannak, valami stepdownt használj inkább, pl: Bővebben: Link
Ezt nem tudtam. Hogy hogy leszabályoz az aminek kisebb a kimeneti feszültsége? Befelé nem folyik áram, tartania kellene a feszültségét még akkor is ha kisebb, nem? Köszi a linket nézegetem.
Kovidivi: kb: 7.2V az aksi, 1.6Ah val. Nem fűtene túl sokat.
A gond az, hogy egymás kimeneteire tudnak dolgozni, azt meg nagyon nem bírják. Diódákkal megoldható ez a kérdés de nem lesz stabil az eredmény. A magasabb feszültségű többet fog dolgozni amíg ki nem kapcsol a hővédelem miatt. Ezután a gyengébb fog dolgozni de nem sokáig, mert a kettőre méretezett áramot egy próbálja majd elvinni, szintén addig, amíg a hővédelem le nem tiltja az egészet.
Elnézést, azt hittem, 12 V-os akkuról van szó. A 7.2 V viszont határeset. 7805 esetén a minimális bemenő feszültség 7 V.
A hozzászólás módosítva: Feb 6, 2019
Idézet: Gyártófüggő, én inkább olyanokkal találkoztam, ahol 7.5 - 8V körüli bemenő feszültség kellett, ez alatti bemenő feszültségnél már csökkent a kimenő is. Inkább a 78L05 -nél -kisteljesítményű- találkoztam zömében olyanokkal, ahol 7 V elegendő volt a stabil kimenethez. „7805 esetén a minimális bemenő feszültség 7 V.”
A 7.2V-os akksit egy szünetmentes tápnak tervezem, amúgy töltéskor kb: 9.5V-ot gondoltam beállítani 300mA-el amit folyamatosan kapna.
A többit értem, köszi, de akkor maradok a step-down-nál.
Viszont stepdown-nál is valamivel magasabbnak kell lenni a bemenő fesznek, lehet hogy egy boost-buck kellene. Valamint oda kell figyelni arra, hogy a kínaiak, hogy is fogalmazzak, nem riadnak meg attól, hogy túlozzanak a speckóban. Szóval van olyan hogy ráírnak 5 Ampert, aztán az a valóságban azt jelenti, hogy tartósan bír hármat, ha teszel rá bordát (mert nincs rajta).
Köszönöm a válaszokat, meg fogom próbálni.
Az nálam nehezítés lesz hogy 2db szalagkábel fogja kiadni a 40 eret.
Értem, köszi. Még annyit hogy a stepdownak négyszögjel kell, vagy jó a szinusz is? Pl. közvetlen egy trafótól.
Köszi. Elnéztem az adatlapot boccs. Most már jót nézek.
Ha a bemeneti feszültség nem elég magas, 7805 és variánsai helyett LDO -t kell alkalmazni. Itt egy cikk olvasható a párhuzamosan kötött LDO -k közötti terhelésmegosztásról.
Sziasztok!
Végül kész lett a horgász lámpám!
És ezzel a Holdat világítod meg pecázás közben? Ez brutálisnak tűnik.
Sikerült megoldani. Teljesen korrekt lett, minden ér érintkezik.
Ezzel gondolom nem az úszót,vagy a kapásjelzőt,hanem magát a halat világítod meg.(Vagy át)
A meghajtó elektronika és hűtőbordája megérdemelne egy alapos átvizsgálást.
Gyanús az elektronika rögzítése, szigetelése. Ugye, nem melegragasztó tartja a helyén? Úgy tűnik, meghajolt a panel. Ez optikai csalódás? |
Bejelentkezés
Hirdetés |

















