Fórum témák
» Több friss téma |
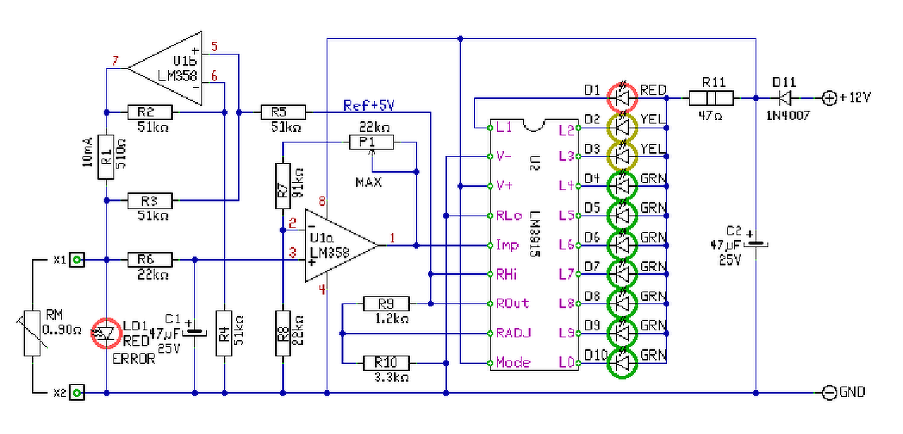
Hello! Ebben az esetben a GAS kapcsolást kellene megépíteni, és az R1 ellenállást 1kohm-ra választani. A villogást legegyszerűbben úgy lehetne megoldani, ha a D1 egy villogó Led, és amikor a D2 is világítani kezd, a D1-et egy tranyóval rövidrezárjuk. Tehát kettes szint után a piros már sötét lesz. Ha így megfelel.. Tele állapotban az összes Led világít.
De a 4 érték, az csak négy Led-et jelentene? Mert a kapcsolásban 10db. működik.
Köszi a gyors választ.
Én is villogó LED re gondoltam. Le skicelnéd nekem a tranyó bekőtését a D1 -(D2)höz? Hobbi szinten épitgetek igy nem tudom bekötni,meg tipus is kellene. Akkor csak az R1 változik a többi a rajz szerint. Igen, nekem csak 4 érték van amit ad a szint mérő.De gondolom ettől függetlenül 10 Leddel is müködik, legfeljebb több alszik el egyszerre ha jól gondolom de az nem zavar. A hozzászólás módosítva: Feb 8, 2019
Köszi a gyors választ.
Én is villogó LED re gondoltam. Le skicelnéd nekem a tranyó bekőtését a D1 -(D2)höz? Hobbi szinten épitgetek igy nem tudom bekötni,meg tipus is kellene. Akkor csak az R1 változik a többi a rajz szerint. Igen, nekem csak 4 érték van amit ad a szint mérő.De gondolom ettől függetlenül 10 Leddel is müködik, legfeljebb több alszik el egyszerre ha jól gondolom de az nem zavar. A hozzászólás módosítva: Feb 8, 2019
Hello! Lerajzoltam, hogy egyértelmű legyen a dolog. Ha a Led típusára gondoltál akkor itt van egy.
Nagyon köszönöm erre gondoltam! Teljesen jó,így megtudom épiteni.Sárga villogó Led-em van.
Azt vedd figyelembe, hogy az LM3914 (Hoppá! Elírtam a rajzon, nem a 15-ös kell, mert az logaritmikus.) 10-részre bontja majd a 0-190 Ohm változást. Így az első D1 19..38 Ohm között fog világítani és villogni. Majd 38 Ohm-tól felfelé, kialszik a villogó és világít a D2.
Ha ez így nem megfelelő, két lehetőség van. - A tank érzékelő potival sorba teszel egy 22 Ohm-os ellenállást. Ekkor annak változása 22..212 Ohm között fog változni és ehhez állítod be a maximumot. - A másik megoldás lehet, hogy Használsz egy "D0" Led-et, ami a villogó Led lesz. Azt így egy 1kohm-on keresztül táplálod A GND-ről. És a D2-ről a tranyós fokozatot a D1-re helyezd át. Így viszont 11 Led lesz a teljes kivezérlés a villogó Led-el együtt. Ekkor 0-19 Ohm-ig villog, 19 Ohm-tól, már a D1 világít és a villogó elalszik. Mondjuk nem válaszoltál arra a kérdésre, hogy tulajdonképpen hány Led lesz ténylegesen a kijelzés. De ha kevesebb, akkor néhány a 10-ből kimaradhat az nem okoz gondot a működésben.
Késő,megvettem a 3915.-
(, de ha kérdik akkor van. Arra jó lesz. ))De nem baj, majd veszek 3914-t is. Mint irtam 4 jelem van azaz 4 ellenállás értékem az első az 0 Ohm a második 55 ohm a harmadikra nem emlékszem, a 4-dik 190 Ohm. Tehát villogó LED 55 ohm alatti értéktől kell müködjön. Az lesz amit javasoltál,hogy teszek a szint érzékelőhöz egy plusz ellenállást. Logikádat követve 28 ohm kell eltolnom azaz 28 és 218 között fog müködni. Ha jól gondolom akkor az első a villógó megy 0 és 56 ohm között amikor megjelenik az 55 ohm (2 szint) akkor kialszik a villógo(D1) led és bekapcsolja a D2 ledet.Helyes?
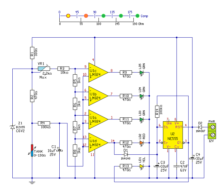
Hello! Leszimuláltam, hátha abból jobban láthatod.
- Az LM3914-nek a referenciája 5V-ra van beállítva. (R9/R10) Így a 10. Led 5V-nál fog jelezni. - Mivel az IC 10 felé bontja a referenciát, a Led-ek 0,5V-onként fognak sorba bekapcsolni. - Tehát az első D1 Led 0,5V-nál, a második D2 1V-nál stb. - Hogy a 190Ohm véghelyzetében 5V legyen a kimenti feszültség, ahhoz az áramgenerátort 4,15V-ra kell beállítani. (közepes P1 helyzetében) Ehhez ar R1 1k ellenállást 1,2k-ra kell módosítani. - A karakterisztikából látható, hogy az RM jeladó 0 Ohm helyzetében, már jelezni fog a D1 Led. Viszont 55 Ohm esetén, már a D3 dog világítani, tehát ez esetben onnan kellene a D1-et kioltani. Azt értem hogy a jeladónál csak négy értéket tudsz. De vajon ez 4 fix ellenállást jelent, vagy egy változó poti értéket és Te ebből csak négy (a szinttel összetartozó) értéket ismersz. Mert azért az nem mindegy. Valamint hogy ténylegesen is csak négy Led lesz a jelzés, vagy tíz, mint a kapcsolásban van.. Mert ezekre, tulajdonképpen nem kaptam választ. (Most itt a szimulációban az ellenállások sorszámozása nem azonos a tényleges rajzzal, de remélem ez nem okoz gondot.)
4 jel van nem lineális. A szintmérő ,ha jól emléxem 40 mm -ként add jelet és 4 fele van osztva. Reed-relés alsó tartomány a 0 ohm ami kb 40-mm elérésekor mérhető az alatt nem változik, 55 ohm mérhető kb 41-mm nél ami a kővetkező szintig kb 80 -mm ig nem változik, és igy tovább… .
Ebből adódik hogy 5 ledet szeretnék müködtetni vele. D1 villogó sárga (0 ohm)D2 piros (1/4 ami 55 ohm) D3-4-5 zöld(1/2-3/4-, 4/4-190ohm azaz tele tank)
Hello! Végre tisztul a helyzet, de a többi köztes értéket is illene ismerni. Viszont én ebben az esetben másik kapcsolást javasolnék, ha még nem fáradtál el..
Ha jobb és egyszerűbb akkor jöhet. a 3/4 szint ellenállására nem emléxem. Már be van szerelve a tankba és nem tudom megmérni mennyi. De talán 116 ohm volt, de ez nem biztos. ezért is tesset ezen kapcsolás mert itt kvázi mindegy volt az ellenállás, 0-190 ohm között szépen kigyulladtak oszt kész.
De megpróbálom egy dróttal -ha elérem a beöntő nyíláson keresztül- megemelni és megmérni az értékeket mert benzinnel(öntögetés) macerás.
Nya, csináltam néhány mérést a következő eredmények jöttek:
0 ohm alsó szint, 54.2 ohm, 71.9 ohm, 91.6 ohm,111.4 ohm, 131.5 ohm, 161.5 ohm, 190.5 ohm ez volt a felső szint holtpont.Ezeket tudtam mérni a sajátságos környezeti adottságok tükrében folyamatosan húzva felfelé az úszót ill. vissza fele le engedve. 38 ohm is bevillant egyszer -egyszer, de nem mindig, ezért azt nem vettem figyelembe.Ez a 54.2 ohm előtti állapotban történt meg de kb 1 sec. időre. Nem is tudtam stabilan mérni. Arra vajon létezik -e egy egyszerű kapcsolás, hogy 54.2 ohm alatt villogó LED működjön felette pedig ne? Mondom miért. Jelenleg egy motoros szint (mutatós) jelző van a fenti szintjelzőhöz kapcsolva de abban nincs figyelmeztető lámpa. Arra gondoltam hogy a tankból, a szintjelzőtől érkező ellenállási értékkel kapcsoltatni egy villogó LEDet, úgy hogyha az érkező ellenállás értéke 54 ohm alá esik akkor kapcsoljon be a led ha pedig 54 ohm feletti ezen érték akkor ne villágitson ill. villogjon. Lehet egyszerűbb lenne beépítenem, egy külön álló ledet egy ilyen kapcsolással, és teljesen kielégitené az igényeim. A hozzászólás módosítva: Feb 15, 2019
Azt hittem végre tisztul/egyszerűsödik a dolog, most meg megint más van.. Eddig a (nullával együtt) 5 szint volt, most meg már 8.. A dezinformáció is információ, csak kérdés célravezető-e.
![]() Kapcsolás arra van, amire készítünk. De ahhoz mindig információra is szükség van. Tehát, ha csak egy jelzést szeretnél, ahhoz illene tudni, mekkora feszültség van a jeladón, amikor 54 Ohm van bekapcsolva. Mert ugye ha mutatós jelző van, akkor az táplálja meg a jeladót. Mert soha nem ellenállást érzékelünk, hanem feszültség esését.
Ilyesmire gondoltam amelynél az R2 LDR helyére csatlakozna a szintmérőből érkező vezeték ill ellenállás érték. Párhuzamosan kapcsolva a jelenlegi mutatós müszerrel. A KI pontra tenném a villógo LED-t.
Akkor a rendelkezésre álló 12.5V hajtaná meg, függetlenül a jelenlegi szintjelző (nevezzük órának az egyszerüség kedvéért) müszertől. Kérdésedre válaszolva: A jelenlegi mutatós müszerbe (órába)CSAK egy jeleadó vezeték (-) test csatlakózik amely a szintjelzőből érkezik. Az órának saját tápellátása van, amely független a tankban lévő szintjeladótól. Ebből adódóan a feszültségszabályózást az érkező ellenállásértékből már maga (saját elektronikája) oldja meg és a benne lévőmotor a szerint mozgatja a mutatót. De rámérek… . A hozzászólás módosítva: Feb 16, 2019
Hello! Ha ezt tennéd, lennének gondok, mert pld. a tranyó bázis-emitter diódája korlátozná a jeladó működését. (650mV fölé nem engedné a feszültséget.)
De én szívesen megrajzolom mire van szükség, csak tudni kellene mekkora a feszültség a jeladón, mikor már nem kellene, hogy villogjon a Led. De tulajdonképpen az is elégséges, ha tudjuk mekkora árammal táplálja az óra a jeladót. Vagy is meg tudod mérni, ha a mA mérőt bekötöd a jeladó helyett. Mert abból már kb. számolható, hogy mekkora lesz a feszültség, amikor 54 Ohm a jeladó ellenállása. Mert alatta kellene hogy villogjon. Nem?
Igen 54-56 ohm a küszöb aminél már ne villogjon. De én 50 ohm-ra méretezném ha értenék hozzá
)Megmértem a tank csatlakozójánál 12,4 V az akkumulátor feszültség 56 ohm -nál 0,791 V volt a feszültség. Aztán 11,6 V az akkumulátor feszültség (rákapcsoltam a világítást) akkor 56 ohm-nál 0,823 V a feszültség. Aztán 0 ohm -nál 0.001V volt a feszültség. Az eltérések a multiméterem (hol 54, hol pedig 56 ohm) miatt lehet nem egy műszerész jószág ![]() Remélem ebből már tudsz valami okosat rajzolni nekem.....
Így valóban egyszerű a dolog. Jó a tranyó bázis-emitter küszöbfeszültsége hozzá, csak korlátozni kell a bázisáramot és erősíteni a kollektoráramát, hogy megfelelő meredekségű legyen a váltás.
A hozzászólás módosítva: Feb 16, 2019
De ha már így történt a dolog, felteszem ide az 5 Led-es verziót, hátha valaki hasznát veszi. Ebbe nem kell villogó Led, van benne "villogtató" is.
Bocs, azt elfelejtettem írni, hogy az "M 14m" csak egy áramgenerátor, ami a műszeredet szimulálja. Mint ahogy a "Tank" meg a jeladót. Tök mindegy milyen tranyót teszel bele, csak az NPN-PNP-t nem lehet elcserélni.
Nagyon szépen köszönöm a segítségedet. Egy ideje beraktam az órát az autóba, finomhangolás megvolt. Teletankoltam az autót, telit mutat. Kb 35literes a tank, 5l körül volt benne mikor tankoltam akkor üreset jelzett. Elöször tankoltam rá 20litert felment kb fele fölé. Megint kifogyasztottam üresig, valszeg kicsit kevesebbet hagytam benne mert a következö 5e tankolásnál kicsit megbolondult, mert kettö pöttyig ment csak fel. Egy két inditásál felugrott 4et is, lehet kicsit kopott a szintjelzö ezért bohóckodik ott néha, mert a következö teletanknál megint felment maxra. Szoval működik a dolog, nagyon hálás vagyok! Le a kalappal
Hi
Elkészítettem a kapcsolás pontosan azokkal az alkatrészekkel amelyek a rajzon vannak, próbálgattam dobozolás előtt. A végső teszt még hátra van a beépítés előtti próba. 3 db kivezetés lett a ahova 6.3mm (apa) saru került nyákon 1.+ csatlakozó, 2 (-)test csatlakozó, 3.tank csatlakozó Ideiglenesen normál led-et kötöttem rá, hogy lehessen mérni, amely az áramkör bekapcsolásakor folyamatosan világit. Amit tapasztaltam, hogy a tank kivezetéshez (R1 ellenállás csatlakozási pontjánál) hozzá érve csupasz kézzel le áll a villogás-világítás. Illetve bármit a ponthoz érintek le áll villogás-világítás. Próbáltam negatív és pozitív polaritással is. 12V ill 0V feszültséggel, mindenképpen leáll a villogás. Ez helyes működés? Nem csak akkor kellene leállni, ha a tankcsatlakozó feszültsége nagyobb mint 0,8 V ha ez több ? A kezem már ennyit vezetne?
Hello! Ha úgy próbáltad, hogy a bement nem volt a tank jeladóra kötve, akkor természetes a dolog, hiszen a jeladó kis ellenállás értéke húzza le a bázist. Ha a bement a levegőben lóg, akkor természetes az, hogy ha hozzáérsz, egyből kapcsolnak a tranyók.
Hi!
Tegnap rákötöttem tankjeladóra és TÖKÉLETESEN müködött.Köszönöm még1x a segitséged nagy forma vagy. Bedobozolom és végleges formájába beszerelem. Ha összefutunk jó vagy egy sőrre vagy kettőre. Most megépitem az 5 ledes kijelzőt hozzá amit feltettél, remélem az is jó lesz.Szerzek valami házat (kereket)oszt belehajintom. )) A hozzászólás módosítva: Márc 18, 2019
Hello! Örülök, hogy működik. A sörrel "ne fáraszd magadat", én nem építek áramköröket, és nem iszok szeszt. De ebben sem pozitívum, sem negatívum nincs, csak szokás..
Megépítettem, az 555 részt elhagytam és egy-két apróságot, az LD1 helyére egy villogó led került. Teljesen jól működik egy potméterrel szimuláltam a jeladót.
Annyi a bajom vele, hogy 37 ohm a LD1 kapcsolási küszöbértéke erre van megoldás ?, hogy 55 ohm legyen ezen érték. Mivel a tankjeladó 55 ohm értéke után 0 ohm az ellenállás. Tehát ha kialszik a LD2 (ami most 37 ohm) Utána kapcsol a LD1. A hozzászólás módosítva: Márc 25, 2019
Hello!
Az R8 értékét kell növelni. De az kicsit magával fogja vinni a többi kapcsolási értéket is. A zénert nem kellett volna kispórolni, mert így ha megváltoztatsz valamit az elviszi a jeladó feszültségét is. A villogó Led fordítva van a rajzon. Egyébként nem "utána kapcsol" az LD1, hanem egyszerre az LD2-vel. Hiszen egy kimenet vezérli a kettőt.
Köcce! a segítséget
az R8 1,5k -ra cserélődött. Minimális az eltolódás, a potméterrel nem is érzékelhető, bőven a tartományokon belül van.A kapcsolás így ~53ohm értéken jön létre ami tökéletes. Mert ugye az a lényeg hogy 55ohm tól világitson a LD2, alatta pedig az LD1. Mivel a tankjeladó 0 ohm ill 55 ohm értéket fog kiadni. A zénert tervezem beépíteni de itthon csak 7,5v ill 8,2v és 11,4; 12v van. a C4 kondi jelenleg nincs benne. Annak hiánya milyen hátrányokkal járhat? Kell bele?! A hozzászólás módosítva: Márc 25, 2019
A C4 kondinak, tank jeladó kontakt hibáit lenne hivatott kiküszöbölni. Hogy az átmenetkor ne "csapkodjon" a kijelzés. Rendbe kell hozni, megszüntetni az életveszélyt. Mert jelenleg ez még nem töltő, hanem Fejes Endre műve..
A hozzászólás módosítva: Márc 25, 2019
Sziasztok! Ezt Bővebben: Link a szintjelzőt akarom megvenni a motoromhoz Suzuki GS 500 aminek nincs gyári benzinszintjelzője. De a kilométerórában már bene van (mivel lecseréltem nyáron).
Szerinted ha alul a tankot kifúrom bele tudnám tenni hogy mérni tudjon? Gondolok itt hogy ne folyjon el a benzin úgy betenni. Van valakinek tapasztalata hogy motorra tett benzinszintjelzőt? A hozzászólás módosítva: Dec 7, 2020
|
Bejelentkezés
Hirdetés |








(, de ha kérdik akkor van. Arra jó lesz.
))















