Fórum témák
» Több friss téma |
Van itthon BFR 91-em de az túl komoly ide nem?
Viszont a bemenettel kapcsolatban nem tudom mennyire szólna bele az 50 ohm az én tervezett alkalmazásomba. Ugyanis a mellékelt Repsáv vevő frekijét szeretném kijelezni. Youtube-on láttam egy videót EZT ahol ez megtörtént. Alatta a kérdések között ott volt hogy hová kötötte a mérőt és a szerző azt válaszolta hogy a 7 es pontra (mellékelt rajzokban mutatom) Kérdés: Élhető-e?
Aha szóval te ne612 colpits oszciján szeretnél mérni.
Annak biztos nem tenne jót egy 50 ohmos teher. Akkor előbb egy elválasztó fokozat kell oda. Földelt Draines fet pár pF kondival kicsatolva. Akkor inkább jobban járnál azzal amit foxdeltás elvirajzon van. 2db fet. Vagy ha elég érzékeny maga az előosztó ic(100-200mV írnak róla vhol lásd adatlap érzékenység freki függés ábra) akkor a rezgőköri tekercs közelébe "lógatott" 1 2 menetes hurokkal csatolod ki a jelet. Bármelyiket is csinálod azt válaszd ki amivel legkevésbé terheled meg és teszed instabillá az oszcillátort. (ha elég nagy jelet ad az oszcillátor a laza csatolású hurokkal és stabil a mérés akkor nem kell más próbáld ki először úgy) Amúgy meg eléggé saccolós lesz a kijelző ... 5 digiten 100 MHz felett ... az alábbi felbontásod lesz: 100MHz 10MHz 1MHz 100kHz 10kHz ... az utolsó 10 kHz digit között 2 3 csatornát is áttekerhetsz ... mire látsz valami változást a frekimérőn. A hozzászólás módosítva: Jan 18, 2019
Üdv! Van egy FCM-400-as frekvencia, periódusidő számláló modulom. 1 MHz ig szeretném használni. A bemenete TTL szintű, ezért kellene némi erősítés, jelformálás a bemenetére. CMOS IC-re gondoltam. Analóg erősítéssel, NAND, majd jelformázással NADN ST. Elfogadhatóan működne ha az IC-ket foglalatba teszem?
Sziasztok.
Megjött Kínából a kristály mérőm. Jól működik, kivéve hogy az enyém nem akar 3 MHz alatt mérni. Tele vagyok jelöletlen kristállyal és nem tudom, rossz vagy kis értékű. Ezért 7414-es kapuból elkészítettem hozzá egy toldalékot amivel már alacsony frekvenciás kristályokat is tudok mérni. A programozáson is módosítottam. Személyessé tettem. Bekapcsolás után lefut egy monogram és mehet a mérés. . Ezt egy rövid videóval tudom illusztrálni.(Ha valakit érdekel a program, szívesen segítek).
Szia!
A programot is megosztanád? Nekem is van ilyen mérőm, igaz azzal nem volt ilyen gondom, mint neked.
Szia.
Szívesen megosztom. Föltételezem hogy saját monogramot szeretnél. ASM fájlt is elküldöm mert HEX-ben nagyon nehéz módisítani (de nem lehetetlen). A program végén van a módosítás.Én sem értem hogy egy tranzisztoros oszcillátor miért nem rezeg be alacsony frekvencián, pedig cserélgettem a kondikat és a tranzisztort is.
Sziasztok,
Bár nem teljesen ide tartozik, de mégis egy friss tapasztalatom, hogy ebay-ről rendelt SN74S196-al szerettem volna megépíteni egy 100MHz-es 10-es osztót, és a világért sem akar 10-el osztani. 1kHz-el a bemenetén 62.5Hz jön ki belőle a többi kimeneten pedig 500, 250 és 125Hz. Már már kezdtem elbizonytalanodni magamban, hogy nem megy a matek, de a helyzet az, hogy akár hogy is, ez bizony 16-al oszt - persze 100x szétszedtem, átnéztem a kapcsolást tegnap. (Már összeraktam egy 4017-es számlálót is, az persze tökéletesen 100Hz-re oszt.) Mire figyelmes lettem, arra ma, hogy van ennek egy 197-es tesója, ami lábkiosztásban teljesen megegyezik, ám annak a második fele 8-al oszt. Így feltételezem, hogy a kínaiak elfelejtették átállítani a feliratozó gépet, és eladtak 196-os tokban egy 197-es IC-t. - Gondoltam megosztom veletek a sztorit, nehogy elnyomjon valaki rá hasonlóan egy délutánt...
Szia!
Ez bizony könnyen előfordul, szinte minden félvezető csak árnyéka az régieknek. Érdemes itthon keresni sok van még meglapulva a fiókokban a régi jó alkatrészekből. Ezek picik levélben is könnyen küldözgethetők és nem ér ilyen csalódás bennünket.
Igen, ez az út marad. Más IC-nél valószínű, csak szerencsém volt.
Üdv! A kínai alkatrészeknél vannak ilyen furcsaságok! Nekem egy AD9851-es modullal volt hasonló problémám, az adatlap szerinti 6 helyett 4-el szorzott. Kicserélve a kvarc oszcillátorját azóta is működik. Csak a hibára rájönni volt nehéz.
Üdvözlök mindenkit: Megcsináltam azt a frekvencia mérőt amely a rádiótechnika 1993/5-ös számában van. Működik is kisebb frekvenciákon, de magasabbakat nem méri. Ha valaki megcsinálta, és neki máshogy működik vagy jó is meg köszönném a segítségét. Üdvözlettel: bodnarmiklos.
Kép ?
11 éve vagy fórumtag, és még mindíg nem érted, hogy topiknyitás előtt használd a keresőt.
Van majdnem ugyanilyen nevű topik, csak egy space -vel különbözik a Te topikcímedtől. Ha az eredeti topikba beleolvastál volna, lehet, hogy nem is lett volna szükség újat nyitni. Egyébként, most mi keresgéljünk kapcsolás, leírás után, ahelyett, hogy eleve azt tetted volna fel, neked nyilván rendelkezésedre áll. A másik, kinek mi a kisebb, meg a magasabb frekvencia. Nem kell ahhoz megépíteni, hogy kapcsolási rajz, és a felhasznált alkatrészek alapján ne tudnánk megmondani az áramkör várható tulajdonságait. De ehhez semmilyen táppontot nem adtál. Szerintem írj a moderátoroknak, hogy töröljék ezt a topkodat, és tedd fel a helyén a kérdésedet, bővebb információkkal. A hozzászólás módosítva: Júl 19, 2020
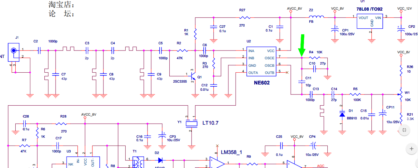
Megkerestem a rajzot...
A bemenetnél lesz gond, a bemeneti erősítő tranzisztorok munkapontjait kellene ellenőrizni. Mint visszább írták, több infó kellene, többek között mennyi a bemenetre adott jelszint ahol még jó, ill. már nem jó.
A Sebi feltette a rajzot helyetted. A kapcsolási rajzból látszik, hogy ez egy 100 MHz körüli frekvenciák mérésére is alkalmas, ami azért az általad aposztrofált magasabb frekvenciákhoz tartozik.
Valószínűleg az előerősítő, jelformáló fokozattal, vagy az előosztóval lesz a probléma. Ennek vizsgálatához szükséged lenne egy legalább 60 - 100 MHz -es szkópra.
A nyákrajzát is tudnád közölni?Hátha valaki megakarja építeni.
Nem biztos, hogy utánépítéshez jó ötlet, mert könnyen lehet, hogy a bemeneti, jelformáló, és előosztó fokozat elrendezésében van a probléma. Azért nem ártana ha feltenné, hogy mit működött, könnyebben rá tudnánk jönni, hogy mi a gond.
Remélhetőleg az alkatrészek ugyanazok, amik a kapcsolási rajzon szerepelnek.
Jól látok? Nem hiszek a szememnek...
2 db S sorozatú TTL és 12 db CMOS IC valamint 5 (6) db hétszegmenses kijelző van a kapcsolásban és csak 1 darab nyamvadt 47nF táphidegítő kondenzátor? Minden tokhoz kell egy és 100nF - 1µF kerámia kondenzátor!
Anno a táphidegítő kondenzátort nem rajzoltuk fel a kapcsolási rajzra, mert evidens volt, hogy az IC táp és GND lábára közvetlenül ráforrasztjuk.
Sőt olyan foglalatok is voltak, amiben benne volt... Meg állítva behelyezhető "harmadik layer" tápsínek kapacitással. Egyszer azért kipróbáltam: ESZR kártyán lévő harmincvalahány IC mellől egyenként kivettem a 100nF-okat. Négy db-al a tápsínek végén még üzemképes maradt...
Egy MHz-ig biztosan. Nekem is van egy új modulom. 30 évnél öregebb, de még nem próbáltam.
Üdv! Kérdésem, hogy az alábbi HAM bazáros frekvenciamérőről van-e bárkinek tapasztalata. És ha igen, le tudná-e írni?
http://hambazar.unas.hu/spd/826526/GDO-frekvenciamero-szett-up-1-GHz
Szia!
Már nem kapható náluk. Én is rendeltem már volna.
100nF kerámia kondenzátor 10 - 20Ft / db. Az egész kártyán 100 - 200 Ft -t megspórolni? Nem éri meg.
Ha már itt tartunk: 2020 -ban CMOS -TTL IC -kel áramkört építeni sem nagyon éri meg már a panel ára és a fogyasztás miatt sem. Egy mikrokontroller és egy előosztó, a bemenő fokozat és a kijelző elférne egy névjegykártya méretű panelen..
Igaz! De!
Rengeteg CMOS -TTL IC van fiókokban. Ha ezek hasznosíthatók akkor kár velük terhelni a természetet. (kidobás) No meg az új megvásárlása is lehet teher.
Az a rengeteg IC sokkal több egyéb anyagot is kíván maga köré.
A hozzászólás módosítva: Aug 23, 2020
|
Bejelentkezés
Hirdetés |







. Ezt egy rövid 



