Fórum témák
» Több friss téma |
A klónok CH340 Soros-USB illesztőjének drivere (Letöltés)
Alapból nincs szöveg típus. Char[] tömbök vannak. Valakik azonban megoldották ezt neked, hasonlóan mint a wire.h wifi.h stb. A lényeg, hogy include <string.h> is kell majd neked. Ennek a string.h fájlnak ott kellene lennie (meg még más fájlnak is), mint a többi, pl wifi.h, wire.h stb-mappában. Ha nincs le kell tölteni és oda másolni. Az lehet, hogy String.h nagybetűvel van nem tudom.
A hozzászólás módosítva: Feb 15, 2019
Köszönöm,hiba nélkül fordult,de mi az a cast-olás és eddig miért nem kellett? Köszi a türelmet.
A String.h sem segít, és ha mindkettő benne van (WString.h és String.h) az sem.
Persze hogy nem segít. A hibaüzenetet: 'webpage' was not declaired in this scope
Ezen nem segít az, hogy a jelenlegi kb. tucatnyi (némelyik 3x is) include-olt lib mellé teszel még be párat. Az segítene, ha kiderülne, hogy hol jelentkezik ez a hiba. Nem ír sort a compiler a hibaüzenetnél?
Próbáld meg átírni ilyenre:
Bővebben: Link Azaz nem globális változóként, hanem a loop-ban definiálva, majd mikor kell meg kell hívni azt a függvényt ami hozzáad. Láthatod, hogy &-karakterrel is kibővül a függvényed, valamint kell a return wepage is kell majd bele. Régen foglalkoztam Arduino-val, más platformon nem okoz különösebb gondot a globális változó változttása más függvényből. Itt ez lehet az út. A pointer nélkül nem tudja, hogy milyen változóhoz szeretnél hozzáadni. A hozzászólás módosítva: Feb 15, 2019
Az itt található webpage sorra ugrik, pedig van előtte több is
Mellékeltem a fordító üzeneteit is.
Köszönöm!
Megpróbálom értelmezni, egyenlőre nekem ez még magas. Egyenlőre próbálom megérteni, hogy mi a különbség a működő és nem működő kódok között.
Kimásoltam a korábbi 1020 soros kódot és betoltam arduino ide-be. Egy csomó libem nincs amit használsz, szóval alaposan kiszórtam belőle mindent, amire panaszkodott, maradt 668 sor. Ez simán fordul, csak arra panaszkodik, hogy "Low memory available, stability problems may occur."
És a rossz hír az, hogy a fenti ReportCouldNotCreateFile fv. benne van, nem itt van a hiba, simán fordul ez a függvény. 1.6.5 arduino, a target nem ESP lap, hanem arduino nano. Csatolom az eredeti és a módosított kódot, kérlek nézd meg az utóbbit, hogy lefordul-e. Ha nem, akkor esp-lib, arduino ide, hasonló helyeken lehet valami hiba. Ha igen, akkor valami más.
Köszönöm!
Az
sort vissza kellett rakni mert ezt hiányolta. Utána lefordítja, feltölti. Azt kód végén a prototípusok valószínűleg jók, mert az eredeti kódhoz csak a webes kommunikációt rakom hozzá és a mind a 2 külön-külön működik.
Az is lehet, hogy valahol valami félrement. Néha egészen félrevezető hibaüzenetek tudnak kijönni akár egy zárójelhibából is
Szépen apránként rakd össze.
Előbb az include-olt lib-eket fésüld össze, aztán fordíts. Majd a változódeklarációkat, ojjektum példányosítást, aztán fordíts. Majd rakd át szépen (néhány) függvényenként az egyiket a másikba, minden lépés után fordíts. A legvégén jöhet a setup és a loop piszkálása. Így elég ha valahol hiba kerül be, akkor egyből kiderül.
Megpróbálom.
Közben a webservert kiszedtem belőle, átírtam ftp-re. A cél úgyis csak az, hogy leszedjem az esp-ről a log fájlokat. Túlélem, ha filezilla-val kel letöltenem. Ez lefordul gond nélkül, csak ugyan úgy timeout probléma van mint a webserver esetén. Állandóan szakadozik a kapcsolat.
Sziasztok! Valaki megtudja mondani, hogy melyik a jobb módszer a CAN Bus-ra való csatlakoztatáshoz?
1. OBD2 csatlakozóval a CAN H+CAN L pinek bekötve és az csatlakozik a DB9 csatlakozóhoz, ami be van dugva a CAN Bus shieldbe az arduinon. 2. A rádiónál rácsatlakozom a CAN bus-ra és a shielden nem a DB9 aljzatot használom, hanem a CAN sorkapcsot. Azért kérdezem, mert nem kapok kinyert adatot egyik példa programmal sem. Köszönöm.
Sziasztok!
LoLin NodeMCU-t használok, amin ESP12E modul van. Ennek hivatalosan GPIO 0-16 kivezetése van. Viszont előre deklarálva van pár és alapértelmezettként csak 11 GPIO használható fel. Hogyan tudnám megoldani, hogy a maradékot is sima GPIO-ként tudjam használni Arduino keretrendszeren belül? Próbáltam ezeket sima IO-ként billegtetni, de nem akart működni. SK, S0-S3 pinek a kérdésesek és mivel soros kommunikációra sincs szükség(RX-TX),ezért azokat a pineket is normál IO pinként szeretném használni. Hogyan ? köszi.
Sziasztok! A következő pákaállomast építeném meg.Az lcd-ét bekötöttem mást nem.Az arduino felprogramozva .Normális,hogy a kijelzőn csak fekete kockák vannak?
A hozzászólás módosítva: Feb 24, 2019
Beállítottad a kontrasztot is a potijával?
Probáltam de ugyanaz.
Ha csak a felső sorban vannak a négyzetek, akkor nem lett még inicializálva se az LCD. A bekötés lehet rossz.
Fel tudnád tenni a kódot is? Nekem olyan mintha el lenne számozva az arduinonál az lcd kivezetések.
Nekem csak I2C átalakítós LCD-m volt eddig. Azzal semmi gond nincs. Azonban mintha pár éve olvastam volna, hogy az LCD 8 digitális lábat kér. Meg lehet hajtani 4-el is, de azt hiszem ekkor nem mindegy melyik 4 van használatban. Valamint elképzelhető ebben az esetben, hogy más lib-kell az LCD meghajtásához.
Arra gondolok, hogy ha 4 bit-es meghajtást választ az ember akkor a 8 bit átküldéséhez 2 írás kell. Nem tudom, hogy a használt lib tudja-e ezt, vagy sem. Látni kellene a kódot és az LCD-libet is szerintem. Rosszul emlékszem?
Szerintem valami hardveres hiba lesz. Vagy félrekötöttél valamit, vagy forrasztási hiba, esetleg nyák szakadás, zárlat. Nézd át alaposan a fenti dolgolkat. Soros monitor mit mutat?
A hozzászólás módosítva: Feb 24, 2019
Illetve az sem mindegy, hogy az LCD begin-ben hogyan szerepelnek a lábak. A sorrend is fontos. Még az sem kizárt, hogy nem Microsoft-os a byte sorrend. Ezt nem tudjuk, mert nincs kódrészlet sem az LCD begin-ről.
2,3,4,5 digitális lábak vannak bekötve a D7,D6,D5,D4 lábakra. Nem mindegy a sorrend szerintem. Ebben a bekötésben kipróbálnám az LCD begin-ben a 5,4,3,2 sorendet is. (ezek csak a digitális lábak amik adatra vonatkoznak, nem a másik kettő ami kell még.)
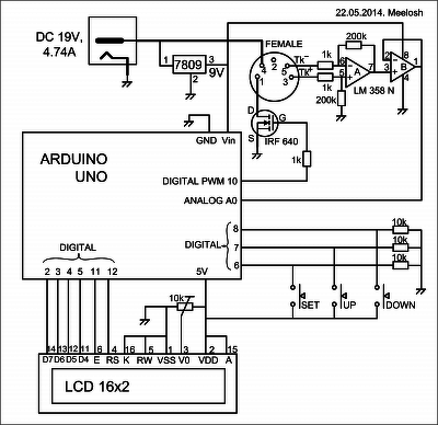
Féloff, de ez a rajz nem tetszik nekem. Problémáim:
- 9 Voltról hajtott opamp képes akkora feszt kiadni, ami kinyírja az arduino-t - fölösleges a 2. opamp buffer-ként - az IRF FET nem nyit ki rendesen 5 Volton, és kellene egy kisütő ellenállás is - a gombok mehetnek belső felhúzással közvetlen a földre.
Sziasztok. Találkoztatok már ezzel a programmal ? Ma botlottam bele, fut linuxon, windowson, hasznos programnak tünik még ha beta verzió és bugos is. Játszadozni fogok vele egyet , tetszik a debug rész
![]() Video A hozzászólás módosítva: Feb 24, 2019
|
Bejelentkezés
Hirdetés |












