Fórum témák
» Több friss téma |
Fórum » HEED canopus, obelisk /HTA-30/
Íme, csak hát így a felirat van fejtetőn
:
Érteni vélem már a trimmer problemát
További problémám a végtranyók.
Vannak BDT64-65c-im, de gyanúsak. BDW83-84D-t képtelenség beszerezni. Vannak BDW83-84C-im Bourns gyártótól, válogatva. Van aki MJH11019-20 On semi-t javasol. Vélemények? Ja és ezek a BDT-im:
Azt én nem tenném bele, de ki tudja. Nekem konkrétan ez és ez van benne, és a viccesen olcsó áruk ellenére nagyon jól szólnak, évek óta semmi bajom velük. Sőt, nálam most az előző oldalakon tárgyalt B100-HTA dologgal simán partiban van az én rendszeremen, úgy, hogy a ki és a becsatoló kondit másikra cseréltem, persze lehetne még variálni, meg méregdrága kondikat belepróbálni, de nekem jó így ahogy van.
Nagyobb teljesítményre meg válogathatsz ezekből, mondjuk az ON gyártmányú pár az sajnos eltérő tokozású, nem igazán párok.
A BDW 93-94-el csak csökkentett tápfeszről lehet használni biztonságosan (40-45V) és csak 15-20W teljesítményre. A 60V tápfesz felejtős azokkal... A B100 bufferrel +-45V tápig lazán el lehet menni. Gond nélkül megvan a 80-90W RMS. B200-al meg 150W RMS simán kijön...
A hozzászólás módosítva: Feb 23, 2019
A mousernél van is:
https://hu.mouser.com/Semiconductors/Discrete-Semiconductors/Transi...S=True Idézet: „Vannak BDW83-84C-im Bourns gyártótól, válogatva.” Az is jó, ha nem hamis...
Még jó hogy az enyém ezt nem tudja.
Bár megkergetve talán csak kétszer volt, én ilyen 1-2W átlagteljesítményen hallgatom. Ha dübörögni akarok akkor előveszem a 600W-os pwm-et.Sem a fesz, sem az áram, sem a disszipácós határadat a közelében sincs a megengedhetőnek. Akkor mitől ne lehetne használni 60V-on azokkal a tranyókkal? A legnagyobb disszipáció ugye 60% körüli kivezérlésnél van, de még szinuszjellel is csak 12W disszipáció van ilyenkor egy egy tranyón. Egy ilyen erősítőt az ember zenehallgatásra épít, oda meg általában elég néhány W. Több egy kicsivel csak azért kell, hogy azért a dinamikacsúcsokat is le tudja adni az erősítő ha vannak, és ne fulladozzon mint egy 3W-os csöves vacak.
Annak a kicsi toknak bőven túl sok a 12W. Ez darlington. Fokozottan veszélyes vele a hőmegfutás... Egy chipen van a meghajtó, meg a végtranyó. Sokkal könnyebben fut meg, mint a külön lennének tokozva.
Az enyém konkrétan meg is döglött ezekkel a végtranyókkal 60V-os tápról. A hirtelen halál a hőmegfutástól következett be. Eredeti lomexes BDW-k voltak benne. Át kellett tervezzem a nyákot, hogy marha közel legyenek a végtranyók a hőkompenzáló tranyóhoz, megnöveltem az emitter ellenállásokat 0,47R-re és lecsökkentettem a tápfeszt 45V-ra. Az nem döglött még meg szerencsére, így már bírja. A hozzászólás módosítva: Feb 23, 2019
Hát nekem például van 82dB érzékenységű hangfalam is, na arra marha kevés a pár watt. Egy ilyen 10W-os A osztályú hiraga szerűséggel még egy szobahangerőt sem lehet azon normálisan összehozni. Egyszerűen kevés hozzá. Megcincogtatja ugyan valamennyire, de 10W-al azon nem lehet labdába rúgni...
A hozzászólás módosítva: Feb 23, 2019
Szia! A neminvertáló jelerősítő kapcsolásoknál törekednünk kell a bemenet és a kimenet közötti minél nagyobb távolságra, mert a közöttük létrejövő kapacitív kapcsolat pozitív visszacsatolást hoz létre, ami akár gerjedéshez is vezethet.
Nálad talán elmegy, mert gondolom alacsony kimenő impedanciás fokozatról fogod meghajtani az aluláteresztő szűrő miatt. Csupán a jövőre nézvést bekarikáztam két kritikus pontot. A hozzászólás módosítva: Feb 23, 2019
A 12W sehogy sem lehet neki sok, mert 25-30W-ot még melegen is el kell hogy tudjon fűteni a 80W-os tranyó. És ez a disszipáció szinuszjellel ennyi, zenével a fele sincs. Nekem a sztereó egy akkora bordán van ami majdnem elfér a tenyeremben.
Nálam a mélyet összesen 8db (2x4) 25 centis mélynyomó adja vegyes kapcsolásban. Ha hiszed ha nem, 3W már rendesen dübörög. Nem akartam hinni a szkópnak amikor egyszer kíváncsiságból rátettem a kimenetre, hogy vajon annál a hangerőnél amit én lágy szobai zenehallgatásnak hívok, mekkora kimenőjel van. Nem érték el a csúcsok az 500mVpp-t. Nem nehéz kiszámolni, hogy ez a 175mV effektív mekkora teljesítmény 8 ohmon. Néhány mW.
60W-ot tudna elfűteni, ha 25C-on tudnád tartani a chip hőmérsékletet. De nem tudod... Nyugodtan oszd el azt a 60W-ot 4-el, de inkább 5-el... 10W-nál nagyobb disszipációt nem mernék ráadni tartósan...
A tapasztalatom az, hogy ez a BDW93-94 nagyon nem biztonságos 60V-os tápfeszen már. Semmi esetre sem ajánlom 60V-ra. 45V max, emelt értékű emitter ellenállásokkal, vékony csillám, nagyon jó mechanikai szerelés/elrendezés...
A 82dB érzékenységű hangfalakra 450W csúcsteljesítmény kell, ha azt akarod, hogy úgy szóljon az orgonakoncert, mint élőben. Egyszer kiszámoltuk, elég meglepő eredmény lett, de ennyi lett.
A hozzászólás módosítva: Feb 23, 2019
Ez rokonszenves választásnak tűnik, a RET.HU-n el is érhető mindkettő, a RET egyébként megbízható forrásnak tekinthető?
Köszönöm az észrevételt, adott keretek között még tudok módosítani.
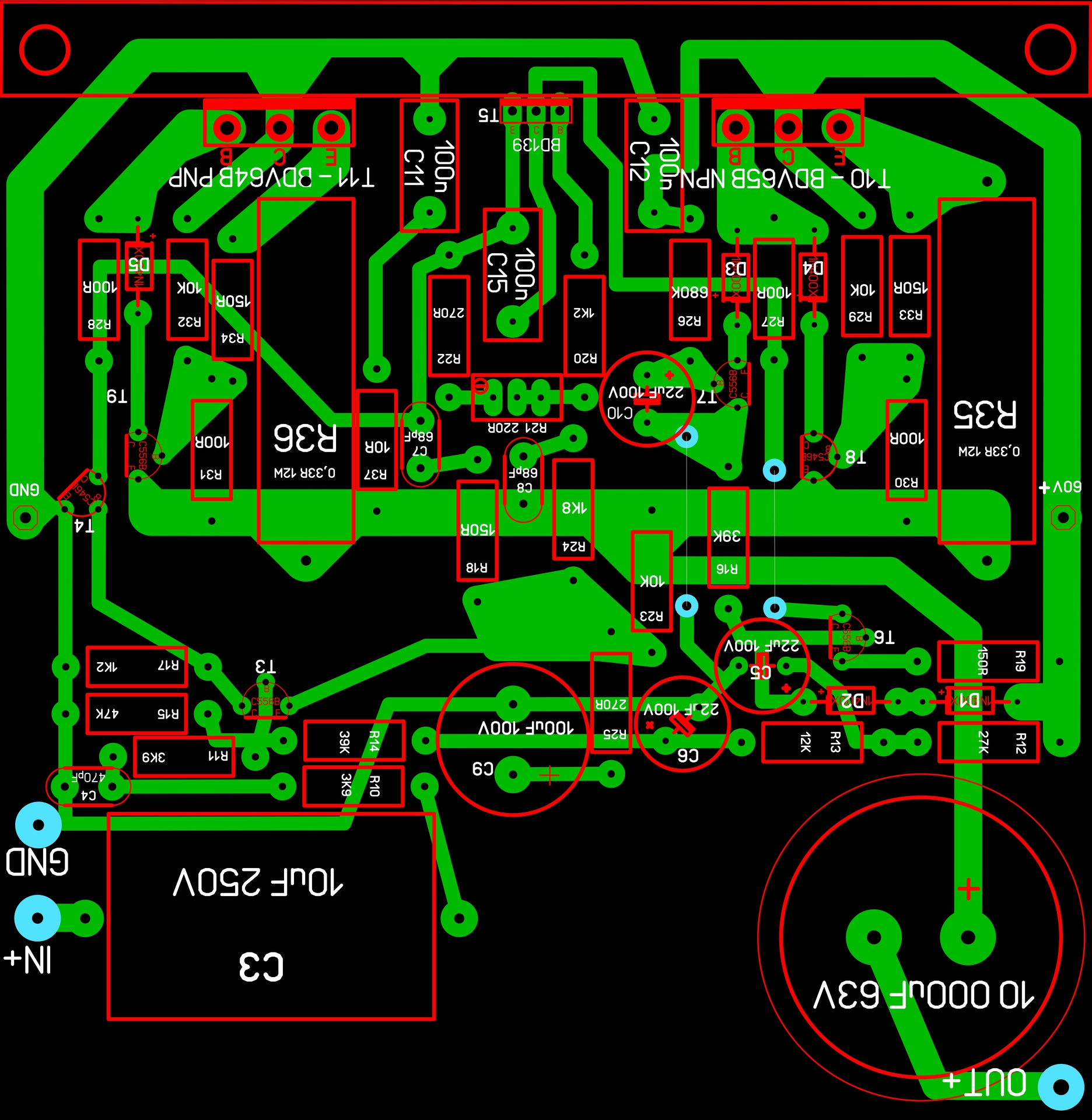
A kimenetnek nem féloldalasan kell kijönni, tehát nem az R35 vagy az R36 végéről hanem a kettő között legyen félúton. Annak a néhány centi fóliaszakasznak is van ellenállása, induktivitása is van, meg kapacitása is a többi dologhoz. Nem nagyfrekis nagyáramú dolog készül, de hidd el számít. Oda valahova a kettő közé tegyél egy pontot (valahova az R23-R24 környékére), és oda csatlakozzon a kimenet és a visszacsatolás is, még ha egy darab dróttal akkor is. És ne az a vonal kacskaringózzon oda a T8-hoz, az legyen inkább minél egyenesebb és rövidebb, inkább a T8-tól menjen oda külön vonal.
Az R35-36-nak nem kell 5W-osnak lenni, a 2W-os is bőven elég, mindjárt több hely lesz ott, mert vékonyabb is, meg elég neki 15mm lábtávolság.
Ráadásul így még egy dolgot kijavítottál, méghozzá a visszacsatolási pont helyét.
A T5 kollektoráról egy vezető szakasz hiányzik a trimmer felé.
Hupsz, a nagy faragásban mit elnéz az ember. Köszi, javítva!
És ha még nem késő akkor... és ugyanezt a GND-vel is...
Ezt most nem igazán értem, különösen a jobb oldalon bekeretezett szakaszt.
A hozzászólás módosítva: Feb 26, 2019
A keret egy sziget határát próbálja szimbolizálni, ezzel sugallva oda egy ilyen sziget kialakítását.
A C5-C6-nál lévőt sem értem, egyébként dupla vastagságú rézréteg lesz,tehát a szélesítés nem tudom mit szolgálna.
Az elektrolit kondenzátor lábán szó szerint "át kell menjen" a vezetősáv. Oda semmiképpen sem futhat be egy "zsákutca", csak "az egyik oldalon be a másikon ki" megoldás a helyes megoldás.
Úgy van ahogy Alkotó írta, a szélesítés pedig a fólia induktivitást csökkenti. Nyugodtan csináld meg olyanra ahogy a keretet rajzoltam, de természetesen "zona"-val.
|
Bejelentkezés
Hirdetés |




: 



Bár megkergetve talán csak kétszer volt, én ilyen 1-2W átlagteljesítményen hallgatom. Ha dübörögni akarok akkor előveszem a 600W-os pwm-et.








