Fórum témák
» Több friss téma |
Az a fehér matrica, ami a dróton fityeg, nem segít?
Csavard ki a sugárzókat hátha a hátukra firkálták a típust !
Biztos, hogy ez a hibás, mert előtte még ott a feszültség de ez után már nincs. A kék színű alkatrészbe megy be két bemenő szál (fehér-fekete) aztán szintén fehér fekete megy tovább.
köszi, megnéztem, ez áll rajta:
LDS-8WS33 erre rá keresve kidobja egyben azt az alkatrészt a ledekkel, együtt de úgy elég drága, a ledek hibátlanok, nekem csak ez a "kék színű" alkatrész kellene, aminek még mindig keresem a pontos nevét, adatait.
Köszi, de nem, ezt amit linkeltél ismerem, ennek más szerepe van az utólagos DRL-eknél.
Ez szerintem egy előtét ellenállás, de ez sem biztos. Vagy egy áramgenerátor?
A hozzászólás módosítva: Márc 4, 2019
Az érdekesség az, hogy általában ezek a ledek 12V-on működnek autókban, de itt a fekete fehér vezetéken váltakozó feszültség jön 0,3V-6V között, amit nem egészen értek miért. Gondolom ennek a kék alkatrésznek lenne a feladata, hogy transzformálja, vagy fixálja a feszültséget.?
A hangszórók hátsó felére a mágnes tetejére szokták az adatait és tipusát, watt számát felírni , ott megtalálod a jellemzőket egy egy hangszóróra vonatkozik , de az eredő jellemzők kicsit eltérhetnek.
Mivel még nem voltak bontva, így én biztos nem bontom meg.
![]() Tökéletesen működik most. Talán ha egyszer javításra szorul, akkor majd látni fogom a belsejét.
A LED -ek nem 12 V -on működnek. Ezért kell eléjük ez a "ballaszt" -nak nevezett dobozka. Ez egy áramgenerárort tartalmaz, ami a LED -eket meghajtja. Ha elromlott, meg lehet javítani több kevesebb macerával, vásárolni is lehet LED -ekkel együtt. Ha nem értesz a javításhoz, nem nagyon lesz más, mint megvenni komplett. Az egészben úgyis a ballaszt a legdrágább elem, a javítás is többe kerülne, (már ha nem tudod magadnak megjavítani) mintha megvennéd az egészet.
Rákerestem a neten erre a kütyüre.
Ez is az "Amíg lósz* van veréb is van." kategória. Egy ilyennel könnyedén kiválthatod. Az adatlapon fellelhető legegyszerűbb kapcsolást kell megépítsd, és egy heli potival beállítanod.
Üdv!
Van egy kis marék KC315 típusú tranzisztorom. Érdekes, hogy nincs ónozva. A gondom, hogy semmit nem tudok róla. Adatlapot nem találtam. Magyar gyártmány. Valaki tud esetleg róla adatokat?
Kedves Barátaim!
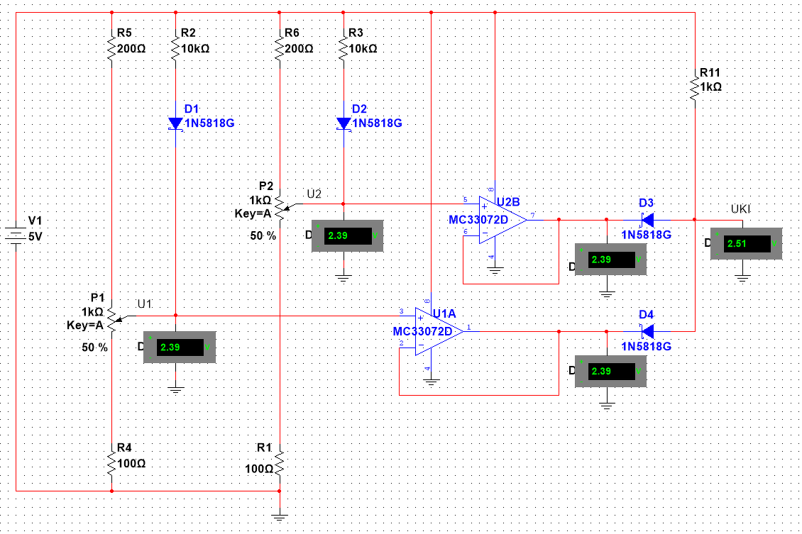
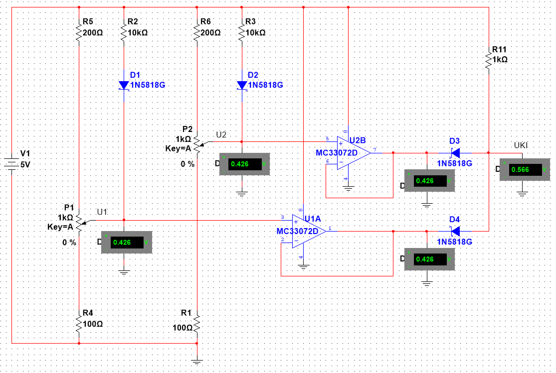
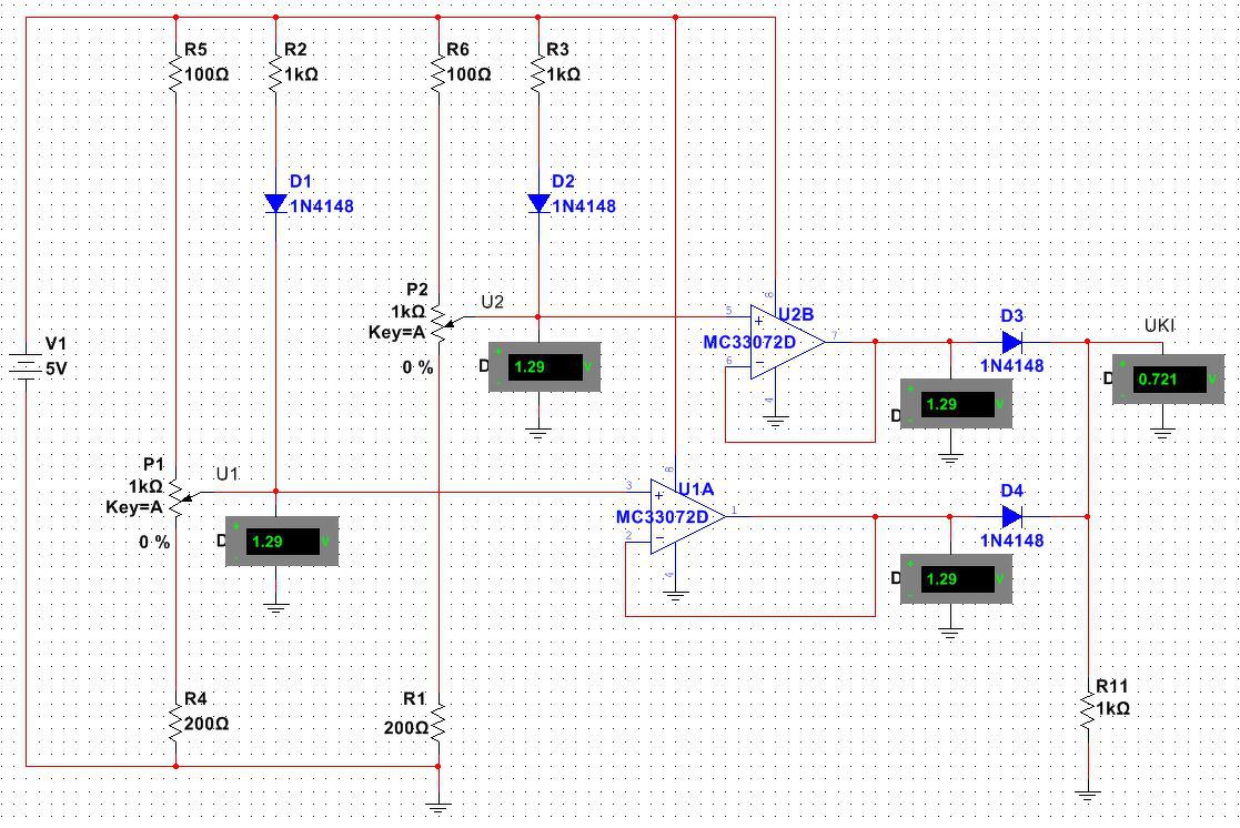
Már annyi problémát sikerrel megoldottatok helyettem, hogy küldöm is a következőt: A mellékelt ábra szerinti dobozban például két, valamilyen műveleti erősítő (is) lehetne. A bemenetükre kapcsolt U1 és U2 feszültség közül a kimeneten mindég a kisebbnek kell megjelennie. AVR-el vagy PIC-el látszólag egyszerű lenne a megoldás, de ezt szeretném elkerülni felszereltség és tudás hiányában... Egyébként alaphelyzetben U1=U2=UKI=2,5V. U1 és U2 egy forgópoti csúszkájáról vehető le. Ez az agyrém repülőszimulátorhoz kellene azon célból, hogy a lábkormányt és a csűrőkormányt egyszerre kelljen használni a forduláshoz. A szoftverekkel ugyanis kitűnően lehet fordulni csak a csűrőkormánnyal előidézett bedöntéssel. Ez igen kényelmes megoldás; nem kell hozzá oldalkormány (lábkormány), csak a valósághoz nincs köze... Segítségeteket előre is köszönve derűs napot kíván; Tambi.
Két dióda (célszerűen schottky) és egy ellenállás?
Köszi!
Akkor marad az általános célú, alacsony feszültségű alkalmazás.
Szerintem ilyesmi lehet magyar változatban:
Bővebben: Link
Sajnos ebben is csak KC309-ig szerepelnek.
Köszönöm kedves Gafly!
Ha valami, a melléklethez hasonlóra gondolsz, az már nekem is eszembe jutott. Kiválóan működik is "lefelé": ha pl P1-t középállásból negatív irányba tekered, mindaddig nem lesz változás, míg P2-t utána nem tekered, ugyanis P2 IC2-D3-on keresztül "tartja" a fél tápfeszültséget. "Felfelé" ez már nem igaz. Bármelyik potit elmozdítod a +5V felé, a kimenőfeszültség azonnal követi, függetlenül a másik poti állásától. Nyilván a diódákon eső feszültségesés levonásával.
Miből gondolod, hogy magyar gyártmány? Szerintem Tesla. Tudsz róluk képet mutatni?
Próbáld ki:
D3, D4 dióda megfordít R11 a tápra U1A kimenetén mondjuk 2 Volt, U1B-n 1V. Ha nem lennének összekötve, D4 anódján 2,7 Volt lenne D3 Andóján 1,7 volt. Ha összekötöd, mindkettőn ugyanaz a feszültség van. Ha ez 2,7 volt lenne, akkor a D3 Anód-Katód feszültsége 1,7 Volt lenne, ami ellen eléggé tiltakozna. Ha 1,7 volt lesz a közös Anódfeszültség, akkor a D3 pont munkapontban van, a D4 Anód-Katódfeszültsége -0,3 V amire duzzogni kezd és nem reagál, nem folyik bele a történésbe. Ez leírva bonyolult, modellezd le. Szerintem ez kell Neked. Persze a diódák nyitófeszültsége (Si:0,7 Volt, Schottky kevesebb) tologat a szinteken, de az elv marad. P.S. a kérdés inkább a kezdők kérdései témakörbe passzol, nem ide. A hozzászólás módosítva: Márc 8, 2019
A Magyar KC315A-ról készítettem egy képet és felteszem amit a tranzisztor teszter adott infót.
Az enyémeket a 90-es évek elején vettem, vagy BC108 vagy BC182 helyett. Már nem emlékszem. Szerintem általános felhasználású tranzisztor. Talán a Videotonnál használhatták, ugyanis akitől vettem a Videoton készleteit vásárolta fel. Engem a történeti háttere érdekelne, de úgy látszik nem sokan tudnak róla.
A 80-as évek elejéig a Mikroelektronikai Vállalat gyöngyösi gyára gyártotta.
Köszönöm, kedves Gyoran!
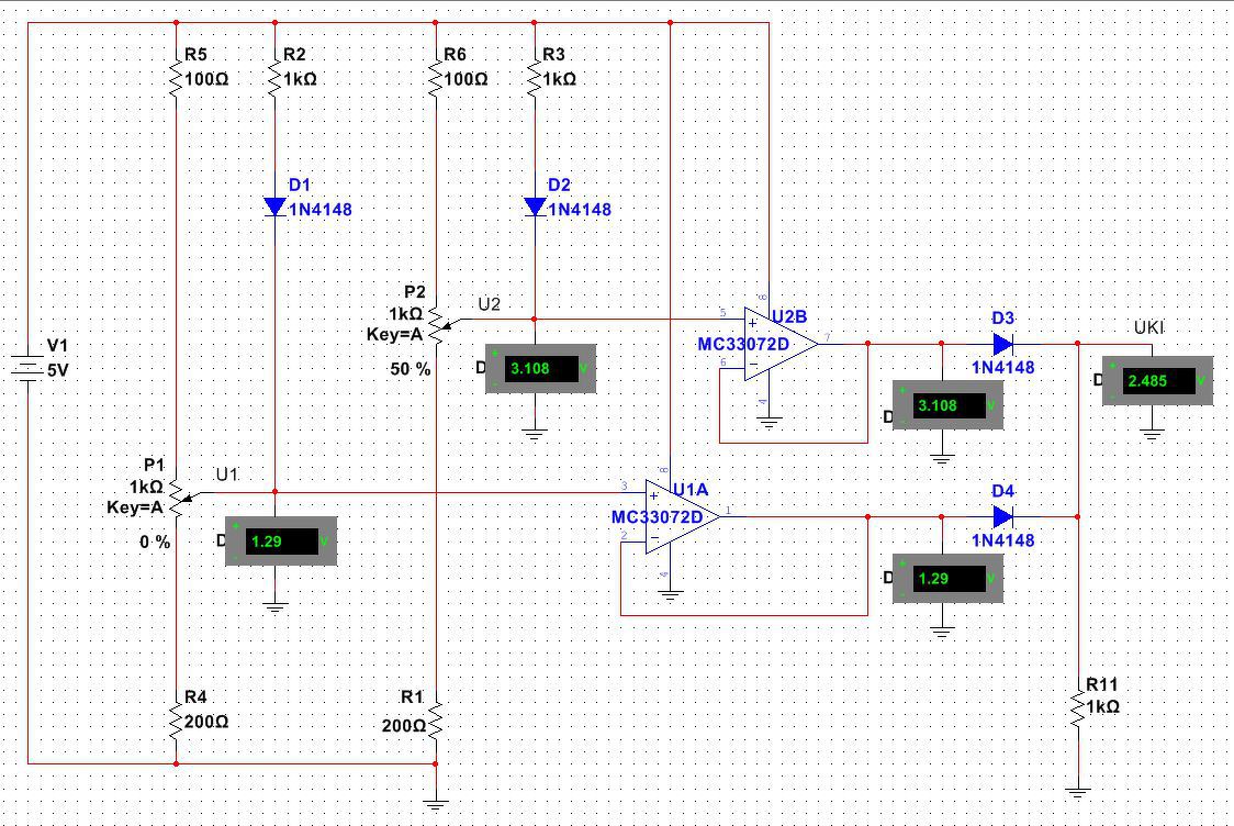
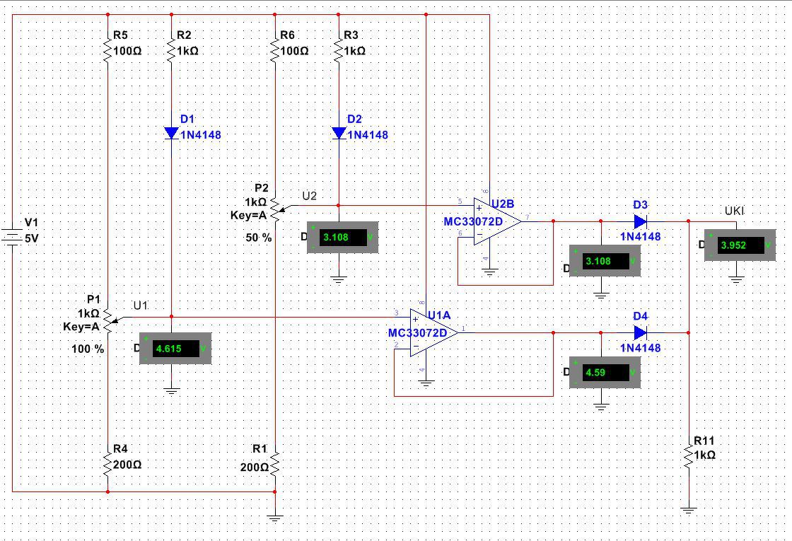
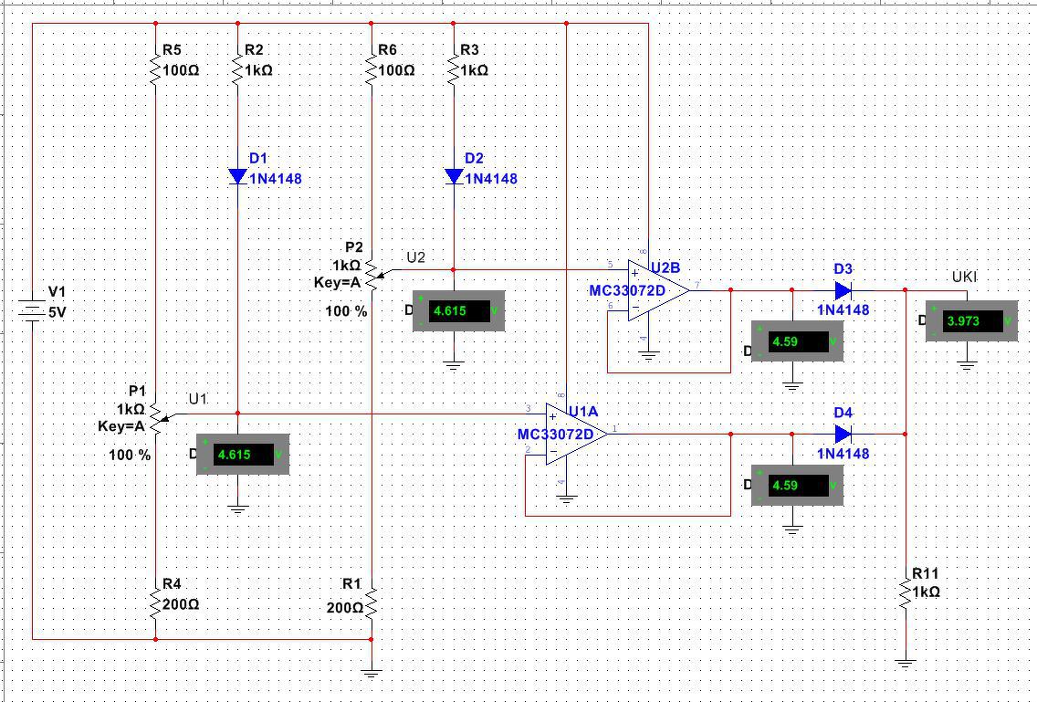
Mivel a Joystick-ban középen áll a poti, így minket az 50%-os csúszkaálláshoz képest bekövetkező változás érdekel. Javaslatod szerinti elrendezésben az áramkőr tökéletesen működik "felfelé", vagyis a középállásból hiába tekered az egyik potit akár 100%-ig , UKI gyakorlatilag mindaddig változatlan marad, míg nem emeled a másik poti szintjét is. A cél megvalósul, mivel a két poti együttes elmozdulása kell UKI változásához. Sajnos a diódák megfordításával és R11 "felülre" helyezésével csak annyit lehet elérni, hogy az áramkőr az eredetihez képest "fordítva" működik, vagyis ha az egyik potit a GND felé elmozdítod, mindegy, hogy hol áll a másik, a GND-hez közelebb lévő csúszka fogja meghatározni UKI nagyságát. Az eredeti "kapcsolás" a fordított diódák és R11 GND-hez kötése miatt pontosan fordítva működik. Az úgymond 50%-tól "lefelé" működik tökéletesen, amíg a tiéd felfelé. De egyik sem működik "lefelé" is és "felfelé" is. A D3-D4 miatt nem is működhet... Egyébként igazad van, a kérdésfelvetés valóban kezdőhöz méltó, de a válasz olyan nehéz, hogy rátok vár! Jó éjt! A hozzászólás módosítva: Márc 8, 2019
Szia
Akkor én félreértettem a kérdést. Számomra az U1 akkor kisebb, ha a P1 a föld felé van. Ugyanenz a P2-vel. Azaz az mindenkori inkább GND felé húzott poti ad kisebb feszültséget. Ezek közül a kisebb +0,15 Volt (kb) adja a kimeneti feszültséget. Azaz Uki=kisebb(U1,U2)+0,15 V. Ha lejjebb tekered a potit a felénél, és a másik 50%-on van akkor megy lejjebb a feszültség. Mit értek félre? Talán segítene, ha a szimulációban beállítanál egy olyan konfigurációt, ami szerinted nem jó, és megmondanád, hogy mit szeretnél látni. És nem akartam a kezdők - profik világát vitatni, csak ebben a topicban olyan alkatrészek / készülékek azonosításában szeretnék a résztvevők segítséget kapni, amit nem ismernek fel. De nekem ez OK, itt is segítek szívesen, ha tudok.
Sziasztok,valakinek esetleg van ötlete mi lehetett ez ami a kèpen van?A trafó működik,230-ról,a panelen van egy lágy indítás meg pár megmaradt 10eµF-os kondi. A szekunder kb. 26V váltó és egy 0-230-400V.
Kedves Gyoran!
Valójában repülőgép szimulátort akarunk összehozni "élethű" mechanikával, és minél tökéletesebb működéssel. Az általam ismert valamennyi szoftver (nyilván kényelmi és gazdasági megfontolásból) úgy működik, hogyha a csűrőkormánnyal "X" tengely körül bedöntöd a gépet, akkor azonnal elfordul "Y" tengely körül is. Ami "nagyszerű", mert a fordulóhoz nem kell oldalkormányt (lábkormányt) használni, csak a valósághoz semmi köze. A gép elfordítását a csűrő- és a lábkormány harmonikus együtt használatával kel(ene) végrehajtani. Persze van néhány olyan géptípus, mint az A380, aminek nincs is lábkormánya, de tanulni, gyakorolni nem ilyen szerkezettel kell... Erővektorok tekintetében hasonló a helyzet a kerékpározásnál kialakult viszonyokhoz: ha megdöntöd a bringát anélkül, hogy elfordítanád a kormányt, akkor eldőlsz, "lefekszel" az aszfaltra, míg ha a kormányt fordítod el bedöntés nélkül, akkor az elfordítással ellentétes oldalra "átesel" a kormányon. Gyermekkorunkban jó szüleink ilyen-olyan módszerrel megtanítottak bennünket biciklizni, és kialakult bennünk a döntés ÉS a kormány együttes használatának ösztöne. A repülőgép a valóságban pontosan így képes fordulni. Ezért van az, hogy "standbeli" pilóták nem is tudják külön-külön használni a két kormányt, mert kialakult bennük az ösztön, hogy "fordulóban csűrünk-lépünk harmonikusan". Ha "külső" elektronikával el tudjuk érni, hogy a potik által szolgáltatott U_USB / 2 = 2,5 V csak akkor változzon, ha mindkét potit kitérítjük középhelyzetből, és a kisebbik kitérés határozza meg UKI kimenőfeszültséget, akkor ezt a jelet már ráköthetjük a joystick vagy gamepad csűrőkormány bemenetére. Bár egyetlen bemenőfeszültségünk lesz (ami a külső elektronika szempontjából UKI), mégis két kormányszerv kell az előállításához. Így már a fordulási manővert a két kormányszerv együttes működtetése határozza meg, tehát lényegesen közelebb állunk a valósághoz. Derűs napot! Tambi A hozzászólás módosítva: Márc 11, 2019
Ha jól értem a feladatot, akkor te nem írod le jól.
Ha középállásból "felfelé" tekered az egyik potit, akkor kimenet csak akkor emelkedjen, ha a másikat utánatekered. Viszont, ha középállásból "lefelé" megy az egyik, akkor a másikat is arra kell tekerni, hogy csökkenjen a kimeneti feszültség. Utóbbi esetben a nagyobb feszültséget kell figyelembe venni. Magyarán mindkét potit egy irányba kell kitéríteni ahhoz, hogy változzon a kimenetei feszültség. Lehet, hogy analóg módon is meg lehet oldani a dolgot de ez inkább tűnik mikrokontrolleres feladatnak, a program nem is lenne túl összetett, inkább egyszerű. |
Bejelentkezés
Hirdetés |























