Fórum témák
» Több friss téma |
Fórum » Időzítő
Témaindító: Mekkmester, idő: Dec 25, 2005
Témakörök:
Sajnos én sem.
A második áramkörben lévő CDS hogyan befolyásolja a számláló reset-jét? Vele nem lehet vezérelni a számlálót? Bővebben: Link
De az előbb épen azt írtam , a cds-el elég nehéz kétféleképp resetelni analóg áramkörben , vagy a fényerő növekedésére (reggel) vagy a fényerő csökkenésére(este) a hangsúly a vagy szón van .
Értem. De a CDS resetel abban amit nem sikerült belinkelni. (nem tudom miért) A CDS nem működhet úgy ebben az esetben mint egy kapu?
Ha jól sejtem itt a fényerő növekedésére reset-el a cds (reggel) Ha a cds lenne a 100k helyén és a 100k a cds helyén akkor lenne esti kapcsolás , ez itt a csavar ..
A hozzászólás módosítva: Márc 10, 2019
Én is így értem. Este sötétre meg engedi a számlálót. Csak nekem a másik az első hrsz-ben linkelt áramkörhöz kellene ez a megoldás.
Azt tudnám elképzelni hogy a cds és az ellenállás minden kikapcsoláskor felcserélődne ,mondjuk analóg kapcsoló+ bistabil kapcsolás segítségével .
Akkor mégsem értem. Ha aCDS fényre resetel, Akkor sötétre miért nem engedi a számlálót? Az eredeti hrsz-ben proli007 így magyarázta. Hogy "Az 555-el nem lehet órákra időzíteni, de egy számlálóval lehet. Az időzítés aránya nem lehet 1:6, mert a számláló bináris. De gondolom úgy is mindegy, ha nem pont azok az idők jönnek ki. Amúgy kiegészítettem a kívánságodat egy fotoellenállással, mer gondoltam nappal nem akarod felkapcsolni a lámpát. C1-R4 változtatásával lehet az időt állítani, ha nem ennyit szeretnél. A Led "villog" ha az ütemadó jár."
Azt írtad hogy reggel sötétben indítod és a világosodásra resetel , majd világosban indítod és sötétedésre resetel ez a kettő logikailag üti egymást ha fényerőre resetel akkor világosban nem tudod indítani . Vagy ha sötétedésre resetel akkor csak világosban tudod indítani .Ezért kellene minden kikapcsoláskor megcserélni a cds "bekötését"
A hozzászólás módosítva: Márc 10, 2019
Bocs, most már értem.
Az első hrsz-bem linkelt áramkör sem tud indulni ha a rst lábhoz beteszem a CDS-t vagyis nem kap áramot. Köszönöm, hogy segítettél. Akkor most ott vagyok ahol elindultam.
Szia
Akkor jöjjön az elmélet és a matek: A CDS önmagában nem resetel, hanem fény hatására csökken az ellenállása. Logaritmikusan növekvő megvilágításra logaritmikusan csökkenő, színképfüggő módon csökken az ellenállása. Miután amatőr ezzel értelmes ráfordítással nem tud mit kezdeni javaslom, hogy azon a fényerőn, ahol szeretnéd, hogy váltson bárhonnan bárhova, mérd meg az ellenállását. Körülbelül ekkora R2 kell. A 4060 MR bemenete (Master Reset) magas jelet kér, de ez lehet 12 Volt tápnál kb 3,5 és kb 9 Volt között elvben bárhol. Az irány jó, azaz CDS fent, tápon, ha fényt kap csökken az ellenállása és egyre inkább emeli az MR szintját. Ha eléri a RESET-et, akkor leáll a 4060-as. Magyarul a relé elereszt fényben. R2 viszont kritikus, az adott alkatészektől függ. Én, hasonló feladatnál két dolgot tennék: - betennék a CDS/R2 és az MR közé egy hiszterézissel rendelkező eszközt, vagy legalább egy OPA-t, hogy változó bemeneti feszültség mellett egyértelmű reset legyen. - a CDS/R2 osztót addig állítanám az R2-vel, amíg a fenti eszköz átváltási szintjét el nem érem Ha olyat írtam, ami egyértelmű számodra és ezen már túl vagy, akkor elnézést A hozzászólás módosítva: Márc 11, 2019
Megoldható a dolog , mint írtam egy processzor és egy nyúlfarknyi program segítségével . Akár még állítható idővel ,lcd kijelzőn megjelenítve a hátralévő időt . Vagy egy olyan áramkör kell a 4060 reset bemeneterére ami egy meghatározott feszültség szinten ad egy impulzust (ablak komparátor + monostabil)
A hozzászólás módosítva: Márc 11, 2019
Helló! Magas az nekem mint tyúknak az ABC! Van ugyan itthon arduino nano-m de benne van a csomagolásban mert nem tudom a hogyant. A '80-a évek közepén programozgattam, de már azt is elfelejtettem.
Találtam egy rajzot, a nyomógomb helyére egy tranzisztort amit a CDS vezérelne? Járható út? Ki egészíteni a 230V-os meghajtással.
Hello! Mindenek előtt nem áramkörökben, hanem a működés megértésében kell gondolkodni.
Én megrajzoltam egy idődiagramot , ahol a működés talán követhető. Mármint ahogy én értem a leírásodat. Megoldani akkor lehet valamit, ha nincs benne logikai ellentmondás. Minden esetre lehet szerencsésebb lenne, egyszerű szavakkal "parasztosan" megfogalmaznád mi hogyan működjön és miért.. De leírom mit is mutat az idődiagram, hátha előrébb leszünk.. A "Foto" a fényérzékelés. Az "S" a sötétet jelenti, a "V" a világosat. A "NYG" a nyomógombod megnyomását mutatja. A "LAMP" pedig a lámpa bekapcsolt/kikapcsolt állapotát. - Első változat: Ha sötét van és megnyomod a nyomógombot, bekapcsol a lámpa és a dT beállított idő után kikapcsol. - Második változat: Ha sötét van és megnyomod a nyomógombot, de a dT idő lejárta előtt kivilágosodik, akkor kikapcsol a lámpa. Nem várja meg az idő leteltét. - Harmadik változat: Ha világosban nyomod meg a nyomógombot, az áramkör letárolja ezt az információt, de a lámpa csak sötétedéskor kapcsol be a beállított dT időre. (Bekapcsoláskor egyben törlődik is a nyomógomb megnyomásának információja) Most két lehetőség van. Ezt szeretted volna és jóváhagyod, vagy nem és kijavítod az idődiagramot.
Itt csak az időzitő változott, a cds ugyanúgy csak egy irányt- tud vag reggel vagy-este
Helló! Mikor elküldtem már rájöttem, hogy nem jó az ötlet.
Helló! Igen ezt a három funkciót kellene össze hozni valahogy. Még annyival kibővítve, hogy bármikor lelehessen kapcsolni a lámpát. Ez az áramkör egy tyúk ól megvilágítása lenne. Van egy ilyen kapcsolóm, ha ezzel egyszerűbb nekem ez is megfelel. Talán, ha a rajzodon amire először hivatkoztam, a lámpa elé tenném a linkelt alkonykapcsolót akkor megoldaná a kérdésem. A kikapcsolást meglehetne oldani egy ki nyg-vel megszakítani az öntartást.
A hozzászólás módosítva: Márc 12, 2019
Hello! Én megrajzoltam a kapcsolást, de nem adom közre addig, míg nem írod le hogy szeretnéd működjön és miért. Mert én nem értem a gondolatodat, Te pedig úgy látom csak "csapkodsz". A kapcsolás (amit többször feleslegesen beraktál) egy meghatározott feladatra és céllal készült. A lényege, hogy közvetlen hálózatról táplálkozik, de csak addig fogyaszt, míg működik az időzítés.
Írtam, ha más infót is kell tárolni, állandó táplálás szükséges. Te viszont most egy alkonyatkapcsolót linkeltél be, ami 12V AC vagy DC-ről tud kapcsolni 10A áramot. Cseppet rendet kellene rakni a gondolatokban, mert nekem tyúkeszem van, így csak az egyszerű dolgokat értem meg. De nem értem mikor miért világítanál meg. Mellesleg az új kritériumodat sem értem, miszerint "bármikor lelehessen kapcsolni a lámpát". Mert arra egy hálózati kapcsoló is elég. De a linkelt alkonyt kapcsolód miatt, már azt sem tudom a lámpák 12V-osak, vagy 230V-osak egyáltalán. Avagy, mi is amit szeretnél?
A linkelt kapcsoló valóban 12V-os de ami nekem van az 230V-os ilyen típus. Mint írtam amit leírtál arra gondoltam én is. "- Első változat: Ha sötét van és megnyomod a nyomógombot, bekapcsol a lámpa és a dT beállított idő után kikapcsol.
- Második változat: Ha sötét van és megnyomod a nyomógombot, de a dT idő lejárta előtt kivilágosodik, akkor kikapcsol a lámpa. Nem várja meg az idő leteltét. - Harmadik változat: Ha világosban nyomod meg a nyomógombot, az áramkör letárolja ezt az információt, de a lámpa csak sötétedéskor kapcsol be a beállított dT időre. (Bekapcsoláskor egyben törlődik is a nyomógomb megnyomásának információja)" Nekem ez megfelel. Bocsánat valóban pontatlanul fogalmaztam, a lámpát természetesen csak sötétben vagyis éjszaka kívánom bármikor kapcsolni, de ez teljesül a te 2. kritériumodnál. A világítás természetesen 230V. A megvilágítás célja a téli természetes megvilágítás meghosszabbítása. Reggel egy-két órával este egy-két órával és éjjel bármikor lehessen be-ki kapcsolni.
Hello! Számomra ez volt az első hasznos információ.
"A megvilágítás célja a téli természetes megvilágítás meghosszabbítása. Reggel egy-két órával este egy-két órával és éjjel bármikor lehessen be-ki kapcsolni." Én úgy gondolom hogy ezt elég egyszerűen meg lehet oldani a következő módon.. Ha a feladat az, hogy mondjuk reggel 6-tól este 6-ig világos legyen a pipiknek, akkor ehhez kell egy olcsó kapcsolóóra. Beállítod, hogy reggel 6-kor kapcsoljon be és este 6-kor ki. Így ebben az időtartamban kiadja a feszültséget. Ezt megkapja a meglévő alkonyatkapcsolónak. Ha sötét van az bekapcsolja a lámpát, ha világos ki. Tehát reggel ha 6-kor még sötét van, bekapcsolja a lámpákat. Ha világos lesz pld. 8-kor, akkor kikapcsolja. Este ha besötétedik, az alkonyt kapcsoló bekapcsolja a lámpákat, majd ha esete 6 lesz, az idő kapcsoló kikapcsolja azokat. Ennyi az egész. Egyszerűen sorba van kapcsolva az időkapcsoló az alkonyt kapcsolóval. És nem kell gombokat nyomkodni. Legfeljebb egy relét célszerű alkalmazni, ha sok a lámpa ne az időkapcsoló-alkonyt kapcsoló áramkörét terheljék a lámpák. Persze ha bármikor éjjel be szeretnéd kapcsolni a lámpákat, ahhoz csak egy lépcsőházi időzítő szükséges, vagy az az áramkör amit többször belinkeltél egy fényellenállás kiegészítéssel.. Nem tudom ténylegesen ez-e a cél, de ez pld. egy megoldás lehet. Ha tudományosabb a dolog és te a nappali világosságot mindig pld. két órával szeretnéd meghosszabbítani, az esete könnyen megoldható egy időzítővel és egy fényérzékelővel. De reggel ez problémát jelentene, mert csak az előző napi napfelkeltéből tudod meg, hogy mikor kel fel, ma a nap és az előtt két órával kellene a lámpát bekapcsolni. Tehát ahhoz leginkább a mikrokontroller lenne a megfelelő megoldás..
Helló! Értem. Köszönöm a segítségedet.
Nincs mit, de így megfelel-e dolog, vagy másra gondoltál?
Nem ismerek rád,
Idézet: „De reggel ez problémát jelentene, mert csak az előző napi napfelkeltéből tudod meg, hogy mikor kel fel, ma a nap és az előtt két órával kellene a lámpát bekapcsolni. Tehát ahhoz leginkább a mikrokontroller lenne a megfelelő megoldás..” Hol marad a CD4060 22 órára beállítva, az előző napi napfelkeltétől.
Hello! Én nem a kontrollerek ellensége vagyok, (sőőt) hanem abban próbálok segíteni amire szükség van és olyan módon/szinten ami megoldható a kérdező fizikai képesség és tudás szintjén. És elsőként a fejlődést tartom fontosabban, nem a probléma fizikai megoldását.
De mindig a célszerűséget tartom szem előtt. (Már mint az én meglátásom szerint.) Régen, 30db. logikai IC felett volt javasolt mikrokontroller használata. Ma ez kb. 3db. De ha valamire áramköri megoldást keresek, annak működési elmélete alapján egy programot is meg lehet írni. Mert a feladat alapjába véve nem más mint a technológia logikai összefüggésű megoldása. És ez nem változik a mikrokontroller használata esetén sem. Akár diszkrét elemekkel dolgozunk, akár mikroprocesszorral a algoritmus ugyan az, csak az eszköz más. De ha már itt tartunk, a programozás teljesen félre van értelmezve manapság és ez nincs máshogy ezen a fórumon sem. A program készítésnek csak egy lépése a kódolás. Tehát a feladat megoldás nem azzal kezdődik, hogy leülünk és egyből ütögetjük az utasítás készletet. "Függetlenül attól, hogy milyen tervezési és programozási módszert alkalmazunk, a program készítésének lépései - nagyon leegyszerűsítve a következők: 1. A feladat megfogalmazása 2. A program megtervezése 3. Kódolás 4. Tesztelés 5. Dokumentálás" Még az elismerten jó programozók is legalább az 5. pontban sárosak.. Már nem emlékezhettek szerintem arra, mikor Attila86-ot hányszor győzködtem, hogy használjon végre kontrollert. Ma már teljesen "rá van kattanva", szerintem már Ő is elfelejtette.. De áramkörök működésének megértése nem hátrány, az ASM-hez is közelebb áll és végtére a kontrollert is periféria veszi körül. Így az sem lesz idegen a programíró számára.
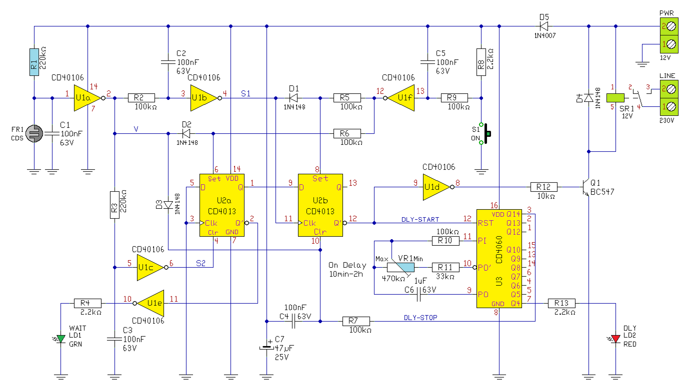
De hogy ettől nehogy bárkinek CD40060 hiányérzete legyen..
Hoppá! Azonos file nevet adtam, így rossz rajz került be..
Sziasztok! Szükségem lenne egy időzítőre amely egy 35ms-os impulzusra. (lefutó élre) indul.
A modul ami indítja majd az időzítőt magas szinten 2.8V-ot ad ki. Ezt húzza földre 35ms-ra. Az időzítés 5-10 perc. Nem kritikus. Tudnátok nekem kapcsolást ajánlani?
Hello! Az időzítő itt van. Mindössze a bemenetet kell illeszteni az indító jeledhez. Természetesen az eredeti R1-R2-C1 elmarad.
A hozzászólás módosítva: Ápr 24, 2019
Köszönöm szépen. Ez villámgyors volt.
|
Bejelentkezés
Hirdetés |




A második áramkörben lévő CDS hogyan befolyásolja a számláló reset-jét? Vele nem lehet vezérelni a számlálót? 











