Fórum témák
» Több friss téma |
Fórum » Labortápegység készítése
Az eredetiben az 5. es a 6. kivezetes hibasan van bekotve. Az en verziomban ez javitasra kerult.
Azt hiszem, elfelejtettem mondani, hogy a kapcsolasi rajzon szereplo alkatreszekkel a kimeno feszultseg felbontasa 5mV, az aramerosseg kijelzese a 2048mA-es mereshatarnal 0.5mA, 2048uA-es mereshatarnal 0.5uA.
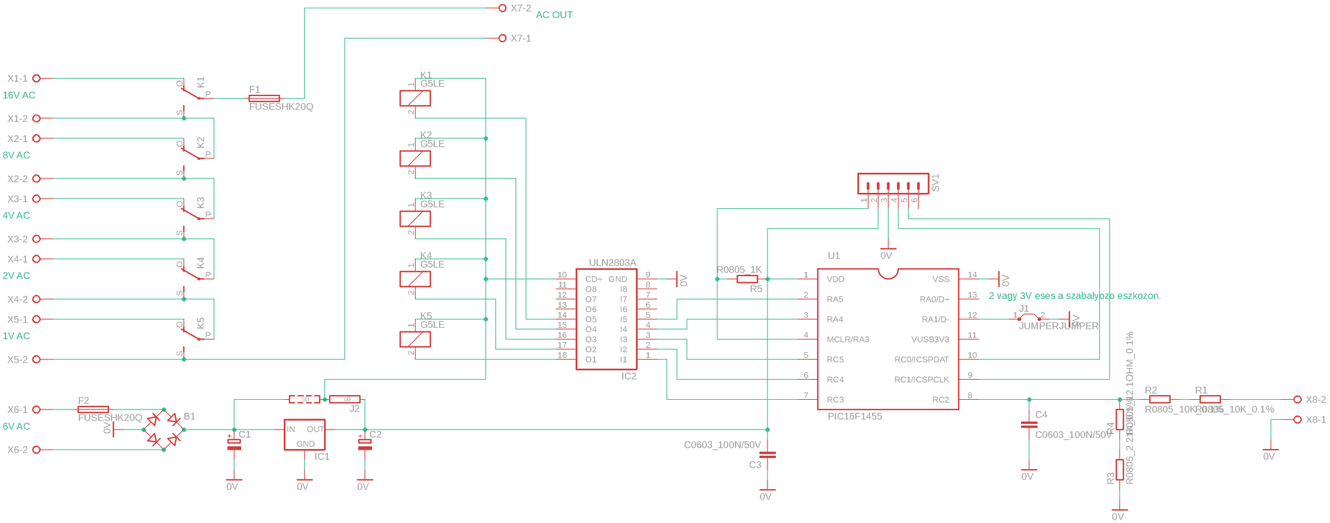
Egy egyszeru eloszabalyozo kapcsolas ehez a labortaphoz erdekel valakit?
R27 és R28 sorosan, valamint a C16 velük párhuzamosan van te kapcsolási rajzod szerint. A nyák terven mindhárom alkatrész párhuzamosan van elhelyezve!
Bocsi még az első verziót néztem, a utolsón már javítottad!
Igen, amikor módosítottam az .sch -t, akkor a .pcb is javításra került.
Rendben, akkor lerajzolom.
1-tol 28V kimeno feszultsegu, atereszto topologiaju tapegysegekhez valo, univerzalis feszultseg elovalaszto kapcsolas. Utolag is beepitheto.
Hasznalataval a teljes kimenofeszultseg tartomanyban a soros szabalyozo eszkozon valo feszultsegeses nem haladja meg a 2-3 V-ot. Igeny szerint valaszthato a jumper poziciojanak kivalasztasaval. A hozzászólás módosítva: Ápr 14, 2019
Teljesen jó de hol van a hex amit a picbe kell égetni ?
Meg sehol. Majd megirom, amikor lesz mibe egetni.
Maris rarakom a kapcsirajzra az szabvanyos ICSP csatlakozot. Aki eloszor elkeszul a panellal, irjon, es csinalom a firmware-t. Ime: A hozzászólás módosítva: Ápr 14, 2019
Hasonlóval én is játszottam, de ha már méri a feszültséget, beleraktam az árammérést és kijelzést is.
Ezen verzio szerint 12V DC es 5V DC releket is fel lehet hasznalni.
Ha mérnéd, hogy a szekundereken mikor van a szinuszhullám a nullátmenetnél, akkor tudnád a reléket nullátmenetnél is kapcsolni, ezzel kímélve őket. Ha a relé kapcsolási ideje miatt aggódsz, akkor a nullátmenet előtt picivel kapcsolod a reléket, és kész (veszel egy átlagos relé kapcsolási időt). Még mindig sokkal kíméletesebb, mintha a hullám közepén kapcsolnád.
Szia!
Csak ötletadóként felteszem a HY3020 labortáp rajzát, a szekunder tekercsek feszültségeit, illetve a kapcsolt feszültségeket kimértem a kimenő feszültség függvényében. Évek óta, több darabot is használunk ebből a tápból. 5-10 V kimenő feszültségnél is bírják tartósan a 10 A feletti terhelést. Az előszabályzó részben 3 db relé 4 szekunder tekercset kapcsolgat, igaz nem PIC, hanem komparátorok vezérlik.
Kedves Fórumtársak!
Kaptam üzenetet a Kollégától, elnézést kért, de mivel elküldték innét, így a projektről továbbiakban nincs módja eszmét cserélni. A kitiltás oka, roppant érdekes... Aki kíváncsi, magánban bővebbet. Részemről sajnálom, egy jó szakembert vesztettünk...
Srácok!
Kérjük meg a moderátort és elnézést a nem ide való hsz-ekért, de ez a táp, előválasztó a Digitális labortáp-ba illik. Így mindenki boldog lehetne.
Átadom majd a megfelelő fájlokat, szamárháton üzen a Kolléga.
Velem... ![]() Engedelmetekkel, majd a "Digitáposnál". A hozzászólás módosítva: Ápr 15, 2019
Gondolkodom, hogy a jobbik labortápomra építenék egy jobb műszert is. Nem tudom csinált-e már valaki ilyet, de nekem pl. most megtetszett ez a MAX1498, minden benne van egyetlen csipben, 4,5 digit kijelzés, és közvetlenül meg tudja hajtani a LED kijelzőt, az ára sem csillagászati.
Mondjuk láttam valahol házilag készített 6,5 digites műszert is LCD kijelzővel, de nem sok infót találtam róla, meg a hex sem volt publikus.
Essszkjúz mi?
![]() Nem vettem észre egy betű különbséget... Aztán 18.-án kiderülhet, nagy hűhó (majdnem) semmiért...? Még kettőt kell aludni. A hozzászólás módosítva: Ápr 16, 2019
Én ilyent használok majd áram és feszültség mérésre is a tápban.
1.650.-ért bruttóért utánavágják az embernek, csak használni kell.
És hol lehet ilyet venni ?
MAX1447-el csináltam egy teszt áramkört, jó működött, de nem került beépítésre (ha jól emlékszem a bemeneti ellenállása volt a probléma ott, ahova kellett volna). Próbáltam még a MAX1499-et is, de mikrokontroller kell hozzá ha méréshatárt szeretnél váltani, és alapból külső referenciával indul. Viszont lehetett volna 40000 kijelzést választani: Bővebben: Link.
A hozzászólás módosítva: Ápr 16, 2019
Nem vagyok érdekelt a piacában, küldök linket...
Szerintem nyugodtan megírhatod publikusan is a fórumba, de ha nem akarod akkor kérném én is a linket. Köszi!
Engem is érdekelne a link.
Megírhatod a linket ide, mások is megírták régebben, amit meg akartak osztani!
|
Bejelentkezés
Hirdetés |











