Fórum témák

» Több friss téma
Fórum » Fejhallgató erősítő
Lapozás: OK   104 / 163
(#) Karesz 50 hozzászólása Máj 31, 2019 / 1
 
Ma nem haladtam látványosan, de finomodik a kapcsolás. Már az anyja (atyja) sem ismerné fel a HTA-t ebből a rajzból.

Úgy tűnik bejött ez a bemeneti ellenállás "végtelenítés". 50R/10k között kapcsolgatva a bemeneti lezáró ellenállást 0.1mV a kimeneti offset drift változás, de gyakorlatilag kimérhetetlen, mert már a kezem hőjétől többet mászik el a kimeneti DC, mint az impedancia változástól. Kicsit lassította a nagyjelű erősítőt, de ez még hasznára is vált, mert csökkent a négyszög túllövése (kiiktatott LAG kondival mértem).
Betettem a bemeneti 100pF-es alul áteresztőket és a képen látható lett a 400kHz-es négyszög átvitel. A másik szkóp fotó azt mutatja, hogy ha kikapcsolom az erősítőt, nem változik a bemeneti jelalak, tehát a jelforrást nem zavarja be a HTB nagyfrekvenciásan.

Az excel fájl még egy legutolsó mérés a kimeneti DC szintről, nyitott bemenettel, 10k lezárással, hidegen bekapcsolva, 15 másodpercenkénti méréssel 20 percig.
(#) Karesz 50 hozzászólása Jún 1, 2019 / 1
 
Most következik a legzűrösebb rész, a tápegység.
Két részre osztom, ez most az elmélet a szimulációval.

Az a gondolatom támadt, aminek már az elején támadnia kellett volna, de mégis betettem azt a 100R/1mF szúrést a tápba. (De lehet, hogy erről már írtam... mindegy.)
...Szóval, azt láttam be hirtelen, hogy a tápegységet csak a teljesítmény fokozat "rángatja" (ki hitte volna), a zavarjelet viszont feszültség erősítő fokozatok szabályozzák ki, tehát elég a meghajtó fokozatoknak zavarmentes tápot biztosítani.

Megszimuláltam mit mutat a Bode, ha csak a végfetek tápelnyomását vizsgálom. Leírni hosszadalmas lenne miért ilyen, amilyen, de a lényege annyi, hogy van az Rds, a Cds és van a visszacsatolási tényező. Mint látszik, 1kHz-en 1 milliószoros a tápelnyomás és ez 20dB/dekáddal monoton nő amíg el nem fogy a nyílthurkú erősítés (1MHz környékén).

Hogy lecseréltem a 100µF-os szűrőkondit Zener-re, DC-től lett állandó (-63dB) a meghajtás tápelnyomása. Az előre szabályozás szimmetrikussá tette a negatív oldal tápelnyomását is.
A LED előfeszítő ellenállását a földre kötöttem, így azonos a két féltáp áramfelvétele. Lehet, hogy ennek nincs jelentősége, de szebben hangzik.
(#) Karesz 50 hozzászólása Jún 1, 2019 / 1
 
Átalakítottam a panelt és megmértem amit szimuláltam.
Direktbe kötöttem a végfeteket és RC szűrtem a meghajtó fokozatot. (Most meghajtófokozatnak nevezem a bemenettől a nagyjelű erősítő kimenetéig tartó áramkört, mert jobb nem jut eszembe.)

Azt gondoltam zenével "mérem", mert így tanulságosabb és a "legkegyetlenebb" dirrdurrcsittcsattal amit találtam a repertoárban. Ez egy dobütést követő 50Hz-es burtshoz hasonló izé, 0 dB-ig kivezérelve, miközben szintetizátoroznak és csörögnek benne. Szkópon nézni jobb, mint hallgatni és még hab a tortán, hogy ez megy 4 percig, tehát nem kell figyelni, hogy, na... most jön a dob.
A kimeneti szint 8Vpp, 33 Ohm terheléssel, ami +/-120mA kimeneti áram.

Első kép a pozitív táp, 330R/1000uF. Ehhez vétek lenne hozzányúlni szerintem. Ezt még elnyomja 63dB-el a teljes sávban, akkor az 0.5 nVpp zavarjel a hangszórón, ami -204dB zavarjel ami a pozitív tápból származik. Ami érdekes még ezen a képen, hogy 5sec-nél kikapcsoltam a zenét. Az a hullámzás a végén a hálózati feszültségingadozás.

Vidáman rámértem a negatív tápoldali RC tagra is és megrémültem (CAM1955). Hát ez közel tízszer akkora. Bár mutatta a szimuláció is és logikus is volt, hogy felül csakis áramgenerátorok vannak, negatív oldalon pedig a vezérlő áramok, de ettől még megrémülhettem. Hát ezt le kell csökkenteni.
Gyorsan belefaragtam a jól bevált kapacitás sokszorozót és még inkább megrémültem, mert a "1954"-es képet láttam. Azt hittem elnéztem valamit, de nem. Rámértem az áteresztő tranzisztor bázisára és ott csak egy vízszintes vonalat láttam. Egyszerűen ilyen kicsi egy BC557C Rce impedanciája. Csak azért rajzoltam be a kapcsolási rajzba, hogy másoknak is tanulságul szolgáljon, hogy nem mind arany ami sokszorozó. Érdemes megmérni. Még meditáltam egy ideig, hogy most legyen kaszkód, vagy jFET-es kaszkód, vagy most mi legyen...

Aztán visszaforrasztottam a 330 Ohm-ot és elkezdtem bele pakolászni a kondikat. Az 1000µF-ra 2200-at, arra még egy 4700-at, aztán így elég is lett a szűrés (1956)
(#) Karesz 50 hozzászólása Jún 1, 2019 / 1
 
De még mindig van folytatása, mert rámértem a bejövő tápvezetékre is (első kép).
Stabilizált tápról jár, kb. 40cm a tápvezeték és ez közvetlenül 100µF-os szűrőkondik lábaira csatlakozik. És mégis van rajta 17mVpp zavarjel.
Rámértem a tápegység kimenetére is, vajon ott mi van? (második kép) Hát ott fele akkora.
Ennyi vezetéken, ilyen kis áramoknál, ekkora zavar keletkezik.
Pontosabban ez nem zavar, hanem a zenei jel, aminek az árama ekkora feszültséget ejt a tápegység és a vezeték belső ellenállásán (szakszerűbben: impedanciáján).
Innen kezdve, minden további mérés felesleges tápelnyomás ügyben.
Újratervezés, ahogy a GPS mondaná. Meg kell csinálni a végleges stabilizált tápegységet a végleges nyákon és ezután folytatni a mérést, hogy mi, merre, mekkora és minek.
Ha már új nyákot kell festeni, akkor már érdemes sztereót és mindent kimérni.
Ez fog következni... de még előbb kipróbálom a crowbar-t, mert kimeneti DC elleni védelem kell bele, mert ahogy Béla mondta, mi van ha valaki beledug egy fél milliós fejhallgatót és éppen akkor száll el... mert az ördög meg nem alszik...
(#) mek-elek válasza Karesz 50 hozzászólására (») Jún 1, 2019 /
 
Ez az átkozott meghallgatás...
Meg a mérések......
Mindenképp melletted, amit mondok.
Elég gyors e a táppuffer?
Milyen tápvezetéket használtál?
Mért kellene egy ilyen kis erősítőbe 40cm hosszú tápvezeték?
De bocsi, ez már kezd audiofil lenni, így vége, mielőtt beszürkülnék.
(#) Karesz 50 válasza mek-elek hozzászólására (») Jún 1, 2019 /
 
Idézet:
„Rajzolok egy monó kísérleti panelt méricskélési célzattal és kiteszem a mérési
eredményeket.”


Úgy látszik nehezen tudod értelmezni amiket leírok, pedig még mancsot is adtál rá...
(#) mek-elek válasza Karesz 50 hozzászólására (») Jún 2, 2019 /
 
És milyen igazad van.
Tegnap családi ügyek miatt, tényleg felszínes voltam, ami az olvasást illeti.
Na de most átolvastam nyugiban, és nincs mit magyarázkodni.
Azonban amit írtam abban van "vitamin".
Az alkatrészek hangjához a táp is hozzátartozik, azaz, biztos hogy kell az a stabtáp?
(#) mek-elek hozzászólása Jún 2, 2019 /
 
És most is méltányolom a téma szerinti, szerintem, tartalmas munkálkodásodban rejlő hasznosságot, és annak a fórum közössége javára történő részletes közlését.
(#) Karesz 50 válasza mek-elek hozzászólására (») Jún 2, 2019 / 1
 
Köszönöm.

Kipróbáltam a Crowbar-t. DC-re moduláltam 5Hz-es szinuszt, mert így látványosabb a triac kapcsolgatása. Hiba esetén 0.8-0.9V-ra húzza le a kimenetet. Előnye, hogy egyszerű és nem szól bele a hangképbe. A végfetek túlhevülés elleni védelmét még valahogy meg kell oldani.

A tápegységet már kitaláltam csak le kell rajzolni... nincs benne semmi újdonság. Passzív feszültség stabilizátor lesz, mert, igen kell bele.

Kezdődik a nyáktervezés, majd jelentkezem ha jutok vele valamire.
(#) Karesz 50 válasza mek-elek hozzászólására (») Jún 3, 2019 / 1
 
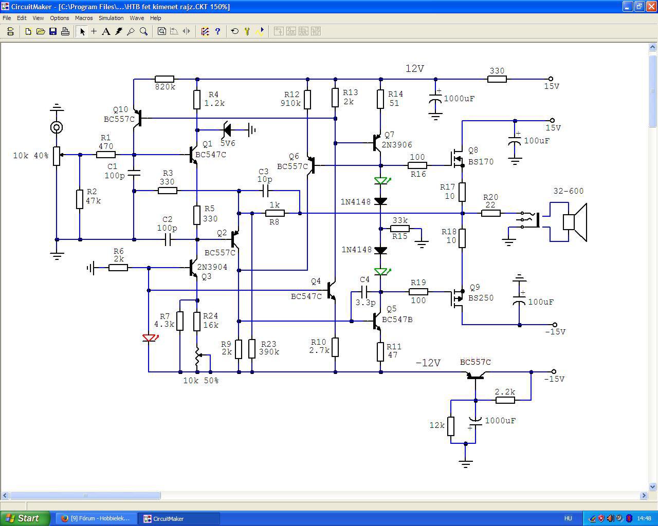
Ez lesz a feszültség stabilizátor túláram védelemmel ellátva... így bírni fogja ha lekapcsol a crowbar. LED-ek jelzik ha a védelem aktiválódott. Egy trafós lesz, de független stabilizátorokkal.

És ilyen lesz a "vezetékmentes" nyák. Nem tudom mennyire audiofülű az elmélet, de törekszem rá. Bízom benne, hogy ezt nem kell majd 600 órán át bejáratni.. elég lesz 300 is
(#) mek-elek válasza Karesz 50 hozzászólására (») Jún 3, 2019 /
 
Tisztelet a munkáért!
Véleményem szerint nincs vezeték mentes nyák, mivel a fóliacsík is vezetékszámba megy.
A bejáratás alkatrész, és vezetékfüggő.
Szerintem biztos lesz aki kipróbálja a kapcsolásod.
(#) tothbela válasza Karesz 50 hozzászólására (») Jún 3, 2019 /
 
Nagyon lemaradtam a fejleményekről. Melóban csak a telefonon tudnék olvasni, ha látnám a betűket. Csakhogy széttapostam az erősebbik szemüvegemet, így csak pislogtam. Na mindegy, mára van másik, így már tudok olvasni.
Azokat a kis beöntött trafókat nagyon utálom, mert szórnak rendesen. A kapcsolás egyébként tetszik. Én még egyszer sem tudtam trafót tenni a füleserősítővel közös dobozba, mert mindig rászórt. Inkább ment dugasztápról. persze egy CD játszónyi dobozba van hely, de nekem ilyen 15X10X5cm-es alu dekliben szokott lenni ani épp aktuális. Panelban lakok, kevés a hely.

Azt hinné az ember, hogy egy ilyen kis pár mW teljesítményű erősítőt ing zsebből ki lehet hajítani, de ahogy az ábra is mutattja, nem így van. Azért örülök hogy nem nagyon mászkál a kimeneti egyenfeszültség, pedig a Q5 UBE feszültség változása elég intenzíven végigmegy az egész rendszeren. Ha valamennyire követni tudja a hang hullámát, még torzítást is bevihet.

doboz (2).jpg
    
(#) Karesz 50 válasza tothbela hozzászólására (») Jún 3, 2019 /
 
Nem tudom. Nekem minden előerősítőmben ezek a GERTH trafók vannak, van amelyikben 5 db és nem szórt meg semmit. Ha ez most mégis megtörténne, kap külső tápot.

Agyon van stabilizálva és pufferelve a táp. Zokon venném, ha megérezné a trafó "teljesítményhiányát". 2x200mW-hoz van 4.8VA, ami legyen mondjuk 2W valós teljesítmény. Ez olyan, mintha egy 100W-os végfokba 1kW-os trafót használnánk. Bár szoktak ilyet csinálni, de ettől még nem lesz jó hangja, ha előtte sz@r volt.
Mindenesetre, ha már ennyi munkát belefektettem, most már végig csinálom. Legfeljebb nem fog sikerülni és/vagy nem fog érdekelni senkit. Legyártatok 3 nyákot és megépítek kettőt. Az egyiket megtartom magamnak emlékbe, a másikat bárkinek kölcsön adom akit érdekel.
Úgy tűnik mek-elek már le is írta az egész kapcsolást. Igaz, ez nem Burson...

Lemaradt: Q5 össze van ragasztva Q7-tel, így termikusan kiegyenlítik egymást.
Még ez is lemaradt: Q6 áramgenerátor virtuálisan végtelenné teszi R9-et, azaz megnöveli a bemeneti fokozat erősítését. A bemeneti tranzisztoron (Q2) gyakorlatilag nem folyik hangfrekvenciás áram.
A hozzászólás módosítva: Jún 3, 2019
(#) tothbela válasza Karesz 50 hozzászólására (») Jún 3, 2019 /
 
Nem az a probléma hogy a Q5 melegedése miatt lesz nagyobb áram rajta, hanem a Q5 bázis emitter feszültsége csökken, ami miatt a Q2-nek kevesebb áramot kell tolni a 2kOhmos ellenállásba. Viszont a Q1 árama stabil marad, aminek következtében a Q1 bázisától a Q2 emitteréig tartó szakaszon, egy Q5 bázis-emitter feszültségétől függő idegenfeszültség keletkezik. Ez meg hozzá fog adódni a bemeneti jelhez. Ezen nem segít a Q7-tel való összeragasztás. Az R9 helyére kellene áramgenerátor.
Nem kukacoskodni akarok, csak észrevételemet írtam le.
A hozzászólás módosítva: Jún 3, 2019
(#) Karesz 50 válasza tothbela hozzászólására (») Jún 3, 2019 /
 
Igen, igazad van, mint mindig.
Utána néztem. Ha Q5 Ube feszültsége 10mV-ot változik, a kimeneten 6mV jelenik meg.
4Vpp kimeneti fesz.-nél 14/25 mW Q5-ön a disszipáció változás.
A BC547 termikus ellenállása 625 K/W, tehát 7 fokot változik a lapka hőmérséklet.
Ez 15 mV Ube feszültség eltolódást jelent... x0.6 = 9mV a kimeneten.

4.009/4*100= 0.22% torzítás, ha a lapka hőmérséklet pontosan követi a vezérlő jelet.
Ha nem követi, akkor kisebb. Ha eltolódva követi, akkor nagyobb.
Érdekes...
(#) Karesz 50 válasza tothbela hozzászólására (») Jún 4, 2019 /
 
Megint a fülembe tetted a bogarat. Megnéztem Q5-ön a bázis-emitter (ezt sem lehet normálisan leírni index nélkül) feszültségváltozást a szimulátorban és megnézem ki tudok-e mérni valamit a gyakorlatban.
(#) Karesz 50 válasza tothbela hozzászólására (») Jún 4, 2019 /
 
Nem sokkal lettem okosabb.
Áthidaltam a 47 Ohm-os áram visszacsatoló ellenállást a CM-ben is, a nyákon is.
A szimulátor 3.6mVpp Ube feszt. mutat 1Vpp bemeneti jelnél, a gyakorlatban ez 6.5mVpp.
Nem drasztikus az Ube feszültség eltérés a frekvencia függvényében, de jól kimérhető.
10Hz alá sajnos nem tudtam menni, mivel AC bemenettel kellett mérnem.
Az utolsó két képen is emiatt hajlik meg a "háta" a fűrészjelnek a kimeneti jelnél... de azért szépen látszik, hogy az ideálistól nagyon távol vannak a mai félvezetők.

Ha áramgenerátorra cserélem Q2 munka ellenállását, lehet, hogy más hibákat viszek a rendszerbe és most mindent felborítana ez a módosítás. Majd ki kell próbálni, de ehhez már szerintem érdemesebb az embernek a fülét használnia. (Csak vennem kell valami normális fülest.)
(#) mek-elek válasza Karesz 50 hozzászólására (») Jún 4, 2019 /
 
Én a Shure SRH 840-t, és a AKG K701-et(Osztrák változatot, használtan) ajánlom.
(#) Karesz 50 hozzászólása Jún 4, 2019 / 2
 
Majdnem kész a nyákrajz, holnap még átnézem és rendesen lerajzolom a kapcsolási rajzot is.
Most már olyan lesz amilyen... sok munkaórám van benne. Ez lesz az, amihez majd minden mást viszonyítok - ha még belefutok valamibe, vagy egy újabb rohamomnál másikat csinálnék... de ez nem valószínű... vagy ki tudja.
(#) tothbela válasza Karesz 50 hozzászólására (») Jún 4, 2019 /
 
A nyákterv gyönyörű, a fóliavezetés hibátlan mint mindig. Ez már a védjegyeddé vált, így ha látnék egy hasonlót tudnám hogy te tervezted. Csak nem értem miért kell egy szekundert kétszer is egyenirányítani, majd az így kapott pufferelt feszültségek hidegebbik végét bekötni a csillagpontba. Akkor inkább közös tápról kellene menniük. De lehet hogy csak nem értem a dolog előnyét.
(#) Karesz 50 válasza tothbela hozzászólására (») Jún 5, 2019 /
 
Köszönöm, de még nem volt hibátlan a fóliavezetés... majd most...
A két független Graetz-re gondolsz, vagy a két független stabilizátorra?
Azt gondolom, így nem keletkezik zavarjel a GND vezetékben és jobban is szoktak szólni az ilyen tápok. Ezt kivételesen leteszteltem.

Megrendelem a nyákokat, ezt házilag nem lehet rendesen megcsinálni, nem is görcsölök vele.
Majd átteszed nekem pdf-be a kapcsolási rajzot ha készen lesz? (Tudod, hülye vagyok a PC-hez.)
(#) Baxi hozzászólása Jún 5, 2019 /
 
Hi Mesterek!
Ígértem képet a fejhallgató erősítőről. Igaz nem sok meló volt vele, de működik. A sony így már a hallgatható kategóriába lépet Még ki kelenne valamit találni hogy lehetne a feszt figyeltetni ha merülnek az elemek.
(#) tothbela válasza Karesz 50 hozzászólására (») Jún 5, 2019 /
 
Én a két független Graetz-re gondoltam. Kicsit kellemetlenül érint hogy kritizáljam a munkádat mert alapból nem ez a stílusom, de mivel olyan szándékkal készíted a projektet hogy ebből ne csak a végtermék látszódjon, kénytelenül is néha a bagoly mondja a verébnek hogy nagyfejű. Legfeljebb kiderül hogy hülyeséget huhug a bagoly.

Szóval jelenleg az egyik tápsínre levetítve elindul a szekunder két egyenirányító hídhoz, majd a meleg pólusokkal nincs is bajom, de a hideg pólusok találkoznak a csillagpontban. Tökéletesen együtt futó diódák esetében nincs is semmi gond, feltéve ha a másik csatornára való átvezetések nem szednek fel valamit. Viszont a diódahíd minden feszütségcsúcs esetén összekapcsolja a két csatorna puffereinek pólusait, vagyis másképp írva olyankor közös tápegysége lesz az erősítőknek. feszültségcsúcs előtt és után pedig független tápja. Ha ez mellé még a diódák sem futnak együtt, akkor megjelenhet a zavar, ami nem MMMMM hangú lesz, hanem KRRRR. Főleg hogy a stabilizátorok referencia pontja nem a csillagpont, hanem az aktuális elsődleges pufferkondi. Persze mindent lehet a végletekig optimalizálni, a gondolat meg nem fáj, úgy gondolom érdemes szót ejteni erről is. Egyik fórumtárs éppen ilyen táp miatt csinált kerregő JLH erősítőt.

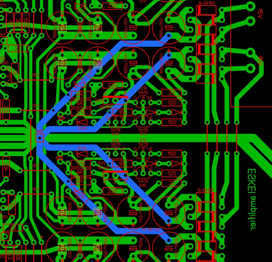
Lehet hogy túllihegem, és ekkora áramoknál hallásküszöb alá esik a zavar, de próbáltam néhány rajzot skiccelni, amin jobban látszik mire gondolok. Ez csak az egyik tápsínt, annak is csak a fél periódusát egyenirányító diódákat mutatja, így nem annyira sűrű a rajz.
A LAY-t nem akartam szétbarmolni, így csak ogahúztam egy másik csíkot a csillagpontba kékkel.

Természetesen átteszem PDF-be amit akarsz.
(#) Karesz 50 válasza tothbela hozzászólására (») Jún 5, 2019 /
 
Éjféltől hatig nyákot rajzoltam aztán aludtam kicsit, azóta kapcsolást rajzolok, ill. rajzoltam, most meg már nagyon zúg a fejem. A nyákból már elküldtem a megrendelést 3db-ra és ha most igazad van, az nagy szívás lesz. Ha kicsit pihentem, átgondolom az észrevételed... akár el is lehet cseszve, de ez most már mindenképpen ki fog derülni a gyakorlatban.

Ez lenne a rajz, köszönöm előre is a pdf-et!
A hozzászólás módosítva: Jún 5, 2019
(#) tothbela válasza Karesz 50 hozzászólására (») Jún 5, 2019 /
 
Most csak így gyorsan, mert indulok melóba. Majd szépen is megcsinálom .
(#) teddysnow válasza Karesz 50 hozzászólására (») Jún 5, 2019 /
 
Csak félve kérdezem meg. A táp 78xx vagy 317 -el sokkal rosszabb lenne?
(#) Karesz 50 válasza teddysnow hozzászólására (») Jún 5, 2019 /
 
Az aktív stabilizátorok sokkal több zavarjelet termelnek, de majd ha ők nem, megteszem helyettük én egy rossz nyákrajzzal
(#) teddysnow válasza Karesz 50 hozzászólására (») Jún 5, 2019 /
 
Ezt hallottam én is, de régen valahol olvastem egy tesztet aminek a végeredménye tényleg az, hogy jelentős a zajuk a semmihez képest, de gyakorlatban még az is elhanyagolható.
A hozzászólás módosítva: Jún 5, 2019
(#) Karesz 50 válasza tothbela hozzászólására (») Jún 5, 2019 /
 
Megint igazad van. Le is szimuláltam. Nem értem miért nem tettem bele két trafót. Nem értem miért tettem bele két Graetz-et. Nem értem miért nem vittem a Zener-eket a csillagpontba. Nem értem miért kell így kapkodni

Azért nem annyira vészes a helyzet, mint a szimulátor mutatja (remélem). Szerencsére minden a csillagpontba megy, ott meg 0V van, így ez a zavarjel a tápfeszültségben fog megjelenni, de nem KRRRR, hanem, mint ZZZZZ, hogy ne mindig neked legyen igazad. Elvileg csak néhányszor 10uV lesz, amit még elnyom az erősítő 60dB-lel, tehát elvileg nem lesz annyira veszélyes. Gyakorlatilag meg van sniccerem és vezetékem is és kókányolni is tudok, ezt már mutattam máskor is. Egyébként is ez az 1.0-ás verzió, majd az 1.8 már egész jó lesz.

Nem kell mondjam, hogy azért halálosan bosszant a dolog.. ekkora bakit elkövetni...

zavarjel.JPG
    
(#) mek-elek válasza Baxi hozzászólására (») Jún 5, 2019 /
 
Sajnos a képeken nem látszik, hogy a hord tokba belefér-e mindkettő. Utazásilag tip-top.
Legyen benne örömöd, meg tölthető 9V-os aksik.
Következő: »»   104 / 163
Bejelentkezés

Belépés

Hirdetés
XDT.hu
Az oldalon sütiket használunk a helyes működéshez. Bővebb információt az adatvédelmi szabályzatban olvashatsz. Megértettem