Fórum témák
» Több friss téma |
A Led típusa is kellene hozzá. De a Led-eknél az áramot kell szabályozni (korlátozni), a feszültség majd ennek hatására beáll rajtuk. De ha a Led-ek nyitófeszültségének összege eléri a tápfeszt, akkor nincs miből szabályozni az áramot. Az LM317 működéséhez 2V többlet szükséges, és még a szabályzó ellenálláson is 1,2V fog esni. Így ha a táp 12V, akkor a nyitófeszültségek összege maximum 8,8V lehet. Ha a négy Led fehér, (3,2V) akkor már is bukott a mutatvány. Ja, és mi fogja "villogtatni"?
A hozzászólás módosítva: Márc 18, 2017
Sziasztok!
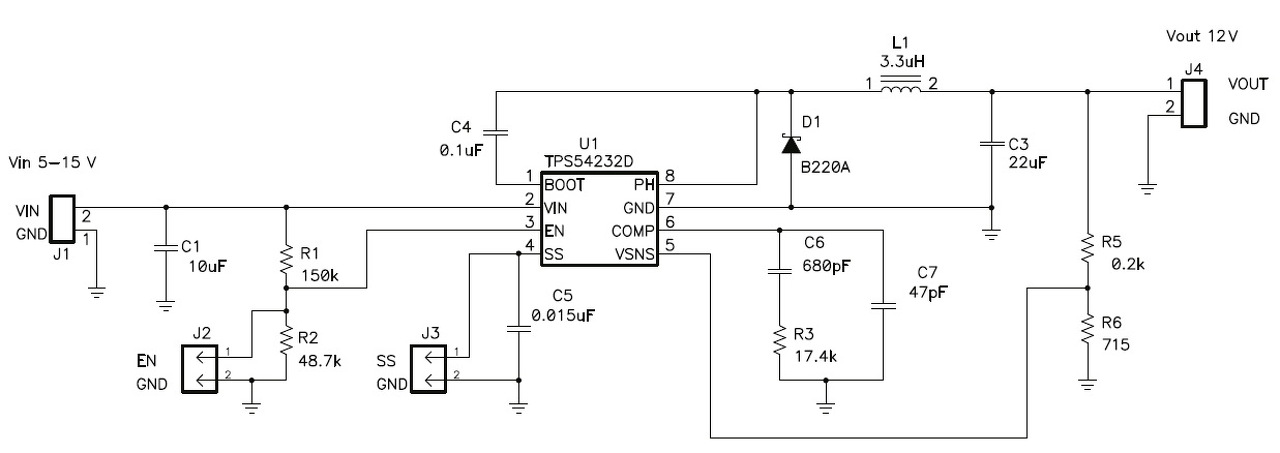
Áramgenerátor... Szeretnék lecserélni egy MC7812CK-t egy mini áramgenerátorra, TO-3 "tokozást" építek neki (csatoltam egy képet hogyan is néz ki az első változat - ne nézzétek a taknyolást, ez még csak proto! ), de valamiért nem működik megfelelően: ha megterhelem egy 12V-os led szalag darabbal, azonnal leesik a feszültség 8V körüli értékre, és nem megy feljebb bármit is csinálok! ha nem terhelem 12,05V-ra szépen beáll. L1 adatlapja szerint 2,8A-t bír, ezzel szerintem nincs baj. Bemeneti fesz: DC 16V körül, 1,8A. Megőrülök lassan...
Szia!
Az R5 -nek nem 10k ellenállásnak kellene lennie? A másik,hogy próbáld nagyobb tekercsel,hátha csak telítésben van.
De, jogos! 10k az értéke R5-nek nem lett átírva, de a kapcsolásban az van. A képen látszik is a tekercs felett, ott a felirat is: 1002. Mit értesz az alatt hogy "telítésben van"?
Amit készítettél, az nem áramgenerátor, hanem stabilizált feszültséget szolgáltató kapcsolás. Ráraktál egy LED-szalagot. Mennyit fogyaszt a LED-szalag? Ha 50m-t ráraksz, ami 10A-t kér, ne csodálkozz, ha leesik a tápod 8V-ra.
Mennyit kellene tudnia ennek a tápnak? Én 12V és 1-2A-nál többre nem tervezném ezt a kicsi tokot már csak a hóelvezetés miatt sem. 90% hatásfokkal számolva az IC 1.5W-ot tud elfűteni legjobb esetben, tehát 15W körül lehet valahol a maximálisan kivehető teljesítmény. 16V bemenővel 12V-ot stabilizálni kicsit necces. Neked vastag vezetékek kellenek ehhez, hogy tényleg meg is maradjon a bemeneten a 16V, mert ha 14-15V-ra csökken, akkor már nem marad az IC-nek tartaléka és nem lesz 12V a kimeneteden terhelés alatt. A tekercs is telítődhet. Rakasd át ezeket a hsz-okat egy feszültség stabilizátor, de inkább a dc-dc topicba. Itt rossz helyen van.
Max 50 cm-es darab a szalag, méterenként 5W, tehát kb 2,5W ami rá van kötve. Nem szalagra akarom tenni, egy gépben lesz mjad, csak tesztelni szeretném az áramkört mielőtt a végleges helyére kerül.
Ha az admin szerint is rossz helyen van, kérem áttanni a megfelelő topikba. Köszi.
Sziasztok!
Osszedobtam egy pt4115-os kapcsolást LED meghajtásra, de valamiért messze van egy árangenerátortól nagyban (a ketalogusos pár %-nál sokkal jobban) függ a kimenő áram a tápfeszültségtől. Több és kevesebb leddel is próbáltam, a tekercs 100uH.
Üdv!
Megépítettem ezt az áramgenerátort, de nem igazán akar működni. Akármekkora visszacsatolást állítok be az áram nem változik. A műveleti erősítő kimenete bekapcsoláskor felkúszik közel tápra, a táp kimenete lassan felkúszik 10 voltra(12 v a bemeneten). Nem ugyan azt a műveleti erősítőt használtam, hanem próbáltam LM358 -al meg RC4580 -assal is, de attól még mennie kéne. Valakinek van ötlete?
Terhelés nélkül próbálgatod? A műv. erősítő kap tápot? Ezen kívül már csak elkötés lehetséges, de ezen meg nem tudunk segíteni.
Visszacseréltem az erősítőt lm358 -ra, és a ledekkel párhuzamosan kötöttem 220 ohmos ellenállást. Így nagyobb terhelés mellett már szépen lehet állítani az áramot, de a minimum amit be tudtam állítani az 107 mA. Ha csökkentem a terhelést akkor szépen tartja az áramot, még rövidzárnál is. Viszont nagyobb ellenállású terhelésnél már nem működik ilyen szépen. Más(nagyobb ohm értékű) terheléseknél kisebb az áram, de ezeknél is lehet valamennyire állítani. Ha a ledeket hajtom vele akkor 30 tól 32 mA ig tudom állítani. ( 4 van sorba kötve ezekből meg 4 párhuzamosan)
Egy leddel már ugyan úgy működik mint az ellenállással. Most jövök rá hogy ez azért van mert a tápnál nem tud nagyobb feszt csinálni a kimeneten mivel step down kapcsolás. ![]() ![]()
Átkötöttem a ledeket, így 16 db van párhuzamosan. Max-ra tekerve rövid ideig kijön belőle 1 amper is, utána az IC hőfokvédelme leszabályoz.
A hozzászólás módosítva: Jan 5, 2019
Sziasztok!
Hogyan tudom megállapítani a müveleti erősítő adatlapjáról alkalmase NPN vagy PNP Mosfet vezérlésére? A PNP Mosfettel készült áramgenerátor ugyan ilyen elrendezésű mint a képenlátható csak a tápfeszültségvan felcserélve?
Szia!
Célszerűen rail to rail típusú ic a jobb választás. P-fet esetén a pillanatnyi source ellenállás a + ágba kerül és a fet source is értelemszerűen. A drainban ( alul ) lesz az áram-szabályozott rész a gnd felé. A hozzászólás módosítva: Ápr 23, 2019
Valamint ha már vannak, akkor a műveleti elött a két ellenállás is pozíciót vált.
Értékek nem voltak megadva, tehát nem érdekes.. beállítástól függ.
Hello! Adatlapon a ki és bementi feszültségtartományt kell vizsgálni.
Pld: "Common-mode input voltage range". Pld. a TL07x-nél +-15V táp mellett átlagosan -12V tól +15V a tartomány. Tehát a bement megközelítheti a + tápot. Így pld. a P-Fet meghajtásához jó a bementi tartománya. A kimenetnél "Maximum output voltage swing" +-13.5V. Tehát a + tápig még van 1,5V. Így ha a Fet GS küszöbfeszültsége ez felett van, akkor le tudja zárni a Fet-et. Persze ha kicsi a tápfesz, az is lehet gond, mert lehet hogy nem lesz elég a Gate feszültség a Fet nyitásához adott áram esetén. De figyelembe kel venni a söntön eső feszültséget si, hiszen az csökkenti a Gate-Source feszültséget. Ezeket mindig vizsgálni kell. Ha nem jó, marad a Rail-to-Rail erősítő, aminek bemenete kimehet mind két tápra és a kimenet is ki tud menni. Ahogy Ferci is ajánlotta.
Sziasztok!
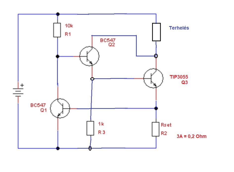
Egy 3A áramgenerátorra lenne szükségem 8-13V közötti tartományban szeretném használni maximum 20 másodpercig. Tudnátok ajánlani egy aránylag egyszerű kapcsolást?
Például:
LM350A adatlapja (Figure 34. ami neked kell.)
Jobban jársz, ha darlingtont választasz abból a típusból. Nem kell változtatni a kapcsoláson. Pl.:
TIP darlington sorozat A hozzászólás módosítva: Jún 17, 2019
Az R2-ön át fog folyni 3A az nem fogja tönkre tenni a BC547-et?
Miért tenné tönkre? Az ellenálláson 3 A-nál ~0,6 V esik, mikor nyit a BC547. Az kinyit, elnyeli a másik bázisáramát, az zárni kezd. Éppen annyira, hogy az áram 3 A maradjon. A BC bázisán átfolyó áram csupán töredéke (1-2 mA) az R2-n folyó áramnak.
Nem nagyon jön össze a dolog. Az R2-őt már 0.5 Ohm-ra csökkentettem de csak 30mA az átfolyó áram.
Mekkora a tápfeszültség (terhelten), és mekkora a fogyasztó (gondolom valami LED) nyitási feszültsége? Mi a projekt célja?
Milyen tranzisztorokat tettél a kapcsolásba? Mekkora R1?
3 A-hez 0,2 Ohm R2 jár. Ha 0,5 Ohmnál 30 mA az átfolyó áram, nagyon kicsi a teljesítménytranzisztor erősítése és nagy az R1. Tegyél R1 helyett 330-470 Ohm-ot, R2-nek meg 0,2-t!
Egy fűtőszálat akarok vele üzemeltetni melynek 3A áram kell. 20 másodper után ki lenne kapcsolva. Minimum 5 percre. Mást nem módosítottam rajta.
A hozzászólás módosítva: Jún 17, 2019
Mi kapcsolja ki és be? Ha valami uC, akkor felejtsd el az egész áramgenerátort, használj N-FET-et, és PWM-mel be tudod állítani a 3A-t átlagban. Jelenleg a tranzisztorod többet fűt, mint a fűtőszálod!
1.5Ohm 3A az 4.5V, 4.5Vx3A 13.5W, söntön esik 0.6V, 0.6Vx3A 1.8W, tranzisztoron marad: 8V-nál 8-4.5-0.6 az 2.9V, vagyis 8.7W, de 13V-nál 7.9V, ami 3A-rel 23.7W hő. A hozzászólás módosítva: Jún 17, 2019
Itt egy módosított rajz. Az ellenállások nem kőbe vésett értékek, azt is a feladathoz kell igazítani. Amiket odaírtam, használhatóak. R1-et lehet csökkenteni, ha így is kevés az áram. BC 657 helyett C945 vagy más gyakori NPN tranzisztor is megfelel.
Egy fet fogja kapcsolni, jó lenne a PWM fettel főleg ha arduinoval meg lehetne csinálni. Egy időzítőhöz már úgyis bent van az arduino. Naggyából le tudnád írni, hogy kell megoldani?
|
Bejelentkezés
Hirdetés |




), de valamiért nem működik megfelelően: ha megterhelem egy 12V-os led szalag darabbal, azonnal leesik a feszültség 8V körüli értékre, és nem megy feljebb bármit is csinálok! ha nem terhelem 12,05V-ra szépen beáll. L1 adatlapja szerint 2,8A-t bír, ezzel szerintem nincs baj. Bemeneti fesz: DC 16V körül, 1,8A. Megőrülök lassan... 
















