Fórum témák
» Több friss téma |
Mielőtt kérdezel, a következő két dolgot ellenőrizd!
I. A helyes tápfeszültségek megléte.
II. A kimeneten van-e egyenfeszültség.
Élesztés.
Haladj visszafelé a végtranzisztortól, a bázisra az őt meghajtó tranyó kollektora kapcsolódik, elsőként a TO220-as tokozású, annak a bázisára az áramgenerátor (az emitter-ellenállásán máris látod, ha nincs vezérlőáram), és annak bázisán van a bias szabályzó.
Sikerült megtalálni az első hibát! Zárlatos a Q113 B-C része.
2SA1281 tranzisztor van ebben az erősítőben a 2SB0710A helyett. Holnap átépítem a másik panelből és meglátjuk, hogy sikert hoz e. (viszont a másik oldalnál ez a rész jó és annál is van 4,5Vdc a kimeneten)
A tranzisztor kiforrasztva mutat zárlatot? A 4,7 Ω elég csalóka a két láb között.
Ez csak áramkorlát, a Q113 nélkül vizsgálható a DC egyensúly.
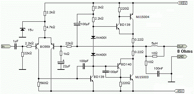
Sziasztok! Elkészitettem ezt az erősitőt, de valamiért gerjed. Az npn vegtranyó nagyon melegszik. 12V zenerem volt csak itthon. Többin minden kapcsolas utan. Mellekelem a nyakot is.
A hozzászólás módosítva: Jún 25, 2019
Kiforrasztva volt zárlatos.
Kicseréltem, de még mindig kint van a 4.3Vdc a kimeneten. Folytatom tovább...
Megyek végig a rajzon és közben mérem az alkatrészeket.
Ezt az eltérést vettem észre a rajz és a valóság között. Az NTC-vel sorba van kötve egy 510 ohm-os SMD ellenállás.
+BIAS feszültség a Q142 tranzisztoron: 14,57V
-BIAS feszültség a Q143 tranzisztoron: -15,51V A 4,7K ellenálláson a GND-hez képest -0,83V mérhető mindkét lábán.
A Q109 áramgenerátor nem ad áramot!
Szerk.: Bridge-be van kapcsolva az erősítő? A hozzászólás módosítva: Jún 25, 2019
Nincs bridge-be kapcsolva.
DUAL állásban van
A táp panelről jön a NO-PWR, úgy nézem ez állítja le mindkét csatorna nyugalmi áramát.
A rajzon lévő sok üres jumper arra utal, hogy nem használja a doksiban szereplő erősítő ezt a funkciót. A NO-PWR nem lehet testen.
Megnézem, hogy mit mérek rajta.
De csak délután...
A következő kérdéssel fordulok a tisztelt szakértő közönséghez.
Építettem egy Bryston BP-26 klón full szimmetrikus előfokot külső táppal (egy ML táp klónja). Kiválóan működik, XLR balanced kimenetről olyan produkciót prezentál, amilyenről eddig csak halvány elképzeléseim voltak. A konkrét kérdés: Az MJE182G és MJE172G tranyók 55-60 celsius fokon üzemelnek. Nem sok ez egy kicsit, nem kívánnak egy kis hűtőbordát a hátukra? Vagy jó ez így? Köszönet a válaszokért! A hozzászólás módosítva: Jún 26, 2019
Ha szeretnéd, hogy hosszú életűek legyenek, akkor egy kis hűtőborda kell rájuk, nem baj ha 50-fok alá megy az üzemi hőmérsékletük. (Meg más félvezetőnek is jobb, ha kevésbé forró.)
Üdv!
Szia!
A NO-PWR kimenet és a GND között 52mV-ot mértem. És a GND és a NO-PWR között 1Mohm ellenállást mérek. De be van kötve!
Milyen feszültségértékeket kellene a jelölt pontom mérnem?
A referencia feszültségek vizsgálata egyelőre célszerűtlen. Szimulátorba berajzolva a kapcsolásrészletet (nem kis munka) megnézheted milyen értékek adódnak.
Elsőként a meghajtó fokozat áramgenerátorát kéne elindítanod. Ehhez Q118, Q125 túláramfigyelők zárva kell legyenek, az R220, R238 árama Q141-en keresztül el kell jusson Q142 bázisába. Innentől valószínűleg lesz nyugalmi áram és beindul az erősítő. Sajnos időmből már nem futja a "CUTBK" forrásának felderítésére, de valószínűsítem onnan eredhet a két csatornán egyformán hibás működés.
Próbáld meg a 2 db 100p hidegítő kondikat rövid lábakkal közvetlenül a B-C kivezetésekre ráforrasztrani.
A pozitív oldalon kicsit korrigáltam a vonalvezetést, egy átvágással és egy átkötéssel lehetne kicsit optimalizálni. Ha tartóós erősítőt szeretnél akkor egyrészről egy jobb kapcsolásra és nyáktervre lenne szükség. A hozzászólás módosítva: Jún 27, 2019
Szia!
Az a baj ezzel a kapcsolással, hogy nagyon "alap" kapcsolástechnikát használ. Ilyen kapcsolást 1-2W-os erősítőknél szoktak biztonságosan használni. A tápfeszültségből ítélve, ezt pedig egy faldöngető erőlködőnek szánták. Ha sikerül is valahogy működésre bírnod, akkor sem látszik biztonságosnak a használata. Azért írok feltételes módban, mert lehet, hogy 100 évig működik majd, de ránézésre, ezt nem várnám el tőle. A főbb problémák, melyek egy ilyen teljesítményű erősítőbe benne kelle, hogy legyen (szerintem). - nyugalmi áram beállítási lehetőség(!) - végtranzisztorok túláram védelme (semmi sincs benne, ami védené a tranzisztorokat túlterhelés ellen) - végfok áramgenerátoros meghajtása (a feszültség utánhúzás helyett) Már így is túl sok időt fordítottunk erre a kapcsolásra.
Adtál egy lökést a már amúgy is elhatározott lépéshez
hűtőbordácskák fenn, 40-45 c-fokon üzemelnek a tranyók. Kösz!
Sziasztok!
Tanácsot szeretnék kérni tőletek. Az autóm hangrendszerével olyan jelenséget tapasztalok, hogy ha felhangosítom a zenét annyira, hogy fülre még éppen nem torzít, akkor kb. 2 percig tökéletesen szól, majd 2 perc elteltével elkezdenek recsegni a hangszórók. Olyasmi recsegést halok, mintha kontakthibás lenne valahol valami. De nem hiszem, hogy fizikai meghibásodás lenne, mert a jelenség hideg rendszerrel bármikor ismételhető. Az rádióm egy gyári fejegység, Philips 22DC982-es típus, a végfok IC-k TDA 7374. Gyári adatlap szerint a rádió 4x16 W-ot tud. Csatoltam a végfok rajzát is. Szerintetek ez az IC okozhatja a recsegést, ha kicsit túl van vezérelve és bemelegszik? Esetleg lehet az a gond, hogy a hangszóróim sokkal nagyobb terhelhetőségűek? Most olvasgattam épp a témában, hogy ez is lehet gond a DC összetevő miatt. Az első hangszórók terhelhetősége adatlap szerint 140W/70W (max/RMS, 4Ω, Phonocar Pro-Tech 2/644 típus), a hátsók terhelhetősége pedig 120W/40W (max/RMS, 4Ω, Coral Daytona DLC 165 típus). Tudnátok tanácsot adni, hogy mi lehet a recsegés oka? A hozzászólás módosítva: Jún 28, 2019
Sziasztok! @latyakosa Igen a kapcsolás hagy maga után néhány kijavitani valót. Egyszerűsége miatt "tetszett meg". Köszönöm ki fogom próbálni.
@elektrorudi A nyugalmi áram beállitását ugye egy superdiódaval próbáltam megoldani a két dioda helyett. Mindent értek amit leirtál, de ezt a kapcsolást csak is az egyszerűsége miatt próbáltam volna ki. Poén, hogy beindult, megszólalt, de begerjedt...és annyi lett neki..
Ezt a rajzot ha igaz (Sipos könyv) a Motorola tervezte anno régi gyengébb tranyókra, sokszor ha ilyet építünk, javítunk nagyon utána kell méricskélni mert jobb tranyókkal hajlamosabb lehet gerjedésre lényegesen. Az eredeti rajzot még a rádiótechnikában illetve az említett könyvben láttam én is, kipróbáltam (sokkal rosszabb felszereléssel rendes szkóp stb nélkül) nekem is problémás volt elsőre
Köszi szépen ezúton is kedvességed és segítőkészséged. Küldöm a kért képeket. Egyébként ha nem titok, ilyen kapcsolási rajzokhoz hol lehet hozzáférni?
A hozzászólás módosítva: Júl 2, 2019
Bővebben: Link
Esetleg innen. A nyák hátán lévő kondenzátor fele keresném először a hibát. Ha a fekete ragasztó, akkor leszedni (vezetővé tud válni). A forrasztásokat érdemes átnézni. Elég fapados erősítő, az utolsó előtti oldalon van rajz. Tápfesz ellenőrzés az ic-ken, jel ellenőrzése a hangerő potméterek kimenetén. Ha minden megvan, akkor a kimenő jel hiányának ellenőrzése az ic kimeneti lábán. Ha ott sincs meg, valószínűleg az ic rossz. Ha a sub hibátlanul működik, és a sub bemenete oda van kötve, ahol a rajz mutatja, akkor a potméterek ellenőrzése kihagyható. A hozzászólás módosítva: Júl 3, 2019
Szia!
A rajz az elektrotanyáról való, da amint PC elé kerülök, felteszem ide a pdf-et, csak most melóban nincs lehetőség erre. De talán már meg is előztek amint látom. A végfokok elpukkanása nem valószínű. Délután PC-ről küldök tesztelési instrukciókat.
Linkeltem a rajzot, nem akartam ide feltölteni, hogy foglalja a helyet, hiszen neki mindegy, honnan tölti le.
Amint elkezd méregetni, ki fog derülni. A halkan szól mindkét oldal hibaleírásból hiányzó tápfeszt vagy szakadt testet tippelnék, ezért javasoltam az ic-k lábán ezeket ellenőrizni. (A hibás végfok a vizsgálatok megfelelő eredményei esetén lenne valószínű, nem gondolom alapvetően, hogy az a hiba.) Azért a nyák forrasztási oldalán az a kondi elég ronda megoldás. A hozzászólás módosítva: Júl 3, 2019
Sziasztok. Van egy Onkyo TX7830 radios erositom, ami egy olyan jelenseget produkal, hogy amikor a hangerot lejjebb huzom a melyhagszorok membranja kinnebb jon, aztan visszamegy a helyere, es forditva, hogyha felemelem a hangerot, bemegy egy kisse, majd visszajon a helyere. Ezt bemeno jel nelkul is csinalja, fuggetlenul a balansz beallitastol, mindket csatornan. Ha hirtelen tekerem a hangerot, es elegge nagyot tekerek rajta, le is old a vedelem. Tudom, hogy ez azt jelenti, hogy egyenfesz kerul a kimenetre, de hogyan? es hol a bibi?
|
Bejelentkezés
Hirdetés |










hűtőbordácskák fenn, 40-45 c-fokon üzemelnek a tranyók. Kösz! 






