Fórum témák
» Több friss téma |
Meg kellene próbálni a kondenzátor kisülését változtatni egy potméterrel.Szerintem az az időalapja a villogásnak.(csak tipp) Astabil multivibrátor működését is a két kondenzátor értékének változtatásával lehet szabályozni.Bár ott 2 db kondenzátor van...
Értelek ,szóval próbáltam már,a kondit fordítva, helyettesíteni timer potival a kondit elé mögé tenni, 10uf-100uf-ig , Astabil multivibrátor-nál gondolom úgy működik a két kondi hogy amíg az egyik ejti az áramot addig a másik tölt.
De ott sincs timer poti a kondik értéke, határozza meg a villogást, én azt vágom hogy a 1k-ellenállást kell kicserélni 1k Timere, de ezzel csak a villogás sebessége változtatható, hogy gyorsan vagy lassan villogjon, a felvillanás hosszúsága és a közte való szünet hosszúsága nem. Amúgy köszönöm megnézem még egyszer. A hozzászólás módosítva: Feb 13, 2017
Sziasztok!
Hogy módosítsam az alábbi kapcsolást, ha 5 db 5050-es tipusú led chipet szeretnék villogtatni? (olyasmi villogó lesz, mint ami a munkagépeken villog narancssárga színben.) Tehát nem kell hogy felváltva villogjanak, hanem mind az 5db egyszerre. A táp 12V. Jó lenne ha a villogás ütemén tudnék változtatni. Köszönöm előre is ![]() Bővebben: Link
Ha nem akarsz építeni, akkor megveszed készen.
5050-es LED szalagot is kapsz, csak fel kell rakni a kettőt a megfelelő helyre. Ha építeni akarsz, akkor BSS féle rajznál vannak már jobbak is, például 555+FET (így nem melegszik és periódus időt is egyszerűbb állítani...
Értem, köszönöm.
Akkor lehet hogy a ledekkel nem kellene mókolni, hanem 555 kimenetre rákötöm a ledszalag darabokat? (3-3 led) És mi ez a FET-es dolog? Mint ennek a rajznak a jobb oldalán lévő cucc?
Ti milyen meghajtást építenétek az alábbi kritériumokhoz:
- 3V táp (2xAA elem) - egy nyomógombos/kapcsolós indítás és leíllítás - fehér és piros színű led - 2-3 Hz-es villogás - fixen kerékpárra szerelve Kerékpár első és hátsó izzós lámpatestét szeretném ledesre átalakítani. A dinamóra nem lesz szükség, helyette elemről (2xAA) kellene működjön. Fontos, hogy az első és hátsó led(ek) fényereje alkalmas legyen helyszetjelzőnek villogó üzemmódban, azaz legyen legalább olyan fényes, mint a kínai pár száz forintos villogók. Első körben arra gondoltam, hogy két kínai villogót szétszedek, az elektronikájukat (vagy csak a ledeket) beleapplikálom a lámpatestekbe és egy külön műszerdobozban helyezem el az elemeket és az egy darab közös nyomó/kapcsoló gombot. A probléma viszont az, hogy ezek a kínai vackok többféle villogó/futófényes üzemmódot is tudnak, amire nincs szükség. Második körben astabil multivibrátorra gondoltam, mely egyik oldala az első, másik oldala a hátsó oldalt hajtja meg. Itt viszont nem tudom, hogy hogyan oldjam meg a fehér ledhez szükséges meghajtást, lévén több, mint 3V nyitófeszültséget igényelnek. Vagy tegyek előre valami erős sárgát? Hogyan lehet méretezni a kivezérelhetőséget pl. 5-5 db led (2x5x20mA) meghajtására?
Sziasztok!
Szeretnék csinálni egy kis kontroll kütyüt. Két LED-et szeretnék rajta villogtatni (sohasem egyszerre), de összesen két dróton kellene jönnie a jelnek (6.3 mono jack, 5V, mikrokontroller lábáról). Úgy gondoltam megcsinálni, hogy a LED1 katódja össze van kötve LED2 anódjával, és fordítva, és attól függ, hogy melyik villan fel, hogy milyen polaritású feszültség jön a drótokon. Ezt mivel tudnám legegyszerűbben megoldani? Relével van ötletem rá, de az kicsit ágyúval verébre történetnek tűnik...
Multivibrátorba nem gondolkozol? Ahhoz nem kell mikrovezérlő.
Lehet ilyet csinálni, sőt szokás is. Még létezik is ilyen LED. Egy tokban kettő, de csak két kivezetéssel.
Ha jól értelmezem, akkor egyszerre csak az egyik villogna, a másik olyankor nem és szükséged volna olyan állapotra, amikor egyik sem villog, de olyanra nem, ahol mindkettő. Két, villogó LED-et vegyél a boltban, a leírásodnak megfelelően kösd be és a két szálat a mikrovezérlőről hajtsd meg egy, közös előtét-ellenállás beiktatásával, értelemszerűen az egyik LED villogásához a két kimenet L és H, a másikéhoz H és L kell legyen (elég egy kimenet állapotát mozgatni, a másiké ennek invertált értéke legyen, vagy a másik szálat egy egyszerű inverterrel fordítsd meg és akkor nem foglal még egy I/O-t a mikrovezérlőn). Ha pedig azt akarod, hogy ne világítson, akkor tedd lebegő állapotba a kimenetet. Ha ez esetleg nem járható, akkor két I/O kell. Persze lehet úgy is csinálni, hogy a villogás frekvenciájának megfelelően kapcsolod fix és lebegő állapot között a lábat, a másik pedig ugyanúgy inverterről érkezik.
Ha kontroller, akkor két láb a szembe fordított ledekre. Ha mindkettő egyforma akkor sötét, ha egyik magas akkor értelemszerűen a hozzá tartozó led, ha meg felváltva gyorsan váltogatod, akkor mindkettő led világít.
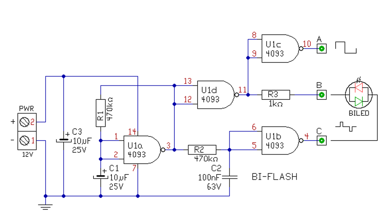
Hello! Ez a villogó kétszínű, de két kivezetéses Led-hez való. A Led-et az A-B pontra kötve, váltakozva világít a Led két színe. A B-C pontra kötve pedig váltakozva, de csak egy-egy pillanatra villan fel a Led.
Az A-B üzemmódban 6..7mA, B-C üzemmódban 1..2mA y fogyasztása. A villogás ütemét az R1/C1, a felvillanás hosszát az R2/C2 határozható meg kb. a t=R*C függvénnyel.
Üdv mindenkinek ! Szeretnék egy olyan ledes villogót ami 3 másodpercenként villan egyet . Nagyon lényeges lenne hogy végtelenűl egyszerű legyen a felépítése ! Vagy ha esetleg létezik ilyen speciális led , nekem az is megfelel. Köszönöm
Tessék, válogathatsz.
De építhetsz is, nem bonyolult: Villogó két LED-el. Ha csak egy LED kell akkor a másik helyét rövidre zárod.
Melyikre gondoltál, amelyik 3 másodpercenként villan?
Hello! Esetleg itt találsz szimpatikusat.
Sziasztok,
Igazából csak azért írok, mert nem értem miér nem ötlött fel még itt valakiben, hogy a villogós, takarékos, elemről működős, fényviszonyt is figyelő kapcsolást egy mikrokontrollerrel oldja meg. Egy PIC fogyasztása - ha a legalacsonyabb belső frekvencián működik - akkor uA nagyságrendű. A villogás időzítése akár ms-tól órák-ig is terjedhet és annyi LED-et tesz rá az ember amennyit a lábszám enged ..... pl.: Pic12f510 : 8 láb, < 175μA @ 2V, 4 MHz, typical Ha a programozás a gond abban kérjetek segítséget - akár én is szívesen segítek -, de rengeteg topic létezik rá. Ha az egész kapcsolást SMD-re tervezitek - azért a 21. században már aki elektronikával foglalkozik illik lennie olyan forrasztóállomásának amelyikkel tud SMD-t forrasztani - akkor a mérete gyakorlatilag mondjuk az SMD IC méretének felel meg - a nyákot programmal tervezni és mondjuk a PcbWay.com-ról megrendelni 5 db-ot belőle sincs több mint 10$ szállítással. Tehát hajrá ....
Ha csak a villogás a cél kár belekeverni a mikroprocit , én "gyerekkoromban" csináltam kétledes villogót 555 ös ic vel és egy lapos elemmel ,ha jól emlékszem 3 évig ment kikapcsolás nélkül ...
Idézet: Sajnos 54 évesen már szemüveggel is elég a furatszerelt nyák ...„azért a 21. században már aki elektronikával foglalkozik illik lennie olyan forrasztóállomásának amelyikkel tud SMD-t forrasztani” Ja egyébként én is kb 10 éve játszom a picekkel .... A hozzászólás módosítva: Feb 23, 2018
Én is az 50 túlsófelét taposom, úgyhogy ez nem lehet kifogás. . . De mindenki pont olyan öreg mint amilyennek érzi magát. Bár ez nem ennek a topic-nak a témája. Csupán arra hívtam fel a figyelmet, hogy ha egy új dolgot megtanul az ember az lehet hogy egy csomó esetben használható és nem kell minden esetben új megoldásért kajtatni, csak a megĺévőt módosítani. Tanácsnak ha elfogadod akkor én egy 5X nagyítós lámpát használok és szerintem nagyon jól használható az SMD forrasztáshoz - sajna ennélkül már nekem sem megy. . . hiába a Vi...ra.
Hello! Ezt az "egy Led-es" villogót, csak a kezdők kedvéért rakom fel ide. Az áramkör tulajdonképpen egy egyszerű áramgenerátorra alapul, csak pozitív visszacsatolás is van benne, így villogni fog. Érdekessége, hogy egyszerűen csak sorba kell kapcsolni a Led-el. Így a Led lehet a táp pozitív oldalán (mint a rajzon is), vagy a negatív oldalán is. Csak a Led áramiránya megfelelő legyen. A kapcsolás 12V-ra készült de lehet más tápfeszültségről is járatni. Mindössze az R2 értékét kell helyesen megválasztani, hogy a Q2 tranyó ne nyisson ki teljesen. Tehát a tápfeszültség értékéből, le kell vonni a Led nyitófeszültségének értékét, és az R3 ellenálláson eső 600mV feszültséget. Ha ezt a maradék feszültséget elosztjuk a generátor áramával, megkapjuk a szükséges R2 ellenállás értékét. Vagy is pld. 12V-2,2V-0,6V=9,2V 9,2V/20mA=460Ohm. Ha a tápfeszültség 8V-ra csökken, leáll a villogás és a Led folyamatosan világítani fog. Ez lehet valakinek előny és hátrány is, attól függően mit vár el ettől az egyszerű áramkörtől. Ha nagy-fényerejű Led-et alkalmazunk, előfordulhat, hogy az áramkör minimális alapárama miatt nem lesz teljesen sötét a Led. De ha ez számunkra zavaró, akkor egy ellenállást köthetünk párhuzamosan a Led-el, amit villogtatunk. Tehát ha pld. egy 2,2koh-ot teszünk a Led-re, azon 1,mA-nál több áram hatására lesz meg a Led nyitófeszültsége. Az áramkör "sötét fogyasztása" ennél jóval kisebb. Az áramkör közvetlen tápfeszültségre kötve, vagy fordított polaritású bekötés miatt nem megy tönkre. A Led árama a szokásos 20mA körüli, villogási üteme kb. 1,2 másodperc/felvillanás. Ezt a kondi kapacitásának módosításával, változtathatjuk.
Kezdő építők megsegítésére egy kis nyomtatott áramköri rajzot is készítettem hozzá. Mod: Elgépelés javítva. A hozzászólás módosítva: Dec 13, 2018
Moderátor által szerkesztve
Üdv! segítséget szeretnék kérni egy olyan villogóra lenne szükségem hogy ha megnyomok röviden egy gombot akkor 4X 5X felvillan a led majd automatikusan kialszik. 555-sel megoldható?
Hello! Ha így megfelel.. A zöld ellenállással állíthatod a villogás ütemét, a kékkel a villogások idejének hosszát.
Sziasztok!
Mekkora kondit kellene tennem ebbe a kapcsolásba hogy a leg kb 5 másodpercenként 1x villanjon fel?
Hello! Kb. egy 22µF-os kondi kell hozzá. De nem biztos hogy az eredmény is tetszetős lesz számodra. De elég egyszerű kipróbálni.
Szervusztok!
Segitenetek nekem abban, hogy a videoban szereplo par alkatreszt osszeallitottam, de sehogy sem akar mukodni. Megcsinaltam, ugy ahogy a videoban osszefortasztja az alkatreszeket. Megcsinaltam a kapcsolasi tajz alapjan probapanelen. Soha nem villogott! Szerintetek hol ronthattam el? https://youtu.be/eDiaop56ZzE
Ne magad hibáztasd, és is vakartam a fejem 1:47-nél.
Ez a kapcsolás olyan, mint írásban a "majomgépelés". Néha csak sikerül egy 2-3 betűs szót is leütnie.
Játsszál a tápfesszel 9-14 volt között, figyelj a polaritásokra, esetleg a 22 u-t is rakd össze 10-4.7-6.8 darabokból és találsz egy olyan szűk sávot, ahol villogni fog. Sima piros leddel próbáld először. Ez akkor se lesz rendes villogó. "Sávon" kívül vagy sötét lesz a led, vagy világít valamennyire állandóan. A hozzászólás módosítva: Jún 25, 2019
A kisebb elkót benéztem.. nem 22 u, hanem 2.2 ( vagy éppen semmi...).
Villog rendesen. |
Bejelentkezés
Hirdetés |



















