Fórum témák
» Több friss téma |
Fórum » Csöves erősítő készítése
Ne feledd betartani a fórum viselkedési szabályait, és a topik megmaradásának feltételeit. [link]
A téma átmenetileg fagyasztva lett, hozzászólni nem tudsz!
Ezt a kapcsolást fogom megépíteni. Az egyik kimenőtrafó már el is készült hozzá. Annyi változtatás lesz a dologban, hogy Ultralineárba is lehet majd kapcsolni, mert úgy tekertem a trafót. Azért az se semmi, hogy ezt az Audio Innovation 300 Mk2 erősítőt használtan 450Euro-ért adják.
Nagyon jó kapcsolást választottál, nem fogsz csalódni.
A kimenő szekunderét mondjuk én 28-55-28 menet formában osztottam volna... (vagy a primert 700-1400-700 menettel, közte 2*55 menet szekunderrel)
Sajna nem sokáig fogom hallgatni, mert az egyik kollegám megrendelésére fogtam neki, de ha jól szól, akkor magamnak is csinálok 1-et.
Természetesen amikor tekerem, majd rakok bele sablon- fát, hogy ne terheljem feleslegesen a csévetestet. Az, hogy mennyire lett erős? A ragasztást sarokcsiszolóval igazítottam síkba, ezután óvatosan meghajlítottam, hogy bírja-e, azt kibírta. Persze nem vadállat módjára feszigettem, mert nem akartam, hogy a kezem közt törjön össze!
Összességében stabilan "áll", a tekercselést ki fogja bírni szerintem, azután meg nem lesz nagyon háborgatva. De biztosan nem olyan masszív, mintha teljes egész lenne, ragasztás nélkül!
Nos Hölgyeim (van ilyen ?) és Uraim. Elkezdtem ma megtekerni a 6C41C SE végleges kimenőtrafóit.
SU 75 B-n lesznek egy-egy cséve felhasználásával (tehát egyik oldalon lesz csak tekercs). A drótjaim és a cséve méretéből adódóan 1,6 K Ra-ra készülnek, ami a 6 C 41 C-nek megfelelő. A primer 1280 menet (320 menet pont 2 sorban, 640 menet pont 4 sorban és megint 320 menet) 0,4 mm átmérőjű huzallal. A szekunder 90 menet kétszer pont 1-1 sorban (párhuzamosan lesz kötve) 0,7 mm-es huzallal. Megembereltem magam és az első 320 és 90 menetet már rátekertem (kézben) szépen menet menet mellé. Eldöntöttem, akármeddig is tart, nem vesztem el a türelmemet, míg kész nem lesz a két traffancs.
Szarencséd van a 0,4-essel mert azt már viszonylag lehet menet, menet mellé tekerni. És kézben is lehet. Milyen az az SU mag? Szerintem olyan ami az orosz töltőben van és amit én is tettem fel nem?
Igen az SU mag olyan, mint ami a rajzon van. A 75/B az 9,5 cm2, kicsit necces 6C41C SE-hez, de azért jó lesz (végülis 297 W-osnak irják és 1,7 T-ig gerjeszthető).
Szia!
Azok a feszültségértékek, az elkók feszültségtűrését adják meg! Nem tápfeszek! De.: Hogy abból a csőből SE "A" osztályban 15w-ot kihozz, minimum 400v-ról kell mennie, de az 500/öccá/ volt sem sok! A meghajtó cső, bár ott mintha tetródát rajzoltak volna, lehetne például egy nagyon jó minőségű pentóda, mint az EF86! A kimenőt SE-nél mindíg extrém módon túl kell méretezni, mert a felmágneseződéstől, nem csak a légrés védi, hanem a méretes vas is. P.L. a "vacak" PCL86-os kimenője, az ő 3w-jához 30VA/50Hz-es trafó van gyárilag alkalmazva..6,5cm2...(3w-hoz)!! ééérteeed???!! Én is az SE-m ben 13cm2-es vassal csak 10w-ot akartam átvinni, bár csak 7 jött át! /igaz, ez a csőtől is függött/
Sziasztok!
Valaki azt hiszem ebben a fórumban feltöltött egy csöves vagy hibrid erősítőt, amihez nem kell kimenőtrafó. Sajnos most nem találom a sok hozzászólás közt. Valakinek esetleg van tapasztalata róla? Szólhat az jól?
Ééérteeemmm!
A doksiban én is megtaláltam a kondenzátorok feszültségértékeit, de sajnos nem találtam konkrét tápfeszültségadatot. Ha azt mondod, hogy 400V-ról beüzemeltethetem, annak örülök, mert pont van egy ilyen trafóm itthon, bár nem erre tekertem meg. Próbának jó lesz. Már csak az alkatrészeket, egy novál foglalatot és sok-sok réz-madzagot kell beszereznem!
Ha minden igaz lesz nekem 2db SM102b trafóm. Ki udja mennyit lehet ezzel PP-ben szakítani?
De lehet hogy ez is nagyobb, mert benne van egy kütyüben csak ki kell bányászni. Messziről, ránézésre mondtam az SM102b-t. Remélem nagyobb
Ha nem, azzal is megelégszem mert príma kis anyag. Eredeti helyén fujtó szerepet játszik.
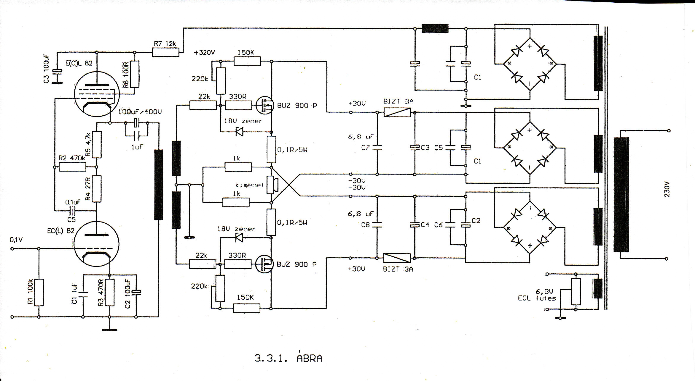
Én biztos említettem hibrid erősítőt. ECC83-BD429/250 konstrukció. A hangja nagyon szép volt. Szebb mint a Marantz PM493-as integrált erősítőmé. De nem lehet egy lapon említeni egy tiszta csövessel. Az Ágoston könyvben van az a kapcsolás. Majd beszkennelem és felteszem. Egyenlőre a többi hibrid rajzot teszem fel. Ezeket még nem építettem meg, nem tudom hogy szólnak.
Megnéztem a linkben szereplő rajzot ( csak a phono részt), hát volna néhány kérdésem: Milyen cső az a 6DJ8 nem ismerem, ráadásul nem is trióda. Mit csinál ott az a fet, és hol szerezhető be? Az ellenállásértékek elég érdekesek, hol szerezhető be ilyen? Köszönöm!
Kettős trióda u.a. E88C
http://www.hobbielektronika.hu/katalogus/alkatresz_431.html
A gép 'takarítása' közben találtam ezt a kapcsolási rajzot .
Szerintetek nűködőképes? én úgy tudom hogy valahova a kimenőtrafóra kell adni feszültséget de ezen a rajzon nincs.
A rajzon van kimenő trafó, de arra ne akarj semmilyen feszültséget adni. Ha még ennyire kezdő vagy, kezdj valami egyszerűbbel először. Pl 2 ledes villogó, 555 -ös kapcsolások, stb.
Az EL84-es segédrács ellenállás (1k elé) kell kötni az anódfeszt!
Ha van kérdésed még akkor gyere át, a Csöves erősítő témába, a kérdés oda való. Legközelebb használd a keresőt. üdv
most hogy így belegondolok valóban sokat láttam :yes: de azok pp-k és ez lenne az első se hacsolásom úgyhogy ebbe a témába nem is nagyon rágtam bele magam ezidáig
Ettől függetlenül jól láttad meg, hogy a becsatolt rajz hibás!
Van egy eag 785/a-m és most égett ki benne az az 4-es egyenirányító :rinya: Az lenne a kérdésem hogy tehetek-e be helyette az 1-et mert az van itthon :yes:
Szia, foglalat, lábkiosztás, anódfesz és fűtés tekintetében ideális helyettesítő de sajnos pontosan fele akkora (100mA) áramot képes egyenirányítani mint az AZ4-es. Nyilván nem véletlenűl tették bele ezt de biztos egy páran ránézésre megállapítják hogy mekkora áram folyik ott. Egyébként nem mondom hogy filléres darab de beszerezhető (kb. 2000 ft). Ne emiatt "álljon" az az erölködő
akkor esetleg jó ha nem akarom teljezsen kivezérelni max kb 10W-ig?
Semmi esetre sem ajánlanám ezt a megoldást, inkább akkor köss be párhuzamosan 2 darab AZ1-et. A dupla fűtőáramot úgyis bírja a trafó mert AZ4-re lett méretezve.
Itt a GU50 SE a próbaüzemen. Nagyon nagyot szól és azok az erőteljes mélyek...
Jól néz ki, igazi deszkamodell
Szépek a trafóid is! |
Bejelentkezés
Hirdetés |




Ha nem, azzal is megelégszem mert príma kis anyag. Eredeti helyén fujtó szerepet játszik. 


én úgy tudom hogy valahova a kimenőtrafóra kell adni feszültséget de ezen a rajzon nincs.









