Fórum témák

» Több friss téma
Fórum » Fejhallgató erősítő
Lapozás: OK   110 / 167
(#) highand válasza Ge Lee hozzászólására (») Júl 9, 2019 /
 
Nyílt hurokban nem rossz az.
(#) Karesz 50 válasza highand hozzászólására (») Júl 9, 2019 / 1
 
Leszimuláltam. Nálam 1Veff kimeneti fesz.-nél 0.12% 1kHz-en. A Bode-ja is jó, egységerősítésnél még van 60 fok fázistartaléka.
Már látom mit csinál az opamp, áramgenerátorrá alakítja a bemeneti tranzisztor munka-ellenállását.

Meg kell építeni, aztán majd mutatja magát....
(#) highand válasza Karesz 50 hozzászólására (») Júl 9, 2019 /
 
De nem egyszerű áramgenerátorrá, hanem kopizza a karakterisztikát is. Ugye az egyik bemenet egy lineáris elemen van a másik bemenet meg a változón és a kettő között igyekszik konstans ( minimális) feszültséget tartani. Ezt csak úgy tudja megoldani, ha lemásolja a tranzisztor karakterisztikáját. Valamennyire, hiszen frekifüggő a követés pontossága.
A hozzászólás módosítva: Júl 9, 2019
(#) highand hozzászólása Júl 9, 2019 /
 
Nálam ennyi jön ki, de nem ezen fog múlni.
A hozzászólás módosítva: Júl 9, 2019
(#) Karesz 50 válasza highand hozzászólására (») Júl 9, 2019 /
 
K2.-re -78.8dB-t mutat. Simán kihagytam egy nullát a tizedes után. Bocs.
(#) Karesz 50 válasza tothbela hozzászólására (») Júl 12, 2019 /
 
A negyedik módosítás. Az ember nem hinné, hogy hiába csak uA-ek folynak egy vezetéken mégis mennyit számít.

CAM02104.jpg
    
(#) tothbela válasza Karesz 50 hozzászólására (») Júl 12, 2019 /
 
Ez akkor a bemeneti potméter hidegpont szétválasztása. Ma már teljesen halott vagyok, várom a holnapot.
Az nem tudom mitől van (vagyis tudom csak ezek szerint rosszul), hogy a térleképzés pontosságára mi van hatással. A trafó hidegítés a bal-jobb irányú, a damping növelés pedig a elől-hátul irányú lokalizációt módosította.

Szóval kezdődött a legelején. Referenciaként volt a Marantz füles kimenete. Utána a HTB 1.0 ugyanazzal a hanganyaggal. Majd a HTB 1.0 két módosítása.
Megpróbálom a következő ábrán valahogy számszerűsíteni a hallott irányokat.
Nemsokára folytatom.

irány.jpg
    
(#) mek-elek hozzászólása Júl 12, 2019 /
 
Már vártam a fejleményeket. Remélem senkit nem bántok meg vele, de nem értem a poti test szétválasztását magában, mint megoldást a térhatásra. Szerintem a két darab külön tápnak a megléte, közös földcsillagpont esetében is megoldás lehet nagyjából erre, és a uA-kel nem is kellene foglalkozni ( persze azért azokkal is lehet, aki ezt akarja). Azért merészkedtem belekotyogni, mert úgy érzem, hogy fáradságos irányt vettetek, egy elkerülhető munkadzsungelbe érve. Tapasztalataim szerint ez megy alapból, az említett külön tápos, esetleg külön (két) testcsillagpontos építés esetében, eseti mérések mellőzésével is, úgy fülre, hallható eredménnyel. És amit hallani, azt meg nem tudom, sajnos, itt megmutatni.
(#) tothbela válasza tothbela hozzászólására (») Júl 12, 2019 /
 
Tehát a Marantz-ot hallgatva az egyig hangmintában volt egy hang, valami ütős hangszer hangja, amit figyeltem hogy honnan hallatszik. A piros/zöld fok fej ábrával leírva 50/120 irányból hallottam. Az első HTB 1.0 teszt estében 40/120 irányból érkezett. Lehidegítve a trafó szekunderét, a HTB is 50/120 irányból sugározta azt a hangot. Áthidalva a kimeneti 22 Ohmot azzal együtt hogy a hang is életszerűbb lett, a zöld (előre/hátra) íven is előbbre jött a hang. Oldal irányban már nem volt változás, tehát 50/60 pozícióban hallottam azt a hangot.
(#) reloop válasza tothbela hozzászólására (») Júl 12, 2019 / 1
 
Érdekes. Kiállításon hallgattam Sennheiser fülest és hozzá való erősítőt. A zene teljesen kilépett a fülemen lévő hangszóból. Bármi szólt, például régi Omega szám, becsapott az ördögi szerkezet, hogy tőlem méterekre lévő forrásból jönnek a hangok. Lehet valami hangprocis trükk az egész, de ha nyerek a lottón elsők között egy ilyenre fogok szert tenni
(#) Karesz 50 válasza tothbela hozzászólására (») Júl 12, 2019 /
 
Nem csak a poti földpontjának szétválasztása... próbáltam figyelembe venni a javaslatod.

HTB GND.JPG
    
(#) tothbela válasza Karesz 50 hozzászólására (») Júl 13, 2019 /
 
Ma már nekiveselkedek, és megcsinálom. Rosszkor rossz időben rossz műszakbeosztás.
(#) tothbela válasza reloop hozzászólására (») Júl 13, 2019 / 1
 
Titán koromban még nagy terveim voltak. Akkor is hallgattunk fülest, és szerettem volna egy olyat, amivel a tér nem forog a fejemmel együtt. Ma már meg lehetne oldani háromtengelyes giroszkóppal vezérelt DSP-vel. Ismereteim szerint az irány érzékelésen három rendszer dolgozik az emberben. A bal-jobb irányt ismerjük, azzal most ne foglalkozzunk.

Elsődlegesen a fülünk girbe-gurba kagylója más reflexiót hoz létre felülről, mint hátulról. Itt viszont 1-2cm-es út különbségek vannak, ami elég kicsi. Érdemi változás csak a 10kHz feletti tartomány felett lenne, ha jól gondolom. Ha meg rosszul, akkor meg a "Moaré" sávok is részt vesznek a leképezésben. Egy rossz hangú erősítő, vagy csipkés átvitelű hangszóró át is verheti az agyunkat.

Második a terem akusztikájának leképezése. Bár nem vagyunk denevérek, mi is látunk füllel. Vakok, és gyengén látók használják ezt az opciót. Nyelvükkel csattognak, vagy valamivel zörögnek, és a falakról visszavett hangokat használva érzékelik a környezetet. Persze a denevérekétől alacsonyabb hullámhossz miatt nem annyira jó a felbontás, de elég hozzá hogy ne menjenek neki a falnak. Tehát le tudjuk térképezni a falakkal határolt teret.

Harmadik a tanult információ. Tudjuk hogy néz ki egy zenekari színpad, egy hangversenyterem, egy erdő. Ezeket kombinálva szeretnénk hallani a fülesből hangokat, és ha valami nem stimmel, akkor nem akarjuk többet a fejünkre tenni a hallgatót. Egy jó hangmérnök érti a dolgát, egy rossz pedig nem.
(#) mek-elek válasza reloop hozzászólására (») Júl 13, 2019 /
 
Kedves István!

Tapasztalatból mondom, hogy lehet ilyet csinálni, és nem kell a lottón nyerni hozzá, amennyiben erre igénye van valakinek. Az viszont igaz, hogy nem ingyen van. Sajnos nálam ez úgy egy 100-120 ezerben volt. A most készülő APEX valószínűleg 70 táján látszik, biztató eredményekkel a feladatai szempontjából. A költségek nagyját a kondenzátorok, és a minőségi kábelek teszik ki. És ezeket lespórolva nem lehet megfelelő hangminőséget elvárni. Akit érdekel, ezzel a befektetéssel, megismerheti a térben a hangok auráját, amennyiben a hallgatott felvétel lehetőséget kínál ehhez.
(#) tothbela válasza mek-elek hozzászólására (») Júl 13, 2019 / 2
 
Úgy gondolom, hogy külön tápos rendszerhez független füles vezeték kellene. Ez sajnos nem mindig megoldható. De ez a kisebb probléma. A nagyobb az, hogy jelenleg nincs olyan hangforrásom, ami független tápos, vagyis teljesen szeparált a két csatorna. A Marantz HDAM kockái is ugyanazt a tápot kapják. Pedig ma a kávé után egy nagyobb felbontású anyaggal akarom kínozni a füleserősítőt, de ezt már a CD játszó nem tudja. Jön a hangkártya, meg töltök le valami audiofil 24/96, vagy 24/192 anyagot. Lehet hogy csak parasztvakítás az egész, és effektekkel érik el a szép térhatást ahogy reloop is megemlítette. Hallgattam egy fodrászos hanganyagot amit azt hiszem műfejjel vettek fel, és valóban élmény. Hallani a fejünk felett a zizgő fénycső hangját, a gyufa, a láng zaját. Nagyon szépen leképezi a teret, szinte látni lehet a helységet belülről. Csak az a baj vele, hogy egy nyamvadt iphone bedugós fülessel egy lumia640 telefonon a Youtube csatornán hallgatva is ugyanúgy érződik a tér. Valamit nagyon nem értek ebben. Vagy én vagyok botfülű, vagy nem tudom.

Régebben fotóztam, és kommersz digitális géppel készültek a képeim. Nem volt elég ragyogása a tájképeknek. Kaptam kölcsön egy profi gépet, amiről azt hittem jobb képeket fog csinálni. Valóban jobbakat csinált, de ez a plusz inkább a zajtalanság, és a jóval kisebb torzításban jelentkezett. Ilyen például a hordó/párna torzítás, meg a kromatikus aberráció. De ezek a képek sem tündököltek. Aztán jött a Photoshop, és úgynevezett lens flare effekt, amitől az én kommersz képeim is életre keltek. Még azt sem vették észre a szemlélők, hogy rosszul effekteztem, mert a napból érkező csillanást balról tettem rá a képre, miközben a fák árnyékain látszott hogy valójában a nap jobbra a hátam mögül süt. Ez olyan "ájmex hazugság, mint a leveskockából főzött húsleves.
A hozzászólás módosítva: Júl 13, 2019
(#) mek-elek válasza tothbela hozzászólására (») Júl 13, 2019 /
 
Összességében egyetértek veled.
Lehet, hogy félreérthető voltam.
A külön tápban két megoldás van. Az egyik ahol a tápokból a középső vezetékek (négyen) a közös földcsillagpontban találkoznak, és a +--ok egyenként a saját fokozatokat tápolják.
A másik esetben az erősítőben a testpontok külön vannak, külön csillagpontban. E megoldás gyengéd hozadéka, különvezetékezett fejhallgatóval, a szelektívebb középtájék, és a visszhangok elválása megfelelő felvétel esetén, vagyis adott felvételen egyedi, hanghoz kötött visszhangok találkozása a térben jól érzékelhető.
De az egy helyen keletkező visszhangok is visszafogottabbak (nem tobzódnak annyira), így áttekinthetőbb marad a tér.
Azonban az első verziós megoldásról írtam a jelenlegi APEX-em esetében, vagyis két táp, közös földcsillagpont. A teljes megépítésekor kap csak külön testet. Tapasztalatom szerint, a logika ellenére, ez a megoldás rendelkezik pozitív hozadékkal annak ellenére, hogy előtte és utána közösítve van a testpont.
(#) tothbela válasza mek-elek hozzászólására (») Júl 13, 2019 /
 
Nem vagyok tapasztalt audiofil, sőt még kezdő sem. Most még ott tartok, hogy a levesbe a csirkét nem tollastól kell bele tenni, tehát tanuló szinten vagyok.

Gyorsan átböngészve néhány jobb füles adatlapját nagy százalékban 1/4" méretű jack csatlakozóval vannak szerelve, viszont onnét kezdve már 4 eres, tehát nem 3 dróton megy a sztereó jel mint a piaci csodákon. Ebből kiindulva nem tudok dual monóban gondolkodni. Viszont van megoldás arra is, hogy a kimeneti jack GND pontján, és a bemeneti RCA ponton is közösítve lehetnek a pontok, és ennek ellenére ne legyen földhurok. Persze ez olyan műszakis dolog, de végül is nem egy audiofil fejhallgató erősítő bevált után építése történt, hanem egy egyedi füles erősítő lett tervezve. Még pedig 1.0 verzióval, ami magán hordozza a jó és rossz tervezési részleteket. Én nem mertem volna rátenni a trafót közvetlenül a kimeneti csdatlakozó mellé, ráadásul úgy, hogy a kimeneti GND meg a kimeneti jel fóliája hurkot ír le. Ennek ellenére teljesen brumm mentes. Ez igazolja, hogy nem kell mindentől félni, de persze az elméleti tervezés és a kész mű között lehet eltérés.

Tehát nincs gond a nyák trafóval. A pici módosítások pedig még hátra vannak. Most is abból a célból mennek a szabdalások, hogy kiderüljenek a kényes pontok.
(#) tothbela válasza Karesz 50 hozzászólására (») Júl 13, 2019 /
 
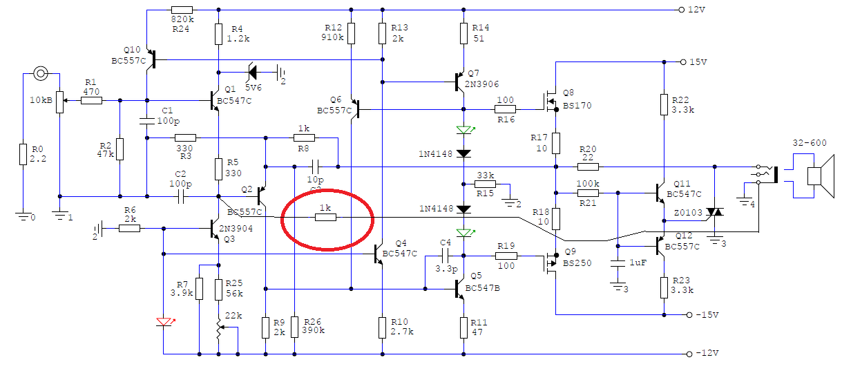
Figyeltem, hogy a visszacsatoló hálózat GND felé menő eleme is erre a pontra csatlakozik. Ha még a bemeneti illesztő fokozat után egy csillapítás is lenne ahogy a rajzon van, akkor a be és kimeneti GND között fellépő idegen jel kioltást szenvedne. Bár nem biztos hogy szükség lenne rá, inkább csak mint lehetőség említettem meg.

Szóval teszt. A bemeneti átmetszéseket és átkötéseket megcsináltam. Hallgattam, és közben egy multiméter mérőcsúcsával összezártam az elmetszett szigetet a poti alatt. Nem tudom hogy az erőlködéstől vagy nem, de éreztem különbséget. Azért említettem az erőlködést, mert régebben játszottunk olyat, hogy fülre kellett behangolni két gitárt. Megszólaltattunk egy "A" vagy "E" hangot, és utána hangolás. Többnyire nem volt nagy hiba. Majd ugyanúgy még egyszer, de egy ruhacsipeszt tettünk az alany fülcimpájába miután a referencia hang megszűnt. Jóval nagyobb volt a hiba.
Tehát szerintem érezhető a javulás. Viszont hallgattam, és úgy éreztem, hogy a bal csatornában mintha több lenne a magas egy zúzósabb zenénél. Gondoltam nem pontos a keverés, vagy az egyik fülem süketebb, vagy a füles aszimmetrikusan szól. Megfordítottam a fejhallgatót, aztán a bemeneti RCA kábelt, majd forrasztottam egy L/R fordító dugót a füleshez. Egyértelműen az erősítő bal csatornájában több a magas. Eddig nem is tűnt fel, de ahogy finomodik a hang, kijönnek a részletek. Nem nagy eltérés, csak néha tűnik fel ez a nüansznyi eltérés. Kikapcsoláskor pont ez a csatorna ledjei alszanak ki később, tehát ennek kisebb a nyugalmi árama. Ezt kijavítom még mielőtt folytatom a tesztet. Még nem is mértem rá műszerrel, pedig írtad ezt a kis eltérést.

Érdekes, hogy eddig mindent szétszedtem, belemértem, forrasztottam, nem pedig hallgattam. Vélhetően van egy mérleg, ami egyik felén az akusztikai élvezet, másikon az elektronikai. Most gondolom megüt egy szintet az akusztikai élmény, így elfelejtkezek a villamosságról.

híd.png
    
(#) Karesz 50 válasza tothbela hozzászólására (») Júl 13, 2019 / 1
 
Azt én is észrevettem amikor betettem azokat 22nF-os csillapító kondikat, hogy balra húzódott a balansz. Talán külön földvezetéket kellene vinni a kondikhoz, hogy ez ne történjen meg.

Tetszik ez a differenciál bemenet jellegű visszacsatolás kialakítás. Kipróbálnád?
Tegnaptól kölcsönkaptuk a 3 éves unokánkat egy hétre a bölcsődeszünet idejére, amíg itt állomásozik nem tudok erősítőzni sajnos (vagy inkább nem sajnos).
(#) tothbela válasza Karesz 50 hozzászólására (») Júl 13, 2019 / 1
 
Kipróbálom, csak hazajött az asszony, oszt már a nyugalmi áram egyformásítását is fel kellett függeszteni.

Gratulálok az unokázáshoz. Úgy vélem, hogy ezek a "zavaró" körülmények teszik emberré az embert. Papózzd (nem tudom van e ilyen szó) ki magad, hogy erőt adjon a jövő terhéhez.
(#) tothbela válasza tothbela hozzászólására (») Júl 14, 2019 /
 
Következő módosítás:
A kisebb áramú csatorna bias körébe bekerült egy darab PN átmenet. A két csatorna nyugalmi árama most 14/11mA a korábbi 14/2,7mA helyett Most már nem hallom az aszimmetrikus magas többletet. Kíváncsiságból a 14mA-es csatorna bias körében egy diódát rövidre zártam, így ott a nyugalmi áram 4,2mA lett. Meghallgatva hajszálnyival most annak volt többlet magasa. Vélhetően igényli a nagyobb nyugalmi áramot. Természetesen nem lehet ész nélkül emelgetni, mert figyelembe kell venni a TO92 tok terhelhetőségét.

A trafó hidegítő kondenzátorai átkerültek az egyenirányító diódák GND-re csatlakozó tagjaira párhuzamosan a forrasztási oldalról. Nem éreztem változást, de most így egységében szerintem rendben van. Még hangosabb zenehallgatásnál is jónak mondom.

Tartozom még egy differenciál jellegű kiegészítéssel, ami folyamatban van. Viszont ez nem csak olyan "beforrasztok egy ellenállást oszt kész", mivel a hozzáférhető ponton egyenfeszültség van. Kondenzátoros csatolást nem akarok beletenni, ezért nagyon elmászna a munkapont. A bemeneti illesztő áramát pedig meg kellene duplázni a DC nulla volt kimenet visszabillentéséhez. De keresem a megoldást, hogy ne kelljen agyon vagdosni a nyákot.
(#) Karesz 50 válasza tothbela hozzászólására (») Júl 14, 2019 /
 
Figyelj rá, mert ahogy lerajzoltad, az pozitív visszacsatolás. A földre kell kötni az 1k-ot, viszont akkor a bemeneti emitterkövető torzítása fog megnőni. Szerintem kísérletképpen próbáld ki először hidegítő kondival, mert elég sokáig kell szórakozni a munkapont beállítással.

Ez a végfet nyugalmi áram beállítása tanulságos volt. Nem kéne ennyire trehánynak lennem másszor. Én nem hallottam a különbséget sajna.
A hozzászólás módosítva: Júl 14, 2019
(#) tothbela válasza Karesz 50 hozzászólására (») Júl 14, 2019 /
 
A földre is kötöttem, mégpedig a kimeneti jack földjére, mármint elméletben. Szerintem csúnya a rajzom, azért nem jól látszik.
Akkor megpróbálom 1kOhm és ezzel soros 100µF-al. Csak akkor kimeneti rúgással fog indulni, és begyújthat a triak a kimeneten. Ha meg kisebb kondival csinálnám, akkor nem lenne egyenes az átvitel, esetleg bele is szólhat a hangképbe. De gondolkodom még rajta.
Már nekem se jó a hallásom, és már nem is lesz jobb. Mit mondjak? Sántára bízni a 100m sprintet.
Talán említettem, hogy egy egyenfeszültséggel hangolható szinusz/négyszög generátort csináltam, a frekvenciát pedig a hangolófeszültséget mérő műszer mutatta. Minden dekádban külön lehetett majd kalibrálni. Gyorsan megnéztem egy fülessel a hangját, hát 22kHz-et még hallottam. Volt ám öröm, csak bevillant hogy még nem lett kalibrálva. Összekalibráltam a frekimérővel, oszt a vigyor rá is fagyott a képemre, mert az a 22kHz, csak 13kHz volt. Kis remény, hogy egy gagyi füles volt, így talán picivel felette hallottam. De ennek már 10 éve. Nem tudom hol tartok most.
(#) tothbela válasza Karesz 50 hozzászólására (») Júl 15, 2019 /
 
Beszéltem egy hifis fickóval. Már írtam róla, ő a DSP-s figura. B&W 602 s3 dobozi vannak, sokszázezres ujjnyi vastag kábelekkel bi-wired drótozva az erősítőhöz. A faterja is hifis. Viszont tűz és víz a két karakter. Az apja Klimo Kent csöves monoblokkjait csöveztem újra. Ezeket itthon hallgattam néhány napig, és az asszony azonnal beleszeretett a hangjába. Most hívott a fiatalabbik fickó egy projekt miatt, én meg kikérdeztem ha már úgy is kapóra jött a téma. Nem lettem okosabb, de annyit leszűrtem, hogy javul a hang, az apja szerint, ha a jelútban transzformátor, vagy csöves előfok van. De konkrét adatok persze nincsenek. Elektronikai ismeret az se. Hát meg kell tesztelnem személyesen. Akármennyire is ellenszenves, teszek egy törspontot az átvitelbe.
(#) tothbela válasza tothbela hozzászólására (») Júl 17, 2019 / 1
 
Nem a tervek szerint, de a töréspont bekerült a láncba. Időhiány miatt egy gyors teszt erejéig tudtam csak foglalkozni a DC vs AC csatolás különbségével. 330nF-os PP kondik voltak kéznél, így ezekből 1,2,3 párhuzamosan a 10kOhmos potival rendre 48, 24, 16 Hz-es töréspontú felül áteresztőt alkottak.

Szubjektív érzet:
A 16Hz-es töréssel mint ha egy kicsit a legalja enyhe kiemelést kapna a tartománynak, pedig azt vártam hogy esés lesz. Viszont mintha tisztult volna a középtartomány. Nem lett hangosabb, csak valamivel egyenletesebb.
24Hz-es töréssel az alsó tranziensek (mert ez még nem hangszerhang) már egyértelműen jobban érződnek, a közepek tisztulásának fokozódását nem vettem észre.
48Hz-es töréssel már nem kiemelés, hanem hallható mélyvesztés érezhető. Ez már a hangszerek hangján is megjelenik. Nem rossz, mivel feszesebbnek tűnik a basszus, főleg olyan modern zenéken, ahol szándékosan jó mélyre megy az alsó tartomány (Leo Moracchioli). A közepek tisztasága hajszálnyit javult. Végül is így levegősebb minden, a térérzetet nem rontja semmi. Vivaldi négy évszak teljesen jó. Mondhatnám hogy részletező a hangkép, ha tudnám mit jelent az. De van egy kis hiányérzet pár zenénél, főleg ahol felvételkor szándékosan fontos volt az alsó regiszter is. Nem úgy rúg egy húr, az énekes nem köp elég erősen. A zongora billentyű leütése nem életszerű. Az akusztikus gitár hangja szépen szól, ugyanakkor (ezt össze tudom vetni valódi gitárhanggal) nincs meg a pengetés ereje.

Összesítve ahol alapból zavaros az alja a zenének, mert a kompresszorok, limiterek, és egyéb hangprocesszálás miatt van egy alacsonyfrekvenciás zaj, ott DC átvitel esetén valóban van egy kellemetlen mellékhang. De úgy gondolom ez nem az erősítő hibája, mivel ha valami audiofil anyaggal teszteltem, nem zavart az alacsony frekvenciás összetevő, sőt élvezetes volt. Egy modern metálzene hangja esetén ha jó volt a mastering, DC csatolással hozza azt amit kell. Zene válogatja (vagy inkább hangmérnök), hogy mikor kell AC, és mikor DC csatolás. Nem lehet csak az egyiket favorizálni.
Az, hogy csatolókondenzátor, vagy DC szervó, arra most nem tudok mit mondani.
(#) mek-elek válasza tothbela hozzászólására (») Júl 17, 2019 /
 
Köszi a hasznos információkat.
(#) tothbela válasza tothbela hozzászólására (») Júl 18, 2019 /
 
Még egy teszt.
AC átvitel esetén a középhangok tisztulását vélhetően a szubtartomány csökkenése okozta. Gitártorzítós megközelítéssel le kell vágni az alját, hogy a közepek torzítása folyósabb legyen. Minél több mély marad, annál sárosabb lesz a hang. Sőt ott még magas vágást is használunk, hogy a torz hang ne legyen "zizi".
Szóval az igen mély hangok modulálják a közepeket és magasakat. Kérdés hogy hol. Lehet az erősítő, lehet a füles, vagy a fülünkben a dobhártya a csontocskákkal. Emlékszem egyszer valami fül gyulladásom volt, és ha alacsony frekvenciás nyomásváltozás volt jelen, nehezen értettem a beszédhangot. Ha elment egy busz a közelben, elnyomta a beszéd hangját. Túlvezérlődött a fülem, vissza kellett vennem a hangerejét a busznak, tele tömtem vattával. Mármint nem a buszt, hanem a fülem.
Tehát a kísérlet:
Csak az AKG fülesem van, meg egy egy marék kommersz fülbedugós. Az AKG tűrhető, a többi az 48 Hz- es töréssel is hallhatóan torzít. Kis membrán, nagy kitérés. Talán egy ájfonos füles az ami határeset. Szóval a füleseim torzabbak mint az erősítő. Most betömtem a fülem kevés vattával hogy lehalkítsam a hangot. A gagyi fülesek továbbra is torzak maradtak, az ájfonos kicsit javult, viszont az AKG nem torzított nagyon alacsony frekvenciás összetevő esetén sem. Hát ennek nem örültem, mert számomra ez azt jelenti, hogy én vagyok a leggyengébb láncszem. Szerencsére ha pihentebb és egészségesebb vagyok, akkor kevésbé torzítok. Néha egész normális a hallásom.

Persze most nem olyan torzításról van szó mint ahogy egy megafon ordít, hanem olyanról, amit egy nem túl drága hifi is felülmúl.

Ahogy anyósom sem látja a HD tévén hogy HD vagy SD az adás, a mi fülünknek is vannak korlátai.
A hozzászólás módosítva: Júl 18, 2019
(#) highand válasza tothbela hozzászólására (») Júl 18, 2019 /
 
Nekem a hegedű és a rezesek hangja a kritikus fülhallgatóban. Hangszórón annyi minden baj van, hogy nem igazán tudok a hegedűre figyelni. A valóságban a rezesek hangja sokkal mélyebb tónusú mint felvételről. A hegedű sem visít élőben.
(#) mek-elek hozzászólása Júl 18, 2019 /
 
De Uraim, ez már nem ide tartozna, szerintem.
Folytatnám a highand témában....
(#) Ge Lee válasza tothbela hozzászólására (») Júl 18, 2019 /
 
Nem követtem az eseményeket hogy most éppen mi az AC meg a DC, és milyen erősítőt hallgatsz éppen, de én kíváncsi lennék arra is amikor az nincs ott, tehát közvetlenül a forrásra kötöd a fejest erősítő beiktatása nélkül. Olyan mondjuk eleve nincs hogy DC csatolás, mert ha pl. hangkártya a forrás, annak is ott van egy elkó a kimenetén. Sőt láttam olyan nyákot ahol a DAC-tól vagy 3 elkó volt a jelútban a kimenetig.
Én pl. már a laptopom vacak hangkártyájával is meg vagyok elégedve, olyan hang jön belőle a fejhallgatóba, amit szerintem több milliós rendszerrel sem tudnék a dobozokon reprodukálni. Hogy érthetőbb legyen, míg fejhallgatóval szinte minden alkalommal van libabőr faktor, addig nagyban már csak ritkán. Mondjuk ez inkább a dobozaim hibája.
Következő: »»   110 / 167
Bejelentkezés

Belépés

Hirdetés
XDT.hu
Az oldalon sütiket használunk a helyes működéshez. Bővebb információt az adatvédelmi szabályzatban olvashatsz. Megértettem