Fórum témák

» Több friss téma
Fórum » Házimozi javítás
 
Témaindító: bark, idő: Aug 24, 2009
Témakörök:
Lapozás: OK   7 / 8
(#) horváth lajos válasza horváth lajos hozzászólására (») Márc 13, 2017 /
 
rá mértem és a lábakon testhez viszonyítva 1. 2. lábakon 0v 3 lábon 18v., 4 lábon 2.0 v
5 ös lábon 18v ismét , és halkan és recseg a hangszóró
(#) reloop válasza horváth lajos hozzászólására (») Márc 13, 2017 /
 
Nem jelölted a feszültségek polaritását. A 3-as lábon negatív a feszültség?
Szerk.: kérlek kezd nagybetűvel a mondatot és használd a szükséges írásjeleket mint a többi fórumozó!
A hozzászólás módosítva: Márc 13, 2017
(#) horváth lajos válasza reloop hozzászólására (») Márc 13, 2017 /
 
Szia negatív a 3-as lábon a feszültség.
(#) reloop válasza horváth lajos hozzászólására (») Márc 13, 2017 /
 
Akkor ez nagy valószínűséggel egy hibás IC. A kapcsolás ilyesmi lehet. A példa szerinti R1 ellenállásnak át kéne vinni a 4-es láb feszültségét a 2-esre.
(#) horváth lajos válasza reloop hozzászólására (») Márc 14, 2017 /
 
Sziasztok szép reggelt most reggel rá mértem az íc-ére. 1 es lábon 0v 2es lábon 1.5v 3 as lábon 18.5v- 4es lábon 2v- 5 ös lábon 18.5volt űdv lali
(#) reloop válasza horváth lajos hozzászólására (») Márc 14, 2017 /
 
Szia! A polaritás jelét tedd a mérőszám elé, mert így kicsit zavaros. Ha jól értem, akkor 2-es láb +1,5V és a négyes -2V. Ettől függetlenül kuka az IC.
(#) horváth lajos válasza reloop hozzászólására (») Márc 14, 2017 /
 
Szia próbának egy új íc t raktam be ott mértem a feszeket
(#) horváth lajos válasza horváth lajos hozzászólására (») Márc 15, 2017 /
 
Sziasztok létezik hogy a tl084 ment el vadászni 2db is van az alaplapon + 1db lm4558 as ic végig méreg gettem az elkókat
(#) reloop válasza horváth lajos hozzászólására (») Márc 16, 2017 /
 
Szia! Nagyon szokatlan, hogy egyszerre ennyi alkatrész menjen tönkre. A táp. vagy a test nem lehet valahol megszakadva?
(#) horváth lajos válasza reloop hozzászólására (») Márc 16, 2017 /
 
szia holnap végig nézem a tápot meg a testelést is
(#) vaszil29 hozzászólása Ápr 3, 2017 /
 
Sziasztok! Valaki vàlal hàzimozi javìtàst Budapesten?? Van egy sony hàzimozi, bekapcsolàskor a tàp relèje kattan, viszont a segèd àramkőr nem indìtja a tàpot. Van benne egy àram figyelő IC, ami blokkolja az indìtàst valòszìnűleg (NJM2103D) de nem tudom pontosan, mert kimèrni nem tudtam megfelelő műszer hiànya miatt. Segìtsèget szeretnèk kèrni, persze nem ingyen.. vàlaszokat előre is köszi. Vaszkò..
(#) SPORE hozzászólása Ápr 20, 2017 /
 
Sziasztok!
Kaptam egy hibás JVC TH-A25 típusú házimozit. Előéletéről annyit tudok, hogy elméletileg villámlás áldozata lett.
Hosszas méricskélés és alkatrészcserélgetés után arra jutottam, hogy zárlatos az M66010 (UIC500) IC. Pontosan nem tudom, hogy mit vezérel, de szerintem (nekem) nem létfontosságú összetevő. Előtte volt egy pici dióda, amit kivettem. A készülék így bekapcsol, minden relé behúz. Indításkor a hangszórók (szerintem túl) hangosan pattannak. Hang viszont nincs semmilyen üzemmódban sem, csak nagyon halk sistergés, az erősítő alapzaja. Viszont hihetetlenül forrósodik az a hűtőborda, amelyen a PQ1, PQ6, PIC3, PIC4, PQ7 és a PQ5, PQ2, PBD1 sorszámú alkatrészek vannak. Nem tudom, hogy melyik melegedhet (és miért).
CD-t lejátssza, képet is ad, csak hang nincs. Igazából lemezről és a digitális/analóg bemenetéről szeretnék zenét hallgatni vele. Ha lesz időm, holnap bemérem, nem zárlatos-e valamelyik bordakörnyéki alkatrész. Valahogy működtethetem-e az erősítőjét 5.1-ben? Mivel pótolhatom az IC-t, ha kell?
Rajzok
Előre is köszönöm!
(#) SPORE válasza SPORE hozzászólására (») Ápr 24, 2017 /
 
Haladtam az erősítővel egy kicsit. Mostmár a relék nem húznak be, de a protect felirat sem jelenik meg. Előtte megmértem, a hangszórókon 4V egyenfesz volt. Ezért pattantak a hangszórók. A melegedő alkatrészeket sikerült megfigyelnem. Az előerősítő +/-12V-os stabilizátorai forrósodnak, de minden feszültség megvan. Valami tényleg a kiiktatott IC körül lesz, úgy érzem.
(#) Laca73 hozzászólása Aug 1, 2017 /
 
Sziasztok!
Segítségeteket kérném egy elektronikai problémával kapcsolatosan. Adott egy Philips mcd 122 típusú micro házimozi rendszer,amit a "konyhában" rádió hallgatásra használok. A problémám a következő lenne:-egyre gyakoribb az a hiba ,hogy működés közben véletlenszerűen, teljes hangerőn pattan egyet mindkét hangfal, majd teljesen elhallgat a készülék. Esetekben újraindul és ugyanezt megismétli vagy épp teljesen lefagy, vagy egyántalán nem szól attól függetlenül,hogy a kijelző működik. A konnektorból, kihúzás majd visszadugás után,esetekben előfordul,hogy gyors kattogó hang hallható, ami úgy gondolom a cd mechanizmustól ered. Sajnos ilyenkor órák elteltével lessz csak újra használható a készülék mindaddig amíg megint be nem következik az az ominózus nagy pattanó hang a hangfalakból. Legyetek szívesek ha tudtok valami megoldást erre a problémára azt osszátok meg velem.
Előre is köszönöm!
Üdv,Laca
(#) erdélyi szabolcs hozzászólása Okt 14, 2017 /
 
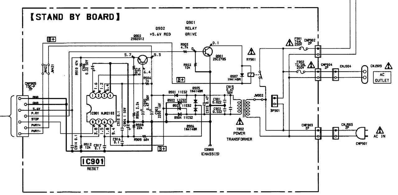
Van egy Sony TA VE-810G tipusú házimozi erősítőm. Hibája,hogy nem indul el a Stand-by áramköre. Ezen a Stand-by panelon nagyobb feszültséget mértem, mint a rajza szerint van megadva. szeretnék segítséget kérni, hogy mi lehet a hiba.
(#) steelbird válasza erdélyi szabolcs hozzászólására (») Okt 16, 2017 /
 
Szia.
A kérdésedre csak akkor lehet válaszolni, ha megadod, hogy hol mértél magasabb feszültséget, illetve hol mi mérhető?
(#) erdélyi szabolcs válasza steelbird hozzászólására (») Okt 31, 2017 /
 
Szia Steelbird! A mért feszültségek: a 2SD2012 mindhárom lábán 14,3V-ot mértem. Ugyancsak a kimeneti pontján ahol 5,6V-ot mutat a rajz, ott is 14,3V a fesz. Ez a panel egyenlőre ki van véve az erősítőből. Vissza téve melegszik rajta a trafó és a 2SD2012 tranzisztor is.
(#) steelbird válasza erdélyi szabolcs hozzászólására (») Nov 6, 2017 /
 
Szia.
Az IC -nek van egy belső referenciája, a 2 -es lábán férsz hozzá.
1,235V
Ha itt jóval több van, akkor az IC -nek annyi. Először ezt nézd már meg.
(#) erdélyi szabolcs válasza steelbird hozzászólására (») Nov 7, 2017 /
 
Szia! Az IC lábainál a következő feszültségeket mértem az erősítőből kivett állapotban: 1.láb 0v 2.láb1.6v 3.láb14.4v 4.láb negatív 5.láb 14.4v 6.láb2.4v 7.láb2.8v 8.láb0v
(#) steelbird válasza erdélyi szabolcs hozzászólására (») Nov 7, 2017 /
 
Vagy zárlatos a Q902, vagy szakadt az IC 3-as lábán az IC kimenő tranzisztora.
Vagy mindkettő.
(#) erdélyi szabolcs válasza steelbird hozzászólására (») Nov 12, 2017 /
 
sony_ta-ve810g.pdf - 8.30 MB LinkSony Erősítő Szia! megpróbáltam felrakni az erősítő pdf rajzát remélem,hogy meg lehet jeleníteni.
(#) dombradigy hozzászólása Nov 21, 2017 / 1
 
Üdv Nektek!

Kaptam egy System Fidelity HTR-405-ös házimozi erősítőt. A következő hibajelenséget mutatja: a készüléken levő gombok nem működnek, viszont a táviránytóra rendesen reagál. Másik hibajelenség, hogy a készülék 2.1-ről magától átkapcsol 5.1-be. Mi lehet a hiba? Ötletek?

Köszönöm!
(#) bancsi15 hozzászólása Dec 6, 2018 /
 
Sziasztok!
Van egy 5.1-es házimozi amit a rajta lévő AUX bementen keresztül jack apa-apa kábellel kötöttem pc-re. Ha be van dugva a pc-be és nincs lejátszás, akkor zajos, ellenben, ha elindítok egy számot, akkor nincs zaj. Ha pl telefonra csatlakoztatom, nem zajos, ha nincs lejátszás, akkor se. Ha nincs bedugva sehova a kábel, csak lóg a levegőben akkor sem zajos.
Szerintetek mi lehet a baj?
Köszönöm a segítséget!
(#) rockersrac válasza bancsi15 hozzászólására (») Dec 7, 2018 /
 
Pc hangkártya gyenge minőségű valószínűleg.
(#) bancsi15 válasza rockersrac hozzászólására (») Dec 7, 2018 /
 
Esetleg nem segítene, ha leválasztanám a jelbemenetet két kondival?
Hirtelrn nrm is tudom mekkora értékekkel kellene, hogy ne veszne nagyon a hangtartomány.
(#) reloop válasza bancsi15 hozzászólására (») Dec 7, 2018 /
 
Szia! A kondenzátor nem segít. Ha földhurok okozza a zajt, akkor trafós leválasztásra lesz szükséged.
Gyakran elég az erősítő bemenetét a csatlakozónál 1 k, vagy kisebb ellenállással terhelni csatornánként.
(#) metabo123 válasza szikorapéter hozzászólására (») Dec 11, 2018 /
 
Szia!
Sikerült megoldást találnod ERRE a problémádra?
Hozzám is került egy ilyen aktív sub, várja a sorsát.
(#) szikorapéter válasza metabo123 hozzászólására (») Dec 13, 2018 /
 
Szia, igen, írom privátban.
(#) braner hozzászólása Ápr 11, 2019 /
 
Helló!

Az lenne a kérdésem, hogy egy Philips Blu-ray lejátszó ventillátora nem forog folyamatosan.A tápjában kidurrant 2 fet (SMK1350).Kicseréltem, 2 dióda(1N4148) is vezetett mind a 2 irányba.Van benne egy ventillátor a mi csak 1cm-t forog jobbra és balra bekapcsolás után.Nem tudom, hogy hogyan kellene működnie.Folyamatosan kell-e forognia, vagy csak akkor kell folyamatosan forognia amikor elér egy bizonyos melegedési szintet.Csatolok 1 rajzot erről a részről.
Köszi előre is
(#) webinas hozzászólása Júl 12, 2019 /
 
Sziasztok!
Ha a Házimozi hangszóró kimeneteken nincs jelölve a polaritás, akkor azt hogyan lehet kimérni?
(Pioneer XV-DV370)
Sajnos a gyári kábelek nincsenek meg.

Köszönöm előre is a segítséget!
Következő: »»   7 / 8
Bejelentkezés

Belépés

Hirdetés
XDT.hu
Az oldalon sütiket használunk a helyes működéshez. Bővebb információt az adatvédelmi szabályzatban olvashatsz. Megértettem