Fórum témák
» Több friss téma |
Mielőtt kérdezel, a következő két dolgot ellenőrizd!
I. A helyes tápfeszültségek megléte.
II. A kimeneten van-e egyenfeszültség.
Élesztés.
Köszi a segítséget,de sokkal nagyobb a baj mint gondoltam.Mielőtt áram alá hejeztem volna,mértem egy kicsit,és kiderült ,hogy az összes végtranzisztor zárlatos sajnos.Az 5Amperes biztosítékok is kimentek.Gondolom a végtranzisztorokon kívül a meghajtók is tönkrementek,és a többi félvezető közül is jópár.További alkatrész ellenörzés,és beszerzés lesz a következő feladat,aztán utána nekifutok újra.
A hozzászólás módosítva: Júl 26, 2019
A panelen két trimmert látok. Ezen típusok az ellenálláspálya védtelensége miatt rövid élettartamúak. Egy parányi mozdítás és a csúszka a szennyezett felületre jut, ahol az érintkezés bizonytalan. Nem kizárt, hogy innen ered a teljesítmény-félvezetők pusztulása. Javaslom cseréld le őket! Az egyik valószínűleg nyugalmi áramot, a másik offsetet állít.
Üdv!
Egy kis segítség a hangok erdejében barangoláshoz. 2 hétig letölthető Ficza - Mamusich szerzőpáros értékes könyve. Ebből kiderül, bár a mű keletkezése óta a hangtechnika sokat lépett előre (vagy hátra) akkor letettek bizonyos alapköveket, érdemes áttekinteni. Néha azt gondoljuk, a régiek még nem hallottak jól, vagy nem láttak színesben, korántsem van így. Akkortájt és jóval előtte volt élőzene és annak visszaadása elektronikusan már nagyjából megoldották és nem voltak elkeseredve az eredmények hallatán.
Szuper írás!!
Sziasztok.
Lehet hülye kérdés de nem teljesen értem ezeket az osztályokat erősitőknél. Mármint elolvastam sok cikket és ugy fogalmazodot meg bennem, hogy az A osztály nagyon pici százalékba torzit de sokat fogyaszt, a D osztályu pedig nagyon sokat torzit de nagyon keveset fogyaszt. Lehet nem jól értelmeztem ezért várok valami olyan magyarázatot amivel meg értem. És, hogy akkor milyet lenne célszerü épitenem egy hangfalhoz. Szép vasárnapot mindenkinek.
Nem csoda, hogy zavart érzel az elnevezések körül, kicsit össze vannak keveredve.
Az erősítő eszközöknek alapvetően három féle munkapontja van, (pontosabban négy) "A", "B" (AB), és "C". Magát, az erősítőt, amiben az ilyen fokozatok dolgoznak is ennek megfelelően nevezik el. Az "A" fokozat az erősítő eszköz lineáris tartományát használja, ezért az eszközt az ennek megfelelő munkapontba kell állítani, ami azt jelenti, hogy kivezérlés nélkül is jelentős áram folyik. A torzítása kivezérlés, és munkapont beállítás függő, de az állandó munkaponti áram miatt a hatásfoka elég kicsi. A "B" osztálynál az erősítő eszköz munkapontja az erősítő eszköz lezárt állapotában van, lineáris erősítésre nem is alkalmas. Hogy alkalmas legyen, kettőt kapcsolnak össze, és ellenütemben vezérlik. Így kivezérlés nélkül nem folyik nyugalmi áram, a kivezérlés nő, jó a hatásfok, de a "keresztezési torzítás" miatt nagyobb a torzítása is. A torzítás csökkentésére alkalmazzák az "AB" beállítást, itt már van némi nyugalmi áram, kissé csökken a hatásfok, de csökken a torzítás is. A "C" beállítás a legjobb hatásfokú, az erősítő eszköz csak a periódus kis része alatt fogyaszt áramot. Viszont lineáris erősítésre önmagában alkalmatlan, ún. távíró üzemnek hívják. Ha magát az erősítőt kompletten nézzük, van még "D" osztály, ez egyfajta digitális erősítő, ebben az erősítő eszközök ki-, be kapcsolgatnak, önmagában ez sem alkalmas lineáris erősítőnek, de ez a PWM erősítőket takarja. A torzítása a PWM jelből demodulált jelnek igen kicsi lehet. Létezik még "H", "T" erősítő is, ezek mind különböző kapcsolástechnikájú erősítőket takarnak. Nagyjából ennyi.
Van egy kis időm és összedobom ezt a Sinclair-t csupán amiatt, hogy meghallgassam, aztán ki tudja..., lehet meg is marad.
Ennek okán mire érdemes odafigyelni, pl.: a nyák tervezésnél. Kell-e valamelyik tranyót a végekkel egy bordára rögzítenem? Mennyire kell foglalkoznom a tranzisztorok párba válogatásával? Válaszod előre is köszönöm!
Én olyan panelt terveztem ennek, hogy egy oldalon sorakoznak a meghajtó és végtranzisztorok, felfogatva a hűtőbordára. Így viszonylag rövid és elég széles lehet a vezetősáv a panelon. Táp közvetlenül a végtranzisztorok mellett jön be a panelra. Hidegíteni kell, 220uF+100nF kerámia, a + és a - tápra is. Nem kritikus egyébként, légszerelt példány is jól működött, illetve, egy 2N3055-ös verzióhoz más panel kellett volna, de egyszerűen a nagy BD-helyére vezetékkel beforrasztottam a 2N-tranzisztorokat és nem volt semmi probléma.
Lehetőleg minél nagyobb erősítésű tranzisztorokat kell beletenni, ez a záloga a kis torzításnak és az alacsony nyugalmi áramnak is, ami kb. 60-100mA. A tranzisztorok bármilyenek lehetnek, ami abba a pozícióba megfelel feszültség és áramterhelhetőség szempontjából. Nem baj ha van tartalék, tehát, például 2x30V táphoz lehet 80-100V-os tranzisztorokat alkalmazni. Nálam bevált a BD249C-végtranzisztornak(TIP35C), meghajtónak a BD239C-240C páros, előtte pedig BC303 és 2xBD139-es az áramgenerátorban. A bemeneten jól működik a BC546C-pár, ez legalább legyen párba válogatva és összeragasztva, vagy összefogatva kis fém bilinccsel, de ha lehet, akkor a meghajtók is párban, valamint a végtranzisztorok is legyenek párban. Majd készítek képeket is, van egy (nagyon-lassan)készülő erősítőm. Üdv! A hozzászólás módosítva: Júl 29, 2019
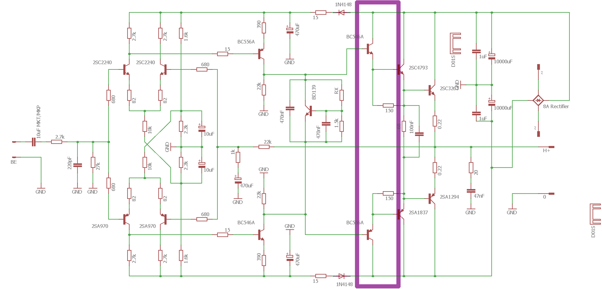
Üdvözlök mindenkit ! Van egy kérdésem ezzel a Fairchild erősítővel kapcsolatban ! Eredetileg a képen bekeretezett fokozat nincs benne a kapcsolásban viszont én beleraktam ! Az lenne a kérdés hogy hogy lenne érdemes kötni a tranzisztorok emmiterét? Egy 330 ohmos közös ellenállással vagy maradjon úgy ahogy a képen van ! Melyik lenne előnyösebb és miert ? Illetve bármilyen tuning tanácsot elfogadok ! A tranyok tipusa nem ez lesz ! Itt a bck re gondolok ! Illetve kinek mi a véleménye erről a kapcsolásról?
Sziasztok!
Tervezek venni egy 2.1-es rendszert és ahhoz szeretnék erősítőt. A hangfalak: KLIPSCH R-620F - front KLIPSCH R-115SW vagy KLIPSCH SPL-150 - mély Tudnátok ajánlani ehhez a rendszerhez erősítőt 100-150 ezerig?
Köszi az infókat!
Fotót és nyáktervet szívesen látnék róla. Közben én is készítettem egy NYÁK-tervet az eredetileg csatolt kapcsoláshoz, amit IDE tettem fel. Remélem nem követtem el benne nagy hibát. Mivel nekem csak 5-10 wattra van szükségem az eredetileg közölt félvezető készlettel terveztem. A hozzászólás módosítva: Júl 30, 2019
Megpróbálom betenni a képeket ide.
Mivel Én nagyobb teljesítményre építettem meg, nyilván eltér egy-két helyen az eredetitől. A végtranzisztorok bázisába megy egy soros ellenállás, valamint az emitterükbe be van iktatva a degeneráló ellenállás, itt-ott kompenzáló kondenzátorok, ezek főleg az ST-gyártmányú félvezetőkhöz kellettek. Üdv!
Sziasztok!
Sok éve vettem itt KD mestertől élesztett fet-es erősítő paneleket. Én csak tápot, dobozt csináltam hozzá és használtam évekig... Sajnos letérdelt valamitől. Rajza nem lett leközölve, suprampli utánépítés. Kérdés: KD mester már nem fórumozik? Nem találom, nem tudok neki üzenetet küldeni. Évek óta nem építettem semmit. Esetleg valaki megjavítaná nekem BP-en?
A napokban érdeklődött fórumtársunk egy Palouda erősítő után. Kerestem az eredeti kapcsolást és ebben a díszes társaságban akadtam rá. Komoly gyűjtemény, érdemes lapozgatni.
Sziasztok. Ma sikerült kicserélnem az összes hibás alkatrészt amit találtam a panelen.Az élesztés szabályait betartva rá is kapcsoltam a tépfeszültséget a végfokra.Elsőre úgynéz ki hogy nincs semmi baj,mert a trafó primerében az izzó egy pillanatra felvillan,de el is alszik utána.A kimeneten nem mérek feszültséget,rendellenesen melegedő alkatrészt sem találtam.A biztosítékok helyén a 10ohmos ellenállások sem melegszeknek.Egy bajom van vele,mégpedig a nyugalmi áram beállítása,ugyanis fogalmam sincs hogy mennyinek kellene lennie,mert semmi infót nemtalálok erről a végfokról.Tudna nekem ebben segíteni valaki,hogy hogyan is állítsam be,és mennyinek kellene lennie.
Erről lenne szó.Bővebben: Link A hozzászólás módosítva: Aug 2, 2019
Sziasztok !
SAL PA25 aktív ládáról keresnék rajzot! Egyik csatorna 2N5551 és "2N5401 és 220ohm szétégve diódahíd lábaknál panel megégve. Gondolom az eredeti TIP 41-42 helyettesíthető BD245-246 párral, a diódahidat tudom cserélni 7A-esre. A 2N5551-5401 helyett jó a BC301-303 páros??? A hozzászólás módosítva: Aug 3, 2019
Szia! Gondolom ezt szeretted volna linkelni.
A nyugalmi áramot csak addig kell növeljük, míg a keresztezési eltűnik. Ennél a topológiánál 20 mA-t állítanék hideg erősítőnél és melegen sem engedném 50 mA fölé.
Szia.Megcsináltam amit mondtál,beállítottam hidegen 20mA-ra a nyugalmi áramot.Melegen is 40mA körüli értéket mérek....és megszűnt a búgás
.....legalábbis eddig úgynéz ki,hogy ezvolt a probléma.A bordák is sokkal hidegebbek így most,mert azért melegedtek még kis hangerőn is.A kimeneten is csak néhány mV feszültséget mérek.Most egy pár órás próba üzem következik...remélem nemlesz semmi további probléma a végfokkal.
A búgás aligha a nyugalmi áram csökkentéstől szűnt meg, de bármit tettél mellékesen az jót tett és reméljük nem átmenetileg.
Mást nem csináltam vele pedig....vagyis igen, a védőföldelést lekötöttem.
A védőföldet nem kötjük össze a jelföld vezetékezésével.
Sohasem. Nem szükséges, inkább brummot, esetleg gerjedést visz be, mint hogy haszna volna, meg egyébként is, lásd az első mondatomat. Üdv!
Gyárilag volt bekötve.Azért is kötöttem le.
Sziasztok!
Lenne hozzátok egy óriási kérdésem. Hozzám került ma egy RFT SV 3000-es erősítő de sajna valaki belemókolt valamilyen áramkört amire nem jöttem ra, hogy mi célt szolgált csak egy marék drótot idegeltem ki belőle meg pár alkatrészt. Sajnos összebarmolták az eredeti bekötéseket is, voltak bekötetlen vezetékvégek is + egy csomót meg átkötöttek máshova. Szeretném eredeti állapotába visszaállítani a masinát és ebben szeretném a segítségeteket kérni. Ha valaki tudna nekem átküldeni pár jóminőségü képet a saját erősítője belsejéről azt megköszönném![quote][/quote]
Szia! Itt is szétnézhetsz, és ráadásul fórumon belül van.Bővebben: Link
Üdv.:ticko
Sziasztok!
Ha dobozolom az erősítőt akkor az erősítőnek a hangszóró kimenetének a negatívját vihetem a panelról, vagy célszerűbb inkább a csillag pontról vinni ?
Csillagpontból célszerű, minél rövidebb és vastag vezetékkel.
Üdv! |
Bejelentkezés
Hirdetés |








.....legalábbis eddig úgynéz ki,hogy ezvolt a probléma.A bordák is sokkal hidegebbek így most,mert azért melegedtek még kis hangerőn is.A kimeneten is csak néhány mV feszültséget mérek.Most egy pár órás próba üzem következik...remélem nemlesz semmi további probléma a végfokkal. 



