Fórum témák
» Több friss téma |
Fórum » Kapcsolási rajzot keresek
Témaindító: Kallai Csaba, idő: Márc 11, 2006
Témakörök:
Hali!
Valaki nem tud egy kipróbált (működő) lehetőleg active sub filtert, nyákterv fontos lenne!!! TDA2050 es erőködőhöz kellene táp nem gond!!! Köszi!
sziasztok!
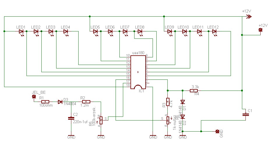
Már kipróbáltam UAA180-as IC-vel kivezérlés jelzőt építeni kétféle kapcsolási rajz alapján is, de nem működnek...lehet én hibáztam, de abban bízok, hogy a kapcsi rajz lesz a ludas. Tudnátok olyan kapcsi rajzot mutatni, ami működik tutira? Köszi!
Valamelyik régi Rádiótechnika újságban volt egy akkufeszültség szintjelző azt többször megépítettem és jól működött.
És az akkufeszültség szint mérőt hogyan tudom összehozni hangfrekvenciás jellel?
csatolom az egyik tervet, a másik terv pedig egy kaszkádolt kapcsolási rajzról koppintottam (ami nem működik jól, mert az első 12led és az utána lévő 12 ugyanazt mutatja, nem pedig egymás után jelez...).
A bemeneti feszültségosztót a megfelelő feszültségszintre kell kalibrálni.
Tudom, köszi!
a kaszkádoltra gondolsz? Na éppen ez az. nekem csak szimplára lenne szükségem
Itt vannak kép formátumban!
Figyelem, a csatolt kapcsolások NEM működnek (nekem...)!
Szia!
Most hirtelen csak ez a rajz ugrik be. Ez az NDK-s minitorony deck-je. Ebben alkalmazták az IC-t A277 az NDK-s megfelelője. SK 3000
De láttam már, csak én azt gondoltam, hogy az egy teszt áramkör. Szerinted hova kössem rá a jelet?
Szia4
Köszi a tippet! Átnyálaztam a doksit, és a végefelé meg lett a rajz! ki fogom próbálni!
Keresem a RT folyóiratok közt a funkcionális LED-meghajtók cikkeknél de még nem találtam meg.
Az RT 92/10 száma 488 oldalán van UAA 170 kapcsolás.
A külömbség az UAA 180-tól, hogy ez egy pontot mozgat nem fénycsíkot. Hátha jó lesz valamire.
Megkeresem, köszi!
Az uaa17a0-es 16ledes, az uaa180 pedig "csak" 12ledes, és felépítésük sem egyezik... Azért köszönöm segítséget!
Bocs ha pontatlan az infó de a cikkben volt leírva.
Keresek Videoton ts 5327 (Infracolor 2000)-hoz rajzot vagy bármilyen dokumentumot.köszönöm
5325-ösé itt is megtalálhato.Csak a vezérlöje más még.Bővebben: Link
Tud valaki Vertex Standard VX160 kézirádióról valamit? Igazából nekem Adatkábel leírás (Kapcsrajz) kéne, meg PC szoftver.
Sziasztok!
Olyan kéréssel fordulnék a gyakorlott nyákkészítőkhöz, hogy lenne egy nyákrajzom papíron (ismerősé) be van scannelve de nem készült el a digitális változata csak kézzel, papírra rajzolta meg. Arra szeretnék valakit megkérni, hogy nem-e megcsinálná valaki ugyanezt a kapcsolási rajzot Sprint layoutban? A kapcsolási rajz egyébként egy ütemvezérlő lenne. Annyi módosítást kellene végrehajtani, hogy: a 7812 IC-t ki kell cserélni 3A-ra, és a C10-es kondit 1000µF-ra Nem tudom, hogy ezek befolyásolják-e a rajzot, valószínű, hogy nem. Előre is köszönöm, és fontos lenne.
Szia! Ha nem sürgős, akkor holnap este már fel tudom rakni az oldalra! 4-es, vagy 5-ös SL-hoz kellene? Nekem az 5-ös van meg!
Szia!
5.0-hoz kellene. Ha csütörtök délutánra összejönne az tökéeletes lenne. Az a baj, hogy olyan melót vállaltam be amit 2 héten belüli határidővel kellene megcsinálnom és rengeteg nyákot kell hozzá tervezni elvi rajzról is, átalakításokkal de én azt nem tudok, szerdán megyek egy elektros haveromhoz, aki kicsit segít majd, hogy hogyan is kell ezt csinálni, meg csinál ő is panelt, csak gondoltam ez nem lenne annyira bonyolult már mert végülis márn em kell kitalálni, hogy mi mihez kapcsolódik, hogy helyezzem el az alkatrészt, és hva tegyem, hol tudom a fóliát húzni. Tehát nagyon nagyon nagyon megköszönném ha megtudnád csinálni! Előre is köszönöm!
Nem tudom, hogy 7812 van-e TO220 tokozásban, ami tud 3 A-t, ha mégsem, akkor az vezetékes bekötésű lesz, mert egy TO3-as tok igencsak megbontaná a rendet... C10-es kondit nem ajánlatos ekkorára választani, mert a stabot befolyásolja a szabályozásban, illetve tönkre is teheti kikapcsolás után. A C5 helyére nyugodtan berakhatok 1000µF-ot és még jobban el is fér a panelon, mint C10 helyében! :yes: Ha nem jön közbe semmi váratlan, holnap este fel tudom tenni a paneltervet *.LAY kiterjesztésben!
Oké, én ennyire nem értek hozzá, rád bízom! A változtatásokat majd ha lesz akkor azt írd meg légyszi, hogy mi helyébe mi került.
Mégegyszer nagyon szépen köszönöm, majd egy PM-et küldjél már légyszíves, ha feltetted a rajzot. Üdv.: Bence
Szia.
TO 220-as tokozásban, szinte biztos, hogy nincs 3 A-es. Kerestem már egyszer, nekem is kellett volna, nem találtam sehol. Csak TO-3-ban van, ugyhogy marad a vezetékezés. Fery |
Bejelentkezés
Hirdetés |










