Fórum témák
» Több friss téma |
Van egy jobb fajta D-osztályú erősítőm amivel a hangfalaimat meghajtom. Sajna az erősítő zenehallgatás után rendszeresen bekapcsolva felejtődik. Ezért elhatároztam, hogy csinálok egy a szoba minden részéről jól látható fényjelzést, ami az erősítő bekapcsolt állapotát jelzi.
Az egyik irányvonal, hogy az audió erősítő tápkábelén figyelem valahogy az átfolyó áram jelenlétét. A másik irányvonal szerint az audio erősítő hangszoró kimenetét figyelem. Oszcilloszkóppal azt látom, hogy az erősítő -hangfal- kimenetein az audio jelen kívűl van 1V amplitudóval egy 1MHz -es szinuszos jel. Ezt a jelet kéne felismerni, és egy relé kapcsolására felhasználni, mivel ez az 1MHz -es jel akkor is ott van, ha az erősítőn már nem szól zene, nincs audio jel. Zajvédelmi okokból az audio erősítő egyik kimenetét se szeretném a vevő áramkör nullájára húzni, és maximum nagy impedanciás mérő kapcsolásokat tudnék elképzelni. Nagyon elektroszmogos környéken lakom, nem szeretném összepiszkolni a jelet. Magát az audio erősítőt nem akarom megbontani. Barkácsoltam már műveleti erősítőkkel ezt azt, de nem nagyon vág a kérdéskör a profilomba. Nekem amúgy az első írányvonal a szimpatikusabb. Van ennek a megvalósításához ötletetek? Esetleg kapcsolási rajz? köszönöm
Nekem ilyen hosszabbító-elosztóról megy a számítógépem. A gép a master aljzatba van dugva, ha kisebb abban az átfolyó áram mint a beállított, kikapcsolja a slave aljzatokat.
Valami ilyesmi: Bővebben: Link
Esetleg egy itt bemutatott automata ki/be kapcsoló is szóba jöhet.
Csak van usb bemenete, amin van feszültség nincs feszültség gyorsan eldönthető. esetleg optikai kimenete ami néha villog, vagy hálózati áramfelvétel mérés....
Erosito tapkabelere egy fenyjelzo.
1V sinust miert nyomja uresben? Nem zavarja a radiot? A hozzászólás módosítva: Dec 4, 2018
Idézet: Nem gondoltál arra hogy egyszerűen egy lámpát köss a bekapcsol gombra ? Minek bonyolítod ? Egy egyszerű visszajelző és kész .... „Ezért elhatároztam, hogy csinálok egy a szoba minden részéről jól látható fényjelzést, ami az erősítő bekapcsolt állapotát jelzi.”
Segítséget szeretnék kérni az alábbi módosított Lidl elosztóval kapcsolatban. Jó lenne, ha relé később kapcsolna ki. Gondoltam a párhuzamos kondenzátorokra a tekercsen, de sok helyet foglal és kellene legalább 30 másodperces késés. A relét megvezérlő tranzisztor bázisára kellene kondi, de a kérdés, hogy rá lehetne-e közvetlenül tenni, vagy legyen inkább még egy tranzisztor a relé és a műveleti erősítő kimenete között. A két változatot csatoltam.
Szia!
Én nem lassítanám a relé kapcsolási sebességét, mert az beégéshez vezethet. Nem ok nélkül van hiszterézises meghajtása. Viszont az érzékenységi küszöb potinál a 10µF növelése megoldja a problémát. Igazából ez határozza meg hogy meddig marad bekapcsolva. Ennek növelése magával hozza, hogy a bekapcsolási sebesség is nőni fog. Tehát lassabban kapcsol be. Ha ez zavaró, a kondi és a dióda közötti 4,7 kOhm csökkenthető 1 kOhm alá is.
Szia! Köszönöm a gyors választ és igazad van. Az én változatomban kondenzátor töltöttsége a relé küszöbfeszültségénél csakugyan szikrákat kelthet ha nagy a terhelés és idővel megfeketednek az érintkezők. A 10µF növelése viszont Master kikapcsolása után is szolgáltat némi bemenetet az erősítőbe amíg kisül, illetve a 4,7kOhm csökkentésével hamarább feltelik majd.
Nekem nagyon nem tetszik ez a kapcsolás, feleslegesen bonyolult és jelfogóval kapcsol.
Az átalakítás általad vázolt egyik módját sem tartom jónak és így nem is javaslom... Sok különböző megoldást találsz, ha ezekre a kulcsszavakra keresel rá: "master slave switch schematic". Ha mindenképpen ehhez ragaszkodsz, akkor első körben a 10µF-ot és a trimmert (egyáltalán miért kell oda trimmer?) növelném meg jelentősen.
Van hogy a mester (például CD játszó) alig fogyaszt 10W-ot. Ilyen esetben érzékenyebbre kell venni a küszöböt. Viszont ha mondjuk a mester készenléti fogyasztása nagyobb (asztali PC), akkor nem kapcsol ki a szolga.
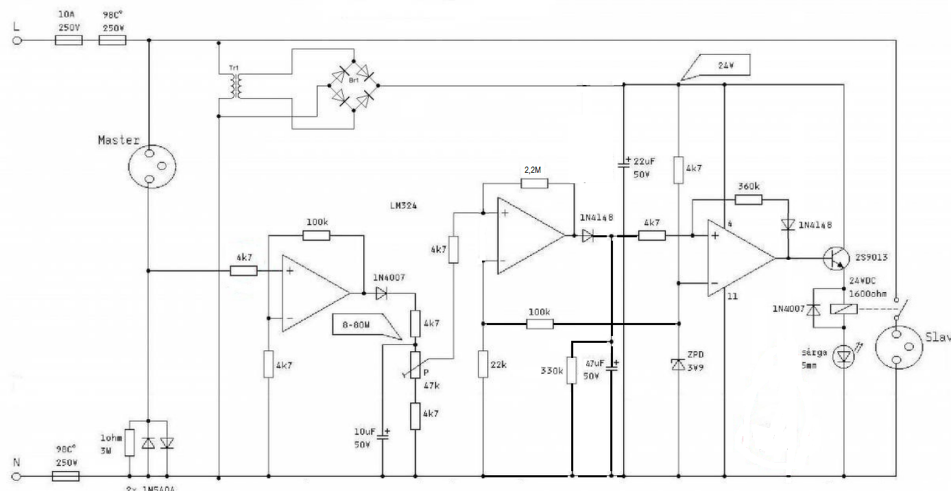
Ez a trafós átalakítás így autotrafós, nincs galvanikus leválasztás. Nem értem miért nem jó neked a gyárilag kialakított? Annyi hiba van az eredetiben, hogy a visszarajzolásomnál kimaradt a 24V zener a jelzett pontra megy a katódja. A késleltetéshez meg jó lenne inkább egy monostabil multivibrátort (időzítőt) használni.
Gafly: A potméterrel állítható a minimum fogyasztás, amitől vált a kimenet, ez hasznos lehet.
Mert hol az eredeti rajz?
Azt hittem, hogy a gyári átalakítás kimerül a bekeretezett résznél... Viszont az LM324 bemenete nem eszik sokat, így nyugodtam lehetne fentebb menni. Mondjuk az is igaz, hogy 30 másodperc az már elég sok... A hozzászólás módosítva: Jan 5, 2019
Lidl-ös Master/slave hosszabbító visszarajzolásom, a 24V-os zener hiányzik a rajzról!
Hát valóban meg lehetne hagyni az eredeti tápot, a trafó nem is biztos hogy elfér...
Ha meg újra kell építeni, akkor teljesen új alapokon csinálnám... Azért egy 470 µF/470 K kombinációt kipróbálnék, hátha sikerül találni alacsony szivárgásút. Az meg a másik, hogy gyaníthatóan ismert a "master" áramfelvétele, így fix ellenállással helyettesíthető a trimmer.
A negyedik erősítő felhasználható a késleltetett jel formázására. Így a relé határozott jelet kaphatna.
Hello! Lerajzoltam, amit Hp41C ajánlott, hogy a legkisebb "vérveszteséggel" hogyan lehet ezt megoldani.
Remek megoldás.
A hozzászólás módosítva: Jan 6, 2019
Hálás köszönet. Eddig jól működött a kapcsolás a transzformátorral (kb. 3x3x4cm PCB trafó), pusztán a Slave volt túl gyors. Ennyit szerettem volna megoldani és ezzel remélem sikerült is. Hamarosan kipróbálom!
A kedvemért azért tegyél a 10 µF mellé próbára egy nagyobbat.
Sziasztok.A lényege a témának hogy kellene nekem egy olyan kapcsolás ami hálózati terhelö áram hatására kapcsol nekem egy relét,ami szabályozható 1-16A között.Ha lehet ne shunt tal hanem áramváltó tekercsel,tudom ne válogassak,de az elhelyezés egy 90-es kötődobozba kellene raknom,vagy 80-as?Na mindegy a lényeg hogy állítható legyen.A kugli nem volt barátom vagy rosszul kerestem de csak egyenáramra találtam kapcsolást.Nekem a hálózati 230V kellene.Köszönöm mindenkinek.
Egy ACS712 meg néhány kiegészítő alkatrész (mikrokontroller, vagy referencia feszültség plusz komparátor) megfelelő lehet erre a célra.
Bővebben: Link
Pl. Igaz ezek sínre szerelhetőek, de nem kell mókolni. Van Egybe épített, és van külön áramváltós verzió.
Köszi ez biztos jó lenne,de nem értek az áramkör tervezéshez a kontroller meg a programozás tudása hiányában elvetve,maradna a diszkrét akatrészeknél.
Gabó:Igen nem tudtam jól keresni.Igen ilyet szeretnék,de az ára miatt inkább megépíteném ha lehetne.Alkatrészem van dögivel,csak hát egy legalább kezdő rajz kellene. A hozzászólás módosítva: Aug 19, 2019
Idézet: „...az ára miatt inkább megépíteném ha lehetne.” A belsejében olyasmi van, amit mateatek kolléga említett. ![]() Azért ilyen occsó, mert a kis kínai fillérekért összerakja.
Ha 20e-ért drága... de ne felejtsd el, ezek minősítettek... Ha barkácsolsz valamit azért te viseled a felelősséget, otthonra elmegy, munkába nem barkácsolnék...
Választasz egy ilyesmit: Bővebben: Link vagy rendelsz ebay/ali... mögé műveleti erősító, egyenirányítás, komparátor potméterrel, meghajtótranyó-relé, és kész is vagy, illetve kell egy tápegység is .
Conrad régebben forgalmazott ilyesmit. Master-Slave néven. Bővebben: Link
Bővebben: Link
Ez megfelelne nekem 50Hz ra?Nézem az adatlapot 100-200KHz elmegy.Ezt találtam itthon de még körülnézek.Itthonra kell nekem. orcika70:na ez az ennek a rajzát kéne megszerezni. A hozzászólás módosítva: Aug 20, 2019
|
Bejelentkezés
Hirdetés |














