Fórum témák
» Több friss téma |
Sziasztok. Van itthon egy nagyon egyszerű kicsi rádióm, neve Szatmár, olyan kérdésem volna hogy anno építettem egy DDS generátort (Arduino + AD9851), ,és ezt hozzá tudom úgy "tákolni" a rádióhoz hogy az ebből kijövő jellel vagy annak különbségét vagy annak összegét kapjam amit alapból fogna? Igazából itt a lényeg nekem az lenne hogy elnyújtottabban tudjak keresni.
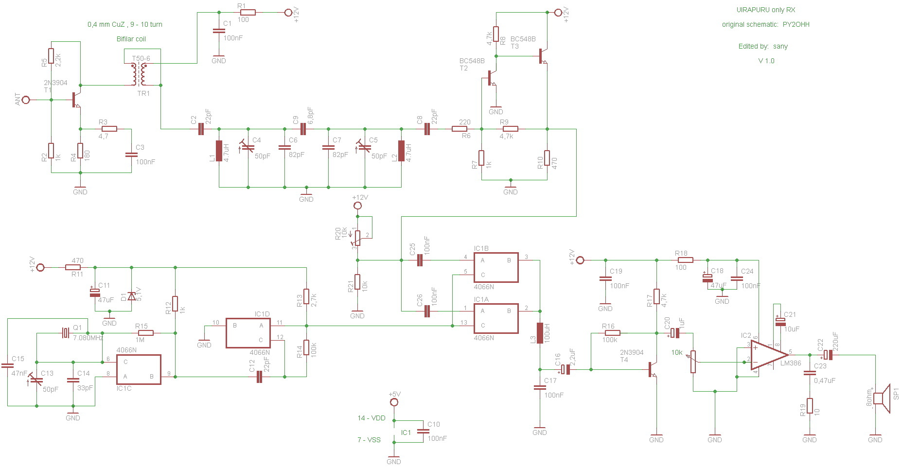
Ma este 40m-en a 4066 ic-s vevőmmel fogtam UE91AGNT -t,
Kb 2500 Km !
DDS generatort akarnád lokáloszcillátornak használni az ECH81 C része helyett ?!
Mint triódával épített oszcillátor fokozat leállna. Esetleg mint erosito.használhatnád.DDS jele menne a hexoda racsara mint lokal oszci jel. Kérdés elég-e a dds kimenő pár 100 mV jele a hexoda rácsát vezérelni?
És ha teszek bele egy pentódát (EF184 mondjuk) , amivel megemelem a DDS-ből jövő jelszintet, és a már megemelt jelszintet vezetném az ECH81-re?
Vagy nem ér ennyi módosítást, inkább tegyek bele egy párhuzamosan kapcsolható kettős forgót mondjuk (így ugye kinyújtva a frekvencia határt)?
Ott a trioda resze erosithet ddst is ...
...De miért kéne nyújtani a sávon. AM RH broadcast vetelre nem elég amit a meglévő forgó tud?
https://www.tme.eu/hu/katalog/gyurus-ferritek_113555/
Szerintetek ezek közül melyik lenne legjobb rf transzformátorok tekercseléséhez?
NiZn anyagút válasszál, a legjobb K1, és K10.
Arra rájöttem, hogy az anyagot a katalógusban megadott szám után következő ....X01, ...X10, ....X30 stb jelöli. Jó lehet még az N87, N49, és esetleg N30 anyagú mag is. (ilyen sorrendben)
Köszönöm !
A vaspor anyagúak azok milyenek?
Milyen célra kellene? Vevőkészülékbe kis csatoló trafónak, vagy antennaillesztőbe? Pl. ringmodulátorhoz én kompakt fénycsőből kitermelt kis gyűrűt használtam HA8LKM egyik projetjéből merített ötlet alapján.
Én most a VFO-m feszültségén akarom feljebb transzformálni,
gondoltam építek dbm mixert, olyan kellene ami működne rövidhullámú, és középhullámú frekvenciákon. Az biztosnak tűnik, nem olyan ferrit kell, ami gyakran a fojtókban van, hogy nagy a csillapítása. Még nagyon keveset tudok a ferritmagokról.
Gondolkozz! Ez nem rezgőkör, tehát alig van jelentősége annak, hogy az ideálisnál kicsit nagyobb a vasmag vesztesége! Bőven jó oda a fénycsövekből kitermelt ferrit is!
A kompakt fénycsövekben elég kicsi gyűrű van, de vékony dróttal tudok rá annyi menetet
tekerni. Van néhány ilyen gyűrűm, sőt tegnap kiégett egy ilyen fénycső!
Nem kell ide nagy teljesítmény! Az induktivitása a lényeg, hogy az ott legyen nagyjából, ahol kell.... A drót vastagsága másodlagos..., férjen el, annyi...
A vaspor anyagúakkal én már csak bontott formában találkoztam, semmi adat róla. Ha meggondolom, hogy ilyen magokat többnyire régi készülékekben használtak, azok nemigen mentek tovább néhány MHz -nél.
Gyártásban csak ferrit anyagokról vannak inkább információim, ill tapasztalataim. Azok is inkább hangolómagok, fazékvasak. Sok infót be lehet gyűjteni katalógusokból, bár azok is elég szűkszavúak, de azért sok munkával hozzá lehet jutni a szükséges dolgokhoz. Pl. EPCOS, TDK, Ferroxcube A ferrit anyaga eléggé fontos, a vasveszteség szempontjából, a MnZn ferriteknek többnyire néhány (1 - 2) MHz -ig jók, viszont sokkal magasabb az indukciójuk, ezért jó hatásfokú teljesítmény trafókhoz használják, pl fénycső inverterekbe. 3,5 MHz -en még biztos működnek, de 10 MHz felett nem nagyon. Én fontosnak tartom a ferrit megfelelő anyagválasztását, mert szerintem nem mindegy, hogy a vasat melegítjük, vagy jó hatásfokkal transzformáljuk át a kevés nagyfrekis energiát. Persze az is lehet szempont, hogy ez van ezzel főzünk, különösen, hogy a megfelelő jóminőségű ferritanyagok nem is olcsók.
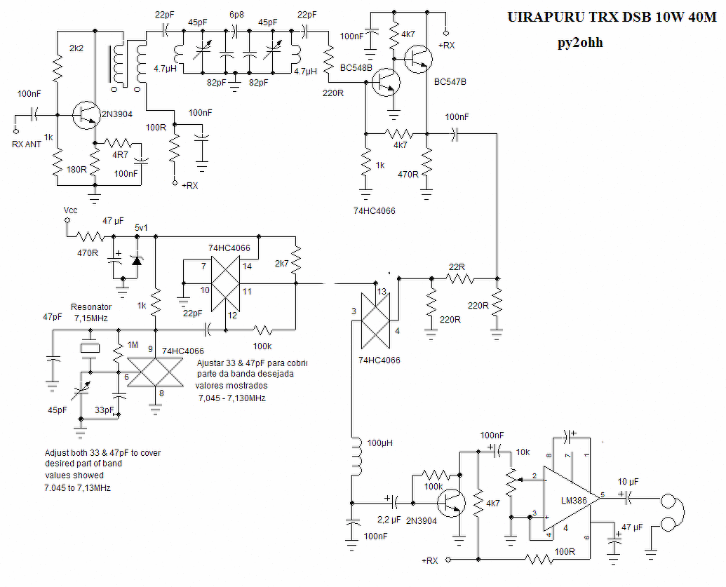
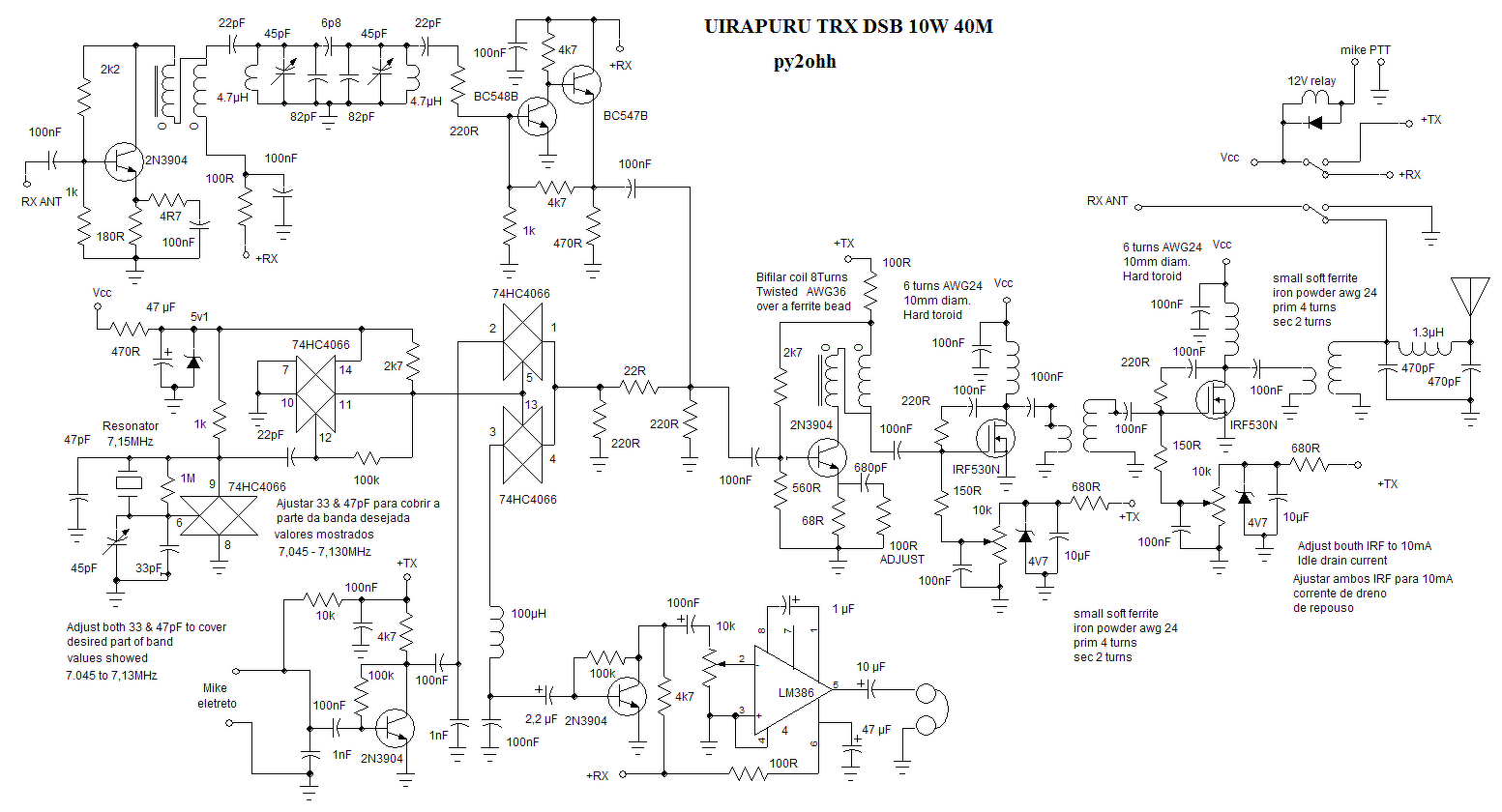
Itt egy DSB tcvr van 4066 ra alapozva ...
1 kapu vevő keverő , 2 kapu adó keverö. 3. a keverök meghajtó és oszci fokozat leválasztója. 4. lokál oszcillátor igaz 7 megás rezonátort huzogat el amennyire csak tudja . Oda rakhatsz LC paralel rezgőkört ha berezdül vagy ugyan olyan analóg erősítőt építesz mint a 3. kapu így 2 fokozat erősít/négyszögesít.A bemenetükre pedig egy oszcillátor jelét vezeted. A 2 keverő fokozat kapuit pedig egyszerűen csak vételre használva párhuzamosítod. Bemenetek egymással és a kimenetek is egymással összekötve. Antenna után egy sávszűrő és 1 előerősítö tranzisztor fokozat nem árt ... de először el is hagyható ... ha kicsit süket érdemes belerakni. DSB trcv 7MHz teljes oldal csatoltam is ha netán elveszne a link mögötti tartalom A hozzászólás módosítva: Aug 23, 2019
Ennek még csak az RX részét is érdemes lenn megépíteni.
![]() Kritikus eleme a 45pF -os trimmer. A hozzászólás módosítva: Aug 23, 2019
Mért lenne kritikus?
HamBazban van keramia lepke is ilyen értékben ... Amugy meg "japan" pvc forgok URH szekciója pont ekkora ... soros paddinggal oda húzható. Lehet varikap is ..... Lásd a konstrukciós képek ott "japan" forgó kondi van beépítve.
addig használd a MS Paintet amíg a windóz része lassan kifogják kukázni
Ok persze igen így vevő ... annyit hogy a keverő bemetét féltápra kellene húzni (trimmer potival a legerősebb AM elnyomást beállìtani) kondival becsatolni az RF jelet , paralel 2 kaput használva. Azt a PÍ ellenállás osztót kivenném ... jó valamilyen impedancia illesztést is végez ... keverőt jó ha a belső ki/bemeneti ellenállásával zárod le. Akkor "jobban érzi magát" mint minden generátor és terhelés optimális teljesítményre illesztett helyzetben.
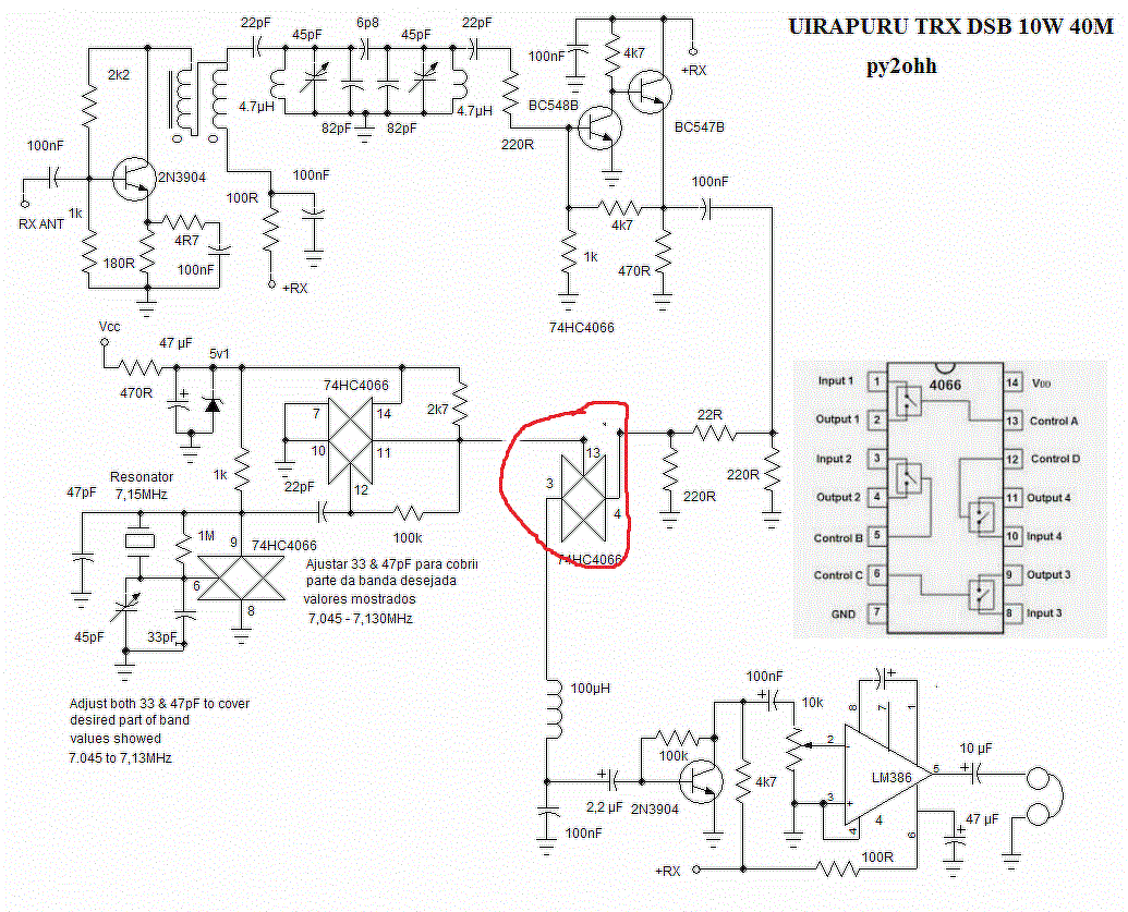
Jó a rajz, értem is, de szerintem ott középen
a két egymásra pakolt csokornyakkendőnél (ami a 4066-ot jelképezi),ott a 3,4 es láb kapcsolóját nem a 13-as lábon kell állítgatni.(Ha jól gondolom)
Itt be is karikáztam, meg raktam mellé lábkiosztás rajzot.
Igen jól ... 5 a vezerlője a 3 4 portnak.
Az eredeti felső csatolmányon összekötve csattog az 5 és 13 láb, az lett felcserélve .
Nem MS Paint-ot használtam, hanem az ingyenes Paint.net-et. Sokkal több funkciója van és átláthatóbb a menürendszerre, szerintem.
![]() Átszerkesztettem a kapcsolási rajzot, az én értelmezésem szerint. Valahogy így gondoltam a a kapcsolás kiegészítését, illetve az általad javasolt átalakítást. De lehet teljesen rosszat csináltam. A hozzászólás módosítva: Aug 24, 2019
|
Bejelentkezés
Hirdetés |







...



