Fórum témák
» Több friss téma |
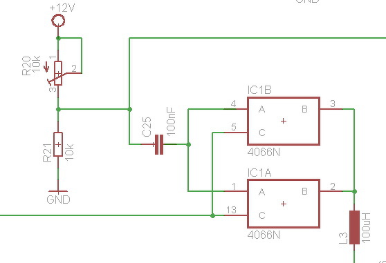
Persze hogy nem jó ) A két A portot összekötöd, és ide kötöd a feszosztót, majd ide egy kondival csatolod be a jelet...
Ok jó csak a 4 1 rövidre zár ... 1 kondi maradjon csak c25 26 ból ...
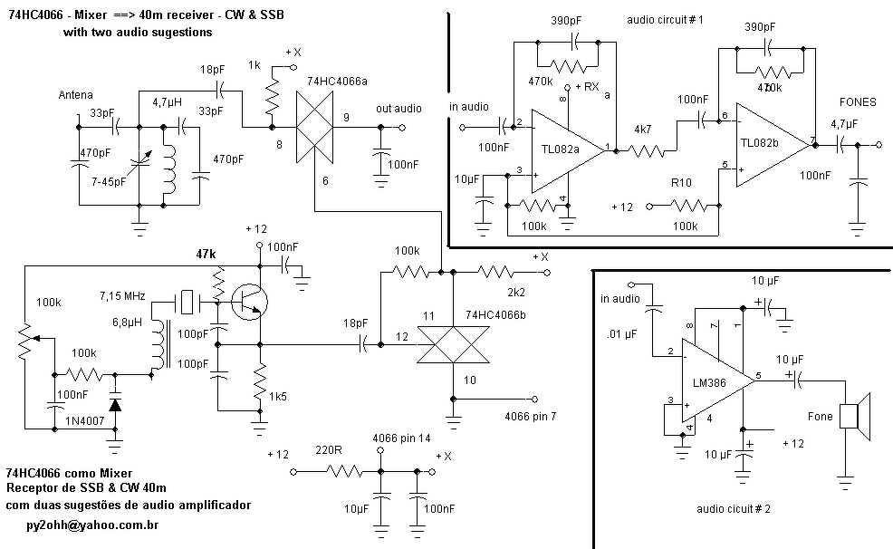
A bemeneti szűrőben található 6,8pF -os kondenzátor helyett nagy baj-e, ha 10pF -ost teszek? Egyszerűen nem találok a fiókban 6,8pF -os.
A hozzászólás módosítva: Aug 24, 2019
Az a csatolasi tenyezőt állitja be a 2 rezgőkór között ... oda trimmert érdemes rakni és woblerrel vagy sávközépen álló generátor jelre "bagolyfüllel" a jelmaximumot beállítani hallgatva a generátor füttyöt mint vett demodulált jelet.
Persze a rezgőköröket is trimmerelni érdemes. Ha túl kicsi a kondi akkor a rezgőkörök élesebbek nagyobb jóságúak ... de nagy a csillapitás is mert a freki fix kapac csökken Zc/Xc nő ... több jelet korlátoz , nagyobb rf jel esik rajta ... Kondit növeled Xc/Zc csökken ... kisebb fesz esik rajta , jóság csökken , sávszél nő .... ez egy ilyen játék ... mindenki kicsit beleszól a frekimenetbe az LC szűröknél ... arduswoblereddel látványosá teheted a 10 pF 2 db soros 10pF vagy 20pF hatását ... vagy egy sorba 10p-15p és 10 - 20 pF trimmer hatását ... Ha más nem akkor 2 db összesodrott szigetelt vezeték vagy pár tizedes CuZ huzal összesodorva , mint kukac trimmer ... hangolása a sodrott vezeték szakaszok darabolása ... sajnos csak egy irányú ez a lehetőség. ... ha túl vágtad új kapacot kell tekerni ... ... ezt professzionális műszertechnikába is alkalmazzák a vezeték kukac trimmert .
Az nem lenne jó, ha csak széttekerné a drótot?
Egyébként mik a 4066-os mixer legnagyobb előnyei?
(sejtésem van, de nem vagyok benne biztos hogy jól tudom )
Az is megoldás lehet ... de a lógó drótok megint mint "antennák" meg egyébb szórt undok és kapacok jelentkeznek, ok persze RHn kevésbé ... URH jobban azért ... 10m/2m konverter építésénél jelentőseggel bírt
.Ott tizedes CuZ-t tekertem össze.
Jó a nagyjelű viselkedése közel féltápnyi jelnek kell megjelennie a lezáró impedanciáján , hogy elnyomja a mellette lévő kis jeleket.
Viszonylag egyszerűen kivitelezhető, nagy energiát nem kíván a meghajtása pl DBM-ekhez képest. A nagy jel tűrést az előtte lévők fokozatoknak is kell teljesíteni kell , mert akkor ő hiába jó ha előtte el van rontva az IP3 , mármint a nagy jel tűrés más néven dB-ben mérik.
Én is ezeket sejtettem, amiket írsz, de jó hogy konkrétan leírtad!
Az osc. jele nem nagyon jut ki az antennára, nagyon elszeparált tőle. A polyakov mixernél ott ha a nagy jel elérte a diódák nyitófeszültségét akkor áttört, itt ez jóval nehezebb. Ha jól gondolom, ha egy szabályos 0v-tól tápfesz -ig oszcilláló négyszögjellel hajtjuk, akkor a mixer rendkívüli (szelektivitást?)ad. Igaz, itt nagyobb feszültség kell a kapcsolgatáshoz, de áram erősség alig, mert a kapcsoló bemenet több megaohmos.
Ennél a kapcsolásnál, hogy lehet kiszámolni az oszcillátor frekvenciáját?
Arra gondolok, hogy betennék egy 7.020 MHz -es kristályt. Ekkor mennyi lenne az áthidalható frekvencia tartomány, ha például egy ilyen légforgót tennék a áramkörbe? Persze tudom, hogy a csatoló kondenzátoroktól is nagyban függ. A hozzászólás módosítva: Aug 25, 2019
Idézet: „Igaz, itt nagyobb feszültség kell a kapcsolgatáshoz, de áram erősség alig, mert a kapcsoló bemenet több megaohmos.” Erre azért ne végy mérget! Csak addig igaz az állítás, míg DC jellel vezérled a kaput! Mihelyst váltó áramról beszélünk(és itt ugye az lesz a cél), máris komplex impedancia lesz, ahol dominánsan a bemenő kapacitás adta reaktancia dönti el, mekkora impedanciát képvisel adott frekvencián az a bemenet...
Ez így van, de a teljesítményigény csak kisebb, mint polyakov mixernél,
ahol egy nyitó dióda és egy 500 ohmos ellenállás jelenti a terhelést!
10MHz-en 30pF már kb 500Ohm....
Nem néztem utána kb mennyi egy kapcsoló bemeneti kapacitása, de ha több is van párhuzamosan kötve, nagyon gyorsan elérheted ezt... A polyakovnál a dióda sosincs teljesen kinyitva! Az az lényege neki... Így a dinamikus ellenállása nehezen kiszámolható, de biztosan lényegesen több, mint az 500Ohmos ellenállásé... Viszont ott más irányba is terhelődhet az oszcillátor energiája rosszabbik esetben...
Attól függ, melyik oldalról kötöd be az oszcillátor jelét! Ha az antenna irányából, akkor természetesen arra biztosan el fog menni az energia egy része, hiszen abból az irányból ugyanúgy nagyfreki érkezik, így távozik is abba az irányba...
Másik oldalról becsatolva, ott már csak hangfrekit kell tovább engedni, így egy jól méretezett fojtó megakadályozhatja az oszcillátor energiájának abba az irányba való elfolyását.
5-7 pf a kapcsoló bemenetnek, a kapacitása, de nem találtam meg annak
az adatlapját, ami nekem pont van. Arra klikkelek rá, de helyette hcf4066 helyet a cd4066 adatlapja jön be. (Ami kisebb frekvenciát tud)
7,5pF...megnéztem ) Ebből 2 db már 1k terhelés 10MHz-en... Nem túl sok, de már nem is kevés..., semmi estre sem megás nagyságrend...
Sima kvarc setén pár kHz soros C esetén ... esetleg soros L C kört tenni a kvarccal sorba mint ahogy a VXO-s kapcsolásokban történik akkor nőhet valamelyest.
Ami szélesebbé tehetné elhangolás mértékét ha 2 3 ugyanolyan frekvenciájú kvarcot párhuzamosan kötnél be + a soros L C kör amiben a C , L vagy mindkettőt tekered. Persze előbb utóbb le fog szakadni a rezgése mert a kvarc csak keskeny tartományban húzható el le/fel ... szórt kapacok , saját L C szerelési paraméterei és a külső rákapcsolt L C tagok függvényében.
Csak azért kérdeztem mert, 7,15 MHz-es rezonátort nem találok. Persze biztos, hogy van.
Azonban megépítésre került a kis vevő. Hamarosan lesznek képek is. 7.080MHz -es kvarccal próbáltam még. Szerencsére nem gerjed. Az oszcillátor elindul.
Ebben a kapcsolásban, helyettesíteném a CD4066-ost egy NE612 -es IC-vel?
![]() Igaz, majdnem egy Sudden vevő. A hozzászólás módosítva: Aug 26, 2019
Az sa612 -13 dB IP3 rendelkezik ... 4066 keverő pedig +10 vagy több ... habàr nem 4sík negyedes kiegyenlített keverő mint a másik. Csak egy" kapcsoló "amit gyorsan lokál oszci jelel rángatsz.
A keverés az szorzás művelet. Az analóg kapcsoló nem csinál mást, mint felszorozza a bemenetére adott jelet vagy 0-val, vagy 1-el, sin függvény helyett. Az eredmény ugyanaz(eltekintve a harmonikusok miatt megjelenő keverési termékektől), csak jobb paraméterekkel!
Megfelelő munkapontban ez is 4 sík negyedes lesz, és legalább az oszcillátor jelre nézve teljesen kiegyenlített!
Na jó,akkor elfelejtem az NE612 IC-t.
Nekem olyan, mint a 555-ös.
Én még nem is láttam ne612-t vagy hasonlót!
a 4066 könnyebben hozzáférhető, bár rádiózásra kevésbé jó.
Végül is csak egy, (négy)kapcsoló. Persze használható tranzisztorszerűen is.
De ezzel én csak még most kezdek kísérletezni. |
Bejelentkezés
Hirdetés |







... ha túl vágtad új kapacot kell tekerni ... 





