Fórum témák
» Több friss téma |
Utána kellene nézned a "G", "H" osztály működésének, valamint a lebegőtápos erősítőknek.
Arra gondoltam ennél a lebegőtápos megoldásnál, hogy így kispórolom a (majdnem) diamond bemeneti fokozat emitterköri áramgenerátorait.
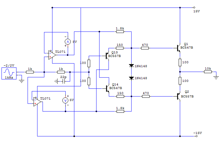
Már a HTB 1.0-nál is megmutatkozott, hogy mivel nem végtelen az emitterkövető kollektor-emitter impedanciája, ajánlatos a tápzajt újabb Zeneres stabilizátorral tovább csökkenteni. Ezzel a lebegőtápos megoldással úgy érzem sikerült két legyet ütni egy csapásra. Azért a biztonság kedvéért megnéztem most, mekkorát torzít a TL071 az ideális opamphoz képest. A szimulátor szerint nagyon keveset. Persze a tápelnyomása a TL071-nek is csak akkora, amekkora, de kb. egy nagyságrenddel csökkenti a bemeneti fokozat torzításait.
Karesz, annak idején téma volt, hogy melyik IC-nek mitől van "jobb" hangja.
És az LME49710 volt bingó. Én nem értek hozzá, de úgy érzem, hogy ebben az említett IC-nek a gyorsasága jelentőséggel bírt. Ismételten, én nem vagyok jó áramkörös, mint Te, de nincs jelentősége annak a kapcsolásodban, hogy a TL071 3-4MHz-es, az LME49710 meg 50MHz-es?
Itt van a szimulációs kép, meg a file is.
A szimulátor szerint 1V bemeneti jelnél az összes harmonikus -217dB alatt van.
Mivel nem a jelet kell erősítenie annak a 071-nek, ezért ha az IC kimenetén (nézzünk egy rossz értéket) 1%-os torzítás mérhető, az -40dB. Ha ezzel az opás fokozattal táplálódik a diszkrét buffer aminek a tápelnyomása mindössze 30dB, akkor az eredő tápelnyomás 70dB. Így ha a tápból 100mV-os zaj vagy brumm vagy bármi érkezik, annak 0,03%-a kerül a jelbe.
A gyorsaság az számít ha közvetlenül jel erősítésre használjuk. Ha táplebegtetésre, akkor más a helyzet. 100kHz-en a zenei jel szintje már elég alacsony, így ha itt már nem húzzuk utána a tápot, akkor sincs nagy baj. Ha meg a lassúság miatt fázisban eltolódik a lebegő táp a buffer jelétől, akkor persze akár ronthat is a hangon, de erre való a kikompenzálás. De vélhetően nem okoz gondot, csak ha 1Mhz-es négyszög jelet szeretnénk erősíteni vele.
Most arra gondoltam, dupla opával a zénert is ki lehetne váltani. Azonkívül "A" osztályba kényszerülne a műveleti kimeneti fokozata, ami előnyös lehetne. A feszültség generátort kellene megoldani valahogy. Gondoltam MOhm nagyságrendű ellenállás osztó+kondenzátor, vagy nem tudom. Mindig adja magát egy kis gombelem mint referencia, és egy fet bemenetű opát egy életen át el tudna látni, de tápfesz nélkül az IC-k lábai védő diódákon keresztül ki tudna sülni.
Szóval te azt mondod, hogy azért mert a tápra rá van ültetve a kimeneti jel, a torzítás 0,00000001%- nál kisebb lesz ( -217dB)? 0,01%ról lecsökken ennyire?
Nem érzel itt valami hibát?
Nem hiszem, hogy utána kell néznem.
Az elem jó ötlet, de szívesen tenném bele. Ugyan kinek lenne kedve rendszeresen ellenőrizgetni, hogy lemerült-e, vagy sem? Lehetne még csökkenteni az utánhúzás (ezzel a TL071) torzításán, ha Zener 1.5k-os ellenállását áramgenerátorra cserélnénk, de nem látom semmi értelmét.
Az első szimuláción beírtam a fontosabb csomópontok THD-ját. Felső sor a második, alatta a 3. harmonikus relatív amplitúdója. Q1, Q2-n nagyobb az áramváltozás, mint a bemeneti emitterkövetőkön, tehát szerintem emiatt már felesleges tovább bonyolítani a bemeneti fokozatot. Persze a gyakorlatban ki lehet még próbálni, vajon meghallatszik-e a TL072, vagy az áramgenerátor, de szerintem nem ez a kapcsolás leggyengébb láncszeme. Mek-eleknek (is) mutatom a második képet a négyszögjel átvitelről. Nem véletlen választottam ezt az opampot. A Bode-n látható, hogy egybe esik a TL071 -3dB-es pontja az erősítő -3dB-es pontjával. A futási idő diagramon pedig az látható, hogy a bemeneti aluláteresztő, plusz a teljes erősítő késleltetését majdnem tökéletesen sikerült összehangolni az opamp késleltetésével. Az eltérés mindössze 7ns.
Nem Ő mondja, hanem a szimulátor
Hát éppen emiatt írtam, hogy végig kellene gondolnod ezeket a dolgokat, mert mintha nem látnád tisztán. És ez nem a "H" osztályú kapcsolás, hanem a lebegőtápos.
A szimulátor szerint annyi. Persze nem mind arany ami fénylik, de vélhetően legalább egy, vagy két nagyságrend javulás várható. Az ok amiért nem érvényesülhet az elméleti maximum, az abból adódik, hogy a torzítás fogalmát elég lagymatagon használjuk. Nem ekvivalens például a keresztezési torzítás a félvezetők nemlineáris viselkedéséből eredő torzítással. Ezért az a törekvés, hogy lebegő táppal üzemeljen egy erős keresztezési torzítással rendelkező erősítő a kisebb torzítás céljából nem fog eredményt hozni. Viszont ott ahol a nemlineáris, vagy a gyenge tápelnyomásból eredő torzítást kell csökkenteni, ott jó lehet. A szimulátor is mutatja, hogy a második és harmadik harmonikus elég nagy a TL071-nél, ami ez utóbbira enged következtetni.
Egyáltalán nem várható javulás. Mivel a műveleti erősítő ökölszabálya szerint, minden fokozat torzítását annyival csökkenti a visszacsatolás, amennyi a fokozatot megelőző fokozatok hurokerősítése. Ebből az következik, hogy minden műveleti erősítő torzítását döntő mértékben az első fokozatot adó félvezetők görbült karakterisztikája okozza. Már a második fokozat okozta torzítás az első fokozat erősítésével csökkentve jelenik csak meg a végeredményben. Azonban a műveleti erősítő tápelnyomása minél nagyobb ( és az első fokozatnál törekednek a legnagyobbra) annál kevésbé befolyásolja a ráültetett vezérlőjel a torzítást.
Az a baj, hogy a szimulátorok makrói nem egy tényleges belső kapcsolást tartalmaznak, hanem függvényeket. A legtöbb makrónak még tápárama sem folyik. Ezért hiszi a szimulátor, hogy a tápra ültetett vezérlőjel javítja a torzítást. De ha diszkrét elemekből szimulálsz egy végfokot és úgy kompenzálod, hogy egységre visszacsatolható legyen, akkor ha ennek másolata kimenő jelét adod a táphoz, akkor már a szimulátor sem számolja a torzítás csökkenést. A Circuit Maker fourier analizátora egyébként is a valóságtól elrugaszkodottan alacsony torzításokat képes kiszámolni. Mivel egy erősítő első fokozatának torzítása manuálisan jól számolható a nyugalmi áram és az áram változások ismeretében és ezt nem csökkenti a visszacsatolás, tehát az így számolt értéknél jobb nem lehet egy erősítő, csak hibajavítással. Szvsz.
Bár nem nekem írtad, de túlbonyolítottad.
A második opamp (U2) "nem lát" bemeneti jelet ha az első opamp (U1) nem torzít. Ha U1 torzít, ez a torzítás csak U2 tápfeszültségében jelenik meg. Tehát U2 torzítása csak a kimeneti áramából tevődik össze.
Jó. Akkor megpróbálom más megközelítésből. Továbbra is maradok a TL071-bél. Az adatlap szerint mind a CMR, mind az SVR egyaránt tipikusan 86dB. Ennek nincs köze a nyílthurkú erősítéshez, mert ezek értéke végtelen erősítés esetén is ennyi marad. Ez még nem is lenne baj, mert a tápelnyomás gyengesége jó táp esetén nem okoz gondot, viszont a közös módú elnyomás mindig ott lesz neminvertáló kapcsolásban. Ez annyiban gond, hogy különböző feszültség szinten ez a 86dB változik. Más lesz -5V-on, más 0V-on, megint más +5V-on. Csak invertáló kapcsolásban érhető el, hogy stabilan mindig tápközépen (szimmetrikus tápnál a GND-n) legyenek a bemeneti differenciál erősítő bemenetei. Ekkor már valóban csak a nyílthurkú erősítés dönti el, hogy mekkora maradjon a torzítás. A termelt harmonikusok aránya a kimeneti szinthez mérten értendők. Ha mondjuk nekünk csak nagyon kicsi kimeneti feszültségváltozásra van szükségünk, akkor a termelt melléktermék is nagyon kicsi lessz. Nekünk pontosan akkora kimeneti feszültség változásra van szükségünk, amennyivel kisebb a lebegő tápon a feszültség változás a bemeneti jelhez képest. Gyakorlatilag a lebegő opa csak a hibát kell hogy javítsa.
Gyakorlatilag a lebegő erősítő bármely pontját referenciának kijelölve, a többi pontján nem változik a feszültség. Egyedül a kimeneti áram változik.
Ha a referencia ponthoz képest a második nem látna bemeneti jelet, akkor a kimenetén sem lenne jel a referenciához képest. Ha a második kimenetén áram folyik, akkor a bemenetén feltétlenül van vezérlés, hiszen nem elméleti nulla a második kimeneti impedanciája.
De kár ezt ragozni. Ha nem opamp makrót használsz, hanem diszkrétből szimulálod, akkor semennyit sem csökken a második torzítása az alapesethez képest. Felesleges időt tölteni vele, mert a vezérlés árama ( bármennyire is kicsi) mindig a referencia pont feszültsége és a bemeneti pont feszültségének különbsége által áthajtott áram a bemeneti impedancián.
Ugyanezt csináltad meg itt, csak roppant szellemesen elnevezted H-D osztálynak.
De tényleg kár tovább ragozni
Szóval, ha két tökegyformán viselkedő OPA val szimulálod, akkor elméletben működhet, hiszen ha a második hibáját hibagenerátorba koncentrálod és kiviszed a bemenetre, akkor első kimenetén a tök ugyanilyen hiba a virtuális testpontot tologatva nem ad vezérlést.
Nálam mindig be van kapcsolva a paraméterszórás és éppen ilyenek miatt. Nade. Ha bekapcsolod a szimulátorban a tolerancia szórást, akkor ez az ideális helyzet elmúlik. Ha ez úgy működne, ahogyan a circuit maker kiszámolja, akkor a másodikban zaj sem keletkezhetne és azért járna nektek egy ingyen űrséta. Szóval paraméter szórással én -120-130dB-t tudtam elérni. Amúgy elismerem, az ötlet jó.
Sajnos nem ugyanazt, mert a találmányotok csak egységerősítéssel működik, de adtál egy piszkos jó ötletet. Szóval össze kell rakni a kettőt. Mivel a másodikat csak feszültséggel kell vezérelni, és feszültség erősítőt tudunk csinálni sok nullásat, ezért az ötleteteket tényleg úgy kell megcsinálni, hogy az első D osztályú, a második meg AB osztályú. Meghajtani pedig megtudjuk soknullás torzítású feszerősítőről mindkettőt.
Azt ugye tudod, hogy most együtt kitaláltunk valamit? Ezt muszáj megpróbálnunk szabadalomként. A hozzászólás módosítva: Szept 12, 2019
Idézet: „Sajnos nem ugyanazt, mert a találmányotok csak egységerősítéssel működik, de adtál egy piszkos jó ötletet.” Kedves Highand! Ez nem a mi találmányunk. Ezt lebegőtápos kapcsolásnak nevezik és már az albán parasztok is ezzel szántottak. Idézet: „Azt ugye tudod, hogy most együtt kitaláltunk valamit? Ezt muszáj megpróbálnunk szabadalomként.” Úgy gondolom, mi semmit nem találtunk ki együtt, csak Te nagy nehezen - egy csomó szájbarágás után - kezded megérteni a működését. Idézet: „Mivel a másodikat csak feszültséggel kell vezérelni, és feszültség erősítőt tudunk csinálni sok nullásat” Éppen emiatt van feszültségkövetőként alkalmazva a HTB 2_1-ben. Megismétlem, mert még mindig nem érted tisztán: Ha "U1" torzítása nulla és "U2" terhelése végtelen (nem folyik áram a kimenetén), akkor "U2" torzítása bármekkora lehet, a kimenetén akkor is nulla lesz a torzítás. A szimulátoron meg nem tekergetni semmit, csak használni kell tudni.... Idézet: „Ha "U1" torzítása nulla és "U2" terhelése végtelen (nem folyik áram a kimenetén), akkor "U2" torzítása bármekkora lehet, a kimenetén akkor is nulla lesz a torzítás.” Ez szép fejlődés ahhoz képest, hogy bufferként akartátok használni még pár órával ezelőtt, még pedig 0,00000001% környéki torzítást vizionizálva. Mégiscsak volt értelme kifejtenem, miért nem szabad a szimulátorok OPA makróit erre használni. Mindjárt két teljesíthetetlen feltétel is van a fenti idézetben. Fény derült arra is, hogy a második OPA bekötési pontjai csak elméletben ekvipotenciálisak. A lebegőtápos kapcsolást ( magát a lebegőtápos kifejezést én vezettem be magyar nyelven, úgy 2008 környékén, szvsz) az albán parasztok arra használják, hogy az áramköri elemek feszültségtűrésénél nagyobb kimenő feszültséget lehessen elérni. Én tőletek láttam először a lebegőtápos kapcsolást egységerősítésen használni. Nekem tehát újdonság, de ha mutatsz egy bármilyen linket 2008 előttről erre, akkor elfogadom az albán paraszt minősítést. Márpedig tegnap újra feltaláltuk a Quad 405-öt, csak százszor kisebb torzítással. Engem nem zavar, ha valami újat veled együtt találok ki, ha téged zavar, majd egyedül adom be szabadalomnak. Azért neked írom ( Dávid??), mert sosem tudom ki a személyiség akivel beszélgetek. A mellékelt kapcsoláson látható albán parasztok által régóta használt erősítő kapcsolással is el lehet érni -120-130dB-t. Ezt szimuláld, mert ez valóshoz közeli értéket fog adni, de nem 0,000000001%-ot. Cserébe 120Vpp kimeneti feszültséget is elő tud állítani ezzel a félvezető készlettel. Az OPA helyére képzelj el, egy ugyanilyen H osztályú kapcsolást és akkor ki tud adni 50Vpp-t. Üdv. A hozzászólás módosítva: Szept 13, 2019
Idézet: „Azért neked írom ( Dávid??), mert sosem tudom ki a személyiség akivel beszélgetek.” Ha rákattintasz a nevemre megtalálod az adatlapom. Idézet: „Ez szép fejlődés ahhoz képest, hogy bufferként akartátok használni még pár órával ezelőtt” Hétfőn délelőtt tettem ki a kapcsolást először és még most is ugyanerre akarom használni.
Két helyen is láttam ezt a lebegőtápos kapcsolást, de most nem találom. Az egyik úgy emlékszem valamelyik Rádiótechnika Évkönyvben volt, a másik egy angol nyelvű könyvben amit a netről töltöttem le. És a Yamaha-nak létezik ilyen végfoka, valaki kereste valamelyik fórumon, hogy ő Japánban hallotta szólni és hol lehet ezt valahonnan megszerezni. Zenész volt ez az illető.
Jól van értem én. Nagy erőket fektetsz bele egy kapcsolásba, aminek nincsen feszültség erősítése és áramerősítése sem, mivel a saját definíciód szerint akkor működik jól, ha a kimenete nincsen terhelve.
Nohát az olyan eszköz, aminek se feszültségerősítése, se áramerősítése nincsen, de cserébe nem torzít, már rendelkezésre áll, rézdrót formájában. )A kapcsolásod nagyon alkalmas arra, hogy mezei OPA-ból készíthess egy olyan buffert, ami igen olcsón tud majd 120dB-nél jobbat, de a -217dB az irreális, bármit is számol a a szimulátor.
Hogy mi soha nem leszünk barátok az már nyílt titok.
Az én erősítőim működni szoktak és annyi energiát fektetek a tervezésükbe amennyit akarok. A -217dB-t nem én írtam, de ennek nincs jelentősége, mert akár én is írhattam volna. Még egyszer kiteszem a kapcsolást, rágódj rajta. Megtaláltam a könyvet, mert nem hagyott nyugodni a gondolat, hogy olyan dolgot tulajdonítasz saját szellemi termékednek amit már rég kitaláltak. Az, hogy a "floating"-et lefordítod magyarra, még nem találmány.
Óvatosan a fogalmazással, mert én csak udvarias vagyok.
1. Én soha sehol sem írtam azt, hogy a lebegőpontos táplálást én találtam ki. Soha. 2. Nem én használtam elsőként a smájlit a válaszomban...tehát cseppet sem kívánok barátkozni. 3. Az általad előásott kapcsolásnak semmi köze nincs az általam most kidolgozotthoz, mivel semmi javulást nem hoz a lebegőtáp, ha nem egységerősítésekről van szó. Amúgy azt is én írtam elsőként ebben a flame-ban ide, hogy ez egy régi megoldás. Különben is arról volt szó, hogy magyar nyelvű és egységerősítésű korai linket várok. 4. A te kapcsolásodról annyit, hogy csatolom az 1983-ban elkészített első szakdolgozatomból a kapcsolást, amit már 2008-ban feltettem ide is. Ennyit az átfogó visszacsatolás nélküliségről és a furcsa differősítő szerűen működő kifordított kapcsolás újdonságáról. A Tina pedig ennyit számol a harmonikus szintekre a kapcsolásodban ( és ez cca. annyi mint a kézi számítás eredménye). Nincs mit rágódni rajta, mert közérthető. A hozzászólás módosítva: Szept 13, 2019
Többek között a Crown használja ezt a topológiát. Ez egy nagyobb merítés, a CT, M-T modellek - amelyekkel találkoztam - lebegőtáposak.
Ezek közül melyik az, ahol az egyik egységerősítésű fokozat adja a lebegőtápot a másik egységerősítésű fokozatnak? Ami egyben a kimenő fokozat is? Mert én nem látok ilyet.
A hozzászólás módosítva: Szept 13, 2019
1. Nem azt a rajzot szimulálod amit kitettem.
2. 2Vpp bemeneti jelszintnél számoltattam a THD-t a CM-el. 3. Sehol nem írtam le azt a szót ezzel a füles erősítővel kapcsolatban, hogy: újdonság. 4. Ezt tőled idézem, de nem tartom dicsekvésnek: Idézet: „A lebegőtápos kapcsolást ( magát a lebegőtápos kifejezést én vezettem be magyar nyelven, úgy 2008 környékén, szvsz)”
Köszönöm, erről nem tudtam... majd megpróbálok egyet letölteni érdekességképpen.
|
Bejelentkezés
Hirdetés |


























