Fórum témák
» Több friss téma |
Fórum » NYÁK terv ellenőrzése
Köszi a tanácsot, remélem jól értelmeztem.
Az R2-őt (39k) is a jelföldre kötném. A végtranzisztor kollektornak rajzolj nagyobb forrszemet!
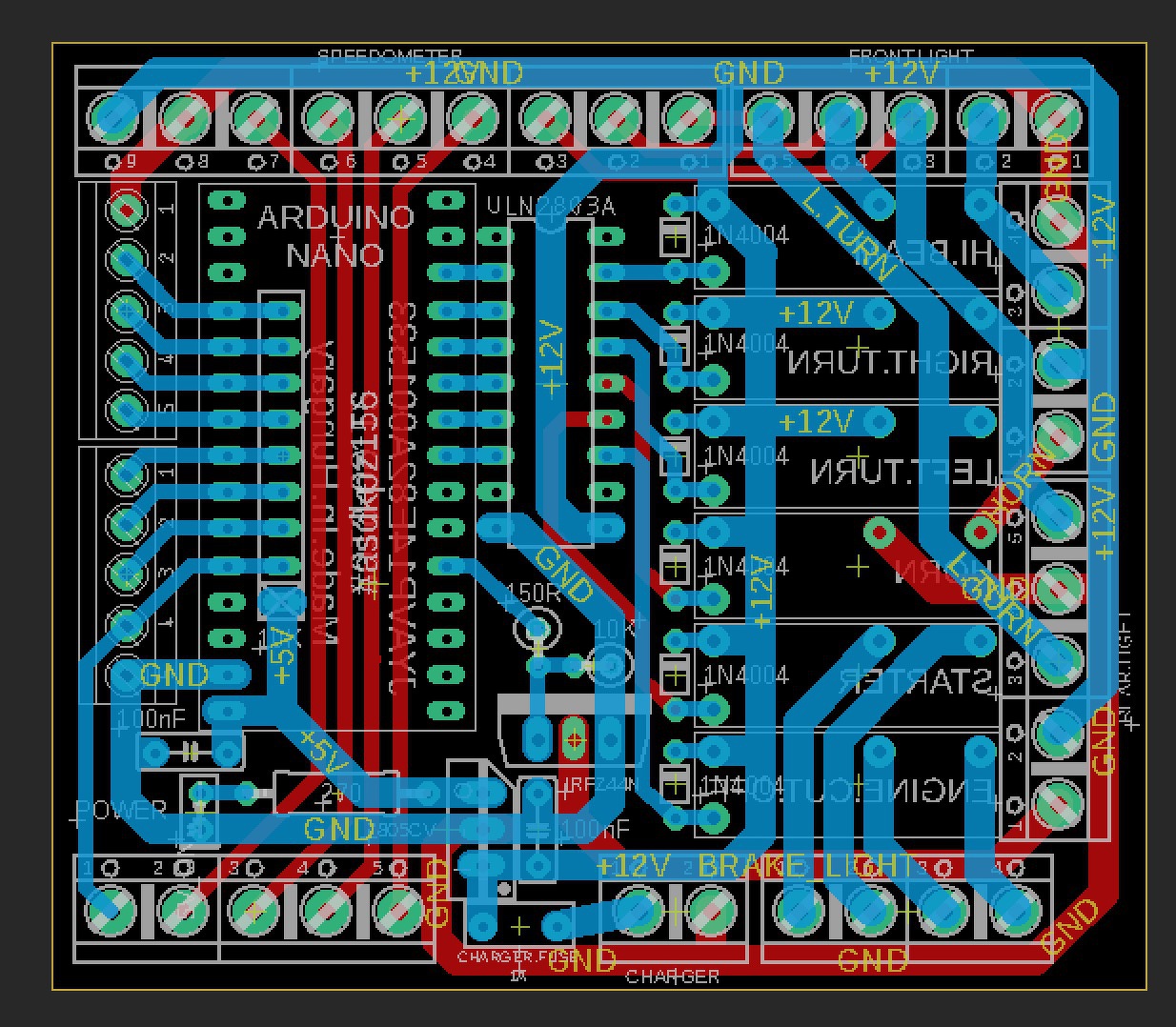
Sziasztok!
Egy arduino nano-t és 6db relét tartalmazó panelen van értelme teliföldet (GND-re) használni vagy nincs jelentősége? Csak 12V és 2-3A-t kapcsolnak a relék. A panel két oldalas. A panelt gyártatom. Előre is köszönöm.
Ez leginkább alkalmazásfüggő, illetve milyen környezetben használod. Ha attól tartasz, hogy zavarérzékeny lesz akkor célszerű kondenzátorokkal hidegíteni (Ilyet csak elvétve látok a panelon).
Amit abszolút nem értek, hogy miért jó a 6A-es vezetősáv oda, ahol csak max 100mA folyik. Pont ezen problémából kifolyólag szinte (bár a rajz minősége gyenge) összeérnek a vezetősávok, illetve van ahol össze is ér. Bár alacsonyfrekvenciás alkalmazás esetén nem probléma, de a két sáv között van induktív kapcsolat, ilyen közelségben! Nagyobb feszültség esetén biztosan átüt. Ilyen megfontolás alapján a kétoldalas panel két oldalán húzódó vezetősávok kapacitív csatolásban vannak. Ha fontos a zavarvédelem akkor az említetteken túl a közös GND sem szerencsés. Egyéb: Az átmenő furatokat nem értem, van, ahol csak az egyik oldalt látom. A választott FET nem vezérelhető ki teljesen 5v-tal, a stabilizátor nem az ajánlott hidegítésekkel van tervezve, illetve az sem az IC mellet van. Természetesen, mindezek ellenére a kapcsolás lehet jó, működhet is, de a későbbiekben célszerű figyelembe venni ezen kritériumokat is.
Szia.
Feltettem ide az egale fájlt, ha van időd megnézheted. Sávok nem érnek össze csak, csak a printscreen-en látszik így. Az egle sem ad rá hibaüzenetet. Csak 12V-ot kapcsolok vele. A FET-es rész próbapanelen tökéletesen működik és máshol is működik így. A zavarvédelem lenne a lényeg, hogy a panelen található arduino ne induljon semmiképpen újra. Ha van valami észrevétel, jöhet nyugodtan. köszönöm.
árban kb. 5 Ft a különbség, az IC kisebb 2,58 mm-el, de a panel nem biztos hogy kisebb lenne, és az utóbbinál sincs kihasználva az összes csatorna.
A hozzászólás módosítva: Szept 16, 2019
Sok kicsi sokra megy.. Az ic-n 5 Ft, a diódán 20 Ft a nyákon meg 100Ft kb.. Ha sorozatgyártásban csinálja, akkor meg akár több millió is..
Mellesleg Én csak leírtam, hogy szerintem mit lehetne módosítani ahhoz, hogy egyszerűbb legyen..
Köszönöm mindenkinek, az alkatrészek már megvannak, a panel a csatlakozók miatt nem lesz nagyon kisebb.
1db panel lesz összesen. A diódát itt a forumon javasolták, pár napja, rákérdeztem erre is. Kondit még teszek be. Köszönöm mindenkinek.
Sziasztok!
Próbálom elkészíteni a GU50-es erősítő tápjának a paneljét. Ha egy szaki ránézne, hogy egyáltalán jó e amit összehoztam, azt megköszönöm.
Hát indulásképpen a dióda híd (greatz) diódák ...!!!
Bemenet váltakozó feszültség, és nem IN+ és IN- A diódák bekötése rossz! Tovább nem volt értelme megnézni. Csak próbának egy dióda híd, használd, remélem a bekötése nem okoz gondot.
Köszi az ellenőrzést, gondoltam hogy rossz lesz.
Valaki hozzáértő, kitudná javítani ezt a nyáktervet hogy legyen valami összehasonlítási alapom?
Helló!
Mellékelek egy képet.. Itt jól látszanak a méretbeli különbségek a Te általad készített és a valós méretek között. A kondikról meg ne is beszéljünk azoknak kb 5X akkora hely kell mint amit terveztél. adatlap 1. lépésként javaslom az alkatrészek beszerzését, hogy lásd mekkorák is a valóságban. A hozzászólás módosítva: Szept 21, 2019
Köszi a tanácsokat, plusz a képet. Most már látom hogy mennyire elszúrtam az egészet.
Szerintem felesleges 2X500V-os kondi mivel a kondikra jutó fesz 500V körüli csak, amit ha 2 kondiból akarsz kirakni mint a képen akkor elég a fele, tehát 250V ezt szorozd meg egy kicsivel. Ezek alapján olyan 300V-os kondik elegendőek lennének ami méretben és árban is jelentős különbség.
Csak egy kérdés: az erősítő panelja amúgy rendben van?
Teljesen az elejétől lesz, lenne megépítve az erősítő. A táp panelt próbálgatom összehozni, a panel az légszerelve lesz.
Sziasztok!
Több szem, többet lát. Át ellenőriztem ugyan, de ha volna időtök, kedvetek hozzá, ellenőrizhetnétek ti is a mellékelt nyáktervet.Köszönöm szépen.
Helló!
Nekem csak 2 észrevételem lenne eddig. Az első az 1Hz led.. Össze van kötve mind a 2 lába, de nem tudom hogy direkt van e. A másik szerintem az egész áramkörre nézve lehetnek negatív kimenetei annak, hogy a 180V-ot bal oldalt állítod elő, majd mindenen keresztül elviszed a jobb oldalra a kvarcok meg a kontroller mellett úgy, hogy a kvarc körül még egy hurkot is teszel. Lehet hogy nem fogják sokáig tolerálni.
Helló Zoli!
Köszönöm az észrevételt, javítottam az általad javasoltak szerint. Igaz lehet a 180V-os történet. Bár a kvarc teljesen zárt tokozott kivitel, de azért biztos, ami biztos. A LED tüskesor szándékosan van ebben a formában tervezve. *.Lay6 formátumban tudom csak feltenni most. Köszönöm! Ha netán még valaki észrevesz valamit, nagyon kérem jelezze.
Csak egy kérdés: működés szempontjából az óra-perc közötti LED-ek a rajz szerint folyamatosan világítanak, a perc-másodperc közöttieket pedig Q2 működteti. A nixie vezérlő nyákon szerepel egy LED 220R ellenállással, ami nincs feltüntetve a kapcsolási rajzon, amely a Q2 kollektorára van szintén kötve. Jó ez így?
Én azért az SN74141 5. és 12. láb közé betennék legalább egy 47nF-os kondenzátort. A hozzászólás módosítva: Szept 27, 2019
Pontosan. Az óra-perc között folyamatosan világít a két led, a perc-másodperc között pedig villog. A vezérlő nyákon is van egy kontroll led, ami mutatja, hogy működik e az oszcillátor. Ez azért jó, mert nixie csövek nélkül is ellenőrizhető, hogy a vezérlő gyakorlatilag működik.
A szűrő kondenzátorokat pótoltam, köszönöm. Bár nem sikerült közvetlenül a lábakhoz elhelyezni.
Én le szoktam venni a "solder maskot" azokról az átkötésekről, amibe nem dugok alkatrészt (Nixie panel). A vezérlőn viszont semmi értelme a hűtőfelületen a galvánozott furatoknak, hiszen a másik oldal teljese üres, azaz csak ront a hűtésen. Ehhez tartozó másik gondolat, hogy az egész hűtőfelületről ne vedd le a "solder maskot" csak ott, ahol az alkatrész felfekszik. Főleg a FET alatt csúnya zárlatot okozhat. Nekem vesszőparipám, hogy nem teszek oda 3A terhelhetőségű vezetősávokat oda, ahol uA-ek folynak. Gondolok itt leginkább a kvarc és a kondenzátorai környékére. Ha vékonyabb lenne a vonal könnyedén távolabb tehetted volna őket. A JLCPCB a 0,12mm vonalat is legyártja. Van olyan furat, ahol a pad és a vezetősávod a kötelező 0,15mm-t éppen csak meghaladja, pont a vastag vezetősáv miatt. Az alkatrészek lábai miatt meg szerintem kár volt szétrobbantani az alkatrészeket, lehetett volna mindegyik trough hole típusú. Mivel igen nagyra vetted az átmenő furatokat, legalább jobban tartott volna a forrasztás is. Azt viszont nem tudom, hogy van e nekik pl. 1.1mm-es fúrólyuk.
Ránézésre az áramkörrel kapcsolatban, nekem nagyon hiányoznak a hidegítő kondenzátorok. Ha megnézel egy IC katalógust (7805, PIC, osc, stb), minden IC-t hidegíteni kell, és ezeket nem szabad messze eltenni. Tudom ezek nélkül is működik csak néha nem úgy....
A Nixie csöves panelen a csatlakozókat furatfémezett kivezetésekkel kellene legyártatni. Ha a két panelt szét kell csatlakoztatni, a felsőn a csatlakozót csak a kivezetések forrpontjai tartják, amik hamar lejönnek. Ha ezeknél a furatoknál mindkét oldalon van forrpont és közöttük fémezett a furat, a forrasztás egy kis szegecs lesz, melyen az alkatrész oldani feje állja majd a terhelést.
Sziasztok!
Fentebb már töltöttem fel lay-tervet a GU50-es tápjáról, de az nagyon rossz lett. Tanulva az előzőekből, és pár fórumtárs segítségével elkészítettem újfent a nyák-tervet. Ha valaki ránézne hogy van e még javítanivaló rajta, vagy most már lehet legyártatnom, azt megköszönném.
Mind a 4 dióda fordítva van így első látásra és elég 1 biztosító.
A hozzászólás módosítva: Okt 16, 2019
Az direkt van úgy, de azért köszi az észrevételt. A többi része jó, vagy van amin alakítani kell?
Hello!
- Az AC-nek nincs mínusz és plusza pontja. (Kivét a hangszórók jelölésénél, de az egy másik buli, ott azt jelölik, milyen polaritású feszültségre tér ki a membrán előre.) - A négy dióda fordítva van, amennyiben a két vékony vonal jelöli a katódot. Mindig a katód kerül az elkó pozitív pontja felé. Mert a dióda akkor van nyitva, ha az anód potenciálja pozitívabb mint a katód. - A vezetősávokat és a forrpontokat a lehető legvastagabbra kell választani. Akkor a vezetősáv/forrpont nem válik le a forrasztástól. |
Bejelentkezés
Hirdetés |








Át ellenőriztem ugyan, de ha volna időtök, kedvetek hozzá, ellenőrizhetnétek ti is a mellékelt nyáktervet.




