Fórum témák
» Több friss téma |
Mielőtt kérdezel, a következő két dolgot ellenőrizd!
I. A helyes tápfeszültségek megléte.
II. A kimeneten van-e egyenfeszültség.
Élesztés.
Az nem toló kapcsoló, hanem Rotary Switch - forgókapcsoló (S206 poz. 1-571-822-11)
Sziasztok!
Van egy QSC CX902-es végfokom. A táp része lett felújítva sikeresen. Viszont előjött egy hiba. Az egyik oldalon halk sercegés hallatszik bekapcsolás után 10-15 másodperc múlva folyamatosan. Szólni szól, de van egy alapzaj. A másik oldal tökéletes. Én valami ellenállás melegedésére gondolok, ami okozza. Van ötletetek hol keressem a hibát? CH-A ról van szó.
Sziasztok!
Kérdéssel fordulnék hozzátok,hogy adott egy Voice Kraft végfok 680w felvett teljesítménnyel +- 80v dc 4 ohmon 2x450w s hídba 8 ohmon 900w Ez szerintetek hihető? Mert szerintem hihetetlen.
Simán müködhet kb 1:3 vagy 1:4-es kitöltéssel, az átlagteljesítmény kijön ha utánaszámolsz....900 W kimenő kb 50% hatásfokkal az 1800 W annak kb harmada a 650 W azaz kb 1:3-as kitöltési tényező esetében OK.
Köszi szépen
A kötések, forrasztások megfelelőek?
Csatlakozók, hűtendő alkatrészek rögzítése rendben van? Ha mindez igen, akkor oszcilloszkóppal kell visszafelé keresni a jelenség okát, tehát a hangszórókimeneten mérünk először, majd a végfok kimenetén a panelon, a csatlakozóknál. Persze nem ártana a tápot ellenőrizni, nincs-e benne az a sercegő zaj, ha igen, akkor még több mindent kell cserélni benne. (Diódák, kerámia-kondenzátorok és csatlakozók-ismét!) Sok sikert! Üdv!
Hihetetlen, milyen csodákra képes némely hangerősítő, viszont a tényleg profi gyártmányok nem tudnak többet kiadni magukból, mint ami beléjük megy teljesítmény, sőt, inkább csak olyan 60-70%-os a kimenetei teljesítmény a bemenőhöz képest. Magyarán 680W bemenőből legfeljebb 400-460W jön ki, akárhogyan is kötöd rá a hangszórót, na ez már hihetőbb adat.
Üdv!
Ha szinuszos folyamtos jelről beszélsz akkor még kevesebb, de nem azt hallgatsz, és ha arra méreteznek egy PA erősítőt az sokkal drágább feleslegesen és nem fog jobban szólni a hétköznapi gyakorlatban csak nagyon hosszan kitartott hangok esetében,Konkrétan mértem RCF 310-eseken mennyi az átlagteljesítmény amit felvesz zenével hajtva klippelésig, kb egyötöde a 350W-nak ami a hivatalos kimenője.
Ahogy elhangzott, nem szinusz jelet kell erősíteni. Viszont a csúcsokban ott van teljesítményfelvétel rendesen. Egy erősítő csúcs teljesítmény felvétele ideális esetben a maximális kimenő teljesítmény kétszerese.
Hogy is van ez? 900W/8Ohm kimenőnél az kerekítve 85V eff. Ez 120V csúcsfeszültség. 8 Ohmon ekkor 15A a csúcs áramigény. Az erősítőnek még ideális esetben is tudnia kell a csúcsfeszültséget leadni, tehát 120V 15A-es tápegységre van szükség 900W/8 Ohm kimenőhöz. Ez 1800W. Ez minden osztályra igaz, még a "D" osztályra is. Viszont csak nagyon túlvezérelt négyszög jelnél lenne folyamatosan csúcson a teljesítményfelvétel. Még folyamatos maximális szinusz esetén is többnyire nem a csúcson van a hullám, hanem köztes állapotban, illetve a nulla átmenet közelében. Sőt igazi zenében sok a halk rész, már -6dB-nél is negyede a kimenő teljesítmény. Valóságban ettől is jóval kisebb mértékben van kihasználva az erősítő. Az átlag teljesítményfelvétel meglepően alacsony. Persze illik megadni a maximális felvett teljesítményt, hogy tisztában legyünk az energiaigénnyel. tehát 1800W-ot. Csak hogy egy jól pufferezett táp esetében a csúcsokban elegendő tud lenni a pufferekben tárolt energia, ami a hullámvölgyekben, illetve a csendekben vissza tud töltődni. A 680W az teljesen korrekt érték. Ezt akár meg is lehet mérni. Tényleg nem több. A tápegység belső ellenállása, meg a pufferek integrálják a végfok teljesítmény igényét. A hozzászólás módosítva: Okt 13, 2019
Helló
Szerintetek unalom ellen érdemes meg csinálni ? A hozzászólás módosítva: Okt 13, 2019
Szia!
Igen, újra is pasztáztam. A tápegység része azért nem gondolom, hogy rossz lenne, mert akkor a másik oldal is sercegne. És valami tuti melegszik, mert mint írtam bekapcsolás után 10-15mp múlva kezdi. Ma végig mérem szkóppal! Köszönöm!
Unalom ellen tökéletes, de másra nem. Rajzold vissza a kapcsolási rajzot, és nézd meg. Szépen megcsinálva akár szobadísz is lehet.
Akkor azt mondod nem éri meg meg csinálni?
Nem kell visszarajzolni, szerintem, csak rábökött egy PCB-re a neten ... és megkérdezte.
Bővebben: Link
De van ennek több változata is:
Bővebben: Link
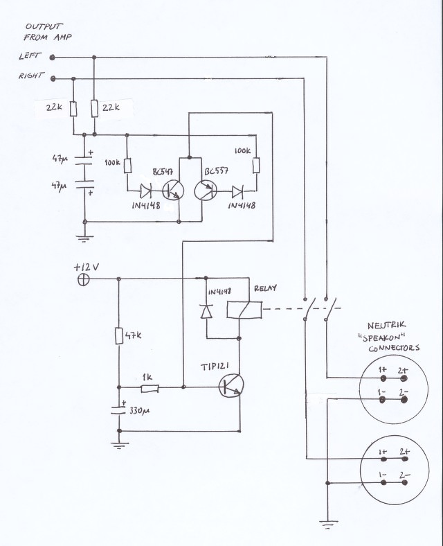
Sziasztok!
Segítséget szeretnék kérni. Építettem egy egyszerű hangszóró védelmet, szépen működik semmi gond vele csak az a baj hogy ha beépítem és rá kötöm az erősítő kimenetét a relé nem húz be. A lényeg hogy a kapcsolás valamiért túl érzékeny. Az erősítő rendben van +- 50mVolt van a kimeneten maxiumum ami szerintem rendben van. Tudnátok segíteni mit módosítsak hogy csak később oldjon a relé egyenfeszültség megjelenése esetén.
Szia! Két megjegyzést szeretnék előre bocsátani. A hangsugárzóvédelemnek van topicja, ott szerencsésebb lett volna feltenni a kérdésedet. A másik, a BC tranyók bázisa a hozzájuk kapcsolódó diódák zárt állapotában lebeg, a környezeti zavartól ezen tranyók simán kinyithatnak. Ez egy szerencsétlen áramköri megoldás.
A vizsgálat menete: mérj feszültséget a 47 µF kondisor két végén, hátha ott a relé zárását gátló ±1 V. Ha csak ± 50 mV-ot mérsz, akkor a BC tranyók bázis-emittre közé köss 1 - 2 M-s ellenállást, zavarelnyomás céljából!
Valamint nem szerencsés "bipoláris" elektrolit kondenzátort szembekötöttekkel helyettesíteni (hosszú távon).
Köszönöm a segítséget holnap írok mire jutottam.
Egy zenésznek a hallott anyag lekottázása, a szakácsnak az étel mittudoménmizésemertnemvagyokszakács, az elektrósnak a visszarajzolás alap. Ekkor ki kell derülnie, hogy mi a baj. Mert a linkelt nyákon van azért hiba.
Béla ez azért dúrban volt. Ha viszont kicsi lágyságot is vittél volna bele akkor dúrmoll is lehetett volna.
Ha van a linkelt nyákon hiba, gondolom lekottáztad (visszarajzoltad) - Mi is a hiba, megosztanád, ha már találtál?
A visszacsatolás pozitív, de nem fog begerjedni, mert a differenciálfokozat a VAS fokozatot egy hibás fóliavezetés miatt nem fogja vezérelni, ezért a kimenet a negatív tápra ül ki azonnal.
A végfok nyugalmi áramát a TIP-ek bázisai közé rakott 680 Ohm-on eső feszültségre bízta a tervező. Bár a VAS fokozat áramgenerátorában lévő BC546 ha termikusan együtt futna a meghajtó és végtranzisztorokkal, akkor nem futna meg a nyugalmi áram, de egyikkel sincs kapcsolatban, így csak a jóisten tudja mikor mekkora áram folyik a végtranzisztorokon. A visszacsatolást 60dB-re állította be a mérnök úr, de legalább a bemeneten ezt egy -15dB-es osztóval ellensúlyozta. Az öt pár végtranzisztort nem tudom mi indokolja, de ha a 2 Ohmos terhelés lehetősége, akkor a TIP-ek is megérdemeltek volna erősebb hűtést. De ez nem is annyira gond. De ilyen hibákat nem nagy vétek csinálni, mert olyan gyártók is hibáznak mint a SAL, az Ágota, az Elektrovojsz, a Vojszkraft, de még sajnálatomra a Marshall, meg az EBS is. Tehát fel a fejjel.
Sziasztok!
Hátha valaki már találkozott ezzel. Vettem egy PM350-est, az egyik oldal hibátlan, a másik oldalon a meghajtó részben volt elégve két ellenállás illetve hiányoztak az ide tartozó tranyók. Végtranyók jónak tűntek (később sikerült őket likvidálni valahogy). Kicseréltem az ellenállásokat és a tranyókat, de nem áll be a DC egyensúly, kiül a negatív táp a meghajtásra, így a kimenetre is. Másik erősítőből (szintén hibás) a vélhetően jó oldalról minden félvezetőt átraktam, a helyzet változatlan. Ellenállásokat átmértem, minden jónak tűnik. A csatolt rajzon a A ponton pozitív táp van, addig rendben. A B ponton +20V körül kellene lennie a jó oldal szerint, de itt már csak +2,5V van és melegszenek a 3,3K-s ellenállások. A D pontban negatív táp van a -1,25V helyett és akárhogy nézem, mérem, nem jövök rá miért. A válaszokat előre is köszönöm!
Szia! Q706 dióda nem zárlatos? Kéne Q708, 712 bázis negatív táphoz képest.
Szia!
D706 mérve jó, másikra cserélve is ugyanez a helyzet. Este megmérem amit kértél.
Kedves "ozpecs" és "tothbela"!
Engem az ilyen magyarázatok hidegen hagynak, nem érdekelnek. Normális gyártó nem ad meg olyan adatot, amit csak bizonyos esetekben tud az erősítője és nem folyamatosan. - Üdv!
Mire jutottál?
A végfok-részben is van tápkör, amit ellenőrizni kell, mert lehet ám gerjedés a végfokban, a zavaros táp miatt. Oszcilloszkópon mit látni? Üdv!
Akkor ma már csak nagyon hifiben van normális gyártó mert amúgy senki
Ha megnézed egy 1000W-os mélyláda hangszóróját (nem a gagyit, hanem valami rendeset), akkor annak a motorja akkora mint egy 1000W-os rezsó. Egy rezsó tíz perc alatt vörös izzásba jön, még egy hangszóró messze nem. Ha rezsót kell üzemeltetni egy erősítőről, akkor nyilván számolni kell azzal, hogy a pillanatnyi teljesítményigény megegyezik az állandósult integrált igénnyel. Ebben az esetben elvárható hogy ez kerüljön az adatlapra. De vélhetően nem ez a szándék.
|
Bejelentkezés
Hirdetés |















