Fórum témák
» Több friss téma |
Fórum » Kapcsolási rajzot keresek
Témaindító: Kallai Csaba, idő: Márc 11, 2006
Témakörök:
Üdv újra mindenkinek.
Tegnap amit felraktam nyáktervet, abban valóban sok hibát vétettem, akit érdekel annak felrakom a javított változatot alkatrész megnevezésekkel. Nem állítom hogy hibátlan, de sokkal jobb mint volt. A relé kimeneteit szándékosan kötöttem össze, nem volt még dolgom relével, ha a másik irányba húzna akkor szikével elvágom a felesleges vezetősávot.
Amúgy a régi - üvegházas - higanykapcsolóval 5...10A-t simán kapcsolhatsz.
A régi - lábon álló - villanybojlerekben a 2kW-ot kapcsolta a 15mm átmérőjű.
Sziasztok,
Aiwa nsx-s212-höz keresnék jó minőségű kapcsolási rajzot. Sajnos amiket találtam nagyon rossz minőségűek, kinagyítva nem lehet elolvasni rajtuk semmit.
Köszi, ez pont az a silány minőség amit én is találtam...
Sziasztok,keresnék Tunsgram TU-180 fényorgona kapcsolási rajzot.Köszi.
Háát, nekem jól olvashatónak tűnt, ennél sokkal rosszabbakból is dolgoztam már...
Üdv Janigel.
Még egyszer köszönöm a kapcsolást, végre beszereztem a relét, kipróbáltam dugdosós próbapanelon, tökéletesen működik, sőt még jobb is így hogy nincs állandóan behúzva, hanem csak akkor kapcsol amikor a higanykapcsolók nyitnak. Most hogy már tudom hogyan működik a relé, ennek megfelelően a nyáktervet is kijavítottam, ez már a végleges.
Ezért is vagyunk itt, hogy segítsünk egymásnak.
Szépen megtervezted a nyákot, gratula. Sok sikert a munkádhoz. Üdv minden jót janigel
Üdv!
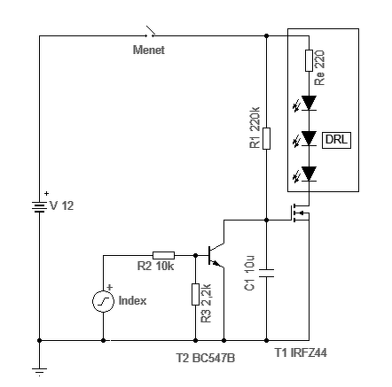
Az elképzelésem az, hogy az index burába lesz építve a nappali menet fényem melynek ha bekapcsolom az indexet ki kel kapcsolni és az index kikapcsolásakor vissza kel kapcsolnia. Bővebben: Link csatoltam egy videót amiben látszik mire gondolok. Na ehhez lenne szükségem egy kapcsolásra. elképzelésem szerint egy relével egy kondival és egy diódával meg lehetne oldani de ez elég kőkorszaki megoldás. Gondolom megoldható lenne tranzisztorral is de e téren tanácstalan vagyok. A segítséget előre is köszönöm!
Tudom jól, hogy egyáltalán nem szabályos. De szükségem lenne egy ilyen kapcsolásra.
Szia!
Hollandiában a kapcsolás felét használják. A menetfénynek az a része marad fenn ami az index irányát jelenti. Tehát két relé a menetfénynek. Te fordítva, azt veszed le amelyik a kanyarodási irány, s ráadod az irányjelzőt. Váltórelé- NO NC. A COM megy az égőre. Mindennek kéne hogy meglegyen a helye.
Azt hittem, hogy az irányjelző állítja le a menetfényt és késleltetve visszakapcsolja.
Én is erre gondoltam. Sok autónál láttam már ilyet, hogy lekapcsol a menet fény azon az oldalt ahol bekapcsol az irány jelző majd kis késéssel vissza kapcsol az irányjelző kikapcsolása után.
Üdv Mindenkinek!
Keresem a PSL 90/125 M típusú akkumulátortöltő kapcsolási rajzát. Ha valaki tud valami használható linket vagy forrást azt nagyon megköszönném. Megfelelne a digitális változat is, ha valakinek esetleg a birtokában volna. Üdvözlettel!
Sziasztok!
NSA210 kapcsolási rajzot keresek! Üdv!
Üdv mindenkinek.
Janigel, elkészült a relés elektronika a fénycsőmeghajtó vezérlésére, viszont dugdosós próbapanelon nem rázogattam, így bele sem gondoltam hogy mennyire sűrűn fogja kapcsolgatni a tápfeszültséget. A kérdésem az lenne, hogy a panel áttervezése/újramaratása nélkül, lehet-e beletenni olyan 2-3 másodperces késleltetést, hogy ne reagáljon annyira gyorsan amikor eldöntöm valamilyen irányba? Itt egy kép a kész panelról, a fénycső meghajtó részét még nem építettem bele.
Ahhoz hogy segítsenek fel kellett volna tenni a kapcsolási rajzot is.
Íme erről van szó. PDF fájl igor4122 problémája a következő : Van négy db. dőlés kapcsoló sorba kötve. Amíg valamelyik nem bont, addig a relé nincs meghúzva. Ha eldől valamelyik, akkor a relé meghúz és kikapcsol egy lámpát. Nos, ezt a kikapcsolást akarja Ő késleltetni 2-3 másodpercnyi idővel. A hozzászólás módosítva: Okt 15, 2019
Bocsánat.
Mivel a dőléskapcsolót az öntől kapott kapcsolási rajz alapján készítettem el, nem hittem hogy szükséges lenne nekem is feltöltenem ugyanazt a rajzot. De igen, valóban ezt szeretném, úgy ahogy leírta.
Hello! Talán így lehetne a "fájdalommentesen" átalakítani.
Bíztam benne, hogy proli007 megoldja.
![]() Ezért írtam le a "problémádat", hogy Ő is megértse. ui : proli007 a legprofibb, benne lehet bízni. Ő a mi támaszunk.
Sziasztok,
Olyan 10-12V DC-ről működő kapcsolást keresek ami periódikusan kb. fél másodpercre kiadja a tápfeszültségét és 500mA-el terhelhető is. A "nulla" periódusa pedig viszonylag tág határok között változtatható (olyan 5 másodperc és 1perc között). Köszönöm.
Hello! Tessék! A 0,5sec az R3-al állítható be, az 5..60sec szünet pedig a P1 potival. Jelenleg a poti a minimumon áll. Az Rt az nem kell, az imitálja azt amit kapcsolni szeretnél.
Apró hibája, hogy a 2...4V os Ugs miatt a kimeneten jóval kevesebb lesz a tápfeszültség.
Szia,
Köszönöm szépen. Kérdés: -Amire dolgozik az egy 30ohm belső ellenállású solenoid, nem kell vele párhuzamosan egy diódát tennem mint ahogy a relék behúzó tekercsével szokás? Köszönöm. A hozzászólás módosítva: Okt 17, 2019
|
Bejelentkezés
Hirdetés |













