Fórum témák
» Több friss téma |
Fórum » Csöves erősítő készítése
Ne feledd betartani a fórum viselkedési szabályait, és a topik megmaradásának feltételeit. [link]
A téma átmenetileg fagyasztva lett, hozzászólni nem tudsz!
Ez a kapcsolás így nem ok, osztott katódellenállás kell, vagy elé egy DC csatolt fokozat.
Fordítva szokták ezt csinálni, tehát megtervez az ember valamit szimulátorban, gyúrogatja napokon heteken át, és ha ott jól működik, akkor nekiáll a valóságban is megépíteni. Nem tudom, hogy a kész példánynál mit lehetne még jobban méregetni a szimulátorban, ráadásul az ott van előtted, csak rá kell biggyeszteni a műszereket.
Mivel trafót szerintem egyedül a multisimmel lehet értelmesen szimulálni, mutatom annak a csőkészletét, csak azt tudom betenni amik ott vannak. Trafóhoz meg természetesen minden adat kell, menetszámok, induktivitás értékek, szórások, mert ezek nélkül csak sötétben tapogatózik a szimulátor is.
Elsőre mérd az eredeti értékekkel, végcsövek nélkül.
A hozzászólás módosítva: Okt 23, 2019
Annak a GU SE-nek én is majdnem nekiálltam, de én nem küzdöttem volna soros kondikkal meg fojtóval, hanem lejjebb vittem volna 400V alá a tápot, 400V-os elkót bárhol kapsz, és betettem volna azt a fetes késleltetős stabilizátort amit egyébként Ágoston úr is ajánlgat. Az enyémben is olyan van.
Megcsinaltam. Most osztonak 330k, 50k poti van benn, ami ugy a felenel all, szoval kb 20k vezerli most a racsot. A vegcso szimmetrizalo szart kidobtam belole, eleg szimmetrikus a vegcső. 1.66mA anodaram kulonbseg van koztuk.
Amig nem volt PC-s tervező program hogyan hozták össze a csöves erősítőket?
![]() A műszerparkommal én végigmértem a fejlesztés során a no NFB 6528 PP triódást, de itt többen NEM hitték el a mérések adatait és a betett oszcillószkópos négyszögjelet. Topiktársunk deszkamodell PP triódása ideális mérési alany lehetne. Ezért kérdeztem rá, hogy a hitetlenek megnyugtatására lehetséges-e a szimuláció? TJ.
20kHz négyszög a két kimeneten, amit említettem. Ez a kapcsolás..
Ha osztott katodellenallast teszek, akkor elcsuszik a dc munkapont. Ugyan anodellenallas asszimetrizalassal visszahuzhato az anodfeszultseg szint, de a munkagörbe már máshol lesz. Tehát szimmetrikus biztosan nem lesz.
Ez a kapcsolásod hibás, ezért nagy a két kimenet feszültsége közötti eltérés.
Fentebb javasoltam hogyan módosítsd. Csatolt rajz csak útmutató, csövedhez kell átméretezni.
Szia!
A Rádiótechnika újságban tíz éves a GU50SE címmel jelent meg egy írás, és ott említi Ágoston úr, hogy elegendő a 250V 680µF-os kondik sorba kötve. Akkor most elegendő 250V-os kondi, vagy inkább legyen 400V/db sorba kötve? 500V-os kondit nagyobb kapacitással eléggé húzós áron lehet beszerezni, azt inkább hagyom, ha úgyis megoldható ahogyan az újságban le van írva.
Katódba kell egy munkapontot beállító ellenállás és egy munkaellenállás, aminek értéke 10-15k.
Vagy DC csatolva, egy fesz erősítő előtte.
Ha javasolt kapcsolás szerint csinálod nem lesz ilyen gondod.
Válaszgombot kéne használnod, akkor könnyebben menne a társalgás.
1k szinusz és 20k negyszög a vegcsövek racsain:
Köszi, így is látható az osztó miatt vágás, frekvenciaátvitel nem azonos a két kimeneten.
A hozzászólás módosítva: Okt 23, 2019
20k a vegcso racsain, de a vegcsovet eltavolitva a foglalatbol:
Azota modositottam is picit. Most 180+15+25Kpoti van azon az ágon. Kétségtelenül igazad van, az egyik ágon 1usec korul van a felfutas, a masikon 4usec körül.
Eredeti értékekkel még nagyobb különbség lett volna. Ezért említettem az értékek módosítását.
Az eredeti 6528 PP triódás kapcsolásban több lépés is történt ennek a problémának a kiküszöbölésére:
- kis impedanciás meghajtás az osztóról (<10k) - nagyfrekvenciás trióda használata - a bemenő cső anódját terhelő szórt kapacitások csökkentése (szekunder tekercs bekötése) TJ.
Igen, ott nincs is probléma ezzel. sutemenyx kapcsolásán viszont problémásnak éreztem nagy impedanciás osztót, szerintem ebben egyetértünk...
Megnéztem, ez a "régebbi verzió" a 6N6P meghajtással.
Nézegettem én is annak idején, de inkább az ECC82 csővel tervezettet építettem meg. Elsőre Neked is az új verziót javasolnám, az ECC82-es meghajtással, ezzel nem nagyon nyúlsz mellé, és az anódtáp is alacsonyabb.(320V) Ehhez táp kondik is könnyebben beszerezhetők. Az anódtápot annó egy fojtó helyett kettővel építettem meg,(mindkét csatorna számára külön fojtó,és szűrőkondi) mellékeltem a skiccet. Kondikra visszatérve, első körben próbáld meg a "kommersz" kondikat, aztán később, ha úgy látod, úgyis majd cseréled. A fotókon pár kommersz kondit látsz, nem rosszak ezek sem, de nem ez a csúcskategória. A tápegységre fordíts nagy figyelmet, legalább annyit mint a végfokra. A fojtó minősége nagyon számít, jó mag, jó huzal, nem árt kicsit nagyobb áramra tervezni. (Én 200mA-ra méreteztem csatornánként.) Sok sikert az építéshez!
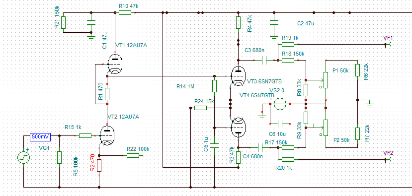
Köszi a segítséget, én ezt akarom megépíteni, mellékelve a rajz. A kapcsolási rajzon C6-tól C9-ig látható kondik, ide kellene a 250V 680uF, a leírás alapján.
Csak annyi lenne átalakítva, váltóval lenne fűtve a 6,3V-is. A hozzászólás módosítva: Okt 23, 2019
Értem.Akkor használd a rajzon látható értékeket.
A két kondi soros kapcsolása esetén elég a 250V-os feszültségtűrés. A feszültségosztó ellenállásokra ügyelj, jó minőségű, inkább túlméretezett legyen teljesítményben. Rengeteg róla a cikk, olvasgass.. Elektroncső Pechman fórumtárs cikke
Most ebben a felallasban 10k korul van a masodik fél rácsmeghajtasa. Megneztem az ecc82 adatlapjat, ott szinte egy renddel kisebb kapacitasok vannak. Hegesztek egy noval-oktal atalakitot, kiprobalom benne azt a csovet.
Viszont sikerült találnom 400V-os kondikat, ha azt tenném be a 250V-os helyett, gondolom nagy bajt nem csinálnék? Kapacitásuk egyforma 680µF-osak.
A frekvenciaval sajnos valoban asszimetrizalodik rendesen:
Kérdezd meg a még élő öreg mérnököktől.
![]() Ezt mondom, leírod nekem az adatokat, én meg berajzolom az egészet a szimulátorba. Viszont mivel én leginkább kapcsolóüzemű trafókkal foglalkoztam, csöves kimenőkkel meg fojtókkal soha az életben, így ezeket az adatokat nem tudom az ujjamból kiszopni (ha SMPS trafóé kellene azt ki tudnám). Utána ha működik ahogy kell, felrakhatok ide bármilyen mérési eredményt, de akár a fájlt is, amit aztán (a szoftver birtokában) bárki méregethet, szimulálgathat otthon kedvére. A hitétől senkit eltéríteni nem lehet, mérési eredményekkel sem, de nem is kell. Ezért nem kell hinni, inkább meg kell hallgatni. Ha én is elhittem volna a sok sületlenséget ami le van írva a világhálón csöves témában, akkor elköltöttem volna már egymilliót alkatrészekre, és lehet hogy még mindig nem lenne csöves erősítőm... Az egyik legnagyobb ilyen ökörség amit olvastam, hogy azért kell valami klasszikus PP-t építeni, mert az mentes a csövesek és a tranyósok hibáitól is, és csak azok előnyeit ötvözi. Hogy ez mennyire nem így van, hanem épp ellenkezőleg, azt bárki tudja, aki halott már életében legalább 1 értelmes tranyós, meg 1 értelmes SE-t. Az ilyen PP egy kompromisszum, se azt nem tudja amit egy jó tranyós, és se azt amit egy jó SE.Tehát lökjed az adatokat és berajzolom a szimulátorba. |
Bejelentkezés
Hirdetés |






















Hogy ez mennyire nem így van, hanem épp ellenkezőleg, azt bárki tudja, aki halott már életében legalább 1 értelmes tranyós, meg 1 értelmes SE-t. Az ilyen PP egy kompromisszum, se azt nem tudja amit egy jó tranyós, és se azt amit egy jó SE.