Fórum témák
» Több friss téma |
- Ez a felület kizárólag, az elektronikában kezdők kérdéseinek van fenntartva és nem elfelejtve, hogy hobbielektronika a fórumunk!
- Ami tehát azt jelenti, hogy a nagymama bevásárlását nem itt beszéljük meg, ill. ez nem üzenőfal! - Kerülendő az olyan kérdés, amit egy másik meglévő (több mint 17000 van), témában kellene kitárgyalni! - És végül büntetés terhe mellett kerülendő az MSN és egyéb szleng, a magyar helyesírás mellőzése, beleértve a mondateleji nagybetűket is!
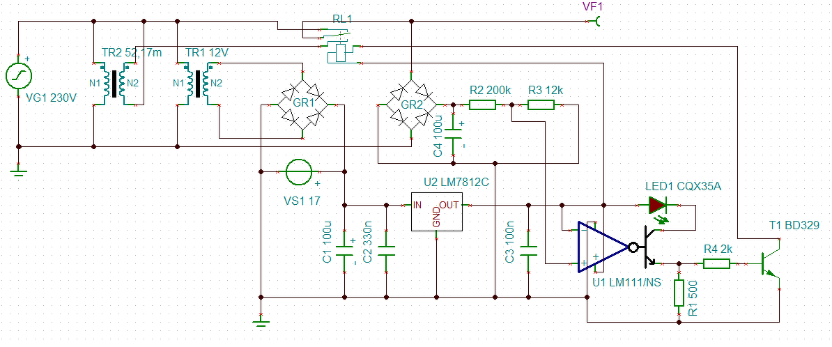
Még nincs kész teljesen azért nem akartam felrakni, de gondolom azért érthető? Ez még csak vázlat.
Nem egyszerű, de megoldható. A 12V-ot egyenirányítod, szűröd. Mivel elválasztott lehet közösíteni a hálózat egyenirányított feszültségével, hogy akár több, vagy kevesebb legyen a kimenő feszültség. DE! A hálózati feszültség jelen van rajta, a földhöz képest. Tehát nem kicsit ráz.
VESZÉLYES! Ha biztonságra törekszel a hálózatot is le kell választani. A teljesítmény igényektől függően két 12V-os transzformátor megoldhatja. A hozzászólás módosítva: Nov 18, 2019
Köszi, értem. Úgy gondolom, hogy egyenirányításkor ugye a dióda a szinuszhullám negatív-pozitív periódusait szétválasztja feszültségtől függetlenül. A negatív periódusoknál az amplitúdó -325V. Ha ezt összekötöm a trafó 12V-os szekunder feszültség egyenirányított (szintén földpontjával), akkor tényleg rázhat az rendben van, (nem akarom fogdosni
, de a fázis a szekunder fázisa.A kérdés, hogy mekkora lesz így a feszültség a 7812-n?
A két 12V-os transzformátor sajnos nem megoldás, mert figyelni kell a hálózati feszültséget. Az áramkör lényege, hogy figyeli a hálózati feszültséget és ha leesik 210V alá, akkor megnöveli 12V-al. Eddig jutottam még csak a kapcsolással eddig, persze a cél még hogy ha a feszültség eléri a 230V-ot akkor kapcsolja le a plusz trafót.
Köszi a javítást.
Arra gondolsz, hogy a kapcsolók relét kapcsolnak? Valóban érdekes a földpotenciálon levő fázis . Földpotenciálon levő váltófeszültség már jobban hangzik.
Nem lenne jobb, ha a Tr1 ( külön egyenirányított és szűrt ) szekunderét figyelnéd inkább és ha az csökkenne 210/230 * x értékre, ugyanúgy kapcsoltatnál? Az "x" a 12 volt tényleges értéke..
Igen, igazad van, ez is megfordult a fejemben utólag, köszi. Még egy kicsit filózgatok rajta.
A rajzon látható módon a GR2 egyik diódáját rövidre zárja az összekötés. A GR1 negatív pontjára rajzolt "földelést" hagyd el.
A GR2 váltó oldal bekötése nem lesz jó helyen a relé morze után ... így szerintem ki-be fog kapcsolgatni.
Hello! Nem arra gondolok. Hanem amiről Te írtál, az az első változat lenen, ami helytelen. A második változat a helyes kapcsolás. (A Led-es lámpánál pedig a második változatnál, a két egymás mellet futó összekötő vezeték között kialakuló kapacitás okozza a Led-ek halvány világítását.)
Nem zárja rövidre amit mondasz, mert a VG1 230V-os feszültséggenerátor nincs földelve a valóságban csak a program igényli a z egyik pólus földpotenciálját. A gyakorlatban az a hálózati feszültség NULL vezetője, a másik meg a fázis. Persze gyakorlatilag a NULL vezető le van földelve, de a trafók szekunder oldal egyenirányítás utáni föld pontja nem kapcsolódik a valódi földponthoz, így nem alakulhat ki földhurok.
Szerintem a két Graetz híd "negatív" GND pontját össze lehetne kötni ha a trafók szimmetrikusan vannak a hálózatra kötve, vagyis mind a két szekunder oldali indukált feszültség fázisban van. Ebben erősítsetek meg hogy jól gondolom-e, vagy van valami amit esetleg nem veszek figyelembe.
Igen, jó a meglátás
.Ha leesik a feszültség 210V alá akkor bekapcsol a komparátor, ezzel megemeli a feszültséget 210V fölé és már ki is kapcsol. Aztán persze kezdődik minden elölről. Még nincs kész a rajz ez még csak vázlat. A lényeg hogy ha bekapcsolt, vagyis megemelte a feszt. akkor addig hagyja rajta a plusz trafót amíg el nem érte a hálózati feszültség (ingadozás függvényében) a 230V-ot. Ha ez megvan akkor utána már lekapcsolhat. Na ezen dolgozom még egy kicsit, csak sajna nem sok időm van mostanában. De a kérdés még mindig nyitott. Össze lehet-e kötni a két trafó GND-jét?
A feszültségfigyelést a relé elé kösd, a 230 V-ra, amit figyelni akarsz.
A probléma fő forrása az, hogy a hálózati eszközök nem nagyon szeretik az ilyen kapcsolgatást, különös tekintettel a kapcsolóüzemű tápegységgel rendelkezők.
Tényleg, igazad van, köszönöm. Egy probléma megoldva
.Egy fagyasztógépnek akarom biztosítani ezzel az áramkörrel a normális feszültségtartományt. Amúgy, miért nem szeretik a kapcsolóüzemű tápegységgel rendelkező gépek/eszközök az ilyen kapcsolást? Hiszen azoknak is csak próbálnám egy bizonyos tartományban tartani feszültséget ami nekik jó. Vagy a hirtelen feszültségemelkedésre gondolsz?
Nemrég valaki már megválaszolta ezt a kérdést de most nem találom.
Az átkapcsoláskor lesz olyan időtartam, amikor a relé mozgóérintkezője nem kapcsolódik sehova, lévén mechanikus szerkezet. Ezen időtartam alatt a tápegységben lévő kondenzátor merül, a tápegység "felpörgeti" magát, hogy a kimeneti feszültséget biztosítani tudja. A relé mozgó érintkezője ismét kap feszültséget, a felpörgött tápegység bemenetén hirtelen megjelenik a nagyobb feszültség... Valami ilyesmi magyarázat volt. Konrétan nem tudom hogy ez így megállja-e a helyét de az viszont biztos, hogy ahol sűrűek a feszültségingadozások, sokkal gyakrabban romlanak el az ilyen tápegységek, főleg akkor, ha terhelés alatt van ilyen rövid kimaradás.
Értem, köszönöm.
Bár szerintem egy kapcsolóüzemű tápegységnek kötelezően automatikusan le kellene szabályoznia akár a spontán feszültséglökéseket is, de a feszültség ingadozásokat mindenképp. A kimenet előtt kellene lennie egy feszültség stabilizátornak, aminek van egy bemeneti feszültség tartománya. Hogyha a hálózati feszültség a megfelelő tartományban ingadozik (210-230V), akkor a stabilizátornak is tűrnie kell és a kimeneten stabilan biztosítania kell az állandó kimeneti feszültséget.
Sziasztok!
Előre is elnézést a modiktól, hogy ide írok, csak a megfelelő topik eléggé halottnak tűnik. Ha nem maradhat szedjétek le, nem fogok megsértődni. Adott egy CD meghajtó aminek az előlapján van analóg kimenet. Play gomb nincs rajta, de ha lehetséges működésre szeretném bírni. Azzal tisztában vagyok, hogy nem elég két tűt összeérinteni, hogy elkezdje a lejátszást, mivel packet-ekben kommunikál "normális esetben" a géppel. Mikrovezérlővel nyilván megoldható, de most nem célom azzal foglalkozni. Valahol olvastam, hogy lehet kapni erre a célra kész eszközt, amit csak rá kell dugni és mehet. Ha valóban létezik ilyen, mi a neve?
Ez így rendben is van. Ami nincs, az az átkapcsoláskori teljes kiesés. A relé nem tud nulla idő alatt átvátani egyik pólusról a másikra. Itt nem 210 - 230 ugrásról (netalán viszonylag lassú változásról) van szó, hanem 210 - 0 - 230 ugrálásról.
Az a téma éled fel, kerül előre, amelyikbe írnak. Halott, kihalt nincs, csak forgalmasabb (többeket érdeklő).
Kis segítséget szeretnék kérni ! Adott két kvarc kristály melyek 6MHz-sek, de a két utolsó szám nem egyezik. Mit jelentenek azok a számok és lehet-e helyettesíteni az egyiket a másikkal? Fájlokat csatoltam. Minden segítséget, építő hozzászólást köszönök!
A két utolsó szám valószínűleg valamilyen gyártási kód.
Lényeg a "6.000" szám, az adja meg a frekvenciát: 6000 kHz.
Szervusztok!
Vettem egy ilyet: https://www.hestore.hu/prod_10035533.html , és egy ilyet: https://www.hestore.hu/prod_10035613.html Azt szeretném megkérdzni Tőletek, hogy öösze lehet ezt a két modult úgy kötni egy led diódával , hogy arduino nélkül műkodjön, mint mozgasérzékelő? dc 12V. Köszönöm!
Szia! A PIR szenzor egy tranzisztoron keresztül sokmindent meghajthat. Ledet is. Azt nem értem, hogy gondolod a mindkét eszközt. Ha a PIR kimenetére akarod kötni a monostabilt, kell egy tranzisztor vagy optocsatoló közéjük, ami a 12 V-ot kapcsolja a monostabilra. Arduinó szükségtelen.
Ezt megcáfolom.
Valamit félreértesz. Ha be bejelölted a topikot értesítésre, A jobb felső sarokban meglátod, mihez szóltak hozzá. A baloldali lista akkor változik, ha újra töltöd a weblapot.
Akkor nézz be a "3~ú motor (vezérlése)" témába.
Sziasztok!
Kezdőként szükségem lenne egy kis segítségre egy 30 A 75mV söntöt szeretnék csatlakoztatni egy Ilyen digitális feszültség és ampermérőhöz Egy 12V 30A- tápegységet szeretnék ezzel figyelni egy házi készítésű 3D nyomtatón. Találtam hozzá ugyan bekötési rajzot, de erősítsetek meg hogyha a kép alapján beszerelem akkor biztos hogy pontos lesz a mérés? Továbbá a digitális kijelző hátoldalán van két potméter amivel finomhangolni lehet a pontosságát a műszernek. Mi is lenne ennek a pontos metódusa?
Az a műszer amit vettél, már tartalmazza a söntöt, nem lehet hozzákötni másikat. Az általad mellékelt kép egy típusú műszert mutat de ezek valójában nem egyeznek. Ebben a videóban: YouTube az illető 0:29 -nél megfordítja a műszert. Látszik, hogy a sönt abból hiányzik, külső, nagybb sönt való hozzá.
A videót ne nézd tovább, nagy butaságokat csinál. |
Bejelentkezés
Hirdetés |





, de a fázis a szekunder fázisa.





