Fórum témák
» Több friss téma |
Mielőtt kérdezel, a következő két dolgot ellenőrizd!
I. A helyes tápfeszültségek megléte.
II. A kimeneten van-e egyenfeszültség.
Élesztés.
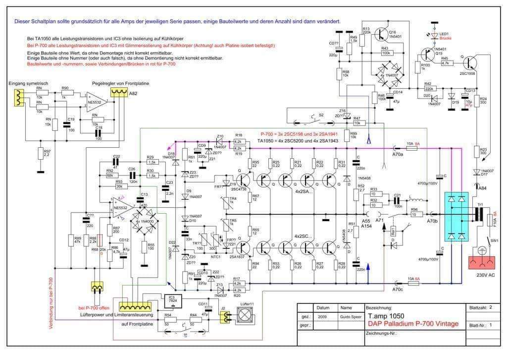
Kezdek belefáradni, nem tudok úgy hibát keresni, hogy nem látom át a kapcsolási rajzot, a topológiát.
Lehet eleve nem is jó helyen teszem fel a kérdéseim, ezért sem kapok választ. Ha rossz helyen vagyok, kérem igazítsatok útba! Az eredeti rajzot próbáltam letisztítani a sallangoktól, hátha világosabbá válik a topológia, de nekem nem sokat segített. Azért fel teszem ezt is, csak ezen nem olvashatóak már az értékek. Van még egy garnitúra tranzisztorom, de egyelőre nem merem betenni, mert nem tudom, hogyan védjem meg őket probléma esetén. Ha a hibás oldal végtranzisztorait nem teszem be, attól még a másik oldal lepróbálható? Szeretnék mérni tápfeszültségeket az OPA-n és az NJM13700 táplábain. A segédtáp részben (azt hiszem az az) az R38B poziciószámú 3,3K 2W nagyon forró lett el is színeződött. Kérem aki tus segítsen! A hozzászólás módosítva: Nov 25, 2019
Szia! A terheletlen, vezérlés nélküli csatorna tönkremenetelének legvalószínűbb oka a gerjedés. Lehet korábban sem volt makulátlanul stabil és az alkatrészek cseréje rontott a helyzeten, de számos más tényező is közrejátszhatott.
Ilyen készülék javításához csaknem nélkülözhetetlen az áramkorlátos labortáp és az oszcilloszkóp.
Van mind a kettő: 2x50V labortáp és oszcilloszkóp is, csak aki a kezem vezesse, az nem akadt még
![]() Persze a 2x50V ide lehet kevés... A hozzászólás módosítva: Nov 25, 2019
Örömmel segítenék, ha időm engedné, de azzal most elég rosszul vagyok eleresztve.
Először is próbáld ez alapján értelmezni a topológiát. Másodszor: ne feledkezz meg a végtranzisztor beültetését megelőző eljárásról. Bázis-emitter között tekintélyes ellenállás van, pár-száz Ohm terheléssel vígan járathatod és persze a szkóp legyen rajta!
Megértem hogy kevés az időd, hisz önzetlenül segítesz mindenkinek, tisztelünk is érte, nem beszélve a szakértelmedről!
És ügye ott van a munkahely és a család is. Idézet: „ne feledkezz meg a végtranzisztor beültetését megelőző eljárásról. Bázis-emitter között tekintélyes ellenállás van, pár-száz Ohm terheléssel vígan járathatod és persze a szkóp legyen rajta!” Tehát végtranzisztorok nélkül is feszültség alá helyezhetem, csak a hangszóró helyére rakjak néhány 100 ohm-os ellenállást terhelés gyanánt?!? A hozzászólás módosítva: Nov 25, 2019
Feszültség alá helyezheted végtranzisztor nélkül. Elvégezheted a kimeneti egyenfeszültség és a várható végtranzisztor B-E feszültségek ellenőrzését.
A hangszóróval soros ellenállással clip-ig is járathatod, a szkóp megmutatja van-e bármi deviancia a szinusz (1kHz) átvitelében. Talán az szokatlan, hogy a kimeneti jel a táp középpontján jelenik meg, de hát ez valójában a végtranzisztor emittere, csak feszültségeltolással. Mérned kell, hogy vezérlés nélkül kimenethez (testhez) képest szimmetrikusra áll-e be a pozitív és a negatív tápfeszültség. Szerk.: mellékelem a rajzot pdf-ben, hogy élvezhető legyen. A hozzászólás módosítva: Nov 25, 2019
Köszönöm a válaszod, most már merek tovább lépni. Otthon elvégzem a feszültség méréseket, és ha rendben lévőnek találom holnap "megszkópolom" idebent a munkahelyemen.
Köszi, ez a rajz nekem is meg van
. ezzel birkózok.Biztatásodra be mertem kapcsolni a készüléket a hibás oldal végtranzisztorai nélkül. Még egyszer ellenőriztem a jónak vélt oldal működőképességét és rendben találtam, szól. Ellenőriztem a segéd tápfesz.-ek meglétét (a rossz oldalban korábban forrósodott az egyik zéner munkaellenállása), de most mindent rendben találtam (+/-14,7V). Kimeneten a DC: jó oldalon -220mV, a hibás oldalon -73mV és folyamatosan csökken, öt perc elteltével már csak kb.: a felét mértem mindkét oldalon. Bázis-emitter feszültségek: Q3B és Q4B tranzisztoroknál (PNP): 549mV Q6B és Q7B tranzisztoroknál (NPN): -552mV Fekete mérőcsúcs a bázisokon. Holnap megejtem a szkópos vizsgálatot.
A táp szimmetriát is mérd meg?
A végtranzisztor B-E feszültséget egyelőre vedd kicsit lejjebb, 500 mV-ra az SVR1 jelű trimerrel. A rajzot azért tettem fel, hogy más is be tudjon kapcsolódni a beszélgetésbe, a korábbi ábrák alig olvashatóak. A hozzászólás módosítva: Nov 25, 2019
Szevasztok,
egy LAX12DA erősítő kapcsitáppal küzdök, a kiégett feteket kicseréltem, a meghajtó ict IR21153 és a gate ellenálásokat +diódákat is de sajna nem indul... Ha valakinek van rajza, kérem segítsen...
A rajzot feltettem még ITT az elején. Biztos csak elkerülte a figyelmed.
A táp szimmetriával szerintem nincs gond: V++A : 70,2V V--A : -69,9V V++B : 70,2V V--B : -69,7V Érdekes módon idebent (munkahelyemen) beindítva újra rámérve a B-E feszültségekre egységesen 485mV és -485mV-ot mértem PNP és NPN oldalban is. Nem kellett állítani a trimeren. A hozzászólás módosítva: Nov 26, 2019
Sziasztok. Egy stk4152 II szeretem volna kiváltani . Tda 7294 el. Viszont amint be kötöm a tda 9294 es ic re a jelet gerjedni kezd az egész. (Külső jelel üzemel szépen) Nem értem mert lessz földhúrok ) mellékelek egy pár rajzot. Hátha valakínek van ötlete. És ez egy philips type:70fr9010 készülék lenne.Bővebben: Link
Előre is köszönöm a segitséget
Rákötöttem az oszcilloszkópot a kimenetére. 1KHz, 1V jelgenerátorról a bemenetére.
Semmilyen jeltorzulást nem látok a szinusz jelen.
Szia! Esetleg nem a 100 Hz-es búgás helyett írtál véletlenül gerjedést? Annak az elhárítására ott az E_2 tervem.
Most próbáltam.
A CLIP LED felgyúldásakor az alábbi jelalak torzulást figyeltem meg (Foto_1). Nem az alja vagy a teteje koppan be, hanem "csámpás" lesz. A LED kigyúladásáig makulátlan a szinusz. Jó ez így?? A hozzászólás módosítva: Nov 26, 2019
Szükséges kiigazítás!
Az előző fotón nem 1KHz-es színusz látható, hanem 30KHz-es A most csatolt fotón látható szinusz az 1KHz. Itt csak az alját kezdi vágni. Ez a torzulás figyelhető meg 25-30KHz-ig, efelett már a fentebbi kép van klippeléskor.
SVR2, SVR3-mal tudod a szimmetriát beállítani, de csak óvatosan tekergesd, mert az a túláram védelem is egyben.
Holnap kap skopot. Ki fejtenéd bővebben ?
Az eddigi eredmények teljesen normális működést mutatnak.
A korábbi próbánál nem érhetett valami össze aminek nem kellett volna a munka hevében? Érdemes lenne még a meghibásodott végtranzisztorról lepattintani a műanyag borítást, lássuk hányadán állunk az eredetiséggel Bővebben: Link.
Gerjedésről akkor beszélünk, ha az erősítő oszcillátorként működik. Leszámítva egy-két marginális esetet a gerjedés frekvenciája a hallható hangoknál jóval szaporább, csak a megnövekedett áramfelvételt észleljük.
Ez így is van. Amint rákötöm a jelet. Parázslik az izzó. Gerjed.
Korábbi próbánál sem ért össze semmi, mindössze annyi volt, hogy terheletlen volt a kimenet és a bemenete sem volt lezárva, kb.: 20% hangerőn volt a hangerő potméter. Ebben az állapotában, piszka nélkül, öt perc után felgyúladt a Clipp LED.
Viszont tanácsodra, belekukkantottam a tok mögé és elkeserített a látvány! Az igazán nagy gond, hogy a tranzisztor párokat (PNP, NPN) egy eladótól vettem (tehát úgymond párban). A működő oldalban is cseréltem a végeket, ott még bírják valamiért ezt a párosítást. A második fotó azért készült, hogy láttassam, a hátsó fém lap is kettő darabból van. Egy amin tulajdonképp a kollektor kivezetés van, az réz és egy, amin a lapka van. Na az vas (kétségtelen olcsóbb így). A hozzászólás módosítva: Nov 27, 2019
Már az előzőhöz nem tudtam odaírni:
tokroncsolás nélkül megállapítható, ha vonzza a mágnes a tranzisztort az már jó eséllyel hamisítvány!
Akkor a gerjedéssel, túlvezérléssel árnyékra vetődtünk.
Siralmas a megbontott tranzisztor látványa, de vigasztaljon, nem használat közben hozott szégyent a fejedre
Jelezd, ha megnézted szkóppal! A gerjedés amplitúdóját és a frekvenciáját is írd meg.
Volt még egy garnitúra, más forrásból származó szett tranzisztorom (ez legalább nem tapad a mágnesre!), erre cseréltem a végeket.
Bekapcsoltam és siker, működik mind a két oldal. Remélem intenzív járatás mellett is meg fogja állni a helyét ez a szett. Köszönöm a segítséget Neked, és aki még hozzászólásával segített!
Rendbe. Most kicsit félre tettem. Mivel fel mérgelt a dolog.
Erre egy picit szeretnék visszatérni felmerült pár kérdés bennem mielőtt élesztenék. A második pár mje t tegyem valami hűtőlemezre míg a segédellenálásokon beállítom a vr 2 vel nyugalmi szabályzótrimmerrel a 3-4 v feszültségesést, és a magasabb 4-5 v ot? Élesztés idejére labortáp hiányában ugyanúgy legyen soros izzó, majd utána izzó nélkül is végezzem el a beállítást?
A 10-47k ellenállás elég ha 0.25w os? A végleges tápegység egy +-70v os smps lenne. Segédfeszültségekkel. +- 15v 1A terhelhetőséggel megosztott gnd vel szimm, és +12v aszimmetrikus 0.5A terhelhetőséggel és elszeparált gnd vel.... Esetleg szkóppal nézzek valamit? Mert akkor csatolok képet arról is... Közben újabb kérdés merült fel bennem kell e külön kiépítsek a tápegység után még puffermezőt vagy elég ami rajta van szűrés?... Utóbbiban nem vagyok teljesen biztos... A hozzászólás módosítva: Nov 29, 2019
Szia! Nagy segítség lenne, ha nem kéne visszakeresnem a kapcsolást. Kérlek adj hozzá egy linket, ez azt is jelenti, hogy ne töltsd fel újra a HE-ra, mert bizonyára fent van már párszor, illetve a fájlmegosztó oldalakat is kerüld, mert azok egyikét sem merem megnyitni. Elégszer ráfáztam már ahhoz, hogy a hideget is fújjam
![]() A hivatkozott alkatrészek pozíciószámát megadva nem kéne tippelgetnünk, melyik tranzisztorra, vagy ellenállásra gondoltál éppen. A táptól-tápig 140 V tápfeszültség bizonyos helyekről eleve kiszoríthatja a 1/4 W-os ellenállást, illetve egyenként számolandó az üzemi disszipáció. A kiszemelt tápegységről tudnunk kéne a csúcsáram korlátját, mert ott megáll az élet, nem úgy mint a trafónál, ahol a névleges áramterhelhetőséget akár 30-szorosan is meghaladhatjuk rövid időre. Pont emiatt véges a kapcsoló-üzemű tápok kimeneti pufferelése, mert maga a puffer-töltés árama is korlátozás alá eshet. A szikár adatok azt mutatják 500 W és ±70 V esetén, hogy a tápegység 3 A-rel terhelhető mindössze, ami arra elég, hogy egy 4 Ω-os hangszóróra 18 W-ot juttassunk. Csak olyan tápba fektess pénzt ami a ±70 V mellett 18 A/ 4 Ω, vagy 9 A/ 8 Ω csúcsáram leadására képes, mindez persze csatornánként értendő. |
Bejelentkezés
Hirdetés |














