Fórum témák

» Több friss téma
Fórum » Elektronikában kezdők kérdései
- Ez a felület kizárólag, az elektronikában kezdők kérdéseinek van fenntartva és nem elfelejtve, hogy hobbielektronika a fórumunk!
- Ami tehát azt jelenti, hogy a nagymama bevásárlását nem itt beszéljük meg, ill. ez nem üzenőfal!
- Kerülendő az olyan kérdés, amit egy másik meglévő (több mint 17000 van), témában kellene kitárgyalni!
- És végül büntetés terhe mellett kerülendő az MSN és egyéb szleng, a magyar helyesírás mellőzése, beleértve a mondateleji nagybetűket is!
Lapozás: OK   3390 / 4057
(#) proli007 válasza Epu2 hozzászólására (») Dec 19, 2019 /
 
Hello! Ez egy aksi szulfátmentesítő akar lenni, ami rángatja az aksit. (Amíg bírja..)
(#) JZoli válasza Udvari Zsombor hozzászólására (») Dec 20, 2019 /
 
Azt elfelejtetted megírni, hogy ilyenkor azt jelzi ki, hogy nincs lemez. Legalább is erre utal a leírásod. 90%-ban lézerfej hiba, mert nem látja a lemezt, hiába fókuszál. Ezért nem pörgeti fel. Azért kezdi lassan pörgetni, mert valamit érzékel, de nem tudja beazonosítani, ami vagy gyenge lézerre, vagy a fejben lévő optika hibájára utal.
(#) Udvari Zsombor válasza JZoli hozzászólására (») Dec 21, 2019 /
 
A fej piroslik (nyitott fedél mellett csavarhúzóval aktiváltam a lecsukás-érzékelő kapcsolót), fókuszálni is próbál, fejet visszavitte a lemez közepére miután manuálisan kitoltam a szélére. Ilyenkor persze a kijelző meg se röccen, ugyanúgy - - mint amikor nyitva van. Esetleg próbáljak meg óvatosan optikát pucolni?
[A képen a fej piroslik 1 másodperces exponálással fotózva.]

IMG_4796B.JPG
    
(#) jdani hozzászólása Dec 21, 2019 /
 
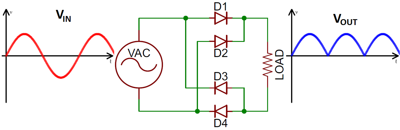
Hello. Ha egy 24Vos trafót egyeirányítók, hány V egyenáram lesz a kimeneten?
(#) Bakman válasza jdani hozzászólására (») Dec 21, 2019 /
 
Ha a kimeneten van kondenzátor de terhelés nincs, akkor kb. 32.5 V.

24 * 1.41 - 1

24 VAC csúcsértékét megkapod, ha 1.41 -gyel megszorzod (négyzetgyök 2), erre a feszültségre töltődik fel a kondenzátor. A -1 a diódákon eső feszültség. A kondenzátor és terhelés mértékétől függően a kimenet hullámzik, számoló itt: Feszültség hullámzás.
A hozzászólás módosítva: Dec 21, 2019
(#) reloop válasza jdani hozzászólására (») Dec 21, 2019 /
 
Szia! Engedj meg egy kis pontosítást. Egyenáram akkor folyik ha terheled a tápegységet. Az a fizikai mennyiség ami után érdeklődsz az a feszültség. A Volt - helyesen - annak a mértékegysége.
(#) jdani hozzászólása Dec 21, 2019 /
 
Egyik hozzászólás 24VDC +/- 1-2V, másik hozzászálás 32VDC..
Robotporszívó eredeti 24V 1A adaptere tönkrement, de míg megjön az új, addig fel kellene tölteni valamivel.
Van itthon egy 24V trafóm.
A töltő nyugalmi állapotban 20mA vesz fel.
Tehát a 24V trafót ha egyenirányítanám, és ezt kötném a töltőre, nemigen smakkolna neki szerintem..
(#) Epu2 válasza jdani hozzászólására (») Dec 21, 2019 /
 
Üdv! A második igaz. Ha nem teszel szűrésnek csak 1000 mikrós kondenzátort, nem lesz semmi gond. Az eredeti tápján üresjáratban lehet nagyobb volt a feszültség, ha trafós volt.
(#) Bakman válasza jdani hozzászólására (») Dec 21, 2019 /
 
A tölőelektronikának, nagy valószínűséggel, stabil DC kell. Ha nem használsz kondenzátort, akkor 24 V-ot kapsz egyenirányítás után de a 24 V olyan lesz, mint a mellékletben (Vout). Ennek az effektív értéke valóban kb. 24 V de ezt nem fogja szeretni az elektronika. Ha használsz kondenzátort, akkor akár 32 V-ig is felmehet a feszültség, ez sem lesz jó.
(#) vargaf válasza Udvari Zsombor hozzászólására (») Dec 21, 2019 / 1
 
Ne terjessz valótlan információt! Ha nem értesz hozzá inkább ne szólj hozzá!
(#) nedudgi válasza jdani hozzászólására (») Dec 21, 2019 / 1
 
24V trafó, egyenirányító, utána egy elkó, majd egy 7824-en keresztül rákötöd a töltőbemenetre. A 7824 adatlapjában van egy ajánlott kapcsolás: a bemenetére és kimenetére is kell párszáz nF kondenzátor, ami nem elhagyható.
A hozzászólás módosítva: Dec 21, 2019
(#) pucuka válasza nedudgi hozzászólására (») Dec 21, 2019 /
 
Meg egy visszáram dióda a 7824 ki-, és bemenete közé, ha akkumlátort tölt.
(#) nedudgi válasza pucuka hozzászólására (») Dec 21, 2019 /
 
Akkumulátort tölt, de töltőáramkörön keresztül.
(#) Lamprologus válasza Udvari Zsombor hozzászólására (») Dec 21, 2019 /
 
Na az a "piroslás" a laser fény. Ha láttad hogy piroslik akkor feltételezem bele néztél. Tudsz róla, hogy a laser fény maradandó szemkárosodást okoz?
(#) Chipmunk1960 válasza Fidel hozzászólására (») Dec 22, 2019 /
 
Az USB-C meglehetősen sok vonalon kommunikál, a töltővel is, azon a forgó fejen csak 2 vezetéknek van hely, így nem tudja feljebb kapcsolni a töltőt. 5V-on kb fél az 2,5Ah, 9-12 V / 1,6 A kb 14,5-20Ah betáplálás is lehet, ennyivel csökken a töltési idő. Egy 5000mA/H -s akksinál első esetben 20 óra, a jobbik esetben fél/negyed óra, telefontól függően.
(#) Udvari Zsombor válasza Lamprologus hozzászólására (») Dec 22, 2019 /
 
Persze nem közvetlenül, hanem eléggé lapos oldalsó szögből... Nem kell azonnal megijedni!
Szóval, mit tehetnék hogy végre olvassa a lemezeket? Esetleg próbáljam meg óvatosan megpucolni a lencsét?
(#) nedudgi válasza Udvari Zsombor hozzászólására (») Dec 22, 2019 /
 
Olvasási hiba esetén a legelső teendő a fej tisztítása.
(#) Udvari Zsombor válasza nedudgi hozzászólására (») Dec 22, 2019 /
 
"Nekieshetek" fültisztító pálcikával vagy törlőkendővel? Nem akarnék emiatt "komolyabb" anyagokhoz nyúlni...
(#) nedudgi válasza Udvari Zsombor hozzászólására (») Dec 22, 2019 /
 
Első nekifutásra sűrített levegő.
Ha nem elég, és nincs kéznél tisztítólemez, akkor megpróbálhatod, de nagyon finoman. Aárazon nem szabad. Izopropil alkohol ugye van kéznél?
(#) Udvari Zsombor válasza nedudgi hozzászólására (») Dec 22, 2019 /
 
Se sűrített levegő, se tisztítólemez, se alkohol nincs kéznél.
(#) kadarist válasza Udvari Zsombor hozzászólására (») Dec 22, 2019 /
 
Ablaktisztító folyadék van otthon?
(#) Udvari Zsombor válasza kadarist hozzászólására (») Dec 22, 2019 /
 
Ablaktisztító folyadékos fültisztító pálcikával megtörölgettem a lencsét, viszont a tünetek teljességgel változatlanok. Fej próbál fókuszálni (piroslik is), viszont a lemez csak pár gyenge fordulatot tesz. Most hogyan tovább?
(#) attika válasza Udvari Zsombor hozzászólására (») Dec 22, 2019 /
 
Engedd el a kezét mint sok másnak is amibe belefogtál.
(#) elektroncso válasza Udvari Zsombor hozzászólására (») Dec 22, 2019 /
 
Ha nem pörög fel a lemez üzemi fordulatra akkor a lemezforgató motor lesz hibás. Mármint mechanikusan szorul. Vagy motorcsere, vagy meg lehet próbálni megjavítani. Nálam már járt ilyen tünetekkel mini-hifi torony, sajnos a motor perselye be volt rágódva.
(#) Udvari Zsombor válasza elektroncso hozzászólására (») Dec 22, 2019 /
 
Megint a motor? Ebben is? Jaj, ne...
(#) pucuka válasza Udvari Zsombor hozzászólására (») Dec 22, 2019 /
 
Próbálkozz kis vazelinnal megkenni, hátha életet lehel bele. Sok veszteni valód nincs.
(#) Pumuckli hozzászólása Dec 22, 2019 /
 
Lenne egy usb-s kérdésem nekem is. Van egy micro usb csatlakozó (apa), aminek az egyik oldalán 2, a másikon 3 érintkező van. Hogy tudom a legegyszerűbben megtudni, hogy az 5 érintkezőből melyik-melyik? Sajnos nem érek semmit a multiméterrel, mert olyan pici a csatlakozója, hogy minden mindennel összeér.

usb micro.png
    
(#) Kovidivi válasza Pumuckli hozzászólására (») Dec 22, 2019 /
 
Bedugod egy aljzatba, és úgy sípoltatod ki.
(#) vargaf válasza Pumuckli hozzászólására (») Dec 22, 2019 / 1
 
(#) Pumuckli válasza vargaf hozzászólására (») Dec 22, 2019 /
 
1000 hála!
Következő: »»   3390 / 4057
Bejelentkezés

Belépés

Hirdetés
XDT.hu
Az oldalon sütiket használunk a helyes működéshez. Bővebb információt az adatvédelmi szabályzatban olvashatsz. Megértettem