Fórum témák
» Több friss téma |
Fórum » Csöves erősítő készítése
Ne feledd betartani a fórum viselkedési szabályait, és a topik megmaradásának feltételeit. [link]
A téma átmenetileg fagyasztva lett, hozzászólni nem tudsz!
ERO-éknál tudhattak valamit. Nekem nem a kék kocka hanem a sárga hengerei vannak csatolónak, és akármit teszek oda csak tompítja a hangot, pedig nagyon drága kondit is próbáltam már. Ebben is csak az a jó, hogy beszerezhetetlen.
Melyik sárga henger? Ami úgy néz ki mint a Remix C219?
Ezért lesz a GU projektemben minden csőfoglalat ,csatoló ,táp közelében relé . Azalatt a néhány század másodperc alatt ,amíg átvált nem felejtem el hogyan szólt az előző kombináció .
Hét kapcsolóval már elég sok variáció beállítható . Végén a győztes variáció lesz véglegesítve .
Ero kek kockanal már csak néhány ma gyártott fóliakondi jobb. Jensenek, miflex kpcu-k meg valoszinu a jupiterek, vcapek, duelundok, de ezek már nagyon más árszínvonal. Claritycap-bol a csa és az alatt gagyibb, MR-től felfelé már talán meghaladják a kèk kocka minőségét, de nem probaltam. Mundorf-bol is nagyon zsebbe kéne nyulni, hogy egyaltalan csak elerje a kek kocka szintjet. Piros Jantzen, rez Audynon nem megy at a mely, csatolonak nemjok. A vitamin egy lehelletnyivel jobb a kek kockanal. Erdemes probalkozni siemens mp kondival, ha van. Igenjok, sokkal-sokkal jobbak, mint a kek kocka. Valoszinuleg ez a bosch mp is hasonlo, bar ezt konkretan nem probaltam. Ettől függetlenül közel állhat technológiailag a siemens mp-hez. Nem nagyon kell meglepodni, ha highendnek titulaljak. Jellemzoen -kis tulzassal- regen mindenhez highend kondit hasznaltak, mert nem volt mas. Egyszeruen nem engedték egy bizonyos szint alá a gyártástechnologiat es a felhasznalt anyagokat. Technologiai verseny és nem árverseny volt.
Felesleges. Relékkel csak rontasz a hangon. Nem az a mérvadó, hogy több vagy kevesebb a magas, amihez valtogatni kene. Az egesz elmeny a meghatarozo. Ezt pedig megjegyzed egy gyors forrasztas erejeig siman.
Nekem egy próbát megér . A váltó kísérleteknél bevált ,remélem itt is segít kiválasztani a számomra legszimpatikusabb alkatrész kombinációt . Amúgy ,biztos hogy nem a leghájendesebb
megoldás . Viszont az eltéréseket sokkal jobban meg fogom hallani .
A típus elvileg a 1813 de a kinézete az ilyen.
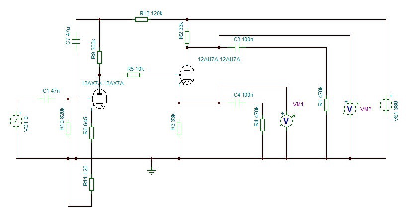
De hangsúlyozom, nem lehet egy kondiról egyértelműen kijelenteni hogy jó a másikról meg hogy rossz, mert attól is függ hogy milyen környezetben van. Szóval ami az enyémbe a legjobb az a tiédbe lehet hogy egyáltalán nem lesz jó és fordítva. A válogatást, csereberét nem lehet megúszni. Ráadásul ez egy olcsó, 1-2 eurós kondi, mégis jobban szerepel ebben mint ami hússzor ennyibe kerül. Idézet: Ez rendben is volna, én két félét láttam eddig, számtalan verzióban. Amit megcsináltam és nagyon jónak is tartok, azt az alábbi képen mellékelem, a csa7684 által felrakottat még nem építettem meg, de szándékomban áll egy próbát tenni vele. Azért is kérdezetem, hogy van-e valakinek erről tapasztalata, "jóhanguságügyileg". „Ez egy dc csatolt fázisfordító (katodinnal).”
E célra keresd az ECC832 csövet a JJ gyártja...
Kösz én is gondoltam rá még az elején, de úgy csináltam meg végül, hogy a két oldalt 1-1 csőfélre raktam, így kevésbé vagyok kötve a csőválasztásnál. Ezzel a megoldással mindkét funkcióra tetszőleges csőtípus használatára van lehetőségem.
Jó-jó ebben igazad van hogy úgy lehet variálni. És sokszor célszerű is...
Erre már én is gondoltam 6N1P, 6N2P felhasználásával.
Az nem gond hogy a feszültség erősítő fokozat viszonylag alacsony anódfesszel jár ezért a munkapontja görbe szakaszra esik? Lehet hogy betéve egy kondit ( elhagyva a DC csatolás) az első fokozat munkapontját egyenes szakaszra belőve jobb lenne?
Gondnak -gond, de Tudod a plusz kondi is csak ugyanúgy gond, "főleg ha WIMA". Egyébként teljesen igazad van, jelen esetben az ECC83-nak a 90V, mert kb. ennyi lesz az anódján, kicsit kevés, de azért ez már tökéletesen elegendő. Feljeb nem igazán célszerű menni, mert a katodincső(ECC82) Vkf feszültsége ezt behatárolja. Az ECC88/6N1P talán jobb ide mert kisebb anódfeszültség kell ezeknek, a 2. csőnek 6N2P-t nem próbáltam, de a Vkf értéke 100V, és ez tényleg kevés ide, ha csak nem emeled meg a fűttéspotenciált.
A dobozok (hangsugárzók) még ingoványosabb terület. Nem itt kellene vitázni a hangjukról..
Mint írtad, "érdemes meghallgatni." Pontosan. A többi körítés, szubjektív. Idézet: „Biztosan kérlek szépen . A dobozaimat után építette egy srác ,és panaszkodott hogy 10 percnél Tovább képtelenség hallgatni őket annyira fárasztó a hangjuk , az enyémeket viszont egész nap lehetett .Elhozta őket . Az összes különbség annyi volt hogy az ő váltójában a magassal soros kondenzátor 1 db C219-es volt , az enyémben ugyan az az érték 5-6db-ból lett összeállítva , szintén C219-ből . ” Csöves erősítők építése. Idézet: „Egyszeruen nem engedték egy bizonyos szint alá a gyártástechnologiat es a felhasznalt anyagokat. Technologiai verseny és nem árverseny volt.” Frappáns vélemény. Idézet: „Az ECC88/6N1P talán jobb ide mert kisebb anódfeszültség kell ezeknek” Ezen túl kellene már lépni, ECC88/E88CC nem is hasonlít a 6N1P-ez, és fordítva. Nézni kellene jelleggörbéket, adatlapokat. Nem csak a reklám szövegeket. Ha szerencséd van, és jó állapotú 6N1P kettős triódát fogtál ki, akkor E80CC kompatibilis csöved van. (6N1P-t az ARC is használ, keress rá) Idézet: Rendben túlléptem rajta, de halkan jegyzem meg, hogy nem ez volt a kérdés. Ha gondolod szívesen rakok fel róluk jelleggörbét, valóban teljesen más a két cső karakterisztikája, de ebbe az áramkörbe mindegyik megfelelő, és természetesen az E88CC jobban illik ide. Előkerestem a rajzot és az ARC -ban is előfokcsőnek alkalmazzák a 6N1P-t, és ha megnézed 80V-os anódfeszültséggel. „Ezen túl kellene már lépni, ECC88/E88CC nem is hasonlít a 6N1P-ez”
Neked egy dolog nem tűnt fel csupán, hogy az egész nem a dobozokról és váltókról ,hanem a kondenzátorok párhuzamos kapcsolásának hatásáról szól. És ez a jelenség nem csak a váltóban , hanem az erősítőben is működik . A lényege az az egésznek ,hogyan lehet egy adott típusú kondenzátorból többet kihozni . Tulajdonképpen a lényegen kívül /majdnem/ mindent megértettél . De fel a fejjel az is valami .
A jelenség MŰKÖDHET. De nem mindig működik. Ráadásul erősen szubjektív. Ha ez lenne a "tuti", a jó hangú erősítők tele lennének párhuzamos kondikkal. De nincsenek tele
. Remélem, érted. A hozzászólás módosítva: Dec 23, 2019
Olvastam itt az oldalon, hogy a katódkondival párhuzamosan kötött több db. fólia kondi ront a hangon. Mi az igazság?
Az kondi típus függő, egy igazán alkalmas, jó kondi mellé nem kell semmi. Gyári felépítése a kondenzátoroknak eltérő, nem mindegy, hogy síkkondenzátor felépítésű, tekercselt felépítésű, hogy a tekercselt részek, hogyan vannak párhuzamosítva a fegyverzetek számára, hogyan van megoldva a kivezetés, milyen a szigetelés a fegyverzetek között, kell-e neki előfeszítés, milyen a burkolata stb. -És persze, hogy a felhasználás helyén milyen igények vannak (pl. kell-e a kondenzátoron érdemi áramnak folyni, szükséges-e induktivitásszegény felépítés kialakítása mert széles a frekvenciasáv, rövid impulzusok kezelése a feladat stb.). Ezen kívül arról sohasem szabad elfeledkezni, hogy a hallás kifejezetten szubjektív, az ember nem a fülével, hanem a fülén keresztül (nagyrészt) az agyával hall (akár síri csendben is képes azt hallani amit szeretne). Alkatrész választásnál a befolyásoltság komolyan megtévesztő lehet, valamint a mentális állapot is sokat számít (egyéb teszteknél is nyilván), és a pillanatnyi vizuális élmény is hatással van. Legjobb a saját tapasztalat, mert az felel meg a saját egyéniségnek, igyekezve elfogulatlanságot színlelni magunknak.
Szerintem a neve is számít. Ha mondjuk az van rá írva, hogy ERO akkor jobbnak akarjuk hallani mint ha Remix van ráírva.
Miért, és ki akarja jobbnak hallani?
Alapból úgy szoktam hozzáállni, hogy a drágább lesz a jobb hangú. Aztán ez néha megcáfolódik.
Jajaja. A minap majdnem a jézuska hozta a méregdrága szénellenállásaimat, már majd szét vetett a kíváncsiság, hogy mit muzsikál. Erre meg is írtam, hogy amint beforrasztottam azon menten a kazánbalöktem és soha többé nem fogok szenet használni. Az én vájt fülemnek nagyon nem jön be. Nekem elrontotta az egész kócerály hangját.
A hozzászólás módosítva: Dec 24, 2019
Na megjárattam én.
A hozzászólás módosítva: Dec 24, 2019
Idézet: „az ember nem a fülével, hanem a fülén keresztül (nagyrészt) az agyával hall” En ezert szoktam javasolni a sajat vaktesztet. Nekem az bizonyosodott be, hogy ha tudom hogy valamit csereltem, akkor azt hallom is. Legalabbis hallani velem. Ha viszont nem tudom (rele arduino-val, vagy baratno kapcsolgat), akkor sok esetben csufosan bukik a velt/valos kulonbseg, ertsd: nem mindig tudom megmondani, hogy egyaltalan van-e valtozas. Az ember elsonek mindig magat csapja be, utana mar konnyu akar akaratlanul vagy joszandekkal is masokat felrevezetni. |
Bejelentkezés
Hirdetés |




. Remélem, érted.
Alapból úgy szoktam hozzáállni, hogy a drágább lesz a jobb hangú. Aztán ez néha megcáfolódik. 
