Fórum témák
» Több friss téma |
Az újabb tranzisztorok nagyobb feszültséget igényelnek, mint a régebbiek?
Ezen gondolkodom. a fejlesztéseim jól sikerültek, de a relfexnél ne mondjam mennyivel jobb 9v-on. Viszont az hamarabb le fog merülni mint két 1.5V elem. Ez katasztrófa, vagy háború esetén nem jó, hamar lemerül a rádiónk és olyankor drága az elem. az egyik rádióm második éve szól 2x1.5V AAA elemmel 4 tranzisztoros, nem minden este halhatom, de tegnap is szólt pár órát.
Nekem is jobban tetszenek, a kevesebb elemről működő konstrukciók.
Viszont a szokol rádió is jó régi, de mégis 9V -os.
Nemrég írtam ide és küldtem egy rajzot frekvencia duplázóról,
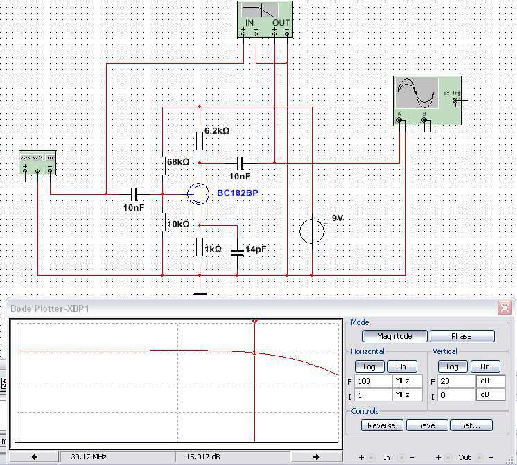
és nem építettem meg még a gyakorlatban, de rájöttem egy régebbi ötletem, ami osc. jelet erősítő miért nem működött. Újraterveztem, itt a rajz. A cél minél nagyobb amplitúdójú, legyen a jel, és ha négyszögesedik a jel az se baj.
A rajzon rajtamaradt egy hiba, az osc. nem 400KHz hanem 3-10 Mhz lehet.
Alacsonyabb frekvenciához nagyobb fojtó kell.
Munkaellenállás nélkül nem fog a tranzisztor erősíteni.
Avagy ez földelt kollektoros lenne? Akkor meg az emitteren van a munkaellenállás , és akkor csak áramot erősít Au < 1 . A kicsatoló kondinak ekkor emitteren kéne lennie. Bázis nincs előfeszítve , így akkor C osztályban dolgozik , kissé torz "szinusz sapkákat" állítva elő. Ha oszci erősítő elválasztónak szántad, akkor így inkább csak terhelés az oszci számára is. Ilyen munkapontokat inkább CW adó végfoknak szoktak beállítani , nem tehermentesítő, elválasztó erősítőnek. A hozzászólás módosítva: Dec 19, 2019
Lemaradt a kollektor körből a harmonikusra hangolt rezgőkör. Az emitterköri ellenállás lehetne kisebb is, oda 1 Ω -ot szoktunk tenni, hogy a tranzisztor áramát mérni lehessen. A kollektor köri rezgőkörön feszültség maximumnál, a tranzisztor áramának minimuma mellett van a sokszorozó jól hangolva.
A hozzászólás módosítva: Dec 19, 2019
Nem szinusz, hanem minél erősebb és minél hamarabb a csúcsra ugró, négyszög
szerű jel a cél annak idején csináltam egy tranzisztorral a 4066 kapcsoló mixer meghajtására, de nem működött, a mostani rajzom a ezzel a fojtótekercses C osztályú(de rezgőkörtelen) kapcsolással szerintem menne. Mindenesetre az erősítést néhány hónapja már megoldottam először 4011 ic-vel, majd a 4066 egy másik portját tranzisztorként üzemeltetve. Egy relative gyenge szinuszból kellet volna, egy erős négyszög jel, de egy erős szinusz is megfelel a 4066 kapcsolgatására.
Igen ezt azért írtam, hogy az jó régi és mégis 9 voltos, tehát a tranzisztoroknak régen is
hasznos volt a magasabb feszültség.
Raktam bele munkaellenállást (2 -is)
![]() Az r1-nek lenne a feladata, hogy növekedjen a bemeneti ellenállás, mert így tényleg terheli az osc.-ot. Ha r1-et megnövelem 100 ohmra tizedére csökken az osc. terhelés, de az amplitúdó csak 3v lesz a 9 helyett. A hozzászólás módosítva: Dec 19, 2019
C osztályú erösítöben a kollektorkörbe semmiképp sem raknék fojtót - a fojtó megpróbálja fenntartani a kollektoráramot, esetlegesen a tranzisztor kollektorán túllépve a max megengedett feszültségértéket.
Gondolj a 9v-os elemmel és fojtóval felvillantott glimm-lámpára (a glimm lámpa gyújtófeszültsége valahol 70v-nál van)
Idézet: „Gondolj a 9v-os elemmel és fojtóval felvillantott glimm-lámpára (a glimm lámpa gyújtófeszültsége valahol 70v-nál van)” Félhullámú szinuszos meghajtás esetén erre kicsi az esély(ahhoz gyors, pillanatszerű kikapcsolás kellene), viszont a terheletlen kollektorkör miatt mindenféle parazita vadrezgés alakulhat ki, akár elég jelentős amplitúdóval is....
Szerintetek hogy lehetne legjobban megoldani egy tranzisztorral kb 1 voltos
7 MHz-s oszcillátorjel erősítését? Nem szempont, hogy szabályos szinusz maradjon, sőt az ideális egy egy 0-9v -os szabályos négyszögjel. (9v a tápfesz) Persze nem kell négyszögjel, jó egy nagy amlitudójú szinuszoid is. (A lényeg az, hogy a 4066 -os kb 3v nál kezd bekapcsolni, és kb 4v nél zár teljesen. ezért kell határozott jel) Gyakorlatban már megoldottam a gondot a 4066-os egy kapujának tranzisztorként való használatával, ezért inkább elméleti a kérdés.
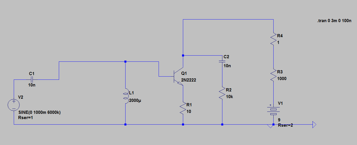
Rajzoltam neked egy alapot. Kb 30MHz-ig az adott értékekkel alig csökken az amplitúdó..., kb >5Vpp csinál 1Vpp-ből
Idézet: „Gyakorlatban már megoldottam a gondot a 4066-os egy kapujának tranzisztorként való használatával, ezért inkább elméleti a kérdés.” Ne erőltesd már ezt a fogalmazást! A 4066-os IC analóg kapcsolókat tartalmaz, logikai szintekkel vezérelhetően. Ennek semmi köze sincs egy tranzisztorhoz, lévén belül egy sok tranzisztoros, illesztett áramkör van. Hogy ezt milyen módon használod ki, az a te dolgod, de tranzisztorként hivatkozni rá butaság...
Köszönöm a rajzot, ki is fogom próbálni !
A tranzisztorként használja a 4066 ... mástól halottam itt a fórumon, vagy magánüzenetben.
Adatlapokon, így a 4066 -én is meg szoktak adni, egy egyszerűsített kapcsolást, ami funkcionális működés bemutatására való. A valóságban ennél sokkal több elemet tartalmaz egy integrált áramkör.
Gondolj csak arra, hogy egy félvezető lapkára integrált egyszerű két tranzisztor között is vannak átmeneti rétegek amik a két elemet elválasztják egymástól. ezért kétesélyes, ha egy integrált áramkört másképp használod, mint amire készült. Vagy működik, vagy nem.
Láttam weboldalakon, ahol a 4066-so mixer kapcsolási rajz volt, hogy így csinálják.
Magamtól nem jöttem volna rá hogy ez így lehetséges. Egytranzisztoros kapcsolót próbáltam létrehozni, mert láttam olyat is a neten. Gondoltam schmigth triggerre is, végülis 4011-es ic végezte a négyszögesítést alacsonyabb frekvenciákon, de arra gondoltam 7MHz táján ez nem lesz jó. Nem is tudott szabályos négyszögesítést végrehajtani, de az amplitúdó megnőtt és elég használható is volt. Később kipróbáltam a 4066 -ot erősítésre is mint ahogy a weboldalakon láttam, és jobb volt mint az összes előtte, amit próbáltam.
Természetesen egyet értek, hogy ez nem egy tranzisztor, de kísérleteztem
a kapcsolásvezérlő bemenet feszültségével, és a feszültség növelésével a bekapcsolás nem volt pillanatszerű, hanem talán 3,5 V nél kezdődött, és 4V nél lett teljes. Tehát 3,5 V nél még 0 V a kimeneten 4 nél meg a teljes tápfesz ! , ezért erősítésre is fel lehetett használni az adott IC-t, bár tudom, nem arra van.
Természetesen egyet értek, hogy ez nem egy tranzisztor, de kísérleteztem
a kapcsolásvezérlő bemenet feszültségével, és a feszültség növelésével a bekapcsolás nem volt pillanatszerű, hanem talán 3,5 V nél kezdődött, és 4V nél lett teljes. Tehát 3,5 V nél még 0 V a kimeneten 4 nél meg a teljes tápfesz ! , ezért erősítésre is fel lehetett használni az adott IC-t, bár tudom, nem arra van.
A CD4049 invertert lehet erős negatív visszacsatolással lineáris erősítőként használni. Abban csak két komplementer MOS FET van.
Persze kísérletezni nem árt, sőt kell is. Csak annyit bátorkodtam írni, hogy az integrált áramkörökkel óvatosan kell bánni. Ha megnézed az egyszerű diódás ring modulátort, abban is végső soron kapcsoló eszközök vannak. a ringmodulátor diódáit kapcsolgatod a vivővel. Kapcsolni lehet diódával tranzisztorral is. Csak figyelni kell, hogy a parazita elemek a bonyolultabb áramkörben többen vannak, és így kívülről nem nagyon lehet tudni, hogy lesz-e káros hatásuk.
Teljesen igazad van, ezek(ic-k) eléggé bonyolult felépítésűek, ezért
működésük nehezen kiszámítható lehet.
Egy hosszúhullámú adóval kevesebb https://swling.com/blog/2019/12/europe-1-to-close-183-khz-longwave-...-2019/ Az europa 1 ,183khz, lekapcsoljak.
Egyelőre biztos nem:"jól szól"!
A hozzászólás módosítva: Dec 31, 2019
Ez az egyik. A másik meg az hogy most modernizálták az adóját. Ha nagyon le akarnák kapcsolni, akkor nem telepítettek volna új adóvégfokot.
Néha vannak jó beszélgetős műsorok. De más nehezen is szól KH-n. Ne már a románokat keljen hallgatni.
Szerencsére csak arra az évtizedre !
A hozzászólás módosítva: Jan 1, 2020
|
Bejelentkezés
Hirdetés |














