Fórum témák

» Több friss téma
Fórum » Erősítő mindig és mindig
Mielőtt kérdezel, a következő két dolgot ellenőrizd! I. A helyes tápfeszültségek megléte. II. A kimeneten van-e egyenfeszültség. Élesztés.
Lapozás: OK   2228 / 2570
(#) eyess válasza mlaci989 hozzászólására (») Jan 13, 2020 / 1
 
Igen egy külső kettős táppal való meghajtás egyértelműen leegyszerűsítené a hiba behatárolást.
(#) mlaci989 válasza eyess hozzászólására (») Jan 13, 2020 /
 
Negatív oldal rendben van. Pozitívból marad le 2 Volt.
(#) eyess válasza mlaci989 hozzászólására (») Jan 13, 2020 /
 
Akkor azért van lebegés .Vagy nem jó a táp azon része , vagy valami rángatja a tápot , és a stab próbálja vissza húzni.
(#) reloop válasza eyess hozzászólására (») Jan 13, 2020 /
 
A kapcsolás nem áll fejre 24 V-tól. A -12 V megy a testre, a +12 V pedig kiváltja a segédtápot.
A JP13 összeköttetést kell megszakítanod a D451 felőli végénél, ide megy a +24 V. A testet (-12 V) JP21-re fogatnám, ha az valóban test és jól hozzáférhető.
Szerk.: nem tudom a tápod milyen konstrukció, ajánlott a tápfeleket egy-egy 1k-s ellenállással beterhelned.
A hozzászólás módosítva: Jan 13, 2020
(#) mlaci989 válasza reloop hozzászólására (») Jan 13, 2020 /
 
A 24 Voltos segédtáppal megszűnt a 400-as oldali zavar. Viszont továbbra is lebegünk. Érdekes hogy most ellentétesen lebegnek. Egyik le még a másik föl. Letekert mélynél szinte megáll a jelenség. Kiemeltnél meg fokozódik.
(#) reloop válasza mlaci989 hozzászólására (») Jan 13, 2020 /
 
A C556-ot és párját cserélted emlékezetem szerint. A jelenség kiértékelhetősége érdekében tegyél melléjük/helyettük egy-egy jóval nagyobb kapacitást.
A hozzászólás módosítva: Jan 13, 2020
(#) mlaci989 válasza reloop hozzászólására (») Jan 13, 2020 /
 
Igen cserélve lettek. Megfejeltem őket +1000-1000uf al. Jó ideig lengtek le-föl a hullámok mire beállt a rendszer. De továbbra is lebegnek. Szintén ellenütemben.
(#) eyess válasza mlaci989 hozzászólására (») Jan 13, 2020 /
 
Az F51, és az F52 biztosítékokat emeld már ki légyszíves, és kérnék egy mérés a trafó szekunder oldalán váltó feszültségben mindkét oldalára nézve testhez képest.zárjuk már ki azt , hogy egyáltalán nem a már a trafótól elindul ez az egész lebegés .A mérést hosszabb ideig kellene elvégezni , tehát nem csak ráteszed , és kész , hanem , hogy ott esetlegesen lehet már e látni egyfajta lebegést .
A hozzászólás módosítva: Jan 13, 2020
(#) mlaci989 válasza eyess hozzászólására (») Jan 13, 2020 /
 
Rálestem és semmi lebegés szekunder oldalon. Tökéletesen egyforma mind 2 oldal.
(#) eyess válasza mlaci989 hozzászólására (») Jan 13, 2020 /
 
Az jó mert akkor egy biztos pontunk már van.A következő lépés az lenne nem tudom van e két műszered .Azokat az F51, és 52 helyére amper mérés állásban kellene mérni , és most már rendes üzemi állapot kellene.Itt arra volnék kíváncsi , hogy ténylegesen melyik oldali táp ugrálhat.Mert lehet , hogy a +19v nem +19v , de lehet pont a másik oldal ugrálgat.Így ha meglesz melyik oldali táp lesz a ludas , akkor már eltudunk indulni abba az irányba.
(#) eyess válasza eyess hozzászólására (») Jan 13, 2020 /
 
És ha még szkóp is lenne a kimeneten , akkor aztán pont le tudnád olvasni , hogy melyik oldali tápra reagál ez a lebegés.
(#) mlaci989 válasza eyess hozzászólására (») Jan 13, 2020 /
 
Rendes üzemi állapot.? Lóg az erősítő bele minden felé. Segédtáp lekötve itt-ott megpatkolva +kondik +ellenállások... Ma már nem rakom össze. Kimenetek lengenek de miért? Holnap megejtek egy kiadós mosást az egész panelnak. Nem túl koszos de ki tudja.
(#) eyess válasza mlaci989 hozzászólására (») Jan 13, 2020 /
 
Ok nem gondoltam , hogy ennyire szét van.Ha ez a mérés beigazolja azt , hogy a tápok nem változnak , viszont a kimeneten akkor is meg lesz ez a lebegés , akkor én arra gondolok , hogy gerjedés áll fenn.mégpedig a nem megfelelő tranzisztorok miatt .De ott is arra , hogy nagy szórások lehetnek , és ezért van a kimeneten ez a lebegés.
(#) mlaci989 válasza eyess hozzászólására (») Jan 13, 2020 /
 
Könnyen lehet. Mert nem kívülről szedi össze az biztos.
(#) reloop válasza mlaci989 hozzászólására (») Jan 13, 2020 /
 
Bocs, hogy feleslegesen fárasztottalak vele, kiveheted őket. Szántam rá időt és kiszámoltam a visszacsatoló ág fázistolását, hogy onnan származhat-e a lengés, de nincs benne hiba.
A +24 V segédtáp egyelőre maradjon.
A Q452, Q552 mehet vissza eredeti bekötés szerint, de cseréld le mindkettőt, Ügyelj az ECB lábkiosztásra. Bármely általános PNP tranyó megfelel, max. 30 V kerül rá.
(#) Kovidivi válasza Alkotó hozzászólására (») Jan 14, 2020 / 1
 
Mivel nálam egy olcsó biztosíték foglalat 13A-től 5 perc alatt elolvadt, ezért jogos a felvetés. Itt nem a biztosíték szálának az ellenállása volt a gond, hanem a foglalat és a biztosíték közötti átmeneti ellenállás. El tudom képzelni, hogy a dinamikából visszavesz, ha a nagy áramcsúcsoknál beesik a feszültség.
(#) Alkotó válasza Kovidivi hozzászólására (») Jan 14, 2020 /
 
Igen, CHZ-nek is hasonló gondolata volt a foglalat kapcsán. Ez ellen hatékony megoldás lehet ha a biztosíték kupakját beforrasztjuk a foglalatba (erre is volt ajánlás).
Én ezt a foglalatot kedvelem. Önmagában is stabilan tartja a betétet, és ha szükséges kényelmesen forrasztható.
Az alapkérdésben továbbra is bizonytalan vagyok. Elront-e bármit is a biztosíték, vagy nem?
Sajnos az egyéni vélemények megismerése vagy az érvelés helyett egészen más irányba mozdult el csevegés. Durván félre csúszott a dolog. És mai napig nem moderálta ki senki a sok trágárságot, és az indokolatlan moslék dobálást.
(#) highand válasza reloop hozzászólására (») Jan 14, 2020 /
 
Én nem látok a visszacsatoló ágban olyan fázistolást, ami alacsony frekvenciás lengést okozhatna. Viszont elgondolkodtam az ellenütemű lengésen. A két oldal nem csak az áramgenerátornál közös, hanem a hangszínszabályozó potmétereknél is - ha ott van valamilyen áthallás, aminek nem kellene lennie. Hozzájön még a hangszín szabályozót kikapcsoló kapcsoló esetleges hibája is ( ami eleve rosszul van rajzolva a kapcsolási rajzon..). Ez a lengés úgy néz ki, mintha beállna a lengési feltétel nagyfrekvencián, amit leintegrál valami és az amplitúdó növekedésével a feltétel megszűnik. Már ha nagyfrekis gerjedésről van szó.

Körbe kellene nézni a hangszínszabályozó potméter, az oda vezető vezetékek, a testre menő alkatrészek lábai és az oda menő test körül.
(#) Kovidivi válasza Alkotó hozzászólására (») Jan 14, 2020 /
 
Úgy kellene gondolkodni, hogy a biztosíték egy ellenálláshoz hasonlít, mondjuk a karakterisztikája nem éppen lineáris. Ez olyan, mintha hosszú vezetéket használnál. Viszont én a primerhez mindenféleképpen raknék ha esetleg a szekunderi biztosítékot el is hagynám, mivel a primernél nem folyik sok áram, így a biztosíték negatív hatása is minimális.
Azon is lehet gondolkodni, hogy mondjuk egy 20A-es biztosíték a számított 2A helyett javítana-e a hangminőségen? Zárlat esetén szerintem kimenne, tehát védene, de a soros ellenállása sokkal kisebb.
Esetleg hallgatás alapján el tudod dönteni. Általános választ szerintem ne várj, nem fogsz kapni, neked kell a kérdést megválaszolnod hallgatás vagy észérvek alapján.
(#) reloop válasza highand hozzászólására (») Jan 14, 2020 /
 
A panel tele van átkötésekkel, már kértem ezek ellenőrzését.
Szintúgy kértem a hangszín kapcsoló megjáratását.
A beszámolóból az derült ki, lineáris állásban is jelen van a hullámzás, a hangszín potik középállásának megfelelő mértékű a lengés.
A fázistolást tényleg rendben, magam is berajzoltam a szimulátorba. A gyanú ott merült fel, hogy bekapcsolt hangszínnél, a mély szabályzó vágásra állítva minimálisra csökkenti a hibát, kiemelésnél pedig megnöveli. Arra jutottam, hogy itt csak közönséges amplitúdó szabályzás valósul meg.
Két célt tűztem ki, egyik a diff. erősítő emitterköri áramgenerátor rendberakása, mert ott detektált hiba van. A másik, szeparálni a két csatornát és egyszerre, csak egyet-egyet áram alá helyezni. Ennek négy eredménye lehet: egyik, másik, mindkettő, egyik sem lebeg szólóban.
(#) Karesz 50 válasza mlaci989 hozzászólására (») Jan 14, 2020 /
 
Azt még megnéznéd történik-e valami változás ha kicseréled D451, D452-őt?
(#) krauszkrisztian14 hozzászólása Jan 14, 2020 /
 
Üdv!
Lett egy E80L-es elektroncsövem, de használható kapcsolási rajzot nem találtam hozzá, vagy csak én nem értem.
Tudna valaki segíteni valami kapcsolási rajzot találni hozzá?
Már régóta érdekelnek a csövek, szeretnék valami egyszerű csöves erősítőt összedobni, sajnálnám kidobni.
Előre is köszönöm!
(#) mlaci989 válasza reloop hozzászólására (») Jan 14, 2020 /
 
Átkötések átvizsgálva,nem találtam szakadtat vagy repedt forrasztást. Habár pár helyen nagy gumók vannak a szemekre forrasztva. Esetleg leszippantom és újból forrasztom. Hangszín kapcsoló,potméterek megjáratva + kontakt spray. Lemosva a panel. +24 Voltot lekötve csak az 500-as oldal lebeg. 400-as oldal nyugton marad.
(#) pucuka válasza krauszkrisztian14 hozzászólására (») Jan 14, 2020 /
 
Miért nem a csöves erősítő készítése topikban kérdezed.
Egyébként az egyszem csövedből egy kb. 2,8 W -os erősítő készíthető, egy pl EL84 végcső kapcsolással az adatlapján megadott értékekkel. Ha kettő lenne, akkor PP ben kb. 9 W -is lehetne.
Bővebben: Link
(#) reloop válasza mlaci989 hozzászólására (») Jan 14, 2020 /
 
A Q552-t sikerült lecserélned?
(#) krauszkrisztian14 válasza pucuka hozzászólására (») Jan 14, 2020 /
 
Köszönöm!
Nem láttam, hogy van olyan topik is. Már nem szeretném két helyen megkérdezni.
Esetleg egy kapcsolási rajzot tudnál hozzá adni, vagy bárki más?
Előre is köszönöm!
(#) bikau válasza tothbela hozzászólására (») Jan 14, 2020 /
 
Köszönöm , ez volt a megoldás már nem megy ki semmilyen zavaró jel a kimentre . Az erősìtő bemenetét lehuztam egy-egy ellenálassal igy már a kimenetén is pár tized volt egyenáram van . Igy nem melegszik anyira már..
(#) kissattila88 hozzászólása Jan 14, 2020 /
 
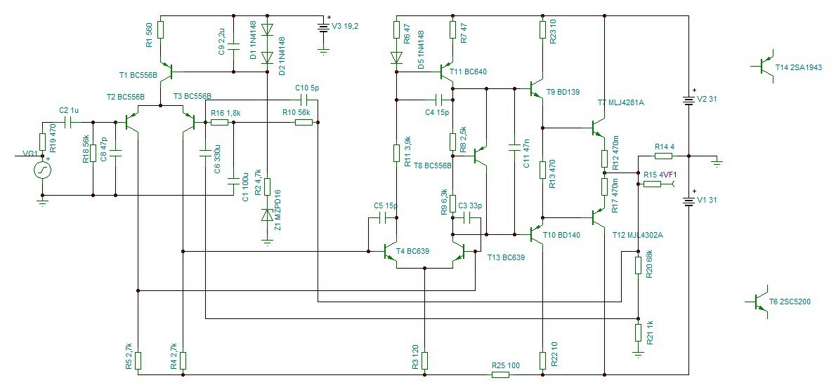
Képen látható erősítő azt produkálja hogy mikor bekapcsolom csak az egyik fele szól, egy kis idő után a másik fele is el halkul. Mi lehet a gond?Bővebben: Link
(#) CHZ válasza Alkotó hozzászólására (») Jan 14, 2020 /
 
Szerintem egyik leggyengébb foglalat, gyenge lemeze alig fogja a biztit.
(#) highand válasza reloop hozzászólására (») Jan 14, 2020 /
 
Nekem van ilyen ellenütemű lengéssel kapcsolatban tapasztalatom. Anno a hip-hop áramkörök csináltak ilyet, ha teljesen szimmertikusra volt kötve és beállítva a kereszt visszacsatolás. Mi van akkor, ha a mély hangszínnél a potikhoz vezető kábel, hangszínszabályozó kapcsolónál jobb-bal csere történt? Ettől még fog működni a hangszín szabályozás, de a bal oldal kapja a jobb oldal visszacsatolását és fordítva. És ez lengésre vezet, amig nem egyforma lesz a kondik töltése. Akkor megszűnik. Egyben meg is magyarázná az ellenütemű lengést.
A hozzászólás módosítva: Jan 14, 2020
Következő: »»   2228 / 2570
Bejelentkezés

Belépés

Hirdetés
XDT.hu
Az oldalon sütiket használunk a helyes működéshez. Bővebb információt az adatvédelmi szabályzatban olvashatsz. Megértettem