Fórum témák
» Több friss téma |
Fórum » Sztereó DAC
Témaindító: meszattila, idő: Ápr 10, 2007
Témakörök:
Szia! Lehet, félreérthető voltam, csak IC-t rendeltem, nem komplett panelt. A jelenlegi PCM5102-es kínai DAC panelemet szeretném leváltani egy saját építésűvel. I-V konverterből melyik jobb, a sima ellenállásos, vagy a műveleti erősítős? Ellenállásos I-V konverternél érdemes a kimenetre LC szűrőt építeni?
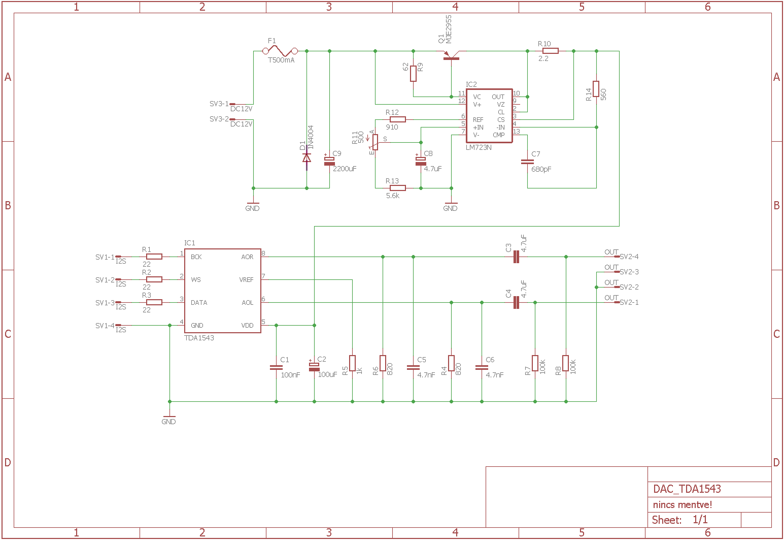
Kipróbáltam 24bit-el. Nekem TDA1541 van a DIR után és szépen lejátssza.
Az I/V már ízlés kérdése. Nálam trafó és elektroncső van a végén. TDA1541 DIR 9001 A hozzászólás módosítva: Dec 25, 2019
Tetszik! Ha megjön az IC, amit rendeltem, elkezdem én is a kísérleteket.
A panelt már megterveztem passzív I/V konverterrel, de lehet, hogy kipróbálok egy csöves kimeneti fokozatot is hozzá. A trafónak milyen előnyei vannak I/V konverterben? A hozzászólás módosítva: Dec 26, 2019
Egyszerűen csak trafót szerettem volna, kíváncsi voltam a hangzásra. Később megépítettem IC-vel is, azt megsemmisítettem.
Készülőben egy AD1865-ös DAC, pavouk tervek alapján. Megépítem hozzá a CS8416 és DIR9001 receivereket is, majd elválik melyik a jobb.
A hozzászólás módosítva: Dec 28, 2019
Na hogy hogy ilyen őskövületet épitesz ?
Még mindig vonzanak!
Készül egy PCM63-as is, de annak a nyákját nem én csináltam, készen vettem. A hozzászólás módosítva: Dec 28, 2019
Szép a panel anno nézegettem az ebay -en
A PCM63 ak is kinából jöttek?
Nagyon minőségi nyák, 3mm vastag. A PCM-eket egy Pioneer CD lejátszóból szedtem ki.
Szép munka! Na, de honnan lehet eredeti AD1865-ös IC-t szerezni?
A hozzászólás módosítva: Dec 28, 2019
Szerintem lehetséges a beszerzése , hogy eredeti e vagy nem az jó kérdés ,több helyről is szereztünk anno ,eddig mind tökéletesen működik.
Nekem.ez az ic a nagy kedvencem sok köritéssel épitettem belőle . Bővebben: Link A hozzászólás módosítva: Dec 28, 2019
Sok munka lehetett vele, nem kezdőnek való feladat, maradok egyelőre a TDA1543-nál. Készül a panelterv IC-s I/V konverterrel is. Tudom szubjektív, de melyik hoz jobb eredményt az IC-s vagy a passzív I/V konverter? Melyikkel érdemes kezdeni a kísérletet? Tényleg a passzív I/V konverterrel jelentős lesz a torzítás?
A hozzászólás módosítva: Dec 28, 2019
Bővebben: Link
1543 mat kiprobáltam de az nekem messzi nem hozta amit szerettem volna hangilag. Passziv I/V konvertert soha még nem próbáltam arról sajnos nem tudok mondani semmit.
Megjött a TDA1543, kipróbáltam próbapanelen. A digitális hangerő szabályozás nem jól működik: 25%-ig szépen szabályoz, utána elkezd torzítani. 100%-on már csak zaj van a kimeneten. Raspberry Pi I2S kimenetét használom, sajnos az 24 bites, nem tudtam átállítani 16 bitesre.
A hozzászólás módosítva: Jan 5, 2020
Próbáltam változtatni az I/V ellenállások értékén, tápfeszültséget is megpróbáltam változtatni, a helyzet változatlan. 25%-ig mehetek fel a hangerővel, addig szépen szól. De zavar, hogy nem működik jól a szoftveres hangerőszabályzó, mert ez mégis csak valami hibára utal az I2S jelben. Hogy tudnám levágni hardveresen ezt a felesleges 8 bitet? Esetleg lehet jitteres az I2S jel? Másnál is jelentkezett ez a probléma, amikor a 16 bites DAC-ot 24 bites jelsorozattal hajtotta?
Szerintem más megoldást kell keresni. Nincs S/PDIF kimeneted?
Lehet hozzá kapni S/PDIF átalakító panelt, de még nincs ilyenem.
Átnéztem az adatlapokat, kiderült, hogy többféle I2S formátum létezik, és amit a Raspberry Pi mikroszámítógép kiad, az a jelenlegi beállításokkal nem kompatibilis a TDA1543-mal. A PCM5102 DAC hibátlanul működik vele. Szerintem shift regiszterekkel alkalmassá tehető, hogy meghajtsa a TDA1543-at is, de még nem tudom hogyan. A hozzászólás módosítva: Jan 7, 2020
Sokat böngésztem a neten, azt a megoldást találtam, hogy egy 74HC164 shift regiszterrel az adatfolyamon 7 bitet késleltetek. Úgy az egyes bitek oda kerülnek, ahol a TDA1543 megfelelően értelmezni tudja, az alsó 8 bit persze elveszik.
Rendeltem egy kiegészítő kártyát Raspberry Pi-hez, amin van SPDIF és TOSLINK kimenet is, hogy legyen lehetőségem egy tisztességes DAC-ot építeni hozzá. Nem zárom ki, hogy részben elektroncsöves lesz. Mi a vélemény az ES9023-as IC-ről, illetve a PCM5122-esről? Jó adatai vannak mindkettőnek az adatlapja szerint és nagyfelbontásúak is.
A TDA1543 hangjával nem voltam elégedett sem passzív, sem aktív I-V konverterrel, de lehet, hogy a shift regiszteres biteltolás miatt. A hozzászólás módosítva: Jan 14, 2020
Már van SPDIF kimenetem trafós leválasztással. Azt olvastam ez a földhurok miatti zavarok ellen véd. A DAC SPDIF receiver IC bemenetén kell trafót alkalmazni ez esetben? Plusz van optikai kimenetem is, nem tudom melyiket használják szívesebben a zenebarátok, optikait, vagy az SPDIF-et?
A hozzászólás módosítva: Jan 23, 2020
Fogalomzavarban vagy. Az optikai és a koax is S/PDIF. A trafót igazából mindegy hol használod, de én a DAC bemenetére szoktam tenni. Mindegy melyiket használod, de az optikai jitteresebb egy kicsit, de csak olyan mértékben, hogy nem érdemes foglalkozni vele.
A hozzászólás módosítva: Jan 23, 2020
Köszönöm! Akkor, ha az S/PDIF kimenet előtt van trafó, akkor a DAC bemenetére nem is kell? Ha mégis használnék a DAC bemenetén is trafót, akkor földelnem kell az RCA csatlakozó hidegpontját a DAC bemenetén?
Ezt vettem Raspberry-hez, ehhez építeném a DAC-omat: https://www.hifiberry.com/products/digiplus/ A hozzászólás módosítva: Jan 23, 2020
Földelni nem földelném, de valami potenciálra azárt kötném, hogy ne lógjon a "levegőben" a kábel, de akkor meg minek a trafó ugye. Mindettől függetlenül nem használnék ki és bemeneten is trafót.
A hozzászólás módosítva: Jan 23, 2020
Megfogadom a tanácsot. Lassan haladok, még a CS8412 S/PDIF receiver IC nem jött meg kínából. Remélem jó választás volt, mert vannak modernebb típusok is, igaz nem DIP tokozásban.
Sziasztok!
Nagyon egyszerű kérdés. Az USB-s eszköznek külön tápot szeretnék, közben pedig a PC-vel legyen adatkapcsolatban. Kell bármi egyebet csinálni, mint a képen? PC plusz tápra 10k R? NYÁK-on hogyan vezessem, egyforma hosszal, egymás mellett, és annyi? Egyéb tudnivaló? Köszönöm.
Így jó, ahogy van. Közös legyen a GND, a D+ és D- vonalak kb. egyenlő hosszúak legyenek.
Szervusztok Urak!
Nem tudom, hogy a korom miatt vagy más okokból, de falnak mentem. Rendeltettem egy USB panelt és nem boldogulok vele, mivel a telepítőjének oldalán csak Kínai betűket látni. Más telepítők esetén, csak Win10 esetén írja ki tudását, de a DAC csak 1mp-re ad hangot azokkal. Abban kérnék segítséget. hogy valaki már megtudta oldani ezt a problémát, segítsen nekem is ebben. Nekem Win7-re kellene. A leírás szerint ezzel is működnie kellene. Előre is köszönöm, ha lehetséges, a segítséget! Elek
Sziasztok!
Van egy sztereó CM6631a DAC-om a kimeneten egy ES9023. A kérdésem, DAC után és az erősítőre modulra mekkora potmétert lehet rákötni? Köszönöm!
Régebben próbáltam xmos-ra épülő DAC-ot, emlékeim szerint az xmos drájverek fizetősek! Ami ingyen letölthető az csak demo, és pár percig működik. Anno sikerült találni a neten működő drájvert is, valahol talán meg is van még, de hogy kompatibilis-e a te cuccoddal azt nem tudom. Azért előkotorjam, ki akarod próbálni?
Te jó isten! Jó rég jártam itt.
Bocsi, és köszönöm a segítséget, de közben megint felborult a világ nálunk. Szóval tálalószekrény készítésébe fogtam, fogattak. A helyhiány miatt minden elrakva. De így elmaradt a kérésem devalválódásának közlése. Még akkor valamikor KT kijárt nekem az alibabánál egy hozzáférést, mivel Ő rendelte nekem is az USB panelt. Hát nem nagyon volt jobb a közben találtnál, amire valószínűleg Te is utaltál. Az az alis hozzáférés nem mutatott többet W7-ben, mint addig is. A kínai oldaltól meg különben is tartok, mivel olyan mint a farkas a mesében. Szóval egyenlőre nincs telepítve semmi az USB panelhez. Azonban megjegyezném, hogy ugyan sikerült működésre bírni, azonban az eredeti terveim szerint kellene hozzá egy HDMI-USB extractor, amiben nincs dac, mert HDMI-ről vennék le digitális hangot az es9038q2m készülő dac számára, az I2s bemenetre, mivel az optika vékonyka benne. Mégegyszer, köszönöm válaszod! |
Bejelentkezés
Hirdetés |











Készül egy PCM63-as is, de annak a nyákját nem én csináltam, készen vettem. 









