Fórum témák
» Több friss téma |
Mielőtt kérdezel, a következő két dolgot ellenőrizd!
I. A helyes tápfeszültségek megléte.
II. A kimeneten van-e egyenfeszültség.
Élesztés.
Most lehet nagy hülyeséget írtam.....
Hát persze, hogy kétféle feszültségnek kell lennie. Egy alacsonyabb és egy magasabb ( HT, MT). Jól gondolom?
Akkor valamelyik végfok hibás.Szelektáld , hogy melyik.
Van egy alacsonyabb és egy magasabb tápfesz, de ezeknek szimmetrikusnak kellene lennie.
A négyszögjel alapján szimmetrikus. De ha áthidalom a zöld pontokat akkor letilt.
Valami baj lesz valamelyik oldallal...
A mért amplitúdóban való jelentős különbség okát nem látom üresen járó tápegység esetén, kivéve ha mérési hiba okozza. A szekunder +-15V megvan rendben leválasztott végfoknál?
A hozzászólás módosítva: Jan 28, 2020
A +- 15V a pufferkondiknál ( C29, C28) megvan.
Soros izzó a végfokok pozitív ágába külön külön . Amelyik nagy áramot vesz fel az a hibás oldal.
Szép napot mindenkinek!
Mindjárt nézem, hogyan tudom leválasztani az erősítőt modulokat egyesével. Közben lenne egy kérdésem. Szerintetek lehet helyettesíteni a 2SA2121 tranzisztort 2SA1302 vel? De abban az esetben, ha táp másik oldalán maradna a 2SA2121 párja, azaz a 2SC5449. (8-8db tranzisztor van oldalanként)
Eddig még nem tudtam szelektálni. De ha leválasztom a kimenetről az oldalakat (kimenet után van kötve a DC figyelő), akkor is letilt. Rámértem a kimeneti kapcsokra, a földhöz képest 100V-ot mérek és kb 85V-ig csökken le, amíg le nem kapcsol az erősítő.
Megvan a ludas.
Az egyik oldal kimenete beáll nullára. De a másik marad magas szinten. Ott lesz a bibi....
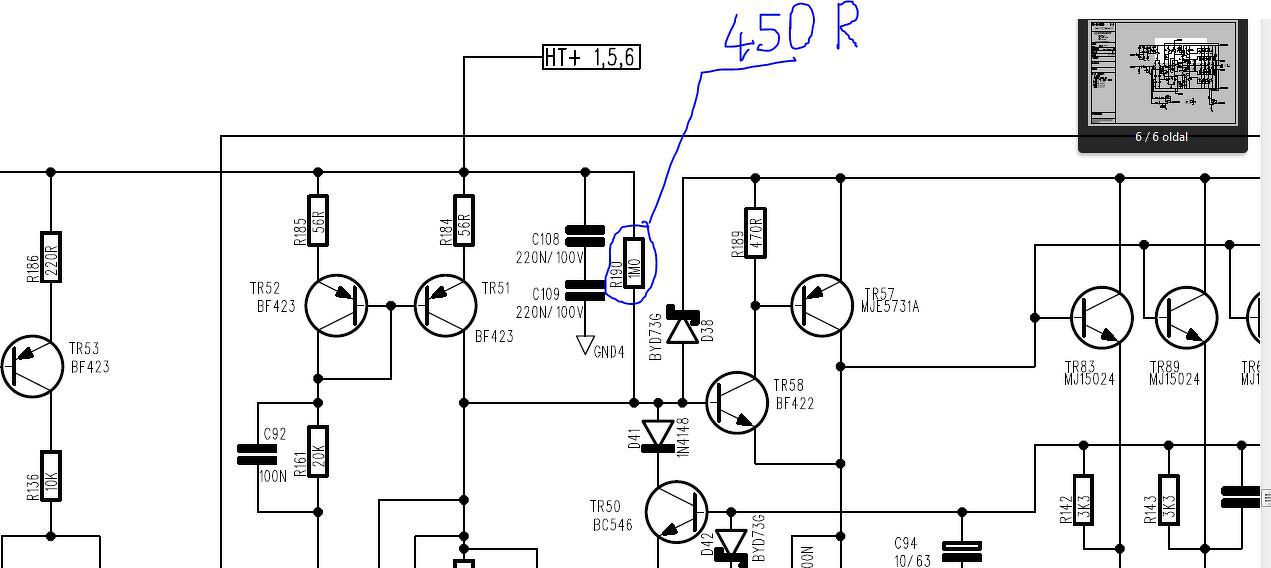
Észrevettem egy különbséget.
Az R190-es ellenálláson 450 ohm-ot mérek. Ha az ellenállást kiveszem a helyén akkor is 450ohm az érték. A jó oldalon több száz Kohm. A BF tranzisztort is kivettem, akkor sem változik. Az MJ5731 tranzisztor mérés alapján jó. Van ötletetek?
A TR22 , TR12 és a D8 ami szóba jöhet , illetve annak a köre.
A hozzászólás módosítva: Jan 29, 2020
kiépítettem és megmértem őket. Jók.
Sőt kiépítve is az 1Mohm helyett 920 ohmot mérek az ellenálláson.
Hát ha az 1M helyett csak 920 ohm ot mérsz , akkor az nem jó.Annak 1M ohm nak kellene lenni.
Igen.
Kiszedve az ellenállást annyi is . Tehát máshol van a gond.. Kiépítettem a végtranzisztorokat is. De nem változott.
TR22, TR12, D8 ... ezeket kiszedte jók, és még mindig 920 ohmot mér ...!
Hát most kérdés , hogy melyik oldali , de a másik oldalon is ugyan azok az alkatrészek , csak más a számozás . A másik nem tudom , hogy nem e úgy csinálta , hogy kivette megmérte aztán vissza .
Nem építettem vissza.
(Egyébként a másik oldalról van szó, csak már nem akartam kavarni). TR50, TR58, D41 A jó oldalon az ellenálláson 480K ohm-ot mérek, ezen pedig 380 ohm, mint ahogy a képen látjátok.
Akkor addig kell nézni azt a kört amíg nincs meg , hogy mi húzza le azt a pontot.
lebontom addig a kört amíg nem változik az érték.
Megtaláltam!!!!!
TR51 forr padjai összeégtek. Anno kivettem a hibás tranzisztort, és letakarítottam a nyákot, de a nyáklap belsejében maradhatott valami szennyeződés ami, összehúzta a lábakat. Most visszaépítek mindent és jelzem az eredményt!
Van egy Yamaha V590 erősítőm. Pár hete bekapcsolás utan teljesen áramtalanítja magát. Utána bekapcsolható és müködik. Nagy hangerőn sem kapcsol újra ki.
Többen írtok hasonló hibát, de senki nem írja le, hogy végül mi okozta. Egy Jamo aktív mélynyomó is van rákötve, amit a Yamaha lát el feszültséggel. Okozhatja az?
Sziasztok!
Nem találtam megfelelő topikot, ezer ide írom. Erősítő javítás, pontosan hangszer erősítő potenciométer kontakt hiba. A kontakt hiba a szegecselt láb, és az ellenállás pálya ezüstözött végszakasza között van. A potméterek 7 ponton vannak beforrasztva a meglehetősen szűk galvanizált furatokba. Legjobb lenne vezető festékkel megkenni, de nem tudom melyik fajta lenne jó. Házilag már több félét csináltam, de most egy igen jó sikeredett. Még egy korábbi projektből maradt UV fényre kötő gyanta. Ebbe kevertem bele finom vörösréz reszeléket. A képen egy teszt látszik. 2mm-es távolságra van a két fóliaszakasz egymástól, a többi méret ez alapján saccolható. Az átmeneti ellenállás kisebb mint 0,3 Ohm. Természetesen a pötty alatt le van kaparva a lakk.
Nem biztos , hogy a gyantás réz pont fog neked kontaktot eredményezni az ezüstözött ellenállás pálya ,és a szegecs között.És ha nem akkor kapargatás lesz belőle ?
Nekem is megfordult a fejemben, de már megcsináltam, és 5 Ohm alatti lett az átvezetés. Így most ez jó. Majd megpróbálom ezüst reszelékkel is egyszer, meg persze jobb lehet egy gyári vezető ragasztó, csak most sürgősen kellett.
Gitár belsőt árnyékolni úgy szoktam, hogy egy 2-3 cm2 felületű réz lapot beragasztok a fa felületére, erre forrasztom a földelő vezetéket. Az egész üreget (beleértve a lemezkét is) kifestem egy másik kutyulékkal. Ez vinil acetát és ipari korom keveréke. Száradás után vízálló. Tenyérnyi felületen 100um vastagságban felkenve a két legtávolabbi pont között 1-2 kOhm körüli ellenállás mérhető. Sztatikus árnyékolásként ez teljesen jó. A hozzászólás módosítva: Feb 3, 2020
Sziasztok!
Sikerült a művelet. Elindult a végfok és nem tilt le. Egy picit sokallom, hogy bekapcsolás után a hálózatból felvett áram 0,44A, terhelés nélkül. Szerintetek reális? |
Bejelentkezés
Hirdetés |

















