Fórum témák
» Több friss téma |
Már majdnem hogy tökéletes, csak az a sejtésem, hogy azt a hirtelen lekapcsolást nem lehet kiiktatni. Ugye?
A "hirtelen lekapcsolás" alatt, gondolom a Led végső elalvását érted. A helyzet az, hogy egy Led-nél még 1% kitöltésen is úgy látod szemmel, hogy "világít nagyon". Ezért látod az elalvást hirtelennek. De ha nem a Led-be nézel, hanem megvilágítasz vele valamit, (mert gondolom a kocsiban sem a szemedbe fog világítani a lámpa) akkor lehet megváltozik a véleményed. De tegyél az áramkörre egy izzót és nézd meg azzal, hogyan szabályoz az áramkör. Cseppet emberibb mint a Led.
Igazad van. Bocsi, hogy ennyit szenvedtettelek. Így este, sötét szobában nem a ledet nézve kulturáltabb jóval. És köszi szépen, hogy nem küldtél el a búsba az első akadékoskodásomnál, illetve ezer meg egy hála a segítségedért.
A hozzászólás módosítva: Máj 7, 2018
Kérlek. De én nem gyártok ilyen áramköröket, főleg nem kocsiba. Mindössze kitalálom és lerajzolom a kívánságok szerint. Így megpróbálni sincs módom. Az mindig rátok marad..
Szia proli007!
Tudom az idegeudre megyek már a hülyeségeimmel. Ma összeraktam egymás mellé az első oldalon lévő kapcsolást, illetve a tiédet. Az első kapcsoláshalványabbra lehúzza a led fényét mielőtt kikapcsol. A tőlled kapott kapcsolásnál azért fényesebb állapotában kapcsolja le a ledet. Esetleg valami megoldás lehet rá? Félre ne értsd, nem kekeckedni, meg bosszantani akarlak. Csak egy hajszálnyira van a tökéletességtől.
Hello! Ha az jobban tetszik, miért nem építed meg azt?
De a cikkel között is van egy mikrokontrolleres, azt is megépítheted..Egyébként meg kiegészítettem a kapcsolást, hogy a motor leállításakor is kapcsolja fel a lámpákat. A melléklet-rajzok eltávolítva. A helyes rajzokat ld. ebben a hozzászólásban! A hozzászólás módosítva: Máj 14, 2018
Moderátor által szerkesztve
Az azért nem jó, ahogy írtam is a legelső hozzászólásomban, mert hamarabb lekapcsolt a ledszalag mint a tetőben lévő led, viszont a halványítása meg nagyon tetszett.
Mikrokontrollert meg sajnos még nem tudok programozni, úgyhogy az szintén kilőve. A te megoldásod volt a legjobb, mivel azt a hibát teljes mértékben kiküszöbölte, csak a halványítás vége nem tetszett. Ebben a kapcsolásban akkor elméletileg olyan, amilyet szeretnék? A hozzászólás módosítva: Máj 8, 2018
Összeraktam, de nem a 2-es és 5-ös lábnak kell összekötve lenni? Mert csak akkor halványít, a rajzon lévővel csak kapcsolgat. Illetve nem kapcsol fel a lámpa ha a gyújtást leveszem.
A hozzászólás módosítva: Máj 10, 2018
De sajnos így van, elrajzoltam..
Kedves Modik! Kijavítottam a hibát, legyetek oly kedvesek a rajzokat kicserélni, ne maradjon bent a hibás rajz. Köszönöm!
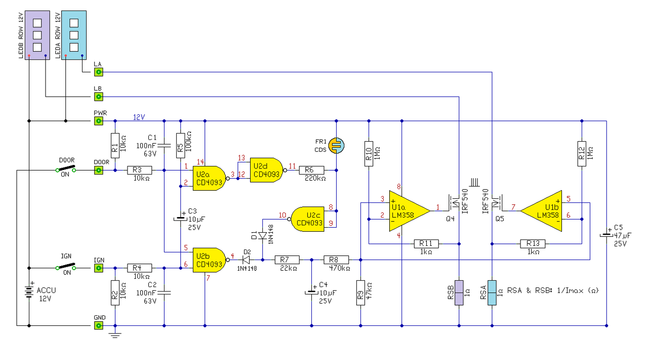
Akkor legyen egy kétcsatornás analóg megoldás is, hátha érdekel valakit.
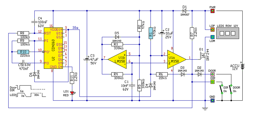
- A Led szalaghoz (vagy lámpához) hozzá kell illeszteni a sönt értékének helyes megválasztásával. Megmérve a szalag fogyasztását 12V-ról, Akkora sönt kell, amin ekkor 1V esik. Rs=1V/Imax számítással. Így különböző színű Led-sor is üzemeltethető vele, hogy egyszerre halványodjanak el. - Ha kinyitjuk az ajtót, bekapcsol (kb 1sec) a lámpa. Ha becsukjuk, akkor kb 20sec alatt elhalványodik. - Ha becsukot ajtó mellett ráadjuk a gyújtást az elalvás gyors lesz. Kivét ha nyitva van az ajtó, akkor tovább világít gyújtás ráadása esetén is. - Ha levesszük a gyújtást felkapcsolódik a világítás és 20sec múlva elhalványodik. Feltéve hogy ez alatt nem nyitjuk az ajtót ki. Mert akkor csak becsukás után halványodik el. - Van pluszba egy fényérzékelő, hogy nappal ne kapcsolja fel a lámpákat. Ha ez nem kell, a CDS (LDR) egyszerűen elmarad. A hozzászólás módosítva: Máj 23, 2018
Hello Mindenkinek!
Van pár buta kérdésem -mivel talán 20 éve volt a kezemben utoljára forrasztópisztoly - ezért előre is elnézést kérek! ![]() Szeretnék az autó belső kilincsihez halvány ledes megvilágítást tenni. Elég lenne annyi, hogy gyújtásnál felkapcsol, gyújtás levétele után pedig még kb 30 mp-et világítson.( ha rögtön lekapcsolna, nem sok értelme lenne, ugyanúgy sötétben keresnénk a kilincset ) Csatoltam egy képet, amin látható az általam elgondolt kapcsolás. (értékeket nem írtam az alkatrészekhez) És most a kérdések: Ez így ebben a formában működő képes lenne? Ha elég nagy kapacitású kondenzátor teszek a led elé, akkor tárol annyi energiát, hogy még egy kis ideig fényt adjon? Nem gondolkoztam túl bonyolult kapcsoláson, ezért kérdezem, hogy erre a célra jó-e simán a kondenzátor? A ledhez a kalkulátor szerint 680 ohm-os ellenállás kell, viszont a számított ellenállás csak 610 ohm. Nekem 330 ohm-os van itthon, ha sorba kötök kettőt, akkor elvileg elég kell, hogy legyen, igaz? Az ellenállás előtti dióda értékét viszont nem tudom hogyan kellene kiszámolni. Az lenne a lényeg, hogy a kondit csak a led süsse ki. A kapcsolás olyan vezetékről kapná a tápot amin már eleve van műszerfal világítás. Köszönöm a segítséget! A hozzászólás módosítva: Máj 15, 2019
Müködőképes, bár én a kondenzátort, D1 katódja és R1 közös pontjára tenném.
D1 diódának tehetsz 1N4001-et vagy valami hasonlót. Lényeg, hogy bírja a led(ek) áramát, és a kondenzátor töltési áramát. 2x 330 ohmos ellenállás is jó.
Helló!
Túl nagy kondi kellene a fél percig világításhoz, ezért nem jó megoldás. Helyette inkább ezt építsd meg.
Egy kis segítséget ehhez is kérnék.
Idézet: „Ajtónyitáskor azonnal bekapcsol , majd a kondenzátor értékétől függően kapcsol ki az ajtó záródása után” Ezzel az a problémám, hogy nekem menet közben is világítana a led egyfajta hangulatfényként és csak akkor szeretném hogy kikapcsoljon mikor leállítom a motort. Ezt ezzel a kapcsolással meg tudom oldani?
kapcsoló helyére a gyújtást kell kötni.
De igazából elég a C1-től jobbra lévő részt megépíteni és a C1-re adni a gyújtást.
Nagyon szépen köszönöm a segítséget!
![]() Megpróbálok "alkotni" valamit. Sajnos BUZ71 nincs itthon, úgyhogy amíg nem szerzek addig próbaképp összedobom az asztalnál a kondis kapcsolásomat, addig is vissza rázódom a forrasztásba. Kondi, led, ellenállás, próbanyák van a fiók mélyén elég. Legalább szórakozom egy kicsit!
Nem is kell buz71.. Bármilyen mosfet jó lehet 1-2 ledhez.
Jelenleg semmilyen mosfet nincs a fiókban, de azért köszi a tippet!
Talán felmegyek a padlásra, hátha akad valami amiben van Sajnos a netről rendelni 1-2 darabot nagyon drága lenne a szállítási költség miatt, ráadásul a világ végén lakom, így a legközelebbi elektronikai bolt is kb 60km-re van. Úgyhogy egyenlőre marad a gyakorlás, meg a padlástúrás. Még egyszer köszönöm!
Hello! Hogy addig se unatkozz, meg lehet ezt lépni akármilyen mezei alkatrészekből is.
Látom messze van a padlás..
Kedves autoelektronikához értő mindenki!
Érdekes problémára keresek megoldást. Van egy Suzuki Burgman nagyrobogóm. Sajnos áldozat szegény, mert minden tuningolási és ötletelési hobbimat rajta élem ki. Most az az ötletem támadt, hogy építek bele körfényt. Vagyis amikor egy kocsinál kitávirányítózom a központi zárat, akkor felgyullad a belső fény, aztán ha elindulok, elalszik, dimmerel, satöbbi. Ezt gondolom egy modul intézi a kocsikban. Mivel sötétben sokat használom a motoromat, arra gondoltam, hogy süllyesztek az idomokba ide-oda pár ledes világítótestet (kulturáltan persze) és azok gyulladnának fel, mintegy körbevilágítva a motort a sötétben. Aztán ahogy lezárom a gépet vagy ráadom a gyújtást, akkor dimmelve elaludnának a fények, mint egy kocsiban, csak itt nem bent, hanem kint lesznek a lámpácskák. Nem karácsonyfa izzó szerűen, hanem láthatatlanul beépítve és diszkréten lefelé világítanának. Már a helyüket is megtaláltam, de meg kell oldanom a vezérlést. Bontóban kiszerelném egy bármilyen kocsi ilyen egységét, aztán kapcsolási rajz alapján beépíteném. De ehhez tudom kellene legalább egy népszerű tipusnál, hogy hol keressem ezt a modult. Mi a véleményetek?
Hello! Ahhoz hogy valaki (nem én) érdemi választ tudjon adni, tudni kellene a motor aksi feszültségét, hogy hány és milyen áramú/színű Ledet építenél be. Valamint feltételezve hogy a gyújtás ráadása gondolom pozitív feszültséget ad a vezérléshez, de a "kinyitom/lezárom" a gépet, milyen feszültséget (vagy kontaktust) szolgáltat. Mert ezt kellene hozzá illeszteni a "bontott" áramkörhöz. De ismereteim szerint manapság a belső világítás áramköre több minden funkciót lát el, nem csak az utastér elhalványítását. A régiek, meg nem Led-hez készültek.
Felesleges bontóban erre az időt pazarolni, ha nem megy kapcsolási rajzból építeni, készen vegyél. Bővebben: Link
Szia,
Itt is találkozunk... Azért is ajánlottam ezt a topicot,mert itt vannak analóg módon megvalósított megoldások is. A gyári gépjármű vezérlőegységek ugyanis négyszögjelekkel halványítják az izzókat,és ez leddel kifejezetten bután is tud mutatni. Inkább hasonlít egy idegbeteg stroboszkópra mint elegáns,hangulatos fényeffekthez. Aztán egy gépjármű beltéri vezérlőegység nem védett víz ellen,motornál ez sem elhanyagolható. Meg aztán ahogy a másik topicban írtam,ezek általában több funkciós vezérlőegységek,méretük miatt is komoly probléma lenne elhelyezni,plusz az áramfelvétel is problémát jelenthet. Szóval szerintem lapozgass vissza,és olyan megoldást keress,ami ledhez való. Van egy PIC-el készített ilyen áramköröm,de nem volt még időm leddel kipróbálni.
Hello! Még keresgélni sem kell, ha a "lezárom a gépet" (pontosabban kinyitom) testet kapcsol feltétel teljesül.. A PWR pont folyamatosan +12V-on lehet, mert "alaphelyzetben" (mikor a Led-ek nem világítanak), szinte semmit nem fogyaszt. (A fehér Led szinteltolás, nem világítási szerepe van. Persze azért jelez.)
A hozzászólás módosítva: Jún 23, 2019
Szép napot Szakértők!
Előre leszögezném, AMATŐR vagyok elektronikában, de szívesen próbálkozom. A feladat a következő lenne: Autó belső világítás kiépítése az eredetitől elkülönítve, SMD 5050 led szalaggal! Amit jó lenne, ha tudna: 1. ajtónyitásra kapcsoljon be. 2. ajtócsukásra kb 6-10 mp után 3-4 mp alatt halványodva kapcsoljon le. 3. direkt kapcsolható legyen. 4. ha netalán az ajtó nyitva maradna, akkor is kapcsoljon le mondjuk 5-30 perc után! nagyon szépen megköszönöm, ha valaki erre tud megoldást mondani.
Hello! Ha diszkrét elemekből történő megoldás megfelel.
Nagyon szépen köszönöm. Mit jelent az, hogy diszkrét elemek? Esetleg olyan formátumban fel tudod tenni, hogy az EAGLE-vel megtervezzem a nyákot hozzá? Vagy van már készen nyomtatható nyákminta? És még a végén lesz fény a lányom kiskocsijában!
|
Bejelentkezés
Hirdetés |





De a cikkel között is van egy mikrokontrolleres, azt is megépítheted..









Sajnos a netről rendelni 1-2 darabot nagyon drága lenne a szállítási költség miatt, ráadásul a világ végén lakom, így a legközelebbi elektronikai bolt is kb 60km-re van. Úgyhogy egyenlőre marad a gyakorlás, meg a padlástúrás. 












