Fórum témák
» Több friss téma |
Mielőtt kérdezel, a következő két dolgot ellenőrizd!
I. A helyes tápfeszültségek megléte.
II. A kimeneten van-e egyenfeszültség.
Élesztés.
Sziasztok!
Anno sikerült életre kelteni egy C audio 2x1100 -es végfokot. A probléma , hogy az áramfelvétele bekapcsolás után 100-110W. Megmértem az emitter ellenállásokon a feszültséget, ami mindkét oldalon 30mV. Nyugalmi áram beállításra nem látok lehetőséget potméterrel. Van ötletetek mi eszi az áramot?
R82-t R155-öt 330-ról emelni kellene 360, vagy 390 ohmra. A 30mV elég nagy nyugalmi áramot jelent. PA végfokoknál ekkorát nem szoktak használni. Ez végfokonként 120mA körüli áramfelvételt jelent. Nem tudom mekkora a táp, de simán lehet, hogy ez okozza a túl nagy teljesítményfelvételt.
30 mV 0,47 Ohmon. Négy tranzisztor párhuzamban, 2X 60V körül lehet az alacsony tápsín. Természetesen mindez duplikálva, mert két ilyen csatorna van. Ez így kb 60W.
Ma már kicsúsztam az időből, de holnap folytatom.
Ha jól emlékszem +-50V és +-100V a tápfeszültség. Ha lekötöm az oldalakat a tápról, akkor az áramfelvétel 220mA.
Ha ez a 220 mA a hálózatból felvett áram, akkor feltételezve 230 V-ot, közel 50 W az áramfelvétel.
Mivel az erősítőket lekötötted, így az áramkör többi része fogyaszt ennyit. Ha ehhez hozzáadod Tóth Béla számítását az erősítőkre, közel meg is van a 110 W.
Sziasztok!
Kicseréltem 390 ohmra a két ellenállást. Az egyik oldal ami hibás volt ott 5mV-ot mérek az emitter ellenállásokon. A másik oldalon viszont 70mV -ra felugrott az érték. Keresem melyik ellenállás lehet vagy tranyó mehetett el ott.
Megmértem a "jó" oldalon a TR50 és TR27 bázis feszültségét a földhöz képest. 47mV körüli érték mind a kettő.
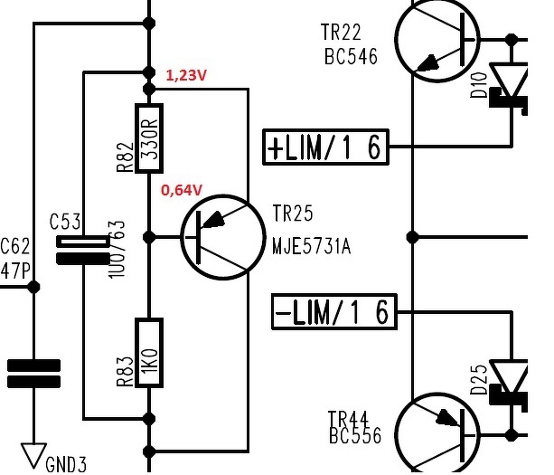
A Hibás oldalon viszont a csatolt képen látható feszültségeket mértem (100mV és 27mV). Mi mehetett el?
Érdekes a dolog, mert a valamikor hibás oldal 5mV-ja tűnik a logikus eredménynek. A másik oldal 70mV-os értéke nagyon magas. Ellenőrizd az ellenállás értékét, illetve azt, hogy a forrasztás tökéletes lett e?
Akkor a kimenet kb. 60mV körüli DC szinten lehet. Az önmagában nem probléma, a 70mV-os feszültség az emitter ellenállásokon már inkább.
Jó a forrasztás és az érték is.
A kimeneten 66mV van. A D25 diódán 91mV esik a D10 diódán 470mV. A hozzászólás módosítva: Feb 18, 2020
Megmértem a tranzisztor bázisán és emitterén lévő feszültségeket a földhöz képest.
A jó oldalon Vb=0,53V és Ve=1,13V-ot mértem. A rossz oldalon 0,64V és 1,23V van ugyanezeken a pontokon. Valamint kicseréltem a C48, C77 és C53 kondikat. A hozzászólás módosítva: Feb 18, 2020
A méréseid alapján kb. rendben van minden, kivéve az offszetet az egyik csatornán. Más kérdés, hogy 66mV nem vészes. Mérj feszültséget az emitter ellenállásokon (0.47ohm) közvetlenül! H az rendben van, akkor az erősítő jó.
Szerinted mi lenne, ha a 390 ohmos ellenállással sorba kötnél egy 1K-s potmétert és megpróbálnám beállítani a feszültséget?
De még az ellenállás cseréje előtt, nem?
A hozzászólás módosítva: Feb 19, 2020
Ja és közvetlenül az emitter ellenállásokon mérjél, ne a védőtranzisztorok bázisain.
A csere után mértem 77mV-ot. Előtte 30mV-volt. (Ez is fura).
Közvetlenül az ellenállásokon mértem.
Sziasztok! Ha egy erősítő tápegysége egy 250 és egy 120W-os toroid trafóból áll, ti tennétek lágyindítót eléjük? A primerek bekapcsoláskor egy időben, párhuzamosan csatlakoznak a 230 VAC-ra. Szerintem ebben az elrendezésben jóval nagyobbat fognak rúgni a hálózaton, mint egy 370W-os toroid
. Előre is köszi a válaszokat!
Nálam a 2 db 200VA-hez nincs lágyindító és gond nélkül be lehet kapcsolni.
Sacc/kb olyan 45-55A-es áramcsúcsnál nem lesznek nagyobbak a bekapcsolásokkor. Az a hálózati automatát még nem érdekli, de a falban a kötéseknek, meg az ilyen gyufafejnyi 3-6A-es kapcsolóknak hosszú távon nem tesz jót.
Azonnal meg fogom írni ha beégett nálam valami
Sziasztok.
Az alább csatolt videoton dcr3090-es hangfalhoz milyen erősítő építését javasolnátok? Előre is köszönöm.
Hát Sikerült beállítani az emitteren eső feszültséget. 620 ohm-ig kellett felvinni az ellenállás értékét.
Viszont 4-5 perc után az erősítő kikapcsol és világít a protect led. Majd próbál újra indulni 2-szer, aztán marad kikapcsolt állapotban. Kiakasztó ez az erősítő. Mindkét oldalon a kézzel néztem mi melegszik esetleg. Az egyik oldalon a TR33 és a másik oldalon a TR38 tranzisztorok annyira forróak, hogy nem lehet megérinteni. Ez normális?
Azok melegedhetnek. Ha kézzel forrók, akkor 50-60fok között lehetnek, az még nem életveszély. Azt lenne jó tudni, hogy milyen okból kapcsol a védelem.
A kimeneti DC normális értéken van, nem mászkál? Nyugalmi áram a beállítás után stabil? A hozzászólás módosítva: Feb 20, 2020
A nyugalmi áram stabil. Az emitter ellenállásokon 8mV-ra áll be mindkét oldal. A hálózati áramfelvétel 350mA.
Ahol potival állítottam be a nyugalmi áramot, ott 86mV van a kimeneten. A másik oldalon 9mV
87mV-ig ment fel a kimeneten a feszültség, aztán 10-15 másodperc múlva lekapcsolt.
87mV-tól még nem kéne lekapcsolnia. Ott valami már oka lesz a lekapcsolásnak.
|
Bejelentkezés
Hirdetés |









. Előre is köszi a válaszokat!







