Fórum témák
» Több friss téma |
ÜDV!
Akkor kérnék szépen egy bevált nyáktervet , beültetési rajzal kapcsolási rajzal TO3 tokoshoz ami normális probléma mentes A hozzászólás módosítva: Feb 19, 2020
lemaradt , hogy a panel mérete férjen el max 160x100as nyákon
A hozzászólás módosítva: Feb 19, 2020
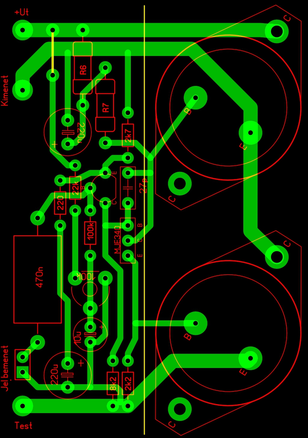
A saját panelem terve már nincs meg, de visszarajzoltam. Igyekezetem kézben tartani a méreteket, 52x74 mm. A kimeneti csatoló kondi és a Zobel, nálam a koppanásgátlóra került, annak szerencsére megvan NYÁK-rajza. Ha érdekel, akkor gondosan leellenőrzöm és csatolom lay-ban.
Jópofa nyáknak néz ki. Bár valahol valamikor annó nekem valaki azt ajánlotta hogy a jlh-nál a végtranzisztorokhoz minnél közelebbi ponton kapja a tápot annál jobb és nem olyan zavarérzékeny.
Persze ez lehet szőrszálhasogatás is de én annó úgy rajzoltam meg és nem volt vele semmi nyűgöm. Persze nemtudom hogy 2-2,5cm nyáklemezen való táp futása mennyit befolyásol de kitudja.
Igen érdekel , a lay out is..Ebben csak egy poti van ?
Jól látod, az a +Ut betáplálási pont biztosan nincs jó helyen, én a hosszú sárga vonal mellé tenném, és a kisebb áramú ( betáp ponttól bal) oldalnak adnék még egy hidegítő kondit a föld felé.
Ha már így, akkor lehetne kétoldalasan szerelni, az alkatrészeket saját lábaival bekötni a fólia kihagyásával, majdnem fele ekkora panelen.
Természetesen, bocsi az okoskodásért!
ez alapján szeretném megépíteni , csak to3 tokos verzionál itt sincs összekötve a t1 bázis de azt megoldom layoutba
A csatolt fájlokkal tudom segíteni a munkádat. A nyugalmi áram állító potit berajzoltam az R7 ellenállással párhuzamosan, a kettőből természetesen csak az egyiket kell beépítened és melegen ajánlom a fix ellenállást.
Terveztem, hogy magyarázatot csatolok a működéshez és a beállításhoz, de ez időhiány miatt sajnos elmarad. Ha kérdés merül fel, arra azért igyekszem válaszolni.
Azért szivesen fogadok magyarázatot is ha van egy kis időd
Ez már tartalmaz némi módosítást is? A bemeneti részre gondolok. Talán "highand" FET-esénél láttam.
Köszi. Így már látom, hogy nem az. De már ebben is vannak változások.
Úgy látszik a széles világ olvassa a hobbielektronikát. Íme az átalakított kis nyugalmi áramú, MOSFET-es JLH kapcsolás az Aliexpress-en:JLH 1969
Gratula az alkotónak. Az jó, ha a jót másolják.
Pusztán a kép alapján írod hogy jó, vagy esetleg hallottad is?
Kedves Zsolt, sajnálom, ha félreérthető voltam.
Én nem a másolatról vélekedtem. A hozzászólás módosítva: Márc 19, 2020
Üdv mindenkinek!
Tisztelt reloop! Ha lehet, akkor én kérnék némi infót erről a kimeneti panelről. Régen, még évekkel ezelőtt én is megépítettem ezt a JLH-t, de nekem is gondom akadt ezzel a bekapcsoláskor keletkező "anomáliával". A kérdésem csak annyi lenne hogy a kimenet panelen azért van így kialakítva a táp, hogy akár AC, vagy DC feszültségről is lehessen működtetni? Illetve a tranzisztor típusa az a BC547, gondolom más is használható!? Köszönöm előre is, elnézést ha marhaságokat kérdeztem, igyekeztem vissza olvasni természetesen, de elég sok oldal van..Rég foglalkoztam ilyenekkel, de most újra kedvet kaptam, picit lemaradtam.
Szia! Az AC bemenetek az erősítő táp szekunder kivezetései Bővebben: Link, meglétüket figyeli az áramkör.
A hálózati feszültség megszűnésekor szinte azonnal old a relé. A tranzisztor bármely általános N-es típus lehet. Próbálva szembenézni korunk kihívásaival, valamennyi A-osztályú erősítőmet felszámoltam és elkezdem a helyükre AB-osztályúakat építeni. Remélem ebben is találok követőket.
Rendben, köszönöm!
Igen, én is kacérkodom AB osztállyal is, de ehhez régről maradtak alkatrészek.
Én most terveztem, hogy megépítem, már a nyákot is félig megterveztem.
Ez ugyanaz lenne, amit Te javasoltál?
Üdv!
A képen látható kapcsolást építette meg már valaki? Az R6-R9 hány ohmos ? R6 ra a beültetési rajzon 100ohm van én olyat raktam R9nek meg 220ohm de a kimeneten egyenfesz van igaz nem 2n3055öt raktam be próbának hanem d998at. indításnál szól egy darabig majd büdösödik a hangszóró
Szia! A kimeneti csatoló kondenzátort kihagytad Bővebben: Link
A kimeneten a tápfeszültség felének kell lennie!
Szia!
Rátettem a kimeneti tagot de így is az elején szépen szól aztán amikor melegszik akkor elkezd recsegni torzitani nálam a képen látható kapcsolásnál az R9 az 220ohm és az R9 mellett a kondi az 1000uF A hozzászólás módosítva: Márc 22, 2020
Az R9 értékét a tápfeszültségből, a hangszóró névleges impedanciájából és a végtranzisztorok nyugalmi áramnál mért bétájából lehet meghatározni. Ezért teszünk bele trimmer potit a beállítás idejére, melyet később fix ellenállásra cserélünk.
Mutass képet az erősítőről!
Tegyek az R9 helyére 1k potit , már ha van itthon ?
|
Bejelentkezés
Hirdetés |




















