Fórum témák
» Több friss téma |
Kíváncsian várjuk hogy hogyan működik majd a szerkezet!
Vannak fenntartásaim a kialakuló áramokkal kapcsolatban nem tudom mi van a programban de itt nagy áramlökések lehetnek ezek az alkatrészek nem nagyon fogják ezt bírni szerintem. Azért ha kész lesz és ki lesz próbálva megoszthatnád velünk a tapasztalatokat.
Rentben.
De 0.1ms ideig süt rá. Ez ha jól számitom olyan 80-100A ezt kell elviselni. Talán kapok a jövő héten egy eredetit, amit a H-tronik gyártott, méregetni fogom, aztán majd meglátjuk.
Oké én csak feltételezem hogy ez fog következni de azért kipróbálod majd nem?
Sziasztok
Ezeknél az elektronikáknál mennyi idó, amig rásüt az akkura?? Halottam 0.1mS de volt hogy 1mS is írtak. Mi a jó érték??
170 - 500 ms a cikkben szereplő áramkörnél .
Szia, akor ennyi ideig "süti" az akkut
Melyik cikkben?
Ebben pl. 20ms van, és úgy általában hasonló kitöltéssel működik mindegyik, az 500ms-nak rövid időn belül csúnya vége lenne...
Hello! Akkor mégsem építetted meg az áramkört?
De megépítettem, de valami~rt kilövi a pic-et. Két pic-et hazavágott, hogy miért nem tudom, elvileg nem lett volna szabad. Lehet hogy egy Fet drive- val közbeiktatva jobban járnék.
Kíváncsi vagyok, feltennél egy pár képet a kialakításról? Lehet, hogy látunk valamit.
Egy ideje követhető a projekted, mert több fórumtémában is futtatod a részeit... de bizonyos részletek amik a sikert alapoznák meg az nem látható. Mert jól írod, helyes áramkörnél és kivitelnél nem halnak a PIC-ek csak úgy. A másik észrevételem, hogy az áramköröd periodikusan kisütőimpulzusokkal 'kezeli' az akkut ha jól követtem. Ebben a topikban van egy másik megoldás ami más elvet használ, nem lenne jobb abba fektetni az energiát? Az a kifogyasztott áramot, egy töltőimpulzussal visszajuttatja az akkuba. Jobb lehet, mert jellemzően a kisütés az épp szulfátosodást okoz, nekünk meg az ellentettje a cél. Gondolom.
Melyik kapcsolásra gondolsz pontosan??
Ha viccelni akarnék, arra amit építettél. De gondolom arra gondolsz amit javasoltam és fellelhető itt. Ez esetben a desulfator illetve akku aktivator néven kereng itt a topikban. CD4047 és egy tekercs tirisztor és fet alkotja a fő részeit. Képek keresése itt, könnyebben megtalálható.
Biztos. Pld IR2101. Ekkora áramok, jó nagy tüskéket tudnak generálni a PIC tápvonalán /is/ azt is rendesen meg kellene szűrni.
A hozzászólás módosítva: Feb 19, 2020
Tegnap voltam egy barátomnál, több milliós Fluke műszerei vannak, és nem akartam elhinni. Nem az volt a gond, hogy én 330Ohm és 10K val a földre csináltam a Fetnek egy feszültségosztót, hanem, hogy a Fernek óriási a pillanatnyi áramfelvétele ( mivel kondiként viselkedik). Ez persze ha eléri az 1 Volt feszültséget, és kezd nyitni a Fet, megváltozik. Elején a pianatnyi áram 1...1,5A ez ölte meg a Pic-emet
Ezt nem egészen értem. Feltételezem, hogy a 330 Ohm sorosan van a PIC és a gate között. Hol és hogy alakul ki akkor az a másfél Amper? Szórt kapacitásokon át sem igen tud ennyi összejönni...
Mellesleg én is év(tized)ek óta hajtok így PIC-kel FET-eket, és általában 220-470 Ohmot teszek be, hogy a láb áramát korlátozzam (5V-ról) 20 mA-re. Még nem volt ilyen miatt PIC halálom. Valami más baj is lesz ott.
Sziasztok.
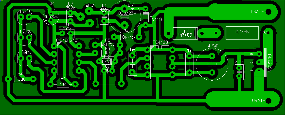
Át tudnátok nézni az áramkört, hogy jól csináltam-e a fetdriver bekötését? Ilyenkor csak direktbe kötöm a Pic lábát a driverre? Köszönöm szépen előre is. A hozzászólás módosítva: Feb 19, 2020
Szia
Egy 116A fetet daktam bele, egy N csatolóst, amikor elkezd a pic kiadni feszt, a nulladik másodpercnél van nagy áramfelvétele, nem véletlen a fet driver. ez a tipus kinyírja a pic-et az tuti, ha nincs drive beletakva.
A kontroller kimenetén, amelyik a TC4420 bemenete felé megy, nincs lehúzó ellenállás (10 kOhm). A TC4420 kimenetén nincs lehúzó ellenállás (10 kOhm), ellenben van kondenzátor, ami egyenesen káros (2.5 nF). A TC4420 kimenetén nincs soros ellenállás (5 Ohm/1W). TC4420 táplábaihoz 100 nF kell, nem 1 nF. A feszültségméréshez nem kell soros ellenállás (R3), csak rontja a pontosságot. Ha az MCLR lábat nem használod és belsőre állítod, az ellenállás (R1) elhagyható, a lábat sem kell bekötni. D1 valamilyen izmosabb dióda legyen, pl. 1N4001, az 1N4148 lehet, hogy már az első bekapcsoláskor dob egy hátast. Utóbbi egy egyszerű kapcsolódióda, nem ilyen feladatra lett tervezve. R2-nek nagyobb helyet csinálj, tervezd 1 W-osra és biztosítsd a programban, hogy egyszerre csak az egyik LED kapjon áramot.
Ha az akkut akarod sütögetni, akkor a D2-es dióda felesleges, és ez az egész kapcsolás csak ártani fog neki, mint azt már írták egy másik témában. A többi jónak tűnik.
Ez így most jó lesz? A TC4420 a D1 után fogom kötni
A hozzászólás módosítva: Feb 19, 2020
Nem nyírhatná ki ha korlátozod az áramot, ennek ellenére nem szerencsés impulzus üzemben közvetlenül a PIC lábáról hajtani a fetet, kell közéjük tenni egy buffer fokozatot, erre elég 2db tranzisztor. Valamint a tápellátást a nyákon úgy kell kialakítani, hogy a FET árama sehogy se tudja lerántani a PIC tápját, meg a PIC táplábai közé egyébként is illene tenni egy 100nF-1µF körüli kondit. De minek PIC egy olyan feladatra, amit egy filléres 555 is vígan ellát?
Továbbra sem látom be, hogy szükségszerű a PIC halála, bár a paneleden a GND meglehetősen hosszan kolbászol a 78L05-ig, meg a PIC-ig. Ez esetleg okozhat kiszámíthatatlan tranziens tüskéket.
Mint írtam, számtalanszor hajtottam PIC-ről FET-et 220-470 Ohmon át, sosem volt baj, pedig az a FET sem piskóta: IRFS3306. 160A vs 116A... én nyertem . A bemenő kapacitásuk sem túl nagy, 5-6 nF, 5V-ig nyitva pedig a töltésigényük sem, 40 nC igazán nem sok.Mostmár talán mindegy, ha betetted a FET meghajtót, de én csinálnék egy GND átkötést a78L05 középső lábához C4 aljáról...
Ha egy kicsit gondolkodol, rögtön rájönnél a kérdésed válaszára. A Pic egy akku állapot figyelést is tud ezt leden kijeleníteni, az 555 nem.
A másik, hogy az 555 Rc tagból álló időzítő, ami több alkalommal bizonyította nálam, hogy bizony bozony nem igazán szereti a - 15Cfok és a nyári motortérben lévő akár 60Cfokot. Elko kicsárad, és rendesen csal. Az 555 ideje leáldozott. A harmadik és legfontosabb, hogy tudom a Pic-be az időket simán változtatni, Például mondhatom a picnek, hogy 9 volt alatt ne csináljon semmit, sőt menjen aludni, hogy ne fogyassza az aműgy is mélykisülés állapotában lévő akkut. Egy 555 erre képtelen!
Köszönöm megoldom a C4 Gnd átkötést
Az 555-tel ugyanúgy meg lehet oldani az összes általad kívánt feladatot, legfeljebb kell mellé tenni egy másikat is, vagy néhány tranyót (kívánt fesz alatti lekapcsolás plusz 1-2 tranyó). Hogy az NE555 nem szereti a -15 fokot az teljesen természetes, ugyanis 0 fok alatt nem is működik az adatlapja szerint, viszont az SE555 az garantáltan működik -40 foktól +125 fokig.
A PIC meg egy vicc, szobába való eszköz, nem ilyen körülményekre (kényes mint magad is tapasztaltad, fogja magát és tönkremegy). Mellesleg nekem eszembe nem jutna -15 fokban bármivel is szórakozni a kinti hidegben.
Állandóan fog menni, éjjel nappal, Az 555 ahogy mondtad, több tranyóval, minimum 2 Db 555el lehetne kivitelezni, és az idő állandója nem stabil, nekem a Pic, neked az 555.
Egy újabb menteni való, Elektromos szerelőtől jött, elektronika hibás autóból. 3 éves 45Ah.-s Banner. Tölteni nem lehetett 3,7V kapocsfeszültség. 0Ah áramerősséggel, egy féklámpa izzó nem sok, meg se nyekkent rajta. Valamennyire fel kellett húzni, hogy egyáltalán lássa bármilyen töltő is. Kíváncsi vagyok. Hogy nyárára jó lehet-e még.
|
Bejelentkezés
Hirdetés |









. A bemenő kapacitásuk sem túl nagy, 5-6 nF, 5V-ig nyitva pedig a töltésigényük sem, 40 nC igazán nem sok.





