Fórum témák
» Több friss téma |
Fórum » PC táp átalakítás
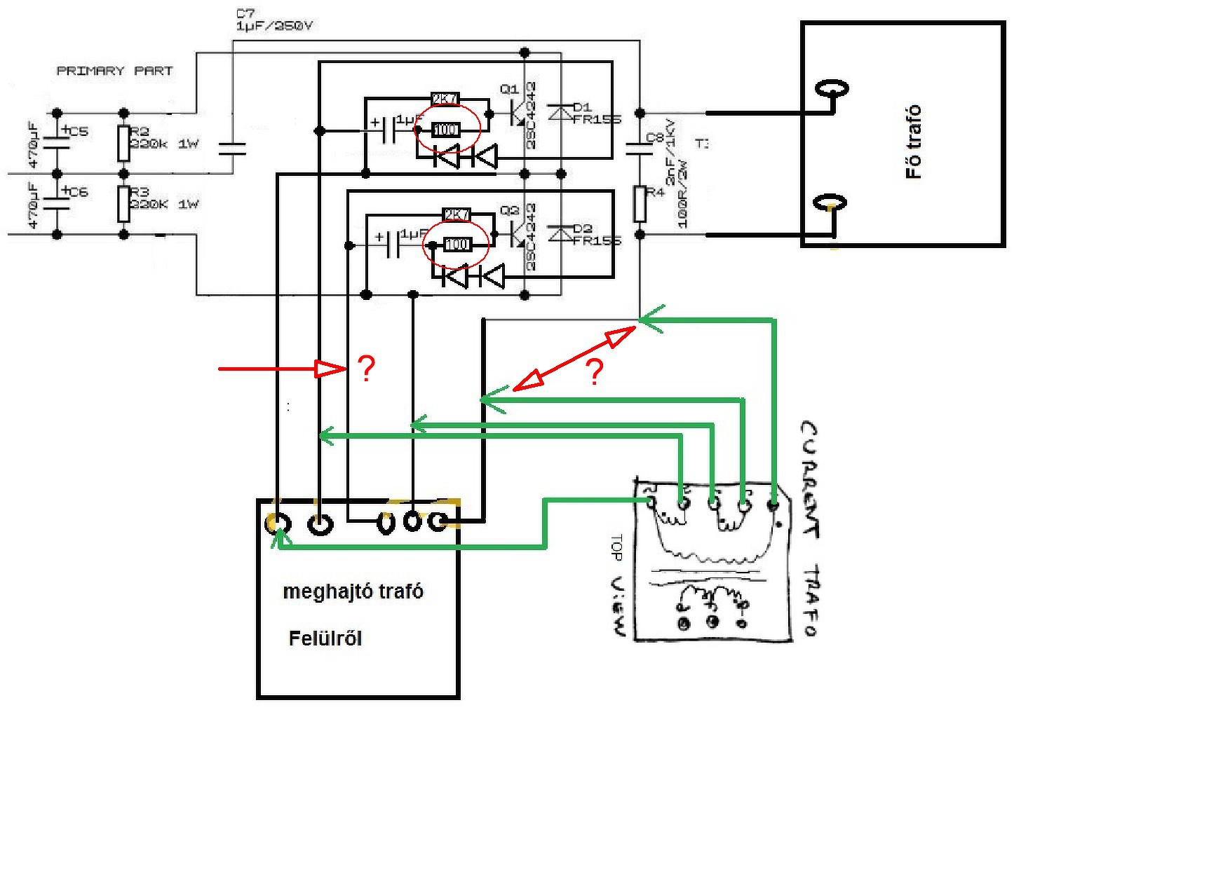
A trafó tekercsvégeire gondoltam, de akkor így jó, ha a kivezetések így vannak.
Köszönöm a válaszokat, végül egy orosz oldalon megtaláltam az eredeti HP tápkivezetéseket, tényleg ATX táp volt hozzá. Csak a színeken kellett kicsit módosítani. Felírtam, hátha még kell valakinek később.
Pinouts
Mondtam én, hogy csak ki kell keresni a kiosztást, onnantól már könnyebb.
Értem csak te 3 pöttyöt mondtál, azon 5 kivezetés van, mind1 most már akkor egyértelmű. Am bekötöttem de még most sem jó.
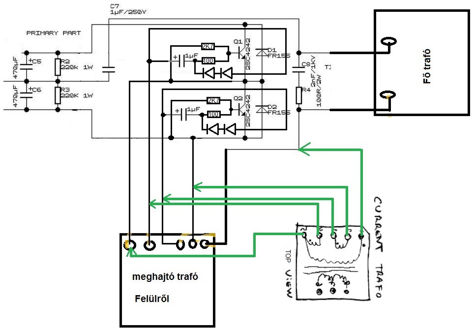
Konkrétan így se jó a rajzod. Lásd a mellékletet.
Szerintem cseréld ki a báziskörben a 100 Ω ellenállásokat 1 Ω-ra. A két 1µF kondikat 10 µF-ra. Ha két 1N4148 van a báziskörben sorosan, ezek a szokványos értékek.
Elnézést én kavarodtam meg és rosszul nyilaztam a kivezetéseket.
Köszönöm ki fogom cserélni az általad említett értékekre, igen azok 4148-asok.
Sziasztok!
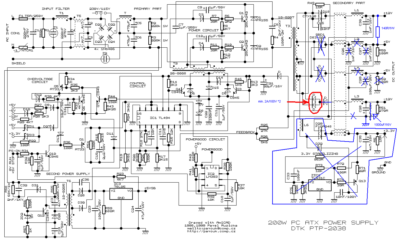
Egy AT-s Pc táppal nem boldogulok.. A probléma az, hogy a kapcsoló tranzisztorokat meghajtó trafó, meghajtása nem megfelelő... A tl494 kimenetén szép a négyszögjel, még a kis (To92) tranzisztotok bázisán is jó a jel. Az egyik tranzisztor collectorán hatalmas tüskék vannak. A tranzisztort kimértem, jó, próbából felcseréltem a kettőt, nem változott semmi. A meghajtó trafót próbából kicseréltem, a helyzet változatlan... Tudna valaki segíteni? Képeken illusztrálom a jelenséget. (A trafó tekercseinek a két szélsőn mérek) A hozzászólás módosítva: Júl 14, 2019
Sziasztok!
Arra gondoltam, hogy fogok egy 300W-os PC ATX tápt, adok neki 2A műterhelést és teszek bele 4 USB portot, kimenetnek, az 5 V-os lábra. Ez 10A terhelés. A többi kimenetet nem használom. Ilyenkor is kell a ventillátor, vagy ez csak használat közben derül ki? Nem vagyok nagy villanyész, úgyhogy ha nagy marhaságot írok, kérlek javítsatok ki!
Annyit könnyíthetsz a helyzeten, hogy fél fordulatszámon járatod a ventilátort.
Sziasztok!
Nem PC táp, hanem egy XBOX 360 slim tápjáról lenne szó, hogyan lehetne belőle 14V feszültséget kiszedni? Szészedtem, remélve hogy csak egy tl431 lesz benne de nem, vagy csak nem találom, ha valaki esetleg tudna segíteni, azt negköszönném!
Bocsi, lemaradt.
Az optocsatolót meghajtó műveleti erősítőt és környékét kellene visszarajzolnod.
A hozzászólás módosítva: Jan 4, 2020
Ha jól látom több kimenőfeszt produkál, ennek megfelelően jó komplikált a visszaszabályozás...
Szerintem keress más tápot.
Bocsi, most tudok csak válaszolni mindkettőtöknek.
Kovidivi: Az egész nem ér annyit, de köszönöm! pipi: Igen, 12V-t, meg 5V készenlétit, azért akartam ebből, mert van 3 db egyforma, de így egyszerűbb egy DC-DC-vel csinálni töltőt, abban legalább áramkorlát is van.
Sziasztok!
Át szeretnék alakítani egy ATX tápot, de csak az 5V 16A részét szeretném szabályozni a többi maradhatna ugyan úgy. Tudna nekem ebben segíteni valaki?
Szia!
Ha még irnál az elképzelésedről. Mert az 5V-t akarod; csökkenteni, nővelni ? esetleg áramkorlátot --csökkenteni?
Szia!
Egy nichrome ellenálláshuzalt szeretnék vele szabályozni és csak ilyen tápom van . Milyen megoldás lenne erre jó? Nem ragaszkodom pont ehhez a táphoz, bármi szóba jöhet.
Szia!
Ezt igy nem értem. Mert ha fűteni gondolod ?(vágószál) A feszültségét lefelé a legkönnyebb szabályozni. felfelé nehezebb. A 12V meg --minek. A hozzászólás módosítva: Jan 12, 2020
Sziasztok van egy asus tapom 550 wattos 20+4 pin , atalakitottam egy 16 pines fuji laphoz megfelelo bekotessel stabil a dolog ,viszont az atalakitas egy rx580 miatt volt ami nagy fogyaszto a lapon ha pl elinditok egy jatekot leterdel a tap mivel tudnam a maximumot kiszedni a tapbol ? (Masik 20 pines alaplappal vigan ment a konfig) az 5 voltos agat jelenleg egy 12 voltos 21 wattos izzoval terhelem .
Sziasztok!
Nos tavaly nyár óta elővettem újra az áramkört 100Ohm-ot 1Ohm-ra cseréltem és 1mikrot 10-re. Végül jó lett most már működik, egy furcsa dolog még akad méghozzá az egyik kapcsolgató tranzisztor Bázis és Emitter lábán mérek 1 voltot addig a másik kapcsolgatón kb csak fél voltot tehát kb fél volt differencia van ez nem tudom, hogy gond lenne vagy ettől függetlenül még jó lehet? Köszönöm még egyszer a sok segítséget!
Sziasztok. Ezen videó alapján alakítottam át a tápom, ami ugyanaz a típus mint az enyém, csak az enyém fullosabb, mert ebbe be van építve a hőfokfüggő ventiszabályozás.
Viszont nem úgy működik mint a videón, én átalakítás után a potin nem tudok feszt szabályozni, az 29V körüli a 12-es kimeneten (terhelő ellenállás nélkül, 1A-el terhelve 25,6 körül). Az érdekes az, hogyha nincs bekötve az IC figyelőáramkörébe a 3.3/5/12/-12(ezeket figyeli alapból) akkor is ez a 29V van a kimeneten. PG 5 volt nincs. A primer tranyók így alapból fűtenek valamennyit kb 3 perc után terhelés nélkül is. A kérdés az hogy maradhat e így, mert ugye így "fullon" jár a táp.
Sziasztok!
Elnézést, ha már lenne ugyanezen téma és nem vettem észre! AT vagy ATX tápból szimmetrikus és túláram-védett tápot szeretnék 2x9V-ra lehetőleg a meglévő elemekből. Főleg próbapanelekhez kellene pl. "Építve tanuljuk az elektronikát: R.A.Penfold" vagy Dr. Hetényi L. több műszert is épített és ajánlott csengőreduktorral. Az enyémekhez már csak a táp hiányzik. Ma már a reduktor sem olcsó, viszont kimentett PC táp több is van. Előre is köszönöm!
Ez olyan ágyúval verébre. Kis áramkörök próbálásához nem feltétlenül kell PC táp, a maga komoly teljesítményével. Alapból a szimmetrikus tápnak sem lesz túl jó.
Érdemes nyitott szemmel járni és menteni a régi készülékek kis adaptereit. Nekem is van 1 nagy dobozzal, mellette szivargyújtós adapterek, bennük javarészt 34063 StepDown áramkörökkel. Ha kell egy ilyen, csak átdúrom és valószínűleg találok. Sokszor vannak egyformák, azokból korrekt szimmetrikus táp építhető. A környezetemből elég sokat sikerül így begyűjteni. Minden pakoláskor találnak olyan adaptert, aminek a készüléke már rossz, vagy kidobták. Ilyenkor szerencsére rám gondolnak. A PC táp is jó, pl. nekem is van egy 13,8V-ra beállított, azzal tesztelem a komolyabb 12V-os kütyüket, autórádió, stb. Érdemes megbecsülni a régebbi transzformátoros darabokat, néha sokkal jobban megfelelnek a feladatnak, mint a kapcsolóüzemű (de rövid életű) társaik.
Ha szimmetrikusat akarsz akkor az áramot a primer oldalon kell mérni és szabályozni (áramváltóval), de a túláram védelem az ezeknél a tápoknál nem olyan egyszerű, ugyanis kiegészítő áramkörök nélkül tönkre fog menni, mivel a vezérlő nem árammódú, ezért csak az áram átlagértékére képes szabályozni. Az átlagtól függetlenül meg a csúcsáram ugye akármekkora is lehet, ami jó esetben kilyukasztja a kapcsolótranyókat.
Hello! Tekintve hogy ha csengő reduktort ajánlottak, túl nagy fogyasztás nem lehet, max 300mA. Mivel minden tápban van +-12V, abból háromlábú stabilizátorral könnyen lehet +-9V-ot előállítani. Vagy a 7809/7909-el fixen, vagy LM317-337 párossal akár szabályozható módon. Így nem kell tápot átalakítani maximum az 5V-ot terhelni egy ellenállással.
Csoporttársak! Szuperek Vagytok! Köszönöm a támogató tanácsokat! Csak én "kiscsoportos" vagyok! Különösen a jelenlegi helyzetre is tekintettel; Ha technikailag lehetséges abból főznék ami van a hűtőben!
Miután nincs pénzem reduktorra, ezért nincs reduktorom. Viszont van vagy 10 tápom, ezeket szeretném hasznosítani. Miután láttam ezen a felületen szimmetrikus tápot, csak az 12 V-os. Tán még az sem gond [szerintem, h "ágyú"], legalább bírja és úgysem folyamatos üzem. És tán még a [hozzá képest] kis terhelés miatt a ventilátor is elhagyható v kikapcsolható. És van ajánlat nyák-varázslat nélkül. Ezért mertem feltenni a kérdést nálam pallérozattabb [ami nem nehéz] kollégáknak. Hi! Továbbra is köszönöm segítségetek!
A venti a táp kötelező minimális terhelését adja.
|
Bejelentkezés
Hirdetés |





















Viszont nem úgy működik mint a videón, én átalakítás után a potin nem tudok feszt szabályozni, az 29V körüli a 12-es kimeneten (terhelő ellenállás nélkül, 1A-el terhelve 25,6 körül). Az érdekes az, hogyha nincs bekötve az IC figyelőáramkörébe a 3.3/5/12/-12(ezeket figyeli alapból) akkor is ez a 29V van a kimeneten. PG 5 volt nincs. A primer tranyók így alapból fűtenek valamennyit kb 3 perc után terhelés nélkül is. A kérdés az hogy maradhat e így, mert ugye így "fullon" jár a táp. 





