Fórum témák
» Több friss téma |
Na sikerült szereznem egy gyertyát egy led-del ami sárgán villog összevissza, ami gondolom imátálná a lángot. Kiszedem a ledet összekötöm ahogy írtad egy pirossal ami alapvól csak egyenletesen világít. Trimmerem nincs. Csak az ellenállások, bekötöm és villogni fog??!!
Ha lesz egy kis szerencséd akkor villogni fog. De rakj több ellenállást. ( ugy 10 kOhm körülivel kezd, és majd csökkentsd ha látid mit csinál.
Amit még ne felejts, a sorba kötött ledekkel párhuzamosan egy 100-1000µF kondenzátort tenni. ( legalábbis nekem a villogó ledes változathoz kellett.)
Villogtatná szegény, de csak 3V -ról. Egyébként is sokkal nagyobb mint egy villogó led, és valószínű kevésbé tartós.
Az nem jó? Ha bekötök még egy ledet sorba és az ellenállások, azaz a villogó sárga led meg 2 sima piros.....???
Nyugodtan beköthetsz sorba még akár 2 piros LEDet is.
Nekem nem kellett és egy sereg ( legalább 1 tucat) müködik. A fehér vagy kék LED-t párhuzamosan is szoktam kötni, ( azok megtartják a villogo LED-n a 3 V-t). Elég sok variácoban kiprobáltam és mind müködik. ( kék LEDekkel remek TV imitáciot lehet csinálni.).
Üdv. Fórumtársak. Önmagában villogó led gyorsan villog, kb. Másodpercenként 2x. Ezt hogyan lehetne lassítani?
Trimmer potival se lehet? Egyébként autóriasztó imitáció... 12v a fesz. A led önmagában villogo egy 500ohmos ellenállással!
Hello! Inkább azt javaslom, készíts hozzá áramkört és nem kell villogó Led hozzá. Itt találsz hozzá kapcsolást, én a villog-4-et, vagy a Bip-led kapcsolást javaslom. Utóbbit csak sorba kell kötni simán a Led-el..
És még egy "ECO" megoldás..
És ezt a kapcsolás működik önmagában villogó leddel is? Bocsi , ha értetlen vagyok de nem vagyok profi a szakmában csak a magam módján csinálnám, de nem ezt tanultam ezért is fordulok ide a fórumhoz!! Egy kérdés: ha rákötök egy index relét ami állítható potival van????
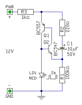
A másik: a CARFLASH rajzon látható 2ellenállás egy 100kohm és egy 1kohm, láthato rajta a led, egy kondi, de ez bc557 és bc 547 ez micsoda???
A kapcsoláshoz nem kell villogó Led, hanem sima nagy fényerejű Led való bele. Maga a kapcsolás villogtatja (kapcsolják ki-be) a Led-et. A kapcsolás egyébként nem úgy villog, mint egy villogó Led, hanem 2 másodpercenként felvillan.
Nem tudom mi a szándékod egy index relével. Feltételeztem, hogy ezt az áramkört egy kamu riasztó imitálására használod, nem index céljára. Valami fogalom zavart érzek itt. A BC557 és BC547, egy-egy tranzisztor, mégpedig az első PNP a második NPN. Ez, ami lényeges, nem kimondottan a típusa.
Igen. Erre szeretném használni! Érthető!!! Nyák lap nélkül is elkészíthető az áramkör??
Én csináltam már hasonlót kis dobozban "légszerelést kiöntve", ez ma már "gányolásnak" számit.
Próbapanelt meg fillérekért lehet kapni (ámbár ott is kell(ene) kiöntés/autóipari normakövetés).
Természetesen nyák nélkül is elkészíthető. Egyszerűbb egy kis Bővebben: Link próbapanel használatával, ott a felülnézeti (színes) és a forrasztási oldali (fekete) kép alapján.
A hozzászólás módosítva: Márc 27, 2020
Kicsit módosítottam rajta. Az R1-el a felvillanások közötti időt, az R2-vel a villanás hosszát, az R3-al a Led áramát lehet változtatni. (Persze nem a nullától a végtelenig..)
A hozzászólás módosítva: Márc 27, 2020
Nekem a "csak kétvezetékes" bekötésű jobban tetszett.
Igen, csak az nem ebben a stílusban villog..
Egyébként ezzel a kapcsolással is sorba köthető Led, de két feltétele van.
- Az eredeti Led-nek is a kapcsolásban kell maradni, mert a működéséhez a Led feszültségeltolására is szükség van. - Másik, hogy a kondi kb. 100uA-es töltőárama látszódni fog a soros Led-en amennyiben az nagyfényerejű. Viszont ez orvosolható, ha a Led-el egy 10k ellenállást párhuzamosan kötünk. Mert a kondi töltőárama azon csak 1V feszültséget ejt, amre a Led még nem tud kinyitni.
Hogyan módosulnának az alkatrészek értékei, amennyiben én 2× AAA elemmel (3V) szeretném használni?
Hello!
R1=100k, R2=1k, C1=22uF, R3=47 Ohm
Fontosak-e a tranzisztorok (3 lábú alkatrészek) típusai? Ugyanis nekem bontásból az 1-es képen látható típusból van 1 darab és a 2-es képen láthatóból van 2 darab amiket fel tudnék hazsnálni.
![]() A villogás sebességét mi határozza meg? A kondenzátor értéke? ![]() Több kérdésem nincs.
Nem fontos a típus, de hogy PNP és NON legyen az fontos. Én ezeket nem ismerem, kiméred és megtudod. De kipróbálni egy két tranyóból álló vacakot,meddig tart? Kb. amíg megkérdezed, én meg válaszolok rá..
Mint ha itt leírtam volna a választ a kérdésedre. Nyilván hogy a kondinak van szerepe az időzítésben.
Ez a kapcsolás még akkor lenne hyper, ha 13 Volt alatt működne. Mert akkor csak az autó leállítása után lépne működésbe. Amint az autó beindul, megjelenik a töltés, 13 Volt fölé megy a tápfesz és lekapcsol, minek is villogjon.
|
Bejelentkezés
Hirdetés |























