Fórum témák
» Több friss téma |
- Ez a felület kizárólag, az elektronikában kezdők kérdéseinek van fenntartva és nem elfelejtve, hogy hobbielektronika a fórumunk!
- Ami tehát azt jelenti, hogy a nagymama bevásárlását nem itt beszéljük meg, ill. ez nem üzenőfal! - Kerülendő az olyan kérdés, amit egy másik meglévő (több mint 17000 van), témában kellene kitárgyalni! - És végül büntetés terhe mellett kerülendő az MSN és egyéb szleng, a magyar helyesírás mellőzése, beleértve a mondateleji nagybetűket is!
Fekete alkatrészeket keress, aminek egy kis pukli van a tetején.
De először a biztosítékot ellenőrizd.
Szia!
Ez egy 0,22 Ohm -os ellenállás. A készülék szempontjából nem ez a hiba okozója, ez a következmény. Valószínűsítem ez a tápegység primer részében van. A hiba oka lehet az egyenirányító híd hibája, elektrolit kondenzátorok hibája is. Valószínű, hogy a pukkanás az áramköri IC Fet- nek zárlata miatt az ic tetejének lerobbanása miatt volt. Tegyél fel a panelről teljes képet ahol egyben látszik a kérdéses áramköri rész. A hozzászólás módosítva: Márc 26, 2020
Sziasztok.
Ha egy komparátornak +5 és -5V feszültséget adok GND helyett, akkor a kimeneti feszültség + vagy -5V lesz? A bemeneten legkevesebb 0V-ra tudom levinni a feszt, hogy átbillenjen, de nekem ekkor a kimeneten -5V kell. Előre is köszi.
A komparátorok kimenete többnyire nyitott kollektoros. Ha a negatív tápfeszültséget -5 V-ra kötöd, akkor a kimenet kb. -5 V-ig tud lemenni. Természetesen a kimeneti feszültség nem tud pontosan a negatív tápfeszültségig lemenni, kb. -4.8 - -4.6 V-ig kell rá számítani a kimeneti tranzisztor maradék feszültsége miatt.
A felhúzó ellenállást pedig kb. oda kötöd, ahova akarod. LM393 adatlapjában 36 V van megadva maximumként. Ha számolsz tartalékkal és a -5 V-os tápfeszültséggel, akkor a felhúzó ellenállást 25 V-nál nagyobb potenciálra nem kötöd. A hozzászólás módosítva: Márc 26, 2020
Így már értem, köszi. A felhúzó ellenállással kapcsolatban még annyit, hogy az csak az áramkorlátozás miatt kell? Nekem digitális kimenet kell amivel egy n és egy p mosfet gate-jét akarom vezérelni. Az a problémám hogy a jel egy optokapuról jön ahol kb: +4.4V vagy 0.6V érkezik. Ezt gondoltam egy komparátorra vezetni de a p mosfetnek negatív fesz kell, ezért kérdeztem hogy így meg lehet-e oldani.
A referenciaszintet +0.6V és +4.4V közé teszed, pld.: +2V -ra. Így +2V -nál fog váltani.
A hozzászólás módosítva: Márc 26, 2020
Ezt értem, köszi csak az a feltétel hogy ebben az esetben negatív feszültségnek kell megjelenni a p mosfet gate-jén, nem pedig GND-nek.
Nem, nem az áramkorlátozás miatt kell az ellenállás hanem azért, hogy egyáltalán működjön a komparátor kimenete. Viszont, komparátorral nem szerencsés FET-et hajtani. Rajzold le mit szeretnél, úgy könnyebb tanácsot adni.
Igen, időközben már rájöttem. Sajna még nem rajzoltam meg de holnap megcsinálom akkor felrakom. Amúgy miért nem jó FET-et meghajtani komparátorral?
Ha kapcsolóüzemben használod a FET-et (a komparátorból ítélve igen), akkor a Gate-et illik a lehető legrövidebb idő alatt feltölteni és kisütni. A komparátorhoz felhúzó ellenállás kell de viszonylag nagy. A nagy ellenállás miatt nem tudod a Gate-et rövid idő alatt feltölteni, sokáig lesz a FET félig nyitott állapotban, nagyon melegedni fog.
Negatív fog megjelenni a 0V -hoz képest a 0V helyett a komparátor kimenetén, ha -5V a táp a 0V helyett.
Megnéztem, a kamerám valóban kb. 50Hz-en négyszögjelesen ingadozó áramfelvétellel működik, amit nem értek, de legyen, így van.
Most már csak az a kérdés, hogyan lehetne kondenzátorral (vagy bármi mással) kisimítani ezt az ingadozó "jelet" a mérő egységen. Esetleg ötlet, bárkinek?
Igen, kapcsolóként használnám és amit írtál ezt nem tudtam a FET-ről. Köszi. A meghajtással kapcsolatban esetleg valami TC4xxx jó lenne?
nagym6: értem, köszi.
Ezt csak úgy tudod megtenni, hogy belenyúlsz az áramkörbe. Mert a sönt nagyon kis ellenállású, így nem lehet integrálni vele. Viszont a sönt jelét felerősíti egy IC, ott lehetne szűrni. Elő kellene kaparni a rajzát, valaki már feltette ide..
A hozzászólás módosítva: Márc 26, 2020
Az elképzelt rajzot fel kellene tenni, mert itt félreértés gyanúja áll fenn.
Rendben, igyekszem megrajzolni legalább a vezérlés részét és felrakom.
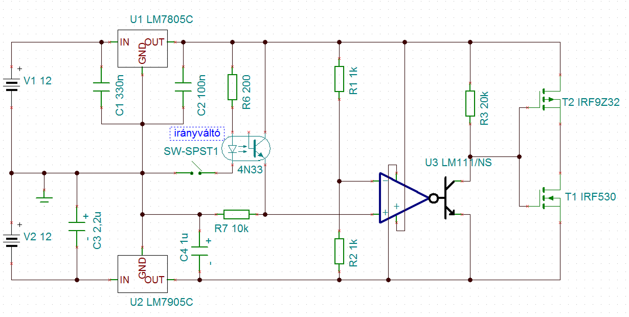
Nagyjából gyorsan összedobtam ezt a rajzot, de nem biztos hogy minden jó. Ez lenne a vezérlés ami a FET-eket hajtja. Ez így megoldható, vagy tényleg kell külön valami TC4xxx-es?
A hozzászólás módosítva: Márc 26, 2020
A FET-ek vezérlése jobban látszik, de itt nincs vége. Gyakorlatilag a FET-ek egy H-híd részei ami nincs a rajzon, de a lényeg a vezérlés lenne.
Gondoltam. Ennek így nem sok értelme van..
- Feltehetően amit táplálsz a híddal, azt nem az 5V-ró fog menni. Éa ha H-híd van, nem kell a +- táp, maximum ha csak félhíd lesz. - Nem kapcsolhatod egyszerre a két tranyót. Egyszer az átlapolódás miatt (nem lehet a két tranyó egyszerre bekapcsolva, márpedig gyorsabban kapcsol be mint ki), valamint így ne tudod leállítani a motort (vagy mit). (Amúgy a P mos DS fel van cserélve.) - Egyforma impedanciával kell a Fet-et vezérelni. Nálad ez felfelé 20k, lefelé a tranyó kis ellenállása. Egy meghajtó Amperekkel képe tölteni/sütni a Gate kapacitásait. Így csak nagyon lassan töltődne, a Fet analóg üzemben van és beledöglik. - A komparátor R1/R2 munkapontja sincs jó helyen. A két ellenállás osztásával az invertáló bemenet a GND-n van. Az opto meg 0/5V jelet adna a neminvertáló bemenetre. Így az invertálónak 2,5V-on a helye, vagy az R7-nek a GND helyett a -5V-on. - Optocsatolónak akkor van értelme, ha galvanikus elválasztás a cél,vagy szintillesztés. A lassúsága miatt utána általában pedig gyorsításra van szükség. De ez függ a megkívánt gyorsaságú vezérlőjel sebességétől is. - Nos, ezért célszerű gyári meghajtót alkalmazni. A Fet paraméterek miatt pedig N-MOS Fet-eket. Ha ilyennel foglalkozol, meg kell ismerni a Fet-eket, meghajtókat és átmenni a H-híd topikba. Én csak a hibákat soroltam fel, ott laknak a szakértők..
Rendben, köszönöm. Megértettem sokmindent, kicsit még áttervezem.
Érdemes összedobni (összrforrasztani) a kapcsolást (ne a dugdosós breadboard-on!), és labortápról kipróbálni. Ott azonnal kibukik, ha rossz a meghajtás, ha összenyitnak a FET-ek, ha túl sokáig tart az átmenet.
Lehet ez. Egy 470nF-os kondit kellene tenni az LM358 7-es és 6-os lába közé.
Tökéletes!
Van egy kis késleltetése emiatt, nyilván ez ezzel jár, de most stabil. Jó persze, mert 10µF volt kéznél, de megpróbálom kisebbel. Ezer köszönet!
Igen, én is erre gondoltam de olvasgattam a FET-ek adatlapját és valóban gyorsabban kapcsol be mint ki. Erre nem gondoltam. Most a gyári meghajtókat tanulmányozom aztán folytatom a rajzot.
Még egy gyors kérdés. A FET-ek meghajtására nem lenne jó egy npn-pnp tranzisztor páros ellenütemben?
De, az is jó lehet, főleg emitterkövető módban. Volt dolgom egy elektromos busszal, amiben a 300A/1200V IGBT-k meghajtása így volt megoldva, nem is kicsi tranzisztorokkal.
Nem semmi, köszi. Itt most az lenne a lényeg, hogy gyorsabban kapcsoljon ki a FET mint ahogy bekapcsol? Vagyis a bekapcsolási időt kellene lassítani valahogy?
Diódával szét lehet válogatni a gate bekapcsolási és kikapcsolási áramát, így külön gate ellenállásokat lehet használni a ki és bekapcsoláshoz. Bővebben: Link.
|
Bejelentkezés
Hirdetés |












