Fórum témák
» Több friss téma |
Fórum » Számítógépes áramkörszimuláló programok
Témaindító: dB_Thunder, idő: Dec 7, 2005
Sajnos nekem ismeretlen az LTSpice de ahogy látom, a .SUBCKT-k formája kompatibilis a Pspice-val is.
A linkelt fájl kissé hiányos, mert hiányzik 2 bemenete - csatolom a módosított verziót:
Köszi! Eddig csak szinte szimulációra használtam az LTSpice-t. Beletelik pár napba mire sikerül majd kiigazodnom a fájlok között.
Némi keresgélés után találtam rá példát hogy, CIR kiterjesztésű fájlból hogyan lehet ASY kiterjesztésűt készíteni. Először a hozzászólásodban lévő NE592 új.TXT fájlból NE592_NEW.CIR-t csináltam. A többit inkább képekben. Azt még nem tudom működik-e a dolog.
Még mielőtt elfelejtem. Az LTSpice telepítőjében is van egy NE592, de az valamiért nem működik. Már a grafikus megjelenítése is hibás. AZ LTC.lib amelyre hivatkozik. Nos ebben a NE592 áramkör nincs kifejtve. A hozzászólás módosítva: Márc 29, 2020
Talán lesz belőle valami.
Szia!
Működni fog. Sebességét nem teszteltem, de amire nekem kellett - linearitása, kimenetek szimeriája - jónak mondhatom.
Köszi!
A csatolt kapcsolásod leszimuláltam. Az eredmény egyezik. Kicsit soknak tartom a felső frekvencia átvitelt. Ennek még utána nézek az adatlapon. Becsatolok ide néhány fájlt. Szerintem nagyon sokan fogják még használni.
Szerintem elérhető lenne a kívánt sávszélessége.
Lehetne finoman "tuningolni"/kísérletezni a tranzisztorok paramétereivel (Cje, Cjc), "szerencsére" egy tipus van - mind NPN... A hozzászólás módosítva: Márc 30, 2020
Igen én is gondoltam már a paraméterekkel való kísérletezésre.
Az alacsony frekvenciás viselkedést mi határozza meg ? (1kHz alatt) Oszcilloszkóp erősítőnek is használták régebben. Nyilván 1kHz alatt is lineárisnak kellene lennie.
Gondoltam rá. 1µF-ra változtattam őket,de minimális a különbség. Most a munkahelyen vagyok. Majd délután tovább játszok vele.
Nem akarok okvetetlenkedni, de szerintem itt nem jól van beállítva az erősítés, R1 értéke 10R-ra van baállítva 10K helyett. Többek között ennek is köszönhető a nagy sávszélesség.
Osszcik vertikális részében csak DC csatolás van.
Esetünkben hogy elérd a 0 - xMHz sávszélességet azt kondik nélkül tudhatod csak (Xc - frekvenciafűggő). Csatoló kondikat a kimeneteken át kell hidalnod. Nállam a "Teszt", kis kiemeléssel a sáv végén több mint 30MHz-re (~40MHz) adódott. A hozzászólás módosítva: Márc 31, 2020
Nem. Jó ez így. Ha növeled az ellenállást, csökken az erősítés és nő a sávszélesség. pl.800Ohm-nál már csak 7,5x volt az erősítés. Egyébként a szimulált érték megközelítőleg egyezik az adatlap értékével.
Azt hiszem a terhelő ellenállást fogom változtatni próbaképpen. Jó lenne ha 1kHz alatt nem csökkenne az erősítés értéke.
Jól mondod ! Kimeneti kondenzátorok nélkül lemegy 0Hz-ig az átvitel. Nagyon fáradt lehettem, hogy nekem ez nem jutott eszembe.
Egy másik dolog, ami hasznos lehet másoknak is a nyomtatott áramkör tervezés során. A visszacsatoló ellenállással párhuzamosan kötöttem egy 10pF kondenzátort. Látványos a hatása már ennek a kis kondenzátornak is. A rossz nyomtatott áramkör tervezés nagyon elronthatja az erősítőt. Klassz ez a LTSpice. A kedvenc szimulátorom.
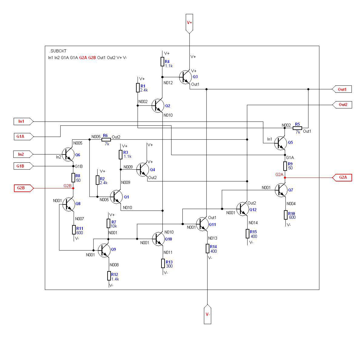
Dolgoztam kicsit és elkészítettem az uA733 modelljét.
Csatolni fogom a szimulációhoz használható fájlokat, de leírom a modell készítés lépéseit is. 1, Katalógus lap alapján megrajzoltam a uA733 belső felépítési kapcsolás rajzát. 2, "net" fájl lekérdezése a View menüből és kimásolása uA733_.net néven 3, uA733_.net fájl elejére bemásolni a lábkiosztást. .subckt uA733 IN1 IN2 OUT1 OUT2 G1A G1B G2A G2B V+ V- 4, uA733_.net fájl megnyitása LTSpice-ban 5, uA733 szöveg kijelölése és jobb egérgombbal Create Symbol készítés. Ez a asy kiterjesztésű fájl lesz a modell. 6, Végül készítettem egy kapcsolási rajz vázlatot a szimulációhoz. Talán ez a leírás kedvet ad másoknak is saját modell készítéshez.
Háát... letöltöttem, de nekem nagyon kínai, pedig egy két nyelvet ismerek.
Szervusztok!
TINA 9 szoftvert tanulom... XR2206 jelzésű alkatrésszel kellene terveznem egy áramkört. Találtam ilyen alkatrészt a könyvtárban, de úgy látom, hogy nem minden kivezetés van feltüntetve. Mivel "kopasz" vagyok a programot illetően, szeretnék valakitől segítséget kérni, hogyan lehetne módosítani a katalógus bejegyzést a hiányzó kivezetések funkcióját is figyelembe véve. Gondolom nem elég ha csak a rajzot módosítom plusz kivezetések megrajzolásával. A szimuláció ebben az esetben nem fog működni. Van esetleg olyan oldal (vagy lehetőség) ahol a teljes funkcióval ellátott eszköz valamilyen módon importálható lenne a TINÁ-ba? Találtam fórumokat, ahol TINA kiterjesztésű fájlok vannak és simán be lehet importálni XR2206 kapcsolást mindennel együtt, de az abban szereplő XR2206 -nak más lábai hiányoznak és mások vannak meg Magyarul: nincs két egyforma. Keresgéltem a "Properites" menüpontban, de nem vagyok biztos benne, hogy itt úgy működik -e a dolog, ahogy szeretném.(Ha nagyon "kopasznak" tűnök kérem nézzétek el nekem....) Köszönöm! A hozzászólás módosítva: Okt 26, 2020
Szervusz bbatka!
Érdeklődéssel olvastam a uA733-as IC-ről szóló bejegyzésedet. Gondoltam kipróbálom az általad leírtakat. A BFR90A modellje hiányzik a feltöltött anyagodból. Milyen megfontolásból tettél a uA733.netbe a BFR90A mellé egy jóval alacsonyabb frekvenciájú 2N2369 IC-t? Nem számonkérés csak furcsállom. Mellékelten küldök néhány hasznos anyagot. Üdv
Szia!
Abból a megfontolásból került bele a 2N2369, hogy úgy gondoltam hogy az áramtükörhöz , áramgenerátorhoz nem szükséges a jóval gyorsabb BFR90A. Azóta már gondolkodtam azon ,hogy a Q9, Q10 esetében talán indokolt a BFR90A. Sajnos kevés elektronikai ismerettel rendelkezem. Nyilván a BFR90A helyett más nagyfrekvenciás tranzisztor is használható. Sajnos azt, hogy eredetileg milyen félvezetőket tartalmaz az LTSpice azt nem tudom. A saját könyvtáramat alaposan kibővítettem. A bővítéshez az alkatrészeket az internetről szedtem össze. Most a munkahelyen vagyok, de majd megnézem délután az anyagokat, amelyeket becsatoltál. Az elsőbe bele néztem és felkeltette az érdeklődésem. Nézd csak ez a fájl tartalmazza a BFR90-et. A hozzászólás módosítva: Nov 13, 2020
Szeretném kérdezni, hogy ezeket a lib kiterjesztésű fájlokat hogyan lehet importálni, hogy használni tudjam?
Úgy emlékszem én nem importáltam, hanem bemásoltam a meglévő fájlokba. Copy-Paste
Most indulok haza. kb. 3 óra múlva részletezem. Meg kell néznem nekem is.
A standard.bjt nevű fájlban találhatók az NPN tranzisztorok. Ezt kell átszerkeszteni Notepaddel vagy TotalCommander (F4). Szövegszerkesztővel megnyitva már látni, hogy mit kell tenni. Az átalam használt fájlt csatolom a hozzászóláshoz. A Win10-nél nagyon el van dugva a helye.
c:\Users\nev\OneDrive\Dokumentumok\LTspiceXVII\lib\cmp\standard.bjt Röhej, a OneDrive bekevert nálam is. A pluszba beszúrt könyvtárszint miatt a régebben szimulált kapcsolásaim hiányolnak bizonyos fájlokat. Számítsatok ilyesmire is. A hozzászólás módosítva: Nov 13, 2020
Köszönöm szépen.
Ha mondjuk új alkatrészt akarok betenni, honnan tudom megszerezni a szükséges adatokat, mert a fellehető katalógusokban nem találom őket.
Internetről kikeresgéled a spice adatokat. Általában a gyártók leközlik a spice adatokat. Egyszerűbb a Google-val. Beírod a Google-ba az alkatrész típusát és azt a szót hogy spice model.
pl.BC108-ra rákeresve: .MODEL BC108 NPN IS =1.8E-14 ISE=5.0E-14 NF =.9955 NE =1.46 BF =400 + BR =35.5 IKF=.14 IKR=.03 ISC=1.72E-13 NC =1.27 NR =1.005 + RB =.56 RE =.6 RC =.25 VAF=80 VAR=12.5 + CJE=13E-12 CJC=4E-12 VJC=.54 MJC=.33 + TF =.64E-9 TR =50.72E-9 A más fajta félvezetők másik fájlban vannak. Nézegesd a CMP könyvtárban lévő fájlok tartalmát.
A 10-es Windowst használtam jó ideig,néha napi szinten aktualizált és restartolt váratlanul.A mindig újabb verzióknál mindig valami eltünt,megváltozott.Végül visszatértem a 8.1 verzióra,letiltottam az aktualizácót,havonta 1x engedem és békében élek.Ezt csak mellékesen írom.
A diyaudio oldalon található egy remek LTSpice oktatóanyag.
Érdemes a fórum első lapján kezdeni. A hozzászólás módosítva: Nov 28, 2020
Sziasztok!
Most kezdtem ismerkedni a MULTISIM -mel. Biztosan akad közöttetek olyan valaki, akinek a kisujjában van a program. Szerencsére ez sokkal barátibbnak tűnik, mint a TINA. A TINA-val - elismervén a kétségtelen előnyeit - nem tudtam megbarátkozni (pedig nagyon szerettem volna) mert az alkatrész adatbázis "kissé" hiányos, vagy rossz alkatrész értékeket, vagy lábszámozást tartalmaz. Kínkeserves munkával sikerült néhány dolgot leszimulálnom, de annyi mindent kellene igazítani a dolgokon, hogy inkább lemondtam róla. Sajnos a MULTISIM-ben is van egy-két alkatrész amit nem találok, így létre kellene hoznom, ami ebben a programban pofon egyszerű lenne, de a 6. lépésnél elakadtam. Honnan tudom a kívánt alkatrész elektronikai paramétereit megfelelő formában bevinni? Van a ".cir" kiterjesztésű fájlal adott lehetőség, és még a kézzel bepötyögős is, valamit az adatbázisból importálás. Kerestem adatlapokat az adott alkatrészhez és esetleg Spice model fájlokat (kristály oszcillátor DIP8 Qantek 10 MHz) de sehol semmi... Ti honnan tudtok ilyesmihez hozzájutni, ill. van -e valami okosság erre a célra? A Texas Instrument oldalán pl. vannak alkatrészek, amihez kész TINA fájlok vannak, sőt több áramkör tervező programhoz is de pl. MULTISIM -hez nem Más gyártóknál még rosszabb a helyzet.(Keressem a YouTube -on, vagy olvassam végig a használati útmutatót? )Köszönöm ha válaszoltok! |
Bejelentkezés
Hirdetés |























