Fórum témák
» Több friss téma |
- Ez a felület kizárólag, az elektronikában kezdők kérdéseinek van fenntartva és nem elfelejtve, hogy hobbielektronika a fórumunk!
- Ami tehát azt jelenti, hogy a nagymama bevásárlását nem itt beszéljük meg, ill. ez nem üzenőfal! - Kerülendő az olyan kérdés, amit egy másik meglévő (több mint 17000 van), témában kellene kitárgyalni! - És végül büntetés terhe mellett kerülendő az MSN és egyéb szleng, a magyar helyesírás mellőzése, beleértve a mondateleji nagybetűket is!
Marketing szöveg hozzá nem értőktől. Gondolom, valami árnyékolás félét akart volna írni.
Ez olyan (bocsánat) "taknyos" bevonatot képez. A hozzászólás módosítva: Ápr 24, 2020
Igen, valószínűleg. Az egyik nagy kedvencem mikor C1 angol nyelvvizsgás kertészmérnökkel fordíttatnak műszaki szöveget...
Pl nagyfrekis áramköri részek árnyékolásánál is hasznos lehet ez a bevonat, az egyébként műanyag dobozolásra belülről felhordva. Bár én erre 0.25mm vastag öntapadós rézfóliát használok, előnye a sprayel szemben hogy ez leforrasztható a GND re.
Ez a fordítós dolog is elég régi probléma. A 60 -as években is a műszaki cikkeket orvosok fordították, általában szó szerint, gondolom szótárból kinézve nem ismervén a műszaki nyelvet, aztán néha igen viccesre sikeredett némelyik fordítás.
Idézet: „öntapadós rézfóliát használok” Az lehet árnyékolásra a legtutibb! Hol lehet beszerezni?
Most mondjam azt, hogy én az alumínium/réz tömbbe mart dobozt részesíteném előnyben, a stabilitása miatt. A nyeklő nyikló árnyékolások okoztak már meglepetéseket.
De tudom, nem mindíg lehetünk maximalisták. Sokszor egy kis felfújt árnyékolás is több a semminél.
Ez a mai napig így van sok esetben sajnos. A műszaki angol azért nem egal a konyhanyelvvel.
Hiába a csiribiri nyelvvizsga hacsak nem pl. a BME hallgatójaként szerezte meg. Néhány kókány weboldal ami az aliról behozott kütyüket árulja extra profittal, az angol szöveget behúzza a google fordítóba aztán copy-paste fel az oldalra. Így születnek a csoda termék leríások, a User manual és installation guide pedig egyenesen katasztrófa ha egy átlag user akar beüzemelni pl egy IP kamerát az alapján.
De most már legalább vannak fordítók, bár azt is utána magyarra kell fordítani. (nehéz, változatos nyelv a magyar)
Igen az vitathatatlanul jobb, de az áruk is egész más kategória. Nyilván egy diplexer, vagy iránycsatoló esetében nem elég az ilyen kis fóliatakarás főleg nagyobb frekiken és nagy teljesítménynél. De pl a mobilokban is ezt alkalmazzák és az említett felhordott vezetőréteget. No meg a grafit-műanyag, vagy full aludur készülékházat. Sok esetben csak a design os keret a műanyag.
Az biztos! Pl kinairól angolra és vica versa sokkal jobban fordít a google is mint magyarra. Egy kinai ismerősöm szerint, aki mind a három nyelven full profin beszél, ért. Még magyarul is, pedig az nagy szó! Nála nincs "chipszöchilke meg chipös malha ami kici ócco.."
Bocs az OFF ért. ...
Nekem a kedvencem egy kínai étteremben volt, kérdezi az eladó (pultos, stb.): "papalika"? Mondom micsoda? Errő Ő: "Papalika? Kélsz papalika?" Nézek rá elkerekedett szemekkel, majd ráteszi: "Papalika? Cípősz pápáliká?" Na itt megálltam a könnyeimet törölgetni
A hozzászólás módosítva: Ápr 24, 2020
Igen, erről írkáltam én is kb...
Miért nem mondtad neki? : "akkor már inkább a mamáé...ha már lehet választani!" LOL
Hi Mesterek!
Olyan kérdésem lenne hogy Dc motor vezérlést akarok csinálni fet-el. Amivel elakadtam hogy nem tudom hogy a fet-be épített dióda elegendő e, vagy kel külön diódát rakni a fettel párhuzamosan? Azaz van e értelem? Válaszokat előre is köszönöm.
Sziasztok!
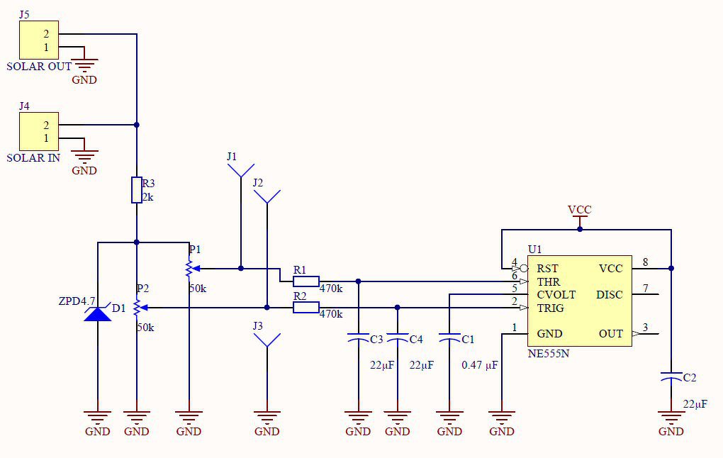
A múltkori kérdésem volt, hogyan tudnék alkonykapcsolót létrehozni egy napelem modul feszültségének figyelésével, NE555-ös IC-vel. Csak visszajelzek, hogy sikerült összehozni a dolgot, a csatolt kapcsolás próbapanelen összerakva úgy működik, ahogy szerettem volna. A P1-el azt a feszültségszintet tudom beállítani, ahol estebekapcsol az éjszakai világítás, a P2-vel pedig azt, ahol reggel kikapcsol. Tettem még a bemenetekre egy-egy RC tagot késleltetésnek, így az esetleges hirtelen feszültségingadozások nem okoznak azonnali kapcsolást. A Vcc egy kis kínai step-down modullal 12 V-os forrásról pontosan 4,8 V-ra van belőve.
Az 555 ost nem pont erre talaltak ki, az egy TIMER ic. Pont ezert erzem feleslegesnek a plusszban beepitett kesleltetest is. De a cel szentesiti az eszkozt ha megoldottad vele akkor ugyi vagy, gratulalok. En inkabb egy op amp al csinaltam volna, egy hiszterezis komparatorral hogy ne bilegjen a sotet vilagos atmenetek kozeleben.
A hozzászólás módosítva: Ápr 26, 2020
Sziasztok!
Volna itthon egy régi 75w Cseh forrasztópisztolyom amiből még nagyon régen kitört az izzó foglalat. Ez a foglalat már el is veszett.Viszont a vezetékek végei még a mai napig ott vannak. Szeretném eme funkciót újraéleszteni. Tudnátok tanácsot, ötletet adni a javításában? Illetve, linket a hiányzó alkatrész megrendeléséhez? (már ha létezik)
Vidd el valakihez aki megjavítja neked.
Tegyél bele egy 6,3 V -os skálaizzót, de anélkül is működik. A lámpa amúgy sem ér sokat.
Nekem úgy van, hogy a szegecstartó fíber helyett egy kis panel van. Greatz; elko, ellenállás és 3db 3 mm-es párhuzamos, fehér LED. A fényereje duplája az izzónak és fehér fényt ad.
Nem kell oda egyenirányitó meg kondenzátor.
Ellenpárhuzamosan kell kötni két (vagy négy) LED-et, valamint egy ellenállás. Mellesleg börzén van hosszúbúrás skálaizzó, meg talán foglalat is. Csak börze nincsen. ![]() Szóval én is a LED-re szavazok.
Nekem az a tapasztalatom, hogy az a lámpa, akár izzós, akár LED -es pont oda nem világít ahová kéne. Legyen rendes külső világítás, és akkor nincs probléma. Ahogy a rendes pákánál sincs saját világítás.
Én is az felé hajlok. Mármint a led irányába.
Viszont az előtét ellenállás értékével gondban vagyok. Melyik feszültséget vegyem alapul az ellenállás értékének? Mármint AC vagy DC Váltó 7.8V amit mérek üresjáratban a forrasztó világítási kivezetésein. Hogyan számolom az előtét ellenállást? Vagyis: Ledet mint diódát és nem fényforrást nézem akkor felez, vagyis az 3.9V DC Nem mindegy mekkora feszről indulok előtét ellenállás számításban. De ha ellenpárhuzamosan kötöm akkor már a 7.8V-ot kell figyelembe vennem? 4db ledre gondoltam 3V 20mA Elnézést ha butaságot kérdeztem.
Sziasztok!
Szeretném kikérni a véleményeteket, hogy milyen eszközöket érdemes beszerezni egy kezdő pákásnak? Kezd érdekelni a dolog, egy Fahrenheit 28020 pákám már van is régebbről, a többi kis mütyűrt kellene már csak beújítanom. Pl multiméterből milyen ajánlotok max 6-7-8 ezer környékén, amivel nem fogom a jövőben sem szívni a fogamat? Köszönettel: Ákos
Idézet: „Ledet mint diódát és nem fényforrást nézem akkor felez, vagyis az 3.9V DC” Nem felez az semmit. Amit mértél, az effektív értéke a szinusznak, a diódák pedig az egyenirányított feszültség átlagértékével terhelődnek. Mivel ez a két érték elég közel van egymáshoz, nem tévedsz túl nagyot, ha a mért (egyébként az átlag értéknél nagyobb) feszültséggel számolsz.
Köszönöm.
Ledre eső 13.9mA az sok vagy vegyem visszább előtét ellenállással? Fehér led 5mm
Jó szerencsét! Nagyobb tapasztalatú szakemberek tanácsát szeretném kérni! Olyan impulzusadó áramkört szeretnék építeni, ami a tápfeszültség rákapcsolása után csak egyetlen, kb. 1mp-es jelet ad. Azt szeretném megoldani, hogy műholdvevő USB csatlakozójáról vezéreljek egy külső HDD bekapcsolását. Igaz van rajta bekapcsológomb, de szeretném automatizálni utóbbi bekapcsolását. A HDD rendelkezik 5V-os külső tápfesszel, az adatok eSATá-n keresztúl jönnek-mennek. Amikor a műholdvevőt kikapcsolom, a HDD-is kikapcsol,ha USB-n át összevan kötve. Szóval az USB 5V-járól működne ez az impulzusadó. Hasonló működést szeretnék elérni, mint egy monostabillal, de indítóbemenet nélkül. Előre is köszönöm a segítséget, remlem érthető voltam. Amennyiben bármilyen más információ kell, szívesen leírom. (Amennyiben van már ilyen téma, akkor kérem, tegyék át oda.) Köszönettel: Joe
Első körben kössél két fehér LED-et ellenpárhuzamosan, velük sorba pedig egy 220 Ohm-ot.
Aztán ha nem tetszik a fénye, akkor agyalunk tovább. |
Bejelentkezés
Hirdetés |




Hiába a csiribiri nyelvvizsga hacsak nem pl. a BME hallgatójaként szerezte meg. Néhány kókány weboldal ami az aliról behozott kütyüket árulja extra profittal, az angol szöveget behúzza a google fordítóba aztán copy-paste fel az oldalra. Így születnek a csoda termék leríások, a User manual és installation guide pedig egyenesen katasztrófa ha egy átlag user akar beüzemelni pl egy IP kamerát az alapján.
Miért nem mondtad neki? : "akkor már inkább a mamáé...ha már lehet választani!" LOL 








