Fórum témák

» Több friss téma
Fórum » Rádió építés a kezdetektől a világvevőig
Lapozás: OK   219 / 278
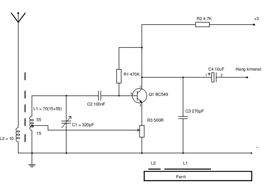
(#) bigrobi válasza fecameca hozzászólására (») Ápr 24, 2020 /
 
Működik hibátlanul, Pest megy ferritantennával azzal a kicsivel. Itt a nagybátya. Bővebben: Link Csak a C2 ott max 2nF lehetett különben rossz volt.
(#) tnl válasza bigrobi hozzászólására (») Ápr 25, 2020 / 1
 
Ez egy klasszikus felépítésű armstrong regen?
(#) bigrobi válasza tnl hozzászólására (») Ápr 25, 2020 /
 
Igen a C2 érdekel. Szinte minden rajzon 20-250p, de utoljára ment nálam 100nF is , különben nem ment régen csak patogva
.
(#) tnl válasza bigrobi hozzászólására (») Ápr 25, 2020 / 1
 
Szerintem a kisebb érték jobb, mert a nagyobb kondenzátoron több
áram jut ki a rezgőkörből, és az az nem tud rezegni. Jó persze ez nem igaz,
mert a ferritrúdon mágneses visszacsatolással kap vissza energiát, de
egy lazábban csatolt rezgőkör stabilabb lehet.(Mert tud magának rezegni) a
saját frekvenciáján.
(#) tnl válasza bigrobi hozzászólására (») Ápr 25, 2020 / 1
 
Sőt szerintem az is előfordulhat, hogy a nagyobb kondenzátor jól átereszti az alacsonyabb
frekvenciákat is, így előfordulhat, hogy nem is (csak)a rezgőkör frekvenciáján
gerjed az áramkör, hanem egy jóval alacsonyabb frekvencián is. (Ez lehet a pattogás)

(Én hasonlóan jártam a franklink osc.-mal amikor 2nF helyett 1000nF-et raktam a
két erősítőfokozat közzé, mert a nagyobb az mindegy, alapon. De nem volt mindegy,
mert így a két erősítőfokozat közötti nagy kondenzátor alkalmassá tette a két
fokozatú erősítőmet, hogy alacsony, frekvenciát is jó erősítsen, miközben a
kis kondenzátor felül áteresztő szűrőként működött, így lehetetlenné tette
az alacsony frekvenciás begerjedést)
A hozzászólás módosítva: Ápr 25, 2020
(#) bigrobi válasza tnl hozzászólására (») Ápr 25, 2020 / 1
 
Köszönöm, ez logikus magyarázat.
(#) tunerman hozzászólása Ápr 28, 2020 / 1
 
Folytatás.
Végre elkészült az MPX PLL 38kHz-es kapcsolójelet előállító MC1310P panelja, ami az elektroncsöves kompozitjelet feldolgozó áramkört vezérli. A pilotjelet felerősítő LF356H IC egyben mérsékli a megjelenő kompozitjel zavaró hatásait is (felüláteresztő szűrő)
A 38 kHz-es meghajtásnál sok mindent átgondolva úgy döntöttem, hogy szimmetrikus meghajtású, transzformátoros becsatolast alkalmazok. Több előnye van, mint hátránya, ráadásul ezek viszont kimondottan hangzási javulást hozhatnak.
- galvanikus szétválasztás a pilot és analóg jelfeldolgozó áramkörök között
- a kompozit jel becsatolása egyszerűbb és nem csökken a jelszint
- a szimmetrikus vezérlés miatt jobban csökkenhetnek a nem kívánatos komponensek 
A kompozitjelet végigvivő elektroncsöves áramkörökkel még megküzdöm, mert nem szeretnék csatoló kondenzátorokat rakni a fokozatok közé 
TJ.
UI: DBRM= Dual Balanced Ring Modulator
(#) tunerman válasza tunerman hozzászólására (») Ápr 28, 2020 / 1
 
A Dual PLL MPX control áramkör elvi kapcsolási blokk vázlata.
TJ.
(#) tnl hozzászólása Ápr 30, 2020 /
 
https://www.electroschematics.com/tiny-fm-radio/

Szerintetek ez milyen elven működik ?
(#) bigrobi válasza tnl hozzászólására (») Ápr 30, 2020 /
 
Ez egy multivibrátor (oszcillátor), amihez keveredik a vett adás és így rádió lesz. Eléggé szór is szerintem. Mondhatni egy FM szuperregeneratív rádió.
(#) tnl válasza bigrobi hozzászólására (») Máj 1, 2020 /
 
Szerintem inkább (azt remélem) sima regeneratív.
Nekem supreg-et még eddig nem sikerült működésre
bírnom eddig, ez a kapcsolás viszont franlin osc.-ot
tartalmaz, így lehet hogy egy sima regen, ami nekem
már jól működött sokszor, középhullámon, 77 Khz-n
is hosszúhullámon, majd rövidhullámon is nemrég.
Csodát nem várok tőle, de lehet érdemes lenne kipróbálni.
(#) tunerman hozzászólása Máj 1, 2020 / 1
 
Folytatás:
Itt lenne az elektroncsövekkel megtervezett MPX sztereó kompozitjel feldolgozó áramkör első verziója, jól láthatóan fontos szempont volt a minél magasabb hangminőség elérése  
TJ.
(#) bigrobi válasza tnl hozzászólására (») Máj 1, 2020 / 1
 
Az én fejembe, lehet rosszul értelmeztem a regenerativ rádió az visszaküldi jelet és nem gerjed be, a gerjedés előtti pontba van, így nagy a szelektivitás és erősítése, ezen kívül kevésbe sugároz ki. A szuperregeneratív vevő állandóan oszcillál, szóval sugároz, ahhoz jön antennán a rádiófrekvenciás jel. Rosszabb a szelektivitása, nagy az érzékenysége, de középhullámon nem annyira jó. Íme 2 KH és egy RH vevő. Ez az FM rajz nekem egy szuperregeneratív mert állandóan oszcillál.
A hozzászólás módosítva: Máj 1, 2020
(#) tnl válasza bigrobi hozzászólására (») Máj 1, 2020 /
 
Én is pontosan így gondolom, a regeneratív, amíg veszi az adót nincs begerjedve,
hanem az előtti állapotban van. Így szerintem se sugároz. A szupreg az oszcillál, de időnként
leáll,(leállítják) és újra kezdi az oszcillálást. Amikor veszi az adást, állandóan zavart
küld az antennába.

A rajzommal kapcsolatban kutakodtam, és azt írják (egy oldalon)direkt vevő.
Ami nem tudom, valamilyen direct conversion, ahol a oscillátor egyben a mixer,
vagy esetleg arra utalnak, hogy egyenes vevő, ahol az antennajelhez kevernek egy
folyamatos jelet ami ahhoz keveredve kiheterodynizálja a hangot.
(Mint amikor cw, ssb vételhez AM rádióhoz BFO-t kötnek)
(#) tunerman hozzászólása Máj 3, 2020 / 2
 
Folytatás:
Csiszolgattam a kimenet fokozatot, az eredeti ötlet nehány változtátás után már elfogadhatóan teljesített. Az 5670 munkaellenállás értékén kicsit csökkentettem, a kimeneti katódkövető és az áramgenerátora ECC88-as lett.
1 kHz-en, 50k-s terhelésen leadta a 2 volt effektív feszültséget, 0.09% THD-val.
A frekvenciaátvitel 500kHz/-3dB , a négyszögjelről berakott fotó 100kHz/1v/div.
A bemenet normál esetben 100mv RMS-t, kap, a feszültségerősítés 30 dB ( a 2v RMS kimeneti szinthez természetesen kevesebb kell  )
TJ.
(#) CHZ válasza tunerman hozzászólására (») Máj 4, 2020 /
 
Kimeneti fokozat fázisfordítására szükség van a fázishelyes kimeneti jelhez?
Első trióda rácsáramos beállítása milyen előnnyel jár?
A hozzászólás módosítva: Máj 4, 2020
(#) tunerman válasza CHZ hozzászólására (») Máj 4, 2020 /
 
Mivel ez a "Dual MPX decoder system" kisérleti projekt, ezért semmi sem végleges benne
A kimenetre tervezett 19/38kHz-es MPX filtert profi kivitelben csak kisimpedanciás meghajtású változatban tudtam beszerezni. Ezt a spéci szűrőt kb. 3k-os, egységnyi erősítésű, fázist is fordító megoldással kell majd meghajtanom...tehát ez így rendben is van.
Az 5670/2C51/396A kettőstriódák rácsa aranyozott kivitelű, ezért ott a negatív rácsáram használata nem jelent különösebb ptoblémát. Minden más, hagyományos anyagokat használó csöveknél ez meggondolandó megoldás, és csak igen jó minőségű csöveknél használható.
Az előnye? Mivel a katód földön van, ennek hangzásbeli előnyei teljesen nyílvánvalóak - dinamika, felbontás, pontosság tekintetében.
TJ.
A hozzászólás módosítva: Máj 4, 2020
(#) tunerman hozzászólása Máj 6, 2020 / 1
 
Folytatás:
Most itt lenne a változtatások kora , több ponton is felforgattam az eredeti Dual MPX decoder koncepcióját:
- elhagytam egy elektroncsövet, az áthallás beállítását másképp oldom meg
- a kimeneti fokozat fázisfordítását nem egy újabb fokozat beiktatásával kompenzáltam, hanem a bemenetet "dolgoztam" át
- a kimenetre szánt MPX Low Pass Filtert - az alacsony bemeneti impedanciája miatt - száműztem
- helyette egy 38 kHz-es soros szívókör került az erősítő fokozatba (a több voltos 38 kHz-es kapcsolójelek miatt ez mindenképpen fontos!)
- további torzításcsökkenést értem el a kimeneti részen, most 0,04%/2v RMS -nél tartok
TJ.
(#) tnl válasza pucuka hozzászólására (») Máj 6, 2020 /
 
Azt szeretném megkérdezni, velem mi a helyzet, én olyan kapcsolásokról ide írok,
amiket gyakran rádióamatőr céllal használok, de nem csak 3.5,7,14 Mhz re hangolhatók,
hanem 1.2 -15Mhz -ig?
(#) pucuka válasza tnl hozzászólására (») Máj 6, 2020 /
 
Nézd, én sem rendőr, sem tanácsadó nem vagyok, döntsd el magad, hogy hova írod.
Ennek a témának a neve "Rádió építés a kezdetektől a világvevőig"
Ha jól értelmezem, akkor ez a detektorostól, a többsávos vevőkig minden olyan rádió berendezés beletartozik, ami az elektromágneses hullámok vételére alkalmas.
Azonban van speciális topik a detektorosnak, és az amatőr rádióknak is, úgy gondolom, az ezekkel foglakozó dolgoknak inkább ott a helyük. Azért is gondolom, mert azért mindkét téma némileg eltérő tartalmú, és az érdeklődési körök is mások. Nem biztos, hogy egy amatőrt különösebben érdekelnének egy detektoros problémái, mert gondolom csípőből összerak bármikor egy detektorost, vagy akinek egy detektoros összerakása is probléma, boldogulna egy hangolt előerősítős, zajelnyomós, kétszer keverős SSB adások vételére alkalmas vevővel.
Az előzőek miatt gondolom, ez a téma foglalkozzon a két - mondjuk úgy- két véglet közötti rádióvevők, leginkább műsorvevők problémáival.
Miért is gondolom ezt?
Mert elvileg rádióberendezést (egy rádió vevő is rádióberendezés) csak engedéllyel lehet építeni, forgalomba hozni, és üzemeltetni, kivéve a műsorvevők esetét, ott kissé más szabályok vannak az üzemeltetés (használat) tekintetében.
Tehát egy "világvevőnek" amit használhatsz, csak a műsorszóró sávok vételére lenne szabad alkalmasnak lennie, ezt használhatod engedély nélkül, de már építeni, pláne forgalomba hozni sem szabad. (EHT)
Ennek is megvan a műszaki értelme, mert egy vevőkészülék is hibás konstrukció folytán képes zavarokat okozni. Ettől még elvileg nem, de gyakorlatban építhetsz rádió műsorvevő berendezést, de ha zavart keltesz vele, vagy olyan adást veszel amit nem neked szántak (kommunikáció lehallgatása) ami több törvénybe is ütközik, lebukás esetén halmozottan hátrányos helyzetbe hoz. A műsorszórás mindenkihez szól, így a rádió műsorvevőddel nem követhetsz el jogsértést.
De ha lehallgatsz egy nem neked szóló adást, ráadásul meg is fejted, dekódolod, és ez kiderül, egyből megsérted az adatvédelmi törvény, súlyosabb esetben a nemzetbiztonsági törvényt is.
A rádió amatőrök speciális helyzetben vannak, de a rádióamatőr engedély is egyfajta rádió engedély, ami csak oktatás, és vizsgával nyerhető el.
Az előzők miatt gondolom, hogy ez a topik a rádió műsorvevők problémaköréről kell, hogy szóljon.
Ezek mind a Te felelősséged, döntened kell, a következmények ismeretében. Hogy esetleges lebukás esetén hogyan magyarázod az 1,2 - 15 MHz sávban vételkész berendezésedet, azt nem tudom, de könnyű dolgod nem lesz.
Vettem már részt szakértőkén tárgyaláson, ahol orgazdaság miatt nyomoztak egészen más témában, de a házkutatás során találtak két nyamvadt Maros típusú rádiót, igaz működő képeset, de még így sem lehetett sokmindenre használni.
A hozzászólás módosítva: Máj 6, 2020
(#) sany válasza pucuka hozzászólására (») Máj 6, 2020 /
 
Akkor nem is építek vevőt inkább, még hobbiból sem.
(#) sany válasza pucuka hozzászólására (») Máj 6, 2020 /
 
Nem akarok vitázni.
A hozzászólás módosítva: Máj 6, 2020
(#) Kera_Will válasza pucuka hozzászólására (») Máj 6, 2020 /
 
Idézet:
„Annál is inkább, mert még egy adómeghajtó fokozat is tartozik a cikkhez.”

Szerintem az már a következő leírás cikkben van írva. A tördelés miatt került a vevő záró cikk fél oldala után az erősítő rajza.
(#) bigrobi válasza pucuka hozzászólására (») Máj 7, 2020 /
 
De sokszor a gyári rádió is veszi az amatőröket, pl monika rádió vagy van egy Philipsem 6-19mhz ig mindent fog, meg van egy elektroncsövesem is ami ezt tudja. De az én szuperregem is tud amatőröket fogni.
(#) pucuka válasza bigrobi hozzászólására (») Máj 7, 2020 / 2
 
Pontosan. Egy analóg rádió hangolásánál megoldhatatlan, hogy a műsorszóró sáv határánál vége legyen, mint a botnak. Ahhoz, hogy a műsorszóró sáv határához közel eső állomásokat változatlan minőségben tudjad fogni, ahhoz a vevőt a határon túlra is kell tudni hangolni. (mondjuk digitális hangolásnál ez megoldható, de analóg hangolásnál nem.
Ezért sem témája a hírközlési törvénynek a vétel tilalma (mert mint már írtam attól hogy tiltva van, még léteik), hanem az adatvédelmi, és egyéb törvények korlátozzák a bármilyen módon megszerzett információk felhasználását.
Ha megnézel egy régi rádiót, (amikor kifejezetten a tiltás kategória volt érvényben), a világvevő rádiókban 5 - 8 RH sávban (a műsorszóró sávokban) volt működő képes.
Persze ott is fennálltak a sávhatárokon való túlhangolás kérdései.
(#) tnl válasza pucuka hozzászólására (») Máj 7, 2020 / 1
 
Idézet:
„Az előzők miatt gondolom, hogy ez a topik a rádió műsorvevők problémaköréről kell, hogy szóljon.
Ezek mind a Te felelősséged, döntened kell, a következmények ismeretében. Hogy esetleges
lebukás esetén hogyan magyarázod az 1,2 - 15 MHz sávban vételkész berendezésedet, azt nem
tudom, de könnyű dolgod nem lesz.


Ezt írtad, ami rosszul hangzik.

Idézet:

Egy analóg rádió hangolásánál megoldhatatlan, hogy a műsorszóró sáv határánál vége legyen, mint a botnak. Ahhoz, hogy a műsorszóró sáv határához közel eső állomásokat változatlan minőségben tudjad fogni, ahhoz a vevőt a határon túlra is kell tudni hangolni. (mondjuk digitális hangolásnál ez megoldható, de analóg hangolásnál nem.

Ezért sem témája a hírközlési törvénynek a vétel tilalma (mert mint már írtam attól hogy tiltva van, még léteik), hanem az adatvédelmi, és egyéb törvények korlátozzák a bármilyen módon megszerzett információk felhasználását.


Ez viszont megnyugtató.


Akkor mi a gond a rádiómmal?, hiszen azért hangolható 1.2 -15 MHz-ig hogy vegyem
a 160,80,60,40,30,20 méteres amatőr sávokat, amihez van engedélyem, SWL (?)
számmal.
Ezenfelül hallgathatom a műsoradókat is. Hogy a köztes frekvenciák
véletlenül se jöjjenek be, azt nem tudom megoldani.

Vannak még az interneten websdr-ek. Nagyon sok 0-30 MHz-ig vesz. Ezek úgy gondolom
nyilvánosak és nem titkosak.
(#) bigrobi válasza tnl hozzászólására (») Máj 7, 2020 /
 
Szerintem ha tilos lenne a halgátas nem lenének gyárilag ilyen széles sávú rádiók, keskeny sávba meg tudnák oldani csatornákra osztva a műsoradókat. De emlékezzünk a VEF re. Öregapámnak is volt, az mindent fogott.Ha nála voltam állandóan rajta lógtam.
(#) tnl válasza bigrobi hozzászólására (») Máj 7, 2020 / 1
 
Én is erre gondoltam és az akkor készült amikor még szigorúbb világ volt!
(#) pucuka válasza bigrobi hozzászólására (») Máj 8, 2020 /
 
A VEF ben miért is volt hullámváltó? Meg annyi más gyári RH rádióban, és egy közönséges műsorvevőben is külön volt HH, és KH sáv, közte nem vett semmit.
A rádió állomásra hangolás megkönnyítésére némelyikben volt sávnyújtó is.
(#) bigrobi válasza pucuka hozzászólására (») Máj 8, 2020 /
 
Több részre volt osztva a rövidhullám + sávnyújtás + külső antenna leehetősége, bár az nem kellet neki. RH 2MHZ től 21-ig ment?
Következő: »»   219 / 278
Bejelentkezés

Belépés

Hirdetés
XDT.hu
Az oldalon sütiket használunk a helyes működéshez. Bővebb információt az adatvédelmi szabályzatban olvashatsz. Megértettem