Fórum témák
» Több friss téma |
Sziasztok!
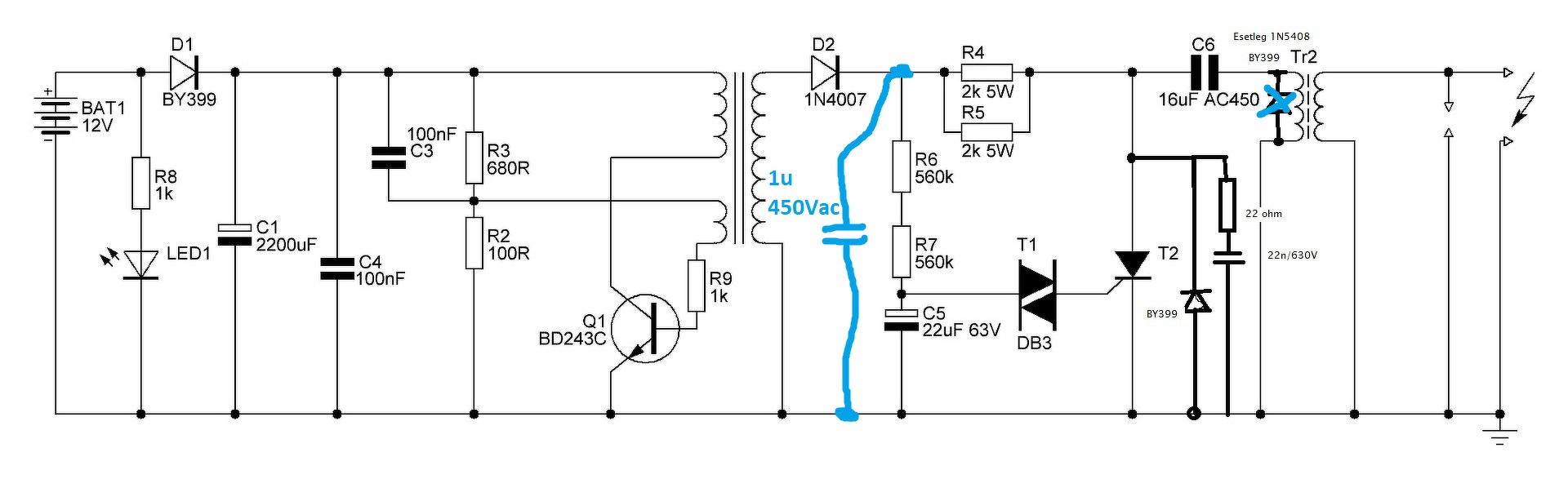
DL4000 pásztorral kínlódom, a benne lévő tírisztorról le van vakarva a felirat és tönkrement, a gyújtás része működik, igazából működik minden, csak eszi a bele rakott másik tírisztort ami BT151-800R. Visszarajzoltam az egészet, D2 katódján kb 2000V tüskék vannak, lehet emiatt megy tönkre állandóan? Mivel tudnám helyettesíteni? A hozzászólás módosítva: Máj 14, 2020
Szia!
Az esetleg azt jelenti,hogyha nincs más az 1N5408 is jó lehet,bár ez nem gyors dióda,egy próbát megérhet.
A Tr2 tekercsre nem tenném oda a diódát..
Üdv!
Megnézem holnap a kiegészítéssel változik-e a helyzet. Állítólag fél évet bírt a cucc.
Inkább így:
A berajzolt kék helyre egy 470n-1u legalább 250Vac fóliakondi kell. Talán egy bontott 100nF X2 zavarszűrő kondi is elég lehet. Tirisztorra erdgab kiegészítése kell. tr2-re nem kell dióda.
Hány voltra töltődik a C6 kondi? A nagyfesz trafó milyen kialakítású? Rúd vagy zárt vasú légréssel?
Fotót tudnál feltenni?
Kb 400V-ra megy fel a C6, a nagyfesz trafója ilyen címke nélküli zárt trafó, ugyan úgy néz ki, mint egy trabanté. Megcsináltam a rajzolt átalakításokat, D2 katódján 600V van, a tüskék eltűntek róla. Egyetlen egyet csattant, utána halott lett a tírisztor ismét. Lehet ki kellene dobnom belőle az egész belsőt, aztán valami normálisabb konstrukciót belerakni.
Sziasztok!
Úgy néz ki helyre állt a rend. Kicseréltem egy másik trafóra a TR2-t, a C6 felmegy 500V-ra, az ajánlott alkatrészeket bele raktam még az aljára. Köszönöm a segítséget!
Azért ez megint a mosoly kategória. 4 J nak árult villanypásztor 30 k forint.. Védelem nyista, Autó gyujtótrafóval, 500V 16 µF al.
Igaz a papír sokmindent elbír, de azért ennyit nem. A tárolt energia is csak éppen eléri a 2 J nemhogy a keritésre jutó De cserébe a fogyasztása csekély, mindössze 100 mA, önrezgő osszcival. De azért fordított polaritás elleni védelemnek betettek egy 3A diódát... hagyjuk már A hozzászólás módosítva: Máj 15, 2020
Javítás folyamán találkoztam neves gyártó általi készülékkel,ráírva 3,5 J,benne 8µF kondenzátor 450 volton,fogyasztás 30mA,erről ennyit.
Pályafutásom alatt szintén találkoztam efféle "csodákkal". Igaz régebben ez nem volt ennyire durva. A korábbi évtizedekben is ráírtak ezt azt készülékekre, de az legalább 80% ban igaz volt. Most jó estben 40% igaz
Ezért is írtam hogy a papír sokmindent elbír. Sajnos az átlagember még csak értelmezni sem tudja a Joule fogalmát, így bármit rá mernek írni.De ez akkor is csúnya átverés, nagyüzenben.
Nálam járt nemrég Sikra nevezetű valami. Ez is mosoly kategória. Mo. gyártják nagyon jó árba van. A gyártónak. A nagyfesz trafó rúd kialakítású. 400 voltra tölt. Az elektronika gyengécske, de dolgozik. A nagyfesz trafó 10 uf kondival 3J tárolt energiát biztosít papír szerint ami persze nem igaz. A nagyfesz trafó egy /nem akarok közölni róla képet/ egy primitív semmi. Kb 15x15 trafó lemez szigetelő szalaggal összefogva, arra tekerve 1 réget szigetelő műanyag cséve gyanánt. A tekercs sorszigetelése talán celofán papír de lehet hogy valami szigetelésre való anyag, de 10 KV méréskor átütötte. Ment kb 2-3 hétig egy 30 méter hosszú kerítésen és elszállt a trafó. Agyonütötte magát. Rendelt bele másikat a felhasználó az is elszállt. Ekkor jöttem a képbe én. Tekertem bele egy hasonló felépítésű trafót MEGFELELŐ szigetelő anyaggal szigetelve, /nincs beöntve/ és már hónapok óta üzemel.
Ajjajjaj.. igen ismerem, volt szerencsém egyhez nekem is. Életveszély
Szerintem összebeszéltünk
,mert fleta hozzászólását akár én is írhattam volna,nekem is volt szerencsém olyanhoz.Sajnos ezek az adatok még a laikus felhasználót is megtévesztik,mert olvassák a pásztorról az adatokat,de látják,hogy nem jó nekik,ezért is kérnek-keresnek egetverő joule értékű pásztorokat,hogy talán majd az elűzi a vadat.Még lehetne folytatni,de....
Ezt a műremeket ma hozták javításra. Levettem a hátlapot, lefotóztam és mondtam a gazdának hogy nem vagyok hajlandó hozzányúlni. Nézett bután utána megmutattam neki egy secur belsejét megértette.
A hozzászólás módosítva: Máj 20, 2020
Szép munka. Az mi a trafón? Gyurma vagy rágógumi?
Szerintem SIKAFLEX
A hozzászólás módosítva: Máj 20, 2020
Ha jól látom a feliratot a dobozán, ez 230V-ról üzemel? Elég meredek.
Sajnos igen. És kereskedelmi forgalomban kapható,megdöbbentő.
A hozzászólás módosítva: Máj 20, 2020
Hát ez siralmas, és egyben elképesztő is.. Nem hiszem el komolyan hogy van ilyen pihentagyú aki ezt el meri adni, és utána nyugodtan alszik.
Anno még vállaltam javítást, de mindent elárasztottak ezek a hulladékok, megnézni sem érdemes, nemhogy megjavítani. Hiába mondom, hogy csak gyári készüléket vállalok, ezt is annak adják el, nem lehet kisiparinak se nevezni, nem tudom mi ez.
Elkezdtem már írni egy cikket, tudnátok küldeni még pár képet ilyen cuccokról? Elküldöm pár lovas online felületre, aztán reménykedek, hogy talán megcsappan a kereslet és talán eltűnnek ezek a mekkmesterek. 30e körül már lehet kapni értelmes gyári készüléket, nem kéne ilyennel veszélyeztetni az állatok-emberek testi épségét.
Üdv. Mindenkinek!
Az alábbi kapcsolási rajzokat keresném...ha megvan -e valakinek?! Köszönöm.
Szia. Az első képen egy Horizont A50-es koppintása van.. Bátor vállalkozás jogvédett termék másolása és gyártása... A műgyantás trafóból ítélve sorozatban nyomja a paciens
De ha leírod mia hiba, tudok a javításban segíteni. A második fotón meg egy tulbonyolított inverteres elektronika. Azt vissza kell rajzolni. de én nem vacakolnék vele sokat. Bele egy egyszerűbb, jobban kézbentartható elektronikát, aztán hagy dolgozzon tovább.. Már ha amiatt keresed a kapcsolási rajzokat mert hibásak A hozzászólás módosítva: Jún 4, 2020
Szia. Egy másnyelvű barátomnak keresem a rajzokat.
Ez esetben sajnos az első fotón lévő elektronikával kapcsolatban nem tehetem, a második elektronikával kapcsolatban meg nem tudok segíteni. Talán íron egy levelet a Horizont Gmbh-nak, a "más nyelvű barátod" hátha kiadják a rajzot. Vagy esetleg a Gödöllői márkaszerviznek . Bár ez utóbbi még annyira sem fog a dologgal foglalkozni, mint esetleg a Német gyártó.
A hozzászólás módosítva: Jún 6, 2020
Sziasztok megmaradt pár javítás ból kimaradt panel hibásak de aki lát benne fantáziát megpróbálhatja felépíteni őket aki kéri odaadom neki ingyen
Szerintem inkább kuka!(ne haragudj)
Igen de ha valaki mégis lát fantáziát benne ingyen oda adom 2 gyári 4 maszek csoda
Fotóról ítélve nem lehet túl nagy csoda tehát akkor megmarad a visszarajzolás, egyedül a transzformátor adatai fognak hiányozni.
|
Bejelentkezés
Hirdetés |







Igaz a papír sokmindent elbír, de azért ennyit nem. A tárolt energia is csak éppen eléri a 2 J nemhogy a keritésre jutó











