Fórum témák
» Több friss téma |
Mielőtt kérdezel, a következő két dolgot ellenőrizd!
I. A helyes tápfeszültségek megléte.
II. A kimeneten van-e egyenfeszültség.
Élesztés.
Úgy is csinálhatsz clip áramkört, hogy a diff. erősítő két bázisa közötti feszültséget figyeled. De a TR4 (ha jól olvasom) UBE feszültségét is lehet figyelni. Normál üzemben itt nem lehet több mint 100mVAC. Ha több, és ez nagyon meredeken nő a klippeléskor, akkor a végfok torzításba megy. Ez pontosabb mint a kimeneti fesz figyelése, mert a mindenkori határolásnál kezd jelezni.
@reloop-köszönöm szépen!
@tothbela gyere át a clippes topikba kivancsi vagyok hogy valosithato meg ez a dolog, mert egy ldr segitsegevel limitalnam a bemenetet, egy buta féle limiter, ami elkezdi a bemenő jelet a testre rakni egy nsl-32 segitsegevel
A klip áramkör arra való, hogy jelezze ha klippel az erősítő. Limitert ne ez vezérelje, mert nem arra való. Klippeléskor az erősítő fokozatai már nem lineáris üzemben dolgoznak. Ami rosszabb, hogy ilyenkor a visszacsatolás megszűnik, és a hatalmas nyílt hurkú erősítés miatt erős szaturációba kerülhetnek például a VAS fokozat tranzisztorai. Szaturációból pedig olyan lassan éled fel újra, hogy az hatalmas torzítást eredményez.
Hifinél egyszerűen nem vezéreljük ki ennyire, de hangosításnál vagy hangszererősítőnél nem ez a megoldás. Első körben magát az erősítőt kell úgy tervezni, hogy üzemszerűen lehessen túlvezérelni. Egy ilyen erősítő kis túlvezérlés esetén nem vartyog, nem fuldoklik, hanem szépen visszatér a lineáris üzembe. Ilyenkor csak a harmonikusok megjelenése jelzi hogy elértük a határt. Ha pedig úgynevezett szoft klip üzemre tervezzük az erősítőt, akkor még a harmonikusok is csak mérsékelten jelennek meg. Még jelentkezek, csak sietek.
Sziasztok!
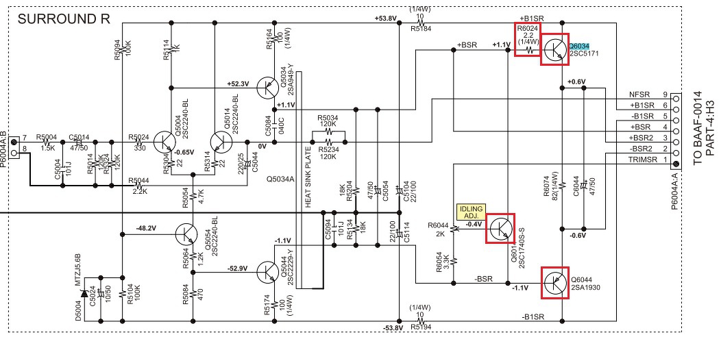
Hozzám keveredett egy Onkyo TX-SR607 erősítő, nem egyszerű eset, a következő van vele: A hátsó jobb oldali (elő)erősítőnél zárlatos Q6054, Q6064, Q6004, Q6034, Q6044, Q6014 és szakadt R6024. A fő problémám az, hogy ezeket mivel lehetne helyettesíteni ami itthon is kapható. Korábbi javítások is látszanak rajta, a bal első csatornánál cseréltek végtranzisztorokat típus azonosra, illetve a Q6000-et BC639-re, Q6010-et 2SC3198-ra illetve az R6020-at 3,3ohm-ra. Jelenleg annyit tettem vele, hogy eltávolítottam a zárlatos alkatrészeket, majd megpróbáltam bekapcsolni, természetesen letilt, standby/on gombot megnyomva relé kattan, majd vissza. Szerintetek érdemes vele foglalkozni? Mekkora lehet még a baj? Egyelőre egyéb más hibás alkatrészt nem találtam. Sajnos elég macerás a szét és összeszerelés, nehéz mérni összerakott állapotban. Szerintetek mit lehetne még ellenőrizni, illetve van ötletetek helyettesítésre?
Szia! A 2SC1740 helyére bármely általános célú TO-92-es tranyó megfelel, a BC639 a lábkiosztása miatt előnyös, de egy BC547 beleigazítható. A meghajtók MJE340+MJE350, darlingtonok MN2488+MP1620.
A Q6074 nem zárlatos? Egyenfeszültség valamelyik csatorna kimenetén? IPROTECT, VPROTECT vonalakra mérj rá? Úgy látom logikai alacsony szinten kell lenniük, ha jók a végfokok.
Sziasztok!
Vannak darlington tranzisztoraim s találtam ezt a rajzot. Mi a véleményetek életképes az áramkör?
reloop fórumtárs említette, hogy darligtonokat nem nagyon érdemes párhuzamosan kötözgetni. Jól teszed, ha megfogadod a tanácsát.
A Robson dx 600 s az 1000 turbóba végfokokba hogy van kötve mert abba is darlington tranyók annak?
Meg fogadom reloop fórumtárs tanácsát.
Egy közönséges végtranyónak a bétája 60 - 100 körül van, egy darlingtonnak 1000. A párhuzamos kapcsolás esetén elég kényes dolog a jó árameloszlás. Egy gyár könnyebben tud hozzájutni eléggé egyforma tranzisztorokhoz, de ha valaki csak néhány darabbal rendelkezik, igen kicsi az esélye, hogy egyformák, vagy legalább hasonló paraméterekkel rendelkeznánek. Aztán előjön a biztosan hamis téma.
Szia! Az 1 mA-es áramtükörbe berajzolt több mint 10 A terhelhetőségű végtranzisztor aláássa a rajz komolyságát.
Szia.Az ellenallasok rendben vannak,nem feszultseget hanem szakadast mertem es csippant...
Kozben beforrasztottam az uj ic-t.Annyi valtozas tortent,hogy az 1 es a 8-as labak kivetelevel par mV-ot mertem a tobbi labakon. Viszont semmilyen formaban nem hallani meg csak bugast sem akarmelyik bemenetet valasztom . A potmeteren levo termisztorok is rendben vannak. A hozzászólás módosítva: Jún 10, 2020
Legkozelebb ha idom engedi az rca-tol elindulok es lekovetem a jel utjat.
Szia!
Köszi a segítséget a helyettesítéshez. Mint kiderült leginkább én voltam a hibás, miután eltávolítottam a zárlatos tranyókat, az összeszerelésnél nem csavaroztam le az előerősítő modult, ezért ment protection módba. Most már bekapcsol, a bal csatorna végtranzisztorai melegszenek eléggé valamiért, de nem zárlatosak. Kimeneten DC feszültség nincs (természetesen a relék előtt ellenőriztem), IPROTECT és VPROTECT alacsony szintű, de ugye nem emiatt ment protection módba, mint kiderült. Q6074 nem zárlatos, nekem jónak tűnik. Most jelenleg az a kérdés bal csatornán Q6060 és Q6050 végtranzisztorok miért melegszenek jobban, ugye ezen a csatornán vannak "módosítások" a gyári alkatrészekhez képest, lehet csak magasabb a nyugalmi áram, ezért? Az előerősítő kapcsolási rajzánál jelölve van, mire kell beállítani a nyugalmi áramot, ezeket a feszültségértékeket hol kell mérni? Holnap megpróbálom az elvileg működő csatornákat (SR kivételével) megszólaltatni, remélhetőleg azok rendben működnek (bal csatorna is), ha igen elvileg már csak be kell rendelni az általad ajánlott helyettesítéseket. Köszönöm a segítséget!
Üdv
Kaptam egy Robson dx 600 vègfokot. Az egyik oldal hibátlan,de a másik gerjed,s 3,2v dc van a kimeneten. Találtam egy szakadt tip140 et melyet kicserèltem de ugyanúgy meg van a 3,2v a kimeneten Össze vetettem a kèt modúlt s minden ellenállás èrtèk megeggyezik a jól működő vègfokmodulèval. Újra lett kondizva de ez sem segített Minden diódát,tranzisztort fóliacsíkot ellenöriztem de ugyanúgy gerjed,s torzan szól Zárt bemenetnèl szinte feszűl kifelè a hangsugárzó. Nekem már nincs több ötletem. Tudnátok segízeni hogy hogyan tudnám helyre hozni? Előre is köszönöm.
A félvezetők cseréje után természetes a nyugalmi áram megváltozása. A mérési pont az ábra közepén ID+, ID- jelölésű. Célszerű a többi csatornánál mérhető feszültséget követned. A hozzáférés kényelmességét illetően nincsenek vérmes reményeim.
A fólia, és a kerámia kondikat is mérd ki hogy jók e. Tudnak furcsa dolgokat produkálni.
Jobb helye lett volna a pihenő pákások topikba, és ha ott a moderációt kérek fület lenyitod, üzenhetsz a moderátoroknak.
Köszi megnèzem,a trimmerek semmifèle állításra nem reagálnak
A hozzászólás módosítva: Jún 11, 2020
A kerámia s a fóliakondikat már át raktam a jó modulból a hibásra
A táp bekapcsolása után szèpen kúszik felfele a kimeneti dc,egèszen 4-6v ig A kis bc tranyók annak ellenère hogy jók már az járt a fejembe hogy lecserèlem őket de csak időpocsèkolás lenne. Nem tudom már hogy mit lehetne mèg megpróbálni Lassan ott vagyok hogy kidobom mert már mindent meg próbáltam de semmi váltazás.
Kimeneti dc hibam volt nekem is.
A vegtranzisztor bazisan levo 10Ohmos ellenallas volt megnyulva .
Persze elotte rantotta magaval azon a csatornan levo felvezetoket.
S neked hogy sikerült helyrehozni?
Hello!
Mivel a csöves topik zárlat alatt van, ezért itt érdeklődnék. Csöves gitár erősítő készül, de már az elrendezésnél elakadtam. Elsőre a Táp- végcsövek- buffer- előfok- kimenő elrendezést nézegettem, de közben egy másik erősítőt élesztgetve azt tapasztaltam, hogy nem szerencsés a bemenet közelébe vinni a kimenetet, mert könnyen sípláda lesz belőle... Akkor dobtam fel a második verziót, ami most nekem jobbnak tűnik, de szívesen hallanék véleményt tapasztaltabb emberektől is.
Minden ellenállás èrtèk megfelelő,minden fèlvezetó jó kondik ujjak kerámia s fóliakondik cserèlve fóliacsíkok ellenőrizve.
Trimmerek lennènek a hibásak? Na de mindegyik nem lehet rossz,a trimmerek èrtèkei meg vannak kontakthibát nem tapasztaltam Halvámy lila gőzöm sincs hogy mèg mit lehetne kicserèlni,mikor minden alkatrèsz új vagy nem hibás.
Szólni szól de kb 4-6v közti fesz van a kimeneten s nem tudom levinni 0 ra.
Nem oszt, nem szoroz az, hogy a bemenet milyen messze van egymástól, ha az erősítő stabil. Csak gondolj bele, hogy az NFB elektromosan is összeköti a be is kimenetet. Az erősítőd valószínűleg instabil lehet. Ennek egyik oka a kimenők fázisátvitelének hiányossága. Erről éppen az előbb írtam itt . Legjobb lenne rendes kimenőt használni, de átmeneti megoldás lehet az erősítő sávszélességének a korlátozása is. Szerintem dobozt nehezebb újjat készíteni.
A képeken látható erősítő most készül, Indel trafókkal, még oda rakok mindent ahova jól esik, ezért érdeklődöm, hogy mi a leginkább javasolt. Bővebben: Orange Dark Terror
A másik, amit említettem, hogy gerjed az egy SE erősítő kínai kimenővel. Az alapjait itt vettem az aprószekcióban, ott adott az eredeti doboz, amibe bele szeretnék férni. Az első próbák során a bemenet vezetéke nagyon közel volt a kimenő szekunder vezetékeihez, ezt már orvosoltam azóta, javult a helyzet. Ebben nincs gyárilag visszacsatolás, lehet nem ártana bele.
Ha a kínai kimenő nem jó, akkor a visszacsatolás még gerjedékenyebbé teszi. A linken erről írtam, ha a trafó fázisátvitele meghaladja valahol a 45-90 fokot, széles átvitelmnél gerjedés léphet fel. Én megpróbálnám szűkíteni a sávszélességet egy 10-22pF-es kondival az első cső 6-7 lábai közé forrasztva. Ez csökkenti a sávszélességet. A földelés nemtudom miért van bekarikázva, de azt úgy kellene megoldani, hogy minden földet összegyűjteni egy pontba a C1 kondi negatív pólusára, s onnan 1 dróttal rákötni a sasszira, amely pontba a 230V védőföldje is csatlakozik. Ha ez a két dolog nem segít, akkor kimenőcsere. Azt meg tudod hol lehet szerezni.
Sajnos csak kezdo vagyok a temaban es nekem Reloop forumtars segitett a megfejtesben.
Szia,
Jelentem, a bal csatorna a magas nyugalmi áram miatt melegedett jobban, beállítottam, bár még egyszer végig megyek rajtuk, ha már kész lesz teljesen. Kipróbáltam, minden csatorna szól szépen, a jobb hátsó csatorna nyilván nem, mert még hiányzik jópár alkatrész. Végtranzisztornak MN2488 és MP1620 tuti jó? A gyáriak 2SC5242 és 2SA1962, ez nem darlington ha jól látom (hFE 60-160 között), illetve ez sem nagyon kapható már sehol. |
Bejelentkezés
Hirdetés |

















